Click here to close
Hello! We notice that you are using Internet Explorer, which is not supported by Xenbase and may cause the site to display incorrectly.
We suggest using a current version of Chrome,
FireFox, or Safari.
Davison A, McDowell GS, Holden JM, Johnson HF, Koutsovoulos GD, Liu MM, Hulpiau P, Van Roy F, Wade CM, Banerjee R, Yang F, Chiba S, Davey JW, Jackson DJ, Levin M, Blaxter ML.
???displayArticle.abstract???
While components of the pathway that establishes left-right asymmetry have been identified in diverse animals, from vertebrates to flies, it is striking that the genes involved in the first symmetry-breaking step remain wholly unknown in the most obviously chiral animals, the gastropod snails. Previously, research on snails was used to show that left-right signaling of Nodal, downstream of symmetry breaking, may be an ancestral feature of the Bilateria [1 and 2]. Here, we report that a disabling mutation in one copy of a tandemly duplicated, diaphanous-related formin is perfectly associated with symmetry breaking in the pond snail. This is supported by the observation that an anti-formin drug treatment converts dextral snail embryos to a sinistral phenocopy, and in frogs, drug inhibition or overexpression by microinjection of formin has a chirality-randomizing effect in early (pre-cilia) embryos. Contrary to expectations based on existing models [3, 4 and 5], we discovered asymmetric gene expression in 2- and 4-cell snail embryos, preceding morphological asymmetry. As the formin-actin filament has been shown to be part of an asymmetry-breaking switch in vitro [6 and 7], together these results are consistent with the view that animals with diverse body plans may derive their asymmetries from the same intracellular chiral elements [8].
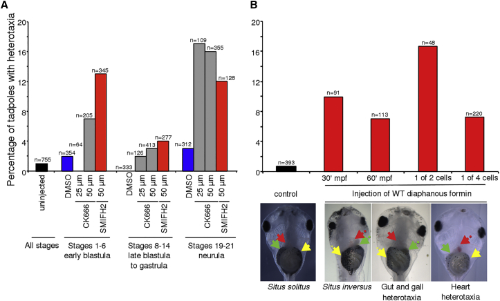
Figure 4.
Effect of Drug Treatment and Microinjection of Overexpressed Formin on Chirality in the Frog
(A) Embryos were treated with DMSO, CK-666, or SMIFH2 at the concentrations indicated, allowed to develop, and scored for visceral organ chirality at stage 45.
(B) Embryos were injected into the animal pole with mRNA encoding mouse dia1formin and scored for visceral organ situs at stage 45. Images: Examples of organ situs for experimental microinjection with wild-type mouse dia1 mRNA. The control shows a wild-type (situs solitus) tadpole, ventral view, demonstrating the normal arrangement of the stomach (yellow arrowhead), heart apex (red arrowhead), and gall bladder (green arrowhead). Heterotaxic tadpoles (ventral view) resulting from formin overexpression show reversal of all three organs, i.e., situs inversus; the gut position and looping and gall bladder; or the heart.
Figure S4. Related to Figure 4. Organ situs for treated Xenopus tadpoles at Stage 45
(A) Examples of organ situs for experimental microinjection with wild type mouse dia1 mRNA. The control
shows a wild-type (situs solitus) tadpole, ventral view, demonstrating the normal arrangement of the stomach
(yellow arrowhead), heart apex (red arrowhead), and gall bladder (green arrowhead). Heterotaxic tadpoles
(ventral view) resulting from diaphanous overexpression show reversal of all three organs, i.e. situs inversus, the
gut position and looping and gall bladder, or just the heart.
(B) Examples of organ situs for experimental treatment with CK-666. Full length images of tadpoles
demonstrate that tadpoles look otherwise normal in terms of correct dorsal-ventral axis formation.
Figure 1. Mapping the Formin Gene, Maternal Expression, and Evolution of Chirality(A) The snail genera used in this study (image credits: Lymnaea [E. de Roij], Biomphalaria and Physa [creative commons], Partula and Euhadra [A.D.]).(B) 3,403 offspring were used to infer the recombination breakpoints that bound the D locus. Numbers of mapped recombinants for 1,507 sinistral (dd) snails are shown on the right and for 1,896 dextral (DD or Dd) on the left. The sinistral mutation must be between loci b6 and b12 (shaded), a region that spans 267 kb (not to scale).(C) Boxplots show normalized relative quantities (NRQs), on log scale, of quantitative real-time PCR assays of transcripts of three candidate genes and one control (Larp2/3 1a) in single-cell egg samples from dextral homozygote (DD), dextral heterozygote (Dd), and sinistral recessive homozygote (dd) individuals. Significant differences in expression were detected for Ldia2 only (DD:dd, p = 0.002; DD:Dd and Dd:dd, p = 0.004).(D) WMISH of maternal Ldia transcripts in early, dextral L. stagnalis embryos.(E) Schematic showing two hypotheses for the evolution of chirality in three snail families (dextral = blue; sinistral = red). Either sinistrality evolved once from a dextral ancestor, with the ancestral Lymnaeid reverting to dextral (bottom), or sinistrality evolved twice (top).See also Table S1 for the mapping data; Figure S3 for further WMISH and quantitative real-time PCR data; and Figure S2C for the full snail phylogeny.
Figure 2. Impact of Drug Treatment upon 4-Cell Snail EmbryosWhen applied shortly after the second cleavage had completed, both SMIFH2 and CK-666 reduced the proportion of embryos that survived to the 8-cell stage (left-hand graphs). Following SMIFH2 treatment (top left), a high proportion of the viable embryos emerged neutrally, without a chiral twist. In contrast, the proportion of neutral embryos following CK-666 treatment (bottom left) was low. Both drugs reduce the angle of rotation as the micromeres emerge (right-hand graphs). Mean values for each experiment and SE are shown. See also Table S2 and Movie S1.
Figure 3. Tubulin and Actin Staining of Control and Drug-Treated EmbryosEmbryos were fixed and stained with Cy3-b-tubulin (red) and 488-phalloidin (green) to highlight the spindle microtubules and filamentous actin, respectively. DMSO-treated embryos predominantly showed spindle inclination (left image, 4-cell stage), with the micromeres usually emerging with a dextral twist (right image, 8-cell stage). A minority of SMIFH2 treated embryos had mitotic spindles that showed a radial orientation (left image), an arrangement that was not observed in DMSO control dextral embryos. In the SMIFH2 right-hand image (8-cell stage), the top middle and middle left micromeres are emerging neutrally (arrows), with the other two showing a partial rotation. Addition of SMIFH2 did not influence spindle orientation in 4-cell DMSO control or sinistral embryos, with spindles typically showing a radial orientation.
Figure 4. Effect of Drug Treatment and Microinjection of Overexpressed Formin on Chirality in the Frog(A) Embryos were treated with DMSO, CK-666, or SMIFH2 at the concentrations indicated, allowed to develop, and scored for visceral organ chirality at stage 45.(B) Embryos were injected into the animal pole with mRNA encoding mouse dia1formin and scored for visceral organ situs at stage 45. Images: Examples of organ situs for experimental microinjection with wild-type mouse dia1 mRNA. The control shows a wild-type (situs solitus) tadpole, ventral view, demonstrating the normal arrangement of the stomach (yellow arrowhead), heart apex (red arrowhead), and gall bladder (green arrowhead). Heterotaxic tadpoles (ventral view) resulting from formin overexpression show reversal of all three organs, i.e., situs inversus; the gut position and looping and gall bladder; or the heart.See also Table S3 and Figure S4.
Blum,
The evolution and conservation of left-right patterning mechanisms.
2014, Pubmed,
Xenbase
Blum,
The evolution and conservation of left-right patterning mechanisms.
2014,
Pubmed
,
Xenbase Brown,
The development of handedness in left/right asymmetry.
1990,
Pubmed Coutelis,
Diversity and convergence in the mechanisms establishing L/R asymmetry in metazoa.
2014,
Pubmed Davison,
Speciation and gene flow between snails of opposite chirality.
2005,
Pubmed Davison,
The effect of coil phenotypes and genotypes on the fecundity and viability of Partula suturalis and Lymnaea stagnalis: implications for the evolution of sinistral snails.
2009,
Pubmed Grande,
Evolution, divergence and loss of the Nodal signalling pathway: new data and a synthesis across the Bilateria.
2014,
Pubmed Grande,
Nodal signalling is involved in left-right asymmetry in snails.
2009,
Pubmed Hohagen,
An optimised whole mount in situ hybridisation protocol for the mollusc Lymnaea stagnalis.
2015,
Pubmed Kuroda,
How a single gene twists a snail.
2014,
Pubmed Lambert,
Asymmetric inheritance of centrosomally localized mRNAs during embryonic cleavages.
2002,
Pubmed Lee,
Tahitian tree snail mitochondrial clades survived recent mass extirpation.
2007,
Pubmed Liu,
Fine mapping of the pond snail left-right asymmetry (chirality) locus using RAD-Seq and fibre-FISH.
2013,
Pubmed Lobikin,
Early, nonciliary role for microtubule proteins in left-right patterning is conserved across kingdoms.
2012,
Pubmed
,
Xenbase Lyons,
D quadrant specification in the leech Helobdella: actomyosin contractility controls the unequal cleavage of the CD blastomere.
2009,
Pubmed Maderspacher,
Snail Chirality: The Unwinding.
2016,
Pubmed McDowell,
Conserved roles for cytoskeletal components in determining laterality.
2016,
Pubmed
,
Xenbase Meshcheryakov,
Asymmetrical rotations of blastomeres in early cleavage of gastropoda.
1975,
Pubmed Mogilner,
Cytoskeletal chirality: swirling cells tell left from right.
2015,
Pubmed Naganathan,
Actomyosin-driven left-right asymmetry: from molecular torques to chiral self organization.
2016,
Pubmed Nolen,
Characterization of two classes of small molecule inhibitors of Arp2/3 complex.
2009,
Pubmed Okumura,
The development and evolution of left-right asymmetry in invertebrates: lessons from Drosophila and snails.
2008,
Pubmed Pohl,
Chiral forces organize left-right patterning in C. elegans by uncoupling midline and anteroposterior axis.
2010,
Pubmed Rizvi,
Identification and characterization of a small molecule inhibitor of formin-mediated actin assembly.
2009,
Pubmed Schilthuizen,
The convoluted evolution of snail chirality.
2005,
Pubmed Shibazaki,
Body handedness is directed by genetically determined cytoskeletal dynamics in the early embryo.
2004,
Pubmed Spéder,
Strategies to establish left/right asymmetry in vertebrates and invertebrates.
2007,
Pubmed Sturtevant,
INHERITANCE OF DIRECTION OF COILLING IN LIMNAEA.
1923,
Pubmed Tee,
Cellular chirality arising from the self-organization of the actin cytoskeleton.
2015,
Pubmed Utsuno,
Internal selection against the evolution of left-right reversal.
2011,
Pubmed Vandenberg,
It's never too early to get it Right: A conserved role for the cytoskeleton in left-right asymmetry.
2013,
Pubmed
,
Xenbase Vick,
Flow on the right side of the gastrocoel roof plate is dispensable for symmetry breakage in the frog Xenopus laevis.
2009,
Pubmed
,
Xenbase