|
Figure 1.
Talin and FAK are cleaved by calpain within the embryonic spinal cord. a, RT-PCR amplification of mRNA transcripts of calpain1 (262 bp), calpain2 (262 bp), calpainSS1 (299 bp), and βII tubulin (251 bp) from stage 22 Xenopus spinal cords. b, c, Schematic domain organization of talin (b) and FAK (c) showing approximate location of protein interaction motifs and calpain cleavage sites. Below are human and Xenopus protein sequences of the calpain cleavage sites, which are highly conserved between species. d, Immunoblots for talin from Xenopus neural tube lysates incubated in control media or media containing a calpain protease inhibitor (1 μm CPI) for 30 min. The full-length talin band is at 230 kDa (arrow), and the cleaved talin is at 190 kDa (arrowhead). An additional calpain-dependent fragment (Vinculin-Actin-Dimerization domain fragment) was found at 120 kDa (not quantified). Note that all bands appear as doublets since the antibody recognizes both talin isoforms. The average talin cleavage in control and CPI (right) was quantified from the large isoform band intensities (190 kDa band/230 kDa) from multiple blots (n = 7). e, Immunoblots for FAK from Xenopus neural tube lysates incubated in control media or media containing a calpain protease inhibitor (1 μm CPI) for 30 min. The full-length FAK band is at 116 kDa (arrow), and cleaved FAK is at 80 kDa (arrowhead). The average FAK cleavage in control and CPI (right) was quantified (80 kDa band/116 kDa) from multiple blots (n = 6). *p < 0.05, MannâWhitney U test. |
|
Figure 2.
Calpain activity regulates adhesion protein localization and signaling in filopodia. aâi, Immunocytochemistry experiments were performed with cultured Xenopus spinal neurons plated on laminin. The fluorescence intensity within filopodia was quantified in the following three conditions: control, with 1 μm CPI (calpain inhibition), or without AGAs (âAGAs, calpain activation). aâi, Representative images of growth cones (left) and filopodia (right) shown for selected adhesion proteins, as follows: talin (aâc), phospho-tyrosine 397 FAK (FAK Y397; bâh), and phospho-tyrosine 118 paxillin (PXN Y118; câi). Immunolabeled adhesion proteins are in green, and phallodin-labeled F-actin is in red. Arrows indicate localization to filopodial tips. j, Quantification of filopodial fluorescence intensity of all adhesion markers tested, including vinculin and total phospho-tyrosine (pY99), with inhibition of calpain or Ca2+-dependent activation of calpain by removal of AGAs. k, Quantification of filopodial fluorescence intensity of talin, FAK Y397, and PXN Y118 in growth cones expressing GFP-tagged dominant-negative calpain1 (H272A) normalized to cocultured wild-type neurons. Scale bar, 5 μm. n > 60 growth cones and n > 3 cultures for all conditions. *p < 0.05, MannâWhitney U test. |
|
Figure 3.
Calpain activity regulates adhesion dynamics in filopodia. a, c, Inverted contrast TIRF images of growth cones expressing paxillin-GFP displayed at 1 min intervals, over 10 min before (a) and after (c) the addition of CPI (calpain inhibition). b, d, Adhesion lifetime heat maps showing adhesion dynamics from the time points in a and c, respectively. The inset pie charts demonstrate the proportion adhesions with the lifetime 0â1 min (blue), 1â2 min (green), and 2â3 min (red). Note that the inhibition of calpain reduces the number of stable adhesions (arrows) and increases the number new adhesions (arrowheads). e, g, Inverted contrast TIRF images of growth cones expressing paxillin-GFP displayed at 1 min intervals (e) before and (g) after the removal of AGAs (calpain activation). f, h, Adhesion lifetime heat maps showing adhesion dynamics from the time points in e and g, respectively. Note that Ca2+-dependent activation of calpain reduces the formation of new adhesions (arrowheads) and stabilizes existing adhesions (arrows). i, j, Quantification of adhesion assembly (i) and duration (j) for calpain inhibition (+CPI), activation (âAGAs), or the combined removal of AGAs with the addition of CPI. Scale bar, 5 μm. n > 100 adhesions and n > 12 growth cones for each condition. *p < 0.05, MannâWhitney U test. |
|
Figure 4.
Calpain regulates adhesion dynamics through the cleavage of talin and FAK. aâh, Inverted contrast TIRF images of growth cones expressing paxillin-GFP or paxillin-tdTomato displayed every 1 min over a 3 min period in wild-type- (a, b), dominant-negative calpain1 (H272A; c, d), calpain-resistant talin- (L432G; e, f), or calpain-resistant FAK (V744G; g, h)-expressing neurons. Arrowheads denote new adhesions formed. b, d, f, h, Adhesion lifetime heat maps exhibit adhesion dynamics from the corresponding time points. Arrows represent the stable adhesions that have a lifetime between 2 and 3 min. The inset pie charts demonstrate the proportion of adhesions with lifetimes of 0â1 min (blue), 1â2 min (green), and 2â3 min (red). i, j, Quantification of adhesion formation (i) and duration (j) for wild-type-, capn1âH272A-, talin-WT-, talin-L432G-, FAK-WT-, and FAK-V744G-expressing growth cones. Statistical comparisons were made between wild-type- and capn1-H272A-, talin-WT- and talin-L432G-, and FAK-WT- and FAK-V744G-expressing growth cones. Scale bar, 5 μm. n > 100 adhesions and n > 11 growth cones for each condition. *p < 0.05, MannâWhitney U test or Student's t test. |
|
Figure 5.
The effects of filopodial Ca2+ transients on adhesion dynamics are blocked by inhibition of calpain activity and cleavage of talin and FAK. a, b, Change in growth cone adhesion assembly rate (a) and adhesion duration (b) after disinhibition of filopodial Ca2+ transients by removing AGAs in wild-type-, capn1-H272A-, talin-WT-, talin-L432G-, FAK-WT-, and FAK-V744G-expressing growth cones in vitro. Paired measurements were made from the same growth cones before and after the removal of AGAs, and data were normalized to the rate of adhesion assembly and duration in normal culture conditions. Statistical comparisons were made within the same growth cones before and after the removal of AGAs within each group. For each group, n > 110 individual adhesions and n > 10 growth cones. *p < 0.05, Mann–Whitney U test or Student's t test. |
|
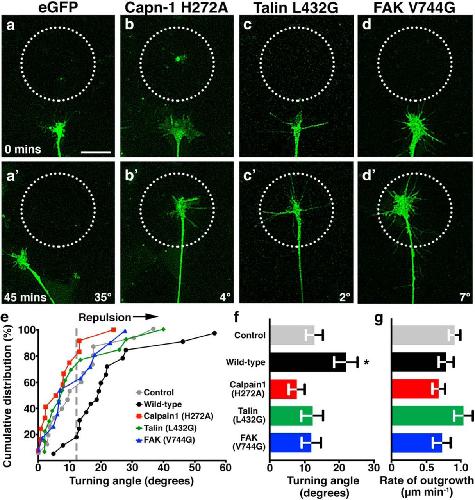
Figure 6.
Stimulation of filopodial Ca2+ transients causes repulsive turning through calpain-mediated cleavage of talin and FAK. a, aâ², Two time-point images of a GFP-expressing growth cone loaded with NP-EGTA undergoing repulsive turning from an area exposed to pulsed UV light (dashed circle) at 10 s intervals. bâd, Two time-point images of growth cones loaded with NP-EGTA and expressing GFP-capn1-H272A (b), GFP-talin-L432G (c), or GFP-FAK-V744G (d) show no repulsive turning to pulsed UV light after 45 min of outgrowth. e, Cumulative distribution of all axon turning angles for control (no NP-EGTA, gray), NP-EGTA loaded wild-type-, capn1-H272A-, talin-L432G-, or FAK-V744G-expressing growth cones. The vertical dashed line represents the mean turning angle for the control growth cones. f, g, The mean turning angle (f) and the mean rate of outgrowth (g) for each condition. Scale bar, 5 μm. n > 10 growth cones for each condition. *p < 0.05, KruskalâWallis with Dunn's multiple-comparison test. |
|
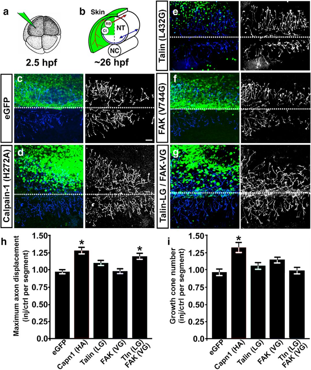
Figure 7.
Inhibition of calpain activity promotes RB peripheral axon outgrowth in situ. Open-book skin preparations were used to measure axon outgrowth in situ. a, b, GFP, GFP-capn1-H272A, GFP-FAK-V744G, or GFP-talin-L432G was injected in a single dark blastomere at the eight-cell stage (a) driving expression into one side of the dorsal spinal cord (b). NT, neural tube; NC, notochord. câg, The skin of 26 hpf embryos was removed, and preparations were labeled with NCAM to observe RB peripheral projections in the skin and flat mounted for confocal imaging. câg, Representative images of HNK-1 labeling in skin expressing GFP (c), GFP-capn1-H272A (d), GFP-talin-L432G (e), GFP-FAK-V744G (f), or coexpressing GFP-talin-L432G and TagRFP-FAK-V744G (only GFP shown; g). Dashed line represents the dorsal midline. h, Quantification of the maximum axon displacement per 100 μm spinal cord segment on the injected side vs control side for each condition. i, Branching was quantified as the number of axon terminals (growth cones) per 100 μm segment of spinal cord. Scale bar, 50 μm. n > 100 segments and n > 10 embryos for all conditions. *p < 0.05, MannâWhitney U test. |
|
Figure 8.
Ca2+/calpain regulation of adhesion dynamics and growth cone motility. Growth cones exhibit repulsive turning from local Ca2+ elevations in filopodia. Under basal conditions in our experiments, talin and FAK promote integrin-based adhesion formation, while FAK promotes the disassembly of adhesions to maintain consistent adhesion turnover. Local Ca2+ elevations (dashed lines) in response to repulsive axon guidance cues (presumed) or uncaging of Ca2+ in filopodia (this study) activates calpain. Filopodial calpain activity cleaves talin and FAK to prevent adhesion formation and turnover, and tips the balance between formation and duration that results in Ca2+-dependent repulsive turning. |