XB-ART-52875
Dev Dyn
2017 Feb 01;2462:100-115. doi: 10.1002/dvdy.24470.
Show Gene links
Show Anatomy links
Role of JNK during buccopharyngeal membrane perforation, the last step of embryonic mouth formation.
Houssin NS, Bharathan NK, Turner SD, Dickinson AJ.
???displayArticle.abstract???
BACKGROUND: The buccopharyngeal membrane is a thin layer of cells covering the embryonic mouth. The perforation of this structure creates an opening connecting the external and the digestive tube which is essential for oral cavity formation. In humans, persistence of the buccopharyngeal membrane can lead to orofacial defects such as choanal atresia, oral synechiaes, and cleft palate. Little is known about the causes of a persistent buccopharyngeal membrane and, importantly, how this structure ruptures. RESULTS: We have determined, using antisense and pharmacological approaches, that Xenopus embryos deficient c-Jun N-terminal kinase (JNK) signaling have a persistent buccopharyngeal membrane. JNK deficient embryos have decreased cell division and increased cellular stress and apoptosis. However, altering these processes independently of JNK did not affect buccopharyngeal membrane perforation. JNK deficient embryos also have increased intercellular adhesion and defects in e-cadherin localization. Conversely, embryos with overactive JNK have epidermal fragility, increased E-cadherin internalization, and increased membrane localized clathrin. In the buccopharyngeal membrane, clathrin is colocalized with active JNK. Furthermore, inhibition of endocytosis results in a persistent buccopharyngeal membrane, mimicking the JNK deficient phenotype. CONCLUSIONS: The results of this study suggest that JNK has a role in the disassembly adherens junctions by means of endocytosis that is required during buccopharyngeal membrane perforation. Developmental Dynamics 246:100-115, 2017. © 2016 Wiley Periodicals, Inc.
???displayArticle.pubmedLink??? 28032936
???displayArticle.pmcLink??? PMC5261731
???displayArticle.link??? Dev Dyn
???displayArticle.grants??? [+]
R03 AR065583 NIAMS NIH HHS , R56 DE026024 NIDCR NIH HHS
Species referenced: Xenopus laevis
Genes referenced: casp3.2 cdh1 cltc gspt1 gstp1 h3-3a jun mapk8
GO keywords: cell-cell adherens junction
???displayArticle.antibodies??? Casp3 Ab1 Cdh1 Ab1 cltc Ab2 H3f3a Ab9 mapk8 Ab3
???displayArticle.morpholinos??? mapk8 MO1 mapk8 MO2
???attribute.lit??? ???displayArticles.show???
|
|
Figure 1. A: Schematic showing treatment paradigm. B: Frontal view of a representative Control treated with 1% DMSO. C: Frontal view of a representative embryo treated with JNK inhibitor. D: Frontal view of a representative embryo injected with control morpholino at the 1 cell stage. E: Frontal view of a representative embryo injected with JNK1 morpholino at the 1 cell stage. F: Schematic showing face transplant paradigm. G: Frontal view of a representative control transplant. H: Frontal view of a representative embryo with JNK1 morphant tissue transplanted to its orofacial region. I: Frontal view of a representative embryo with control morpholino injected into D12 blastomere at the 16 cell stage. J: Frontal view of a representative embryo with JNK1 morpholino injected into D12 blastomere at the 16 cell stage. K: A schematic of the JNK inhibitor treatment paradigm and stages examined by histology. L,M: Shows sagittal sections through the buccopharyngeal membrane just before JNK inhibitor treatment at stage 37/38 (two representative images). N,O: Shows sagittal sections through the buccopharyngeal membrane at stage 39 in controls (N) and JNK inhibitor treated (O). P,Q: Shows sagittal sections through the buccopharyngeal membrane at stage 40 in controls (N) and JNK inhibitor treated. perf, perforated; cg, cement gland; inj, injected; MO, morpholino; st, stage. Red dots outline the embryonic mouth. |
|
|
Figure 2. AâG: Frontal views of the buccopharyngeal membrane labeled with pJNK1 antibody (green) at three different stages representing before and during perforation. White dots outline âholesâ or perforations. H: Sagittal section through the buccopharyngeal membrane and surrounding face showing pJNK (green) and counterstained with propidium iodide. pJNK can also be observed in the two layered epidermis, in the outer epidermis (OE) and inner epidermis (IE). I: Flat mount of the epidermis labeled with pJNK antibody (green). J: The mesoderm labeled with pJNK antibody (green). Jâ²) Corresponding image to J where the pJNK is labeled green and nuclei/DNA labeled with propidium iodide (red). White arrows indicate examples of cells that appear to be undergoing mitosis. K: Magnified image of a mesodermal cell labeled with pJNK antibody (green) (Kâ²) corresponding cell from K labeled with propidium iodide to show DNA (red). Kâ²: Cell corresponding to K showing a merge of pJNK (green) and DNA (red). L: Embryos labeled with pJNK antibody (red) and showing the fluorescein tagged control morpholino (green). Lâ²: Same image as L showing only the pJNK labeling (red). M: Embryos labeled with pJNK antibody (red) and showing the fluorescein tagged JNK1 morpholino (green) Mâ²: Same image as H showing only the pJNK labeling (red). pJNK1, phospho JNK1; st, stage. |
|
|
Figure 3. AâD: Shows phospho-histone H3 (ph3; red) marking mitotic cells and labeling of F-actin with phalloidin (green) is used as a counterstain. White arrows indicate the embryonic mouth. A,B: Sagittal section through the middle of the embryo at stage 37/38 after treatment with DMSO/control (A) or JNK inhibitor (B). C,D: Epidermis at stage 37/38 after treatment overnight with DMSO/control (C) or JNK inhibitor (D). E: Schematic showing the morpholinos injected into one cell at the two cell stage and the key where the morpholino can be seen in green and ph3 is labeled in red. F: Dorsal view of an embryo injected as shown in E. G,H: Frontal views of embryos treated with DMSO (control; G) or cell cycle inhibitors hydroxyurea and aphidicolin (HUA; H). Red dots outline the embryonic mouth. cg, cement gland; MO, morpholino; ph3, phospho histone H3; perf, perforated. |
|
|
Figure 4. A,B: Lateral view of representative controls (A) and JNK1 morphants (B) where gst1 mRNA (purple) was detected by in situ hybridization. CâF: Live Mitotracker CMXRos labeling (red) after embryos were treated with DMSO (control; C, E) or JNK inhibitor. C,D: Shows the buccopharyngeal membrane. E,F: Shows the epidermis. G,H: Frontal views of the face of representative embryos untreated (G) or treated with hydrogen peroxide (H202; H). Red dots outline the embryonic mouth. I,J: Transverse sections through the face of a representative embryo injected with JNK1 morpholino into one cell at the two cell stage. Tissue containing the fluorescein tagged JNK1 morpholino is green and cleaved caspase-3 labeling (apoptotic marker) is in red. K,L: Frontal views of whole representative faces from embryos treated with DMSO (K) or JNK inhibitor (L). Cleaved caspase-3 labeling is in green and propidium iodide is used a counterstain (red). M,N: Representative images of frontal views of faces of embryos exposed to UV. Control (not irradiated) (M) and irradiated (N) at stage 37/38. Red dots outline the embryonic mouth. perf, perforated; MO, morpholino; BM, buccopharyngeal membrane; CC3, cleaved caspase 3; PI, propidium iodide. |
|
|
Figure 5. A: Schematic showing the steps in the cell spreading assay. B: 24âhr after explanting epidermis and treating it with DMSO (control). C: 24âhr after explanting epidermis and treating it with the JNK inhibitor. D: Schematic showing the treatment paradigm for the EGTA adhesion assay. E: Control embryo treated with DMSO only. Inset shows E-cadherin labeling confined to edges of cells. F: Representative embryo treated with DMSO followed by EGTA. White arrows point toward regions where the tissue is dissociating. Inset shows internalized E-cadherin. G: Embryo treated with JNK inhibitor alone. Inset shows E-cadherin labeling confined to cell boundaries. H: Embryo treated with JNK inhibitor followed by EGTA. Inset shows E-cadherin largely confined to the cell boundaries. I: The epidermis of a representative embryo showing the cells containing fluorescein labeled Control MO (green) and E-cadherin labeled in red. Iâ²: Corresponding image from I showing only the E-cadherin labeling in red. Iâ²: Corresponding image from I showing only the E-cadherin labeling in black and white. Insets show representative 1â2 cells at 2âÃâmagnification. J: The epidermis of a representative embryo showing the cells containing fluorescein labeled JNK1 MO (green) and E-cadherin labeled in red. Jâ²: Corresponding image from J showing only the E-cadherin labeling in red. Jâ²: Corresponding image from J showing only the E-cadherin labeling in black and white. Insets show representative 1â2 cells at 2âÃâmagnification. Black arrows indicate groups of cells with higher levels of E-cadherin at the membrane. KâL: E-cadherin labeling of epidermis from representative embryos (stage 24â26) that were uninjected (K,Kâ²) or injected with CA-JNK (L,Lâ²). Prime letters are the identical pictures in black and white. Insets show a two-fold magnified image of a cell from the images. White arrows show what appears as puncta of E-cadherin positive bodies within the cytoplasm and arrowheads point to membranes with reduced E-cadherin. Insets show representative 1â2 cells at 2âÃâmagnification. MâN: Clathrin labeling of epidermis from representative embryos (stage 24â26) that were uninjected (M,Mâ²) or injected with CA-JNK (N,Nâ²). Prime letters are the identical pictures in black and white. Insets show representative 1â2 cells at 2âÃâmagnification. White arrows indicate nonspecific staining where fluorescence is observed on top of the cell. |
|
|
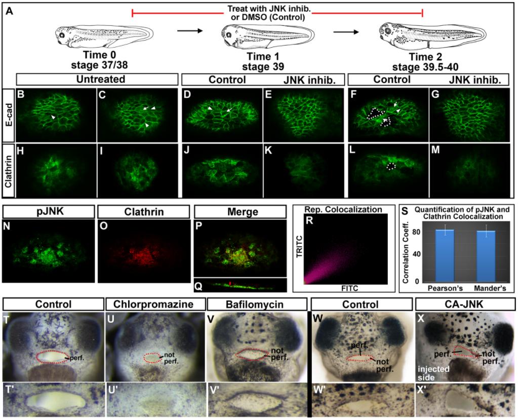
Figure 6. A: Schematic of the stages examined during buccopharyngeal perforation. BâG: Frontal views of the buccopharyngeal membrane labeled with E-cadherin in control and JNK inhibitor treated embryos. White arrows point to examples of cells with an increase in cytoplasmic labeling and white arrow heads indicate lower E-cadherin at the membrane. White dots outline the holes or perforation. HâM: Frontal views of the buccopharyngeal membrane labeled with clathrin in control and JNK inhibitor treated embryos. White dots outline the holes or perforation. NâS: Colocalization experiment with phospho-JNK (green) and clathrin (red). N: pJNK1 in green. O: Clathrin in red. P: Merge of pJNK1 and clathrin. Q: Volume rendered image of pJNK and clathrin co-labeling rotated 45 degrees. R: Scatterplot of pixels labeled in green vs. red in the image shown in P. S: Bar graphs of the average correlation coefficients for Pearson's and Mander's colocalization tests. TâX: Frontal views of the entire faces (regular letters) or only the buccopharyngeal membrane at two-fold magnification (prime letters) from representative embryos at stage 40â41. T,Tâ²: Representative control embryo treated with DMSO. U,Uâ²: Representative embryo treated with chlorpromazine. V,Vâ²: Representative embryo treated with Bafilomycin. W,Wâ²: Representative uninjected embryo. X,Xâ²: Embryo injected with CA-JNK. Abbreviations: perf, perforated; cg, cement gland; CA-JNK, constitutively active JNK. Red dots outline the embryonic mouth. |
References [+] :
Bennett,
SP600125, an anthrapyrazolone inhibitor of Jun N-terminal kinase.
2001, Pubmed
Bennett, SP600125, an anthrapyrazolone inhibitor of Jun N-terminal kinase. 2001, Pubmed
Bogoyevitch, Uses for JNK: the many and varied substrates of the c-Jun N-terminal kinases. 2006, Pubmed
Cizelsky, The Wnt/JNK signaling target gene alcam is required for embryonic kidney development. 2014, Pubmed , Xenbase
Davis, Signal transduction by the JNK group of MAP kinases. 2000, Pubmed
Dickinson, Using frogs faces to dissect the mechanisms underlying human orofacial defects. 2016, Pubmed , Xenbase
Dickinson, Positioning the extreme anterior in Xenopus: cement gland, primary mouth and anterior pituitary. 2007, Pubmed , Xenbase
Dickinson, The Wnt antagonists Frzb-1 and Crescent locally regulate basement membrane dissolution in the developing primary mouth. 2009, Pubmed , Xenbase
Dickinson, Development of the primary mouth in Xenopus laevis. 2006, Pubmed , Xenbase
Dong, Signaling by the JNK group of MAP kinases. c-jun N-terminal Kinase. 2001, Pubmed
Dush, Jun N-terminal kinase maintains tissue integrity during cell rearrangement in the gut. 2013, Pubmed , Xenbase
Feng, Furrow-specific endocytosis during cytokinesis of zebrafish blastomeres. 2002, Pubmed
Gartlan, Congenital oral synechiae. 1993, Pubmed
Geetha-Loganathan, Avian facial morphogenesis is regulated by c-Jun N-terminal kinase/planar cell polarity (JNK/PCP) wingless-related (WNT) signaling. 2014, Pubmed
Gillardin, Effects of Aroclor 1254 on oxidative stress in developing Xenopus laevis tadpoles. 2009, Pubmed , Xenbase
Goberdhan, JNK, cytoskeletal regulator and stress response kinase? A Drosophila perspective. 1998, Pubmed
Greenough, Factors adversely affecting lung growth. 2000, Pubmed
Gutierrez, Interplay between Cdh1 and JNK activity during the cell cycle. 2010, Pubmed
Gutierrez, JNK-mediated phosphorylation of Cdc25C regulates cell cycle entry and G(2)/M DNA damage checkpoint. 2010, Pubmed
Harada, Bafilomycin A1, a specific inhibitor of V-type H+-ATPases, inhibits the acidification of endocytic structures and inhibits horseradish peroxidase uptake in isolated rat sinusoidal endothelial cells. 1997, Pubmed
Harris, Neuronal determination without cell division in Xenopus embryos. 1991, Pubmed , Xenbase
Huang, A role for JNK-paxillin signaling in cell migration. 2004, Pubmed
Huang, JNK phosphorylates paxillin and regulates cell migration. 2003, Pubmed
Hutchins, c-Jun N-terminal kinase phosphorylation of heterogeneous nuclear ribonucleoprotein K regulates vertebrate axon outgrowth via a posttranscriptional mechanism. 2013, Pubmed , Xenbase
Ip, Signal transduction by the c-Jun N-terminal kinase (JNK)--from inflammation to development. 1998, Pubmed
Irizarry, Summaries of Affymetrix GeneChip probe level data. 2003, Pubmed
Jacox, Formation of a "Pre-mouth Array" from the Extreme Anterior Domain Is Directed by Neural Crest and Wnt/PCP Signaling. 2016, Pubmed , Xenbase
Jasper, The genomic response of the Drosophila embryo to JNK signaling. 2001, Pubmed
Karin, From JNK to pay dirt: jun kinases, their biochemistry, physiology and clinical importance. 2005, Pubmed
Karpac, Insulin and JNK: optimizing metabolic homeostasis and lifespan. 2009, Pubmed
Kennedy, Quantification of orofacial phenotypes in Xenopus. 2014, Pubmed , Xenbase
Kot-Leibovich, Ethanol induces embryonic malformations by competing for retinaldehyde dehydrogenase activity during vertebrate gastrulation. 2009, Pubmed , Xenbase
Kühl, Non-canonical Wnt signaling in Xenopus: regulation of axis formation and gastrulation. 2002, Pubmed , Xenbase
Kwong, Current Updates on Choanal Atresia. 2015, Pubmed
Lee, JNK phosphorylates beta-catenin and regulates adherens junctions. 2009, Pubmed
Lee, Wound healing in development. 2012, Pubmed
Lei, The Bax subfamily of Bcl2-related proteins is essential for apoptotic signal transduction by c-Jun NH(2)-terminal kinase. 2002, Pubmed
Leppä, Diverse functions of JNK signaling and c-Jun in stress response and apoptosis. 1999, Pubmed
Liao, Jun NH2-terminal kinase (JNK) prevents nuclear beta-catenin accumulation and regulates axis formation in Xenopus embryos. 2006, Pubmed , Xenbase
Lim, Opposing roles for JNK and Aurora A in regulating the association of WDR62 with spindle microtubules. 2015, Pubmed
Lizundia, The JNK/AP-1 pathway upregulates expression of the recycling endosome rab11a gene in B cells transformed by Theileria. 2007, Pubmed
Makrigiannakis, Follicular atresia and luteolysis. Evidence of a role for N-cadherin. 2000, Pubmed
Marchesin, ARF6-JIP3/4 regulate endosomal tubules for MT1-MMP exocytosis in cancer invasion. 2015, Pubmed
Mascarella, Congenital intra-oral adhesions: a surgical approach to cleft palate lateral synechia syndrome. 2015, Pubmed
Mengistu, Fluid shear stress-induced JNK activity leads to actin remodeling for cell alignment. 2011, Pubmed
Moody, Fates of the blastomeres of the 16-cell stage Xenopus embryo. 1987, Pubmed , Xenbase
Mugoni, Analysis of oxidative stress in zebrafish embryos. 2014, Pubmed
Nagaoka, The Wnt/planar cell polarity pathway component Vangl2 induces synapse formation through direct control of N-cadherin. 2014, Pubmed
Naydenov, c-Jun N-terminal kinase mediates disassembly of apical junctions in model intestinal epithelia. 2009, Pubmed
Pandur, Increasingly complex: new players enter the Wnt signaling network. 2002, Pubmed , Xenbase
Pereira, Integrin-dependent activation of the JNK signaling pathway by mechanical stress. 2011, Pubmed
Ravni, Planar cell polarity cadherin Celsr1 regulates skin hair patterning in the mouse. 2009, Pubmed
Rejman, Role of clathrin- and caveolae-mediated endocytosis in gene transfer mediated by lipo- and polyplexes. 2005, Pubmed
Royle, The cellular functions of clathrin. 2006, Pubmed
Sabapathy, Defective neural tube morphogenesis and altered apoptosis in the absence of both JNK1 and JNK2. 1999, Pubmed
Sasaki, Cytokeratin subtypes in biliary atresia: immunohistochemical study. 2001, Pubmed
Sasaki, E-cadherin, alpha-catenin and beta-catenin in biliary atresia: correlation with apoptosis and cell cycle. 2001, Pubmed
Shaulian, AP-1--The Jun proteins: Oncogenes or tumor suppressors in disguise? 2010, Pubmed
Shen, JNK signaling pathway is a key modulator in cell death mediated by reactive oxygen and nitrogen species. 2006, Pubmed
Singh, Planar cell polarity signaling: coordination of cellular orientation across tissues. 2012, Pubmed
Son, Reactive oxygen species in the activation of MAP kinases. 2013, Pubmed
Soukup, Development and evolution of the vertebrate primary mouth. 2013, Pubmed
Sugiura, Xenopus Wnt-5a induces an ectopic larval tail at injured site, suggesting a crucial role for noncanonical Wnt signal in tail regeneration. 2009, Pubmed , Xenbase
Tomlinson, Isolated and syndromic syngnathism: management, implications, and genetics. 2006, Pubmed
Tugay, Expression of cell adhesion molecules in the adriamycin-induced esophageal atresia rat model. 2003, Pubmed
Turksen, A case of syngnathia, cleft palate and hypospadias: an isolated case or syndromic syngnathism? 2012, Pubmed
Verma, Persistent buccopharyngeal membrane: report of a case and review of the literature. 2009, Pubmed
Vismara, H2O2 induces abnormal tail flexure in Xenopus embryos: similarities with Paraquat teratogenic effects. 2006, Pubmed , Xenbase
Wagner, Host factors in amniotic fluid and breast milk that contribute to gut maturation. 2008, Pubmed
Wahl, The role of folate metabolism in orofacial development and clefting. 2015, Pubmed , Xenbase
Wang, JNK signaling confers tolerance to oxidative stress and extends lifespan in Drosophila. 2003, Pubmed
Waterman, Ultrastructure of oral (buccopharyngeal) membrane formation and rupture in the hamster embryo. 1977, Pubmed
Waterman, The ultrastructure of oral (buccopharyngeal) membrane formation and rupture in the chick embryo. 1980, Pubmed
Weston, The c-Jun NH2-terminal kinase is essential for epidermal growth factor expression during epidermal morphogenesis. 2004, Pubmed
Xu, The impact of endocrine-disrupting chemicals on oxidative stress and innate immune response in zebrafish embryos. 2013, Pubmed
Yamanaka, JNK functions in the non-canonical Wnt pathway to regulate convergent extension movements in vertebrates. 2002, Pubmed , Xenbase
Yamauchi, JNK phosphorylation of paxillin, acting through the Rac1 and Cdc42 signaling cascade, mediates neurite extension in N1E-115 cells. 2006, Pubmed
You, JNK is a novel regulator of intercellular adhesion. 2013, Pubmed
Yuan, Migration of human mesenchymal stem cells under low shear stress mediated by mitogen-activated protein kinase signaling. 2012, Pubmed
Zhu, Ectodermal Wnt controls nasal pit morphogenesis through modulation of the BMP/FGF/JNK signaling axis. 2016, Pubmed
