Click here to close
Hello! We notice that you are using Internet Explorer, which is not supported by Xenbase and may cause the site to display incorrectly.
We suggest using a current version of Chrome,
FireFox, or Safari.
Gene Expr Patterns
2017 Jan 01;23-24:1-6. doi: 10.1016/j.gep.2016.12.001.
Show Gene links
Show Anatomy links
Expression profile of rrbp1 genes during embryonic development and in adult tissues of Xenopus laevis.
Liu GH, Mao CZ, Wu HY, Zhou DC, Xia JB, Kim SK, Cai DQ, Zhao H, Qi XF.
???displayArticle.abstract???
Recent studies suggest that ribosome-binding protein 1 (RRBP1) is involved in multiple diseases such as tumorigenesis and cardiomyopathies. However, its function during embryonic development remains largely unknown. We searched Xenopus laevis database with human RRBP1 protein sequence and identified two cDNA sequences encoding Xenopus orthologs of RRBP1 including rrbp1a (NM_001089623) and rrbp1b (NM_001092468). Both genes were firstly detected at blastula stage 8 with weak signals in animal hemisphere by whole mount in situ hybridization. Evident expression of rrbp1 was mainly detected in cement gland and notochord at neurula and tailbud stages. Heart expression of rrbp1 was detected at stage 36. RT-PCR results indicated that very weak expression of rrbp1a was firstly detected in oocytes, followed by increasing expression until stage 39. Differently, very weak expression of rrbp1b was firstly observed at stage 2, and then maintained at a lower level to stage 17 followed by an intense expression from stages 19-39. Moreover, both expression profiles were also different in adult tissues. This study reports Xenopus rrbp1 expression during early embryonic development and in adult tissues. Our study will facilitate the functional analysis of Rrbp1 family during embryonic development.
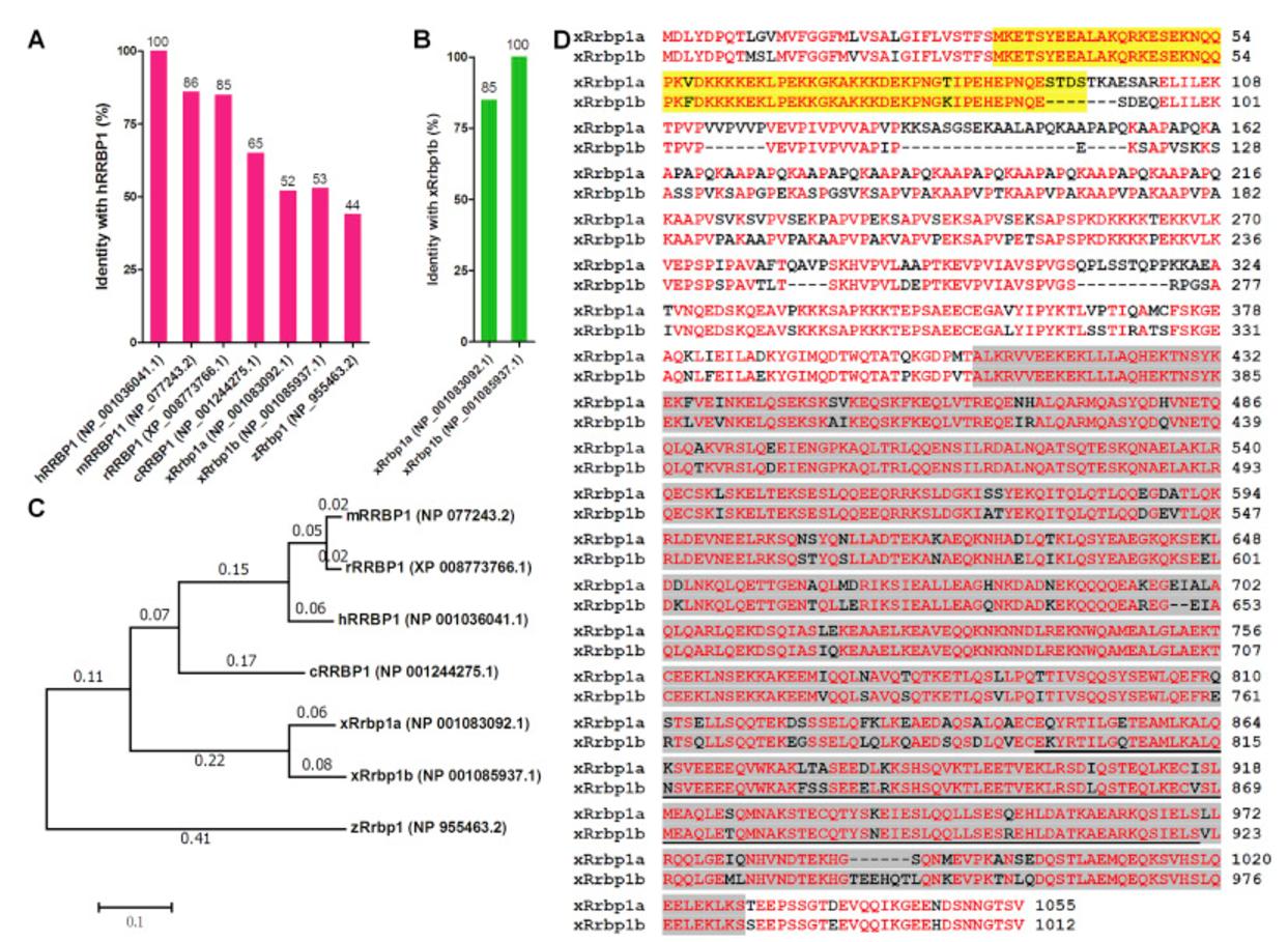
Fig. 1.
Identification of two rrbp1 genes from Xenopus laevis. (A and B) Protein sequence identities of human RRBP1 with homologs in other vertebrates. M, mouse; r, rat; c, chicken; x, Xenopus; z, zebrafish. (C) Phylogenetic analysis of ribosome-binding protein 1 from Xenopus, human, mouse, rat, chicken and zebrafish. (D) Protein sequence alignment of Xenopus Rrbp1a and Rrbp1b. Identical amino acids are highlighted using red color. Conserved domain of ribosome receptor lysine/proline rich region (Rib_recp_KP_reg) and chromosome segregation protein SMC (SMC_prok_B) are highlighted in yellow and in grey, respectively. The polyhydroxyalkanoic acid synthase (phaR_Bmeg) is underlined.
Fig. 2. Spatial patterns of rrbp1a [rrbp1.L] analyzed by whole mount in situ hybridization. (A and Aâ²) Oocyte. (B and Bâ²) Stage 2, animal view. (C and Câ²) Stage 8, animal view. (D and Dâ²) Stage 11, vegetal view. (E and Eâ²) Stage 21, dorsal view. (F and Fâ²) Stage 25, lateral view. (G and Gâ²) Stage 27, dorsal view. (H and Hâ²) Stage 29, lateral view. (I and Iâ²) Stage 32, lateral view. (J and Jâ²) Stage 36, lateral view. (K and L) Transverse sections of embryos at the levels illustrated by black broken lines in J. Nc, notochord; nt, neural tube; ov, otic vesicle. Aâ²-Jâ² indicates the sense probe control.
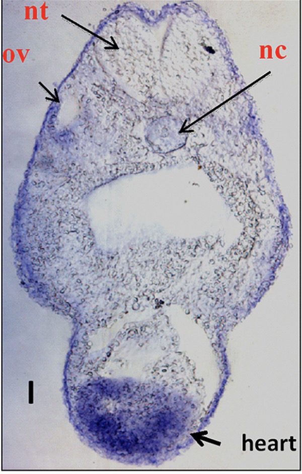
Fig. 3. Spatial patterns of rrbp1b analyzed by whole mount in situ hybridization. (A and Aâ²) Oocyte. (B and Bâ²) Stage 2, animal view. (C and Câ²) Stage 8, animal view. (D and Dâ²) Stage 11, animal view. (E and Eâ²) Stage 21, dorsal view. (F and Fâ²) Stage 26, lateral view. (G and Gâ²) Stage 32, lateral view. (H and Hâ²) Stage 36, lateral view. The red arrow indicates the heart promodium. (I and Iâ²) Transverse sections of embryos at the levels illustrated by black broken lines in H. Iâ² is the higher magnification of heart promodium region in I. Nc, notochord; nt, neural tube; ov, otic vesicle. Aâ²-Hâ² indicates the sense probe control.
Fig. 4.
Temporal expression of rrbp1 genes in early development of Xenopus laevis. The mRNA expression of rrbp1a and rrbp1b genes was analyzed by RT-PCR using total RNA isolated from Xenopus embryos at indicated developmental stages. Ornithine decarboxylase (Odc) was used as the internal standard control. RT-, without reverse transcriptase.
Fig. 5.
Expression of rrbp1 genes in adult tissues of Xenopus laevis. The mRNA expression of rrbp1a and rrbp1b genes in adult tissues was analyzed by RT-PCR. Odc was used as the internal standard control.
rrbp1.L (ribosome binding protein 1 L homeolog) gene expression in Xenopus laevis embryo, assayed via in situ hybridization, NF stage 25, lateral view, anteriorleft, dorsal up.
rrbp1.S (ribosome binding protein 1 S homeolog) gene expression in Xenopus laevis embryo, assayed via in situ hybridization, NF stage 32, lateral view, anteriorleft, dorsal up.
rrbp1.S (ribosome binding protein 1 S homeolog) gene expression in Xenopus laevis embryo, assayed via in situ hybridization,transverse section through heart region, NF stage 32, lateral view, anteriorleft, dorsal up.