XB-ART-52843
Nat Commun
2016 Dec 08;7:13787. doi: 10.1038/ncomms13787.
Show Gene links
Show Anatomy links
Chromatin-remodelling factor Brg1 regulates myocardial proliferation and regeneration in zebrafish.
Xiao C, Gao L, Hou Y, Xu C, Chang N, Wang F, Hu K, He A, Luo Y, Wang J, Peng J, Tang F, Zhu X, Xiong JW.
???displayArticle.abstract???
The zebrafish possesses a remarkable capacity of adult heart regeneration, but the underlying mechanisms are not well understood. Here we report that chromatin remodelling factor Brg1 is essential for adult heart regeneration. Brg1 mRNA and protein are induced during heart regeneration. Transgenic over-expression of dominant-negative Xenopus Brg1 inhibits the formation of BrdU+/Mef2C+ and Tg(gata4:EGFP) cardiomyocytes, leading to severe cardiac fibrosis and compromised myocardial regeneration. RNA-seq and RNAscope analyses reveal that inhibition of Brg1 increases the expression of cyclin-dependent kinase inhibitors such as cdkn1a and cdkn1c in the myocardium after ventricular resection; and accordingly, myocardial-specific expression of dn-xBrg1 blunts myocardial proliferation and regeneration. Mechanistically, injury-induced Brg1, via its interaction with Dnmt3ab, suppresses the expression of cdkn1c by increasing the methylation level of CpG sites at the cdkn1c promoter. Taken together, our results suggest that Brg1 promotes heart regeneration by repressing cyclin-dependent kinase inhibitors partly through Dnmt3ab-dependent DNA methylation.
???displayArticle.pubmedLink??? 27929112
???displayArticle.pmcLink??? PMC5476829
???displayArticle.link??? Nat Commun
Species referenced: Xenopus
Genes referenced: cdkn1a cdkn1c col1a2 gata4 mef2c myc smarca4 tgfb2
???attribute.lit??? ???displayArticles.show???
|
|
Figure 1. brg1 is upregulated during cardiac regeneration in zebrafish.In situ hybridization was performed on paraffin sections of mock-operated zebrafish (a) and those with amputated ventricular apexes (b–h) at the indicated time points using a digoxigenin-labelled anti-sense brg1 RNA probe. Note induced expression of brg1 in the injured heart from 1 to 14 d.p.a. (b–f). Dashed lines mark the resection sites; the right upper corner is high-magnification image of the framed area; similar results were confirmed by performing three independent experiments. Scale bar, 100 μm. |
|
|
Figure 2. Brg1 is activated in multiple types of cells during cardiac regeneration in zebrafish.(aâf) Immunofluorescence staining of Brg1 and cardiac sarcomere myosin heavy chain (MF20) was performed on paraffin sections of mock-operated zebrafish (a) and those with amputated ventricular apexes (bâf) at the indicated time points. The right upper corners are high-magnification images of the frame area in aâf, showing Brg1 co-localization in MF20-positive myocytes. (g) Co-staining of Brg1 and 4,6-diamidino-2-phenylindole (DAPI) in paraffin sections of amputated apexes at 7âd.p.a. The right upper corner is high-magnification image of the framed area. (h) Immunofluorescence staining of Brg1 and MF20 of amputated heart at 7âd.p.a., showing the co-localization of Brg1 and MF20. The right upper corner is high-magnification image of the framed area. These data were confirmed by performing three independent experiments. Scale bars, 100âμm. |
|
|
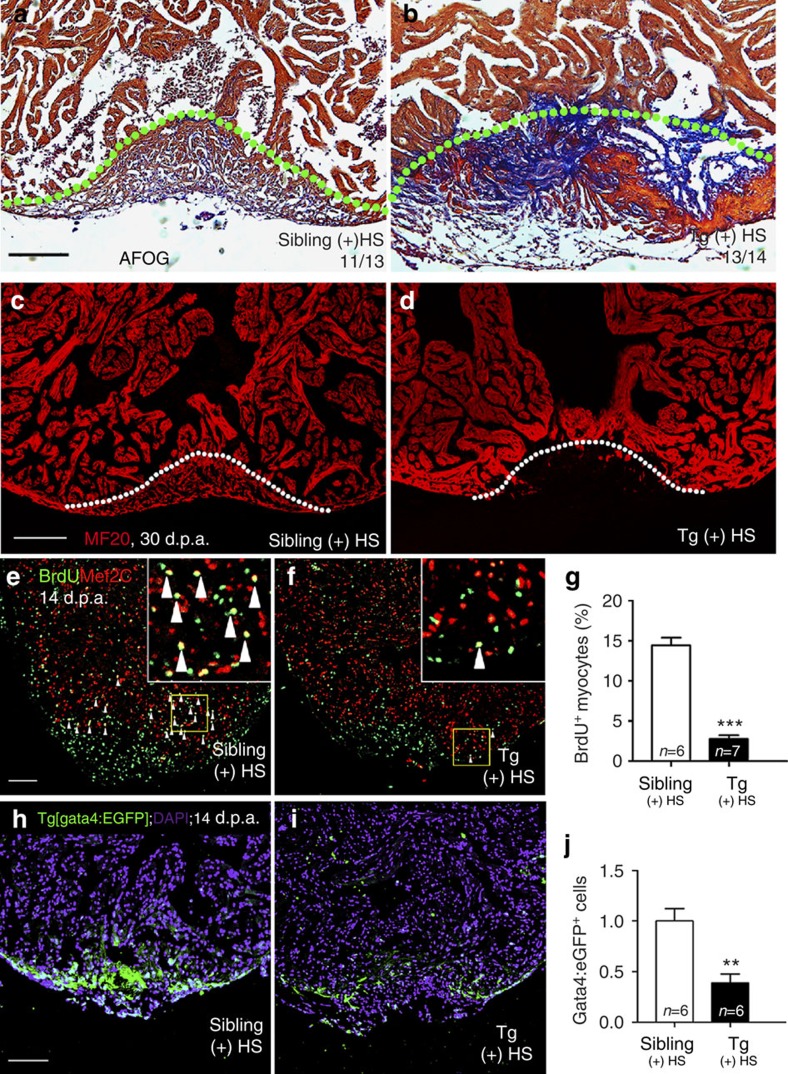
Figure 3. Inhibition of brg1 impairs cardiac regeneration.(a–d) Representative sections from wild-type siblings (a,c) and Tg(hsp70:dn-xbrg1) (b,d) hearts at 30 d.p.a., evaluated by AFOG staining (a,b), and immunofluorescence staining with anti-myosin heavy chain (MF20) (c,d). Note massive fibrosis (b) and compromised myocardial regeneration (d) in Tg(hsp70:dn-xBrg1) hearts (tg). Dashed lines mark the resection site. (e–g) Paraffin sections of 14 d.p.a. regenerating heart of wild-type sibling (e) and Tg(hsp70:dn-xBrg1) (f) hearts co-stained for BrdU (green), Mef2C (red) and 4,6-diamidino-2-phenylindole (DAPI; blue). Higher-magnification images of areas in squares are shown in the upper-right corners, and Mef2C+/BrdU+ double-positive cardiomyocytes are indicated by arrowheads. (g) Percentages of Mef2C+/BrdU+ cardiomyocytes in the injured area (***P<0.001; n=6 for siblings and 7 for transgenic hearts; data are mean percentages±s.e.m., paired Student’s t-test). (h–j) Paraffin sections of 14 d.p.a. wild-type Tg(gata4:EGFP) sibling (h) and Tg(hsp70:dn-xbrg1; gata4:EGFP) (i) hearts stained with anti-EGFP and DAPI. The average of fluorescence intensity was calculated using Imaris software (j) (**P<0.01; n=6; data are mean percentages±s.e.m.; paired Student’s t-test). Scale bars, 100 μm. |
|
|
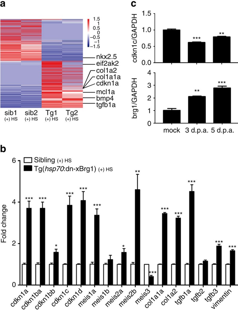
Figure 4. Transgenic inhibition of Brg1 induces expression of cyclin-dependent kinase inhibitors.(a) Heat map of Z-score values showing genes differentially expressed between Tg(hsp70:dn-xBrg1) (tg1 and tg2) and wild-type sibling (sib1 and sib2) hearts. The FPKM (fragments per kilobase of exon per million fragments mapped) value of each gene was normalized using Z-scores. Genes were ranked by the mean Z-scores in the highest-expression group. (b) Tg(hsp70:dn-xBrg1) and wild-type sibling zebrafish were heat-shocked daily from 5 to 14 d.p.a., and total RNA was isolated from their hearts at 14 d.p.a. Quantitative PCR showed that the cdkn and meis genes, as well as fibrotic markers (col1a1a, col1a2, tgfb1a, tgfb2, tgfb3 and vimentin) were upregulated in transgenic hearts (*P<0.05, ***P<0.001; data are mean fold changes after normalized to GAPDH and expressed as mean±s.e.m.; paired Student’s t-test). (c) Quantitative PCR showed higher expression of brg1 but lower expression of cdkn1c in wild-type hearts at 3 and 5 d.p.a. than mock hearts, suggesting a repressive role of brg1 in regulating cdkn1c. GAPDH was used to normalize the RNA level (**P<0.01, ***P<0.001; data are mean±s.e.m.; one-way analysis of variance followed by Dunnett’s multiple comparison test, mock served as control). |
|
|
Figure 5. cdkn1a and cdkn1c are induced and enriched in the myocardium of Tg(hsp70:dn-xBrg1) transgenic hearts.(a–h) RNAscope in situ hybridization analysis with cdkn1a (a–d) and cdkn1c (e–h) probes on frozen sections of uninjured wild-type (WT) hearts (a,e), injured WT hearts at 3 d.p.a. (b,f), injured WT sibling hearts at 14 d.p.a. (c,g) and injured Tg(hsp70:dn-xBrg1) transgenic hearts at 14 d.p.a. (d,h). Note the robust induction of cdkn1a (d) and cdkn1c (h) induction in Tg(hsp70:dn-xBrg1) transgenic hearts compared with WT sibling hearts at 14 d.p.a. after heat shock. Black arrowheads indicate the cdkn1a or cdkn1c signals. The panels below a–h are higher-magnification images of areas in squares of a–h. (i–p) Bright-field images of cdkn1a (i–l) and cdkn1c (m–p) expression by RNAscope merged with immunostaining signal images of MF20 on frozen sections of uninjured WT hearts (i,m), injured WT hearts at 3 d.p.a. (j,n), injured WT sibling hearts at 14 d.p.a. (k,o) and injured Tg(hsp70:dn-xbrg1) transgenic hearts at 14 d.p.a. (i,p). Higher-magnification images of squared areas of i–p are shown below their respective panels. Note that both cdkn1a (i) and cdkn1c (m) are normally expressed in cardiomyocytes in uninjured WT hearts, and that they are highly induced in MF20-positive cardiomyocytes of Tg(hsp70:dn-xBrg1) transgenic hearts (l,p) compared with WT sibling hearts (k,o) at 14 d.p.a. White arrowheads show cdkn1a or cdkn1c signals in cardiomyocytes. Tg, Tg(hsp70:dn-xBrg1); (+) HS, heat shock; Scale bars, 100 μm. |
|
|
Figure 6. Myocardial-specific inhibition of Brg1 interferes heart regeneration.(a–c) PCNA+/Mef2C+ proliferating cardiomyocytes decreased in Tg(myl7:CreER; ubi:DsRed-dn-xBrg1) transgenic hearts (b) compared with control Tg(ubi:DsRed-dn-xBrg1) transgenic hearts (a) at 7 d.p.a. Statistics of cardiomyocyte proliferation index is shown (*P<0.05; data presented are mean±s.e.m.; paired Student’s t-test) (c). White arrowheads point to PCNA+/Mef2C+ proliferating cardiomyocytes; n, the number of hearts analysed; ubi:DsRed-dn-xBrg1 stands for Tg(ubi:loxP-DsRed-STOP-loxP-dn-xBrg1); tamoxifen (4-HT) was applied at 3 days before injury. (d,e) AFOG staining revealed accumulated fibrin and fibrosis in Tg(myl7:CreER; ubi:DsRed-dn-xBrg1) transgenic hearts (e) compared with control Tg(ubi:DsRed-dn-xBrg1) transgenic hearts (d) at 30 d.p.a. (f,g) MF20 staining showed compromised myocardial regeneration in Tg(myl7:CreER; ubi:DsRed-dn-xBrg1) transgenic hearts (g) compared with control Tg(ubi:DsRed-dn-xBrg1) transgenic hearts (f) at 30 d.p.a. 4/4, all 4 hearts analysed showed the same phenotype. Scale bars, 100 μm. |
|
|
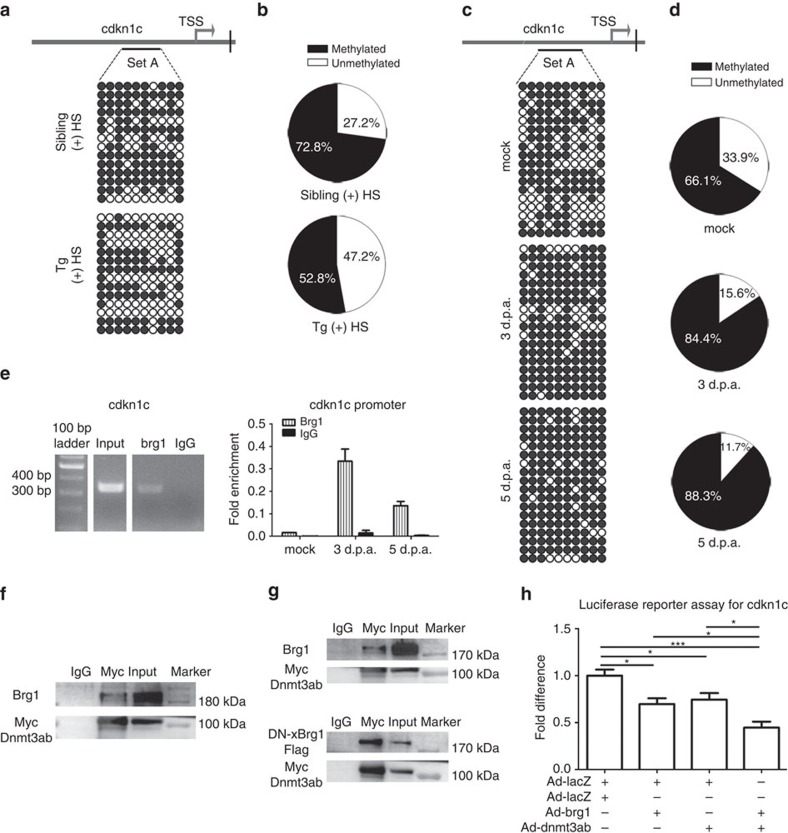
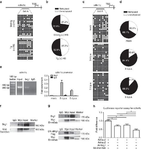
Figure 7. Brg1 represses cdkn1c expression by increasing the level of DNA methylation in its promoter region.(a) Methylation patterns of 10 individual CpG sites in the cdkn1c promoter of Tg(hsp70:dn-xBrg1) and wild-type sibling hearts after daily heat shock from 5 to 14 d.p.a. Upper panel, schematic of 10 CpG island sites (set A) of the cdkn1c promoter region and transcription start site (TSS); lower panels, cdkn1c methylation patterns of wild-type sibling (sibling) and dn-xBrg1 transgenic (tg) hearts, with open circles for ‘unmethylated’ and filled circles for ‘methylated’ CpG islands. Methylated DNA sequences were obtained by bisulfite sequencing. Note decreased methylation of ckkn1c promoter in dn-xBrg1 transgenic hearts (b). (c) cdkn1c promoter methylation of 10 individual CpG sites (set A) of mock, 3 d.p.a. and 5 d.p.a. wild-type hearts. The percentages of unmethylated (white) and methylated (black) DNA from a and b are shown in b and d. (e) Left panel, ChIP assays with anti-Brg1 antibody. Right panel, quantitation of Brg1 immunoprecipitated cdkn1c promoter in wild-type mock, 3 d.p.a. and 5 d.p.a. hearts. Data are presented as Brg1 enrichment relative to control IgG. The 335 bp DNA fragment within the cdkn1c promoter region (−1,625 to −1,290 bp) was amplified from immunoprecipitated DNA of mock, 3 d.p.a. and 5 d.p.a. hearts by anti-Brg1 antibody or control IgG. (f) Immunoprecipitation by anti-Myc antibody in 293T cells over-expressing Brg1 and Myc-tagged Dnmt3ab. (g) Upper panel, immunoprecipitation of Brg1 and Myc-Dnmt3ab by Myc antibody or control IgG antibody in H9C2 cells over-expressing Brg1 and Myc-tagged Dnmt3ab. Lower panel, immunoprecipitation of dn-xBrg1-Flag and Myc-Dnmt3ab by Myc antibody or IgG antibody in H9C2 cells over-expressing dn-xBrg1-Flag and Myc-Dnmt3ab. (h) Luciferase reporter assays showed that over-expression of zebrafish brg1 and dnmt3ab synergistically suppressed the transcription of cdkn1c in 293T cells. 293T cells were transfected/infected with the indicated adenoviral constructs and luciferase reporter constructs, and those cells were then collected and measured for luciferase activity at 24 h after transfection/infection. Equal amounts of adenovirus were used for each group. Firefly luciferase activity was normalized by Renilla luciferase activity (*P<0.05, ***P<0.001; data are mean±s.e.m.; one-way analysis of variance followed by Bonferroni’s multiple comparison test). |
|
|
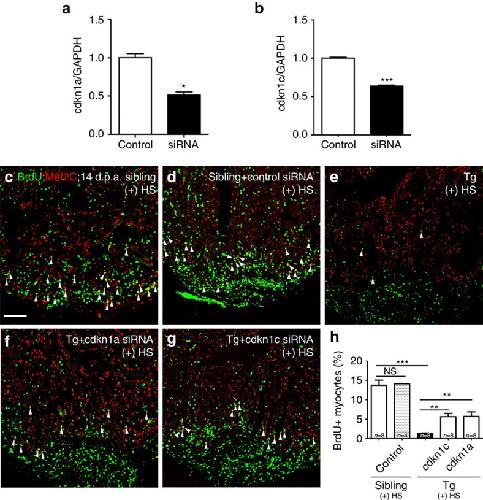
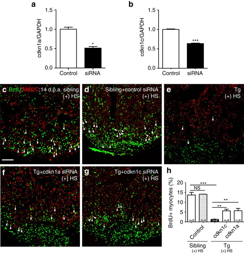
Figure 8. siRNA knockdown of either cdkn1a or cdkn1c partially rescues proliferating cardiomyocytes in the Tg(hsp70: dn-xBrg1) heart.(a,b) Quantitative PCR showed that nanoparticle-encapsulated siRNA efficiently decreased the RNA levels of cdkn1a and cdkn1c in wild-type hearts at 2 d.p.a., into which control and cdkn1a (a) or cdkn1c (b) siRNA were injected at 1 d.p.a. The RNA level was normalized to GAPDH (*P<0.05, ***P<0.001; data presented are mean±s.e.m.; paired Student’s t-test). (c–h) Ventricular apex amputation was performed in wild-type siblings and Tg(hsp70:dn-xBrg1) zebrafish, followed by heat shock treatment for 30 min daily from 5 to 14 d.p.a. The Mef2C+/BrdU+ double-positive cardiomyocytes were comparable in control siRNA-injected (d) and uninjected (c) hearts. Either encapsulated cdkn1a (f) or cdkn1c (g) siRNA partially rescued the ratio of Mef2C+/BrdU+ double-positive cardiomyocytes in Tg(hsp70:dn-xBrg1) hearts compared with those in uninjected control transgenic hearts (e). Scale bar, 100 μm. (h) Statistics of c–g (**P<0.01, ***P<0.001; data are mean±s.e.m.; one-way analysis of variance followed by Bonferroni’s multiple comparison test). The number (n) of hearts analysed in each group is indicated in each bar. |
References [+] :
Aasland,
The PHD finger: implications for chromatin-mediated transcriptional regulation.
1995, Pubmed
Aasland, The PHD finger: implications for chromatin-mediated transcriptional regulation. 1995, Pubmed
Aasland, The chromo shadow domain, a second chromo domain in heterochromatin-binding protein 1, HP1. 1995, Pubmed
Attanasio, Tissue-specific SMARCA4 binding at active and repressed regulatory elements during embryogenesis. 2014, Pubmed
Bachman, Dnmt3a and Dnmt3b are transcriptional repressors that exhibit unique localization properties to heterochromatin. 2001, Pubmed
Banine, SWI/SNF chromatin-remodeling factors induce changes in DNA methylation to promote transcriptional activation. 2005, Pubmed
Bergmann, Evidence for cardiomyocyte renewal in humans. 2009, Pubmed
Bu, Protein tyrosine phosphatase PTPN9 regulates erythroid cell development through STAT3 dephosphorylation in zebrafish. 2014, Pubmed
Bultman, Maternal BRG1 regulates zygotic genome activation in the mouse. 2006, Pubmed
Bultman, A Brg1 mutation that uncouples ATPase activity from chromatin remodeling reveals an essential role for SWI/SNF-related complexes in beta-globin expression and erythroid development. 2005, Pubmed
Bultman, A Brg1 null mutation in the mouse reveals functional differences among mammalian SWI/SNF complexes. 2000, Pubmed
Chi, Reciprocal regulation of CD4/CD8 expression by SWI/SNF-like BAF complexes. 2002, Pubmed
Chi, EVI1 promotes cell proliferation by interacting with BRG1 and blocking the repression of BRG1 on E2F1 activity. 2003, Pubmed
Chong, Human embryonic-stem-cell-derived cardiomyocytes regenerate non-human primate hearts. 2014, Pubmed
Datta, Physical and functional interaction of DNA methyltransferase 3A with Mbd3 and Brg1 in mouse lymphosarcoma cells. 2005, Pubmed
Diao, PEG-PLA nanoparticles facilitate siRNA knockdown in adult zebrafish heart. 2015, Pubmed
Eroglu, Critical role of Brg1 member of the SWI/SNF chromatin remodeling complex during neurogenesis and neural crest induction in zebrafish. 2006, Pubmed
Fuks, DNA methyltransferase Dnmt1 associates with histone deacetylase activity. 2000, Pubmed
Garbern, Cardiac stem cell therapy and the promise of heart regeneration. 2013, Pubmed
Gupta, Clonally dominant cardiomyocytes direct heart morphogenesis. 2012, Pubmed
Halloran, Laser-induced gene expression in specific cells of transgenic zebrafish. 2000, Pubmed
Han, Epigenetic response to environmental stress: Assembly of BRG1-G9a/GLP-DNMT3 repressive chromatin complex on Myh6 promoter in pathologically stressed hearts. 2016, Pubmed
Hang, Chromatin regulation by Brg1 underlies heart muscle development and disease. 2010, Pubmed
Heicklen-Klein, Using the zebrafish model to study GATA transcription factors. 2005, Pubmed
Ho, Chromatin remodelling during development. 2010, Pubmed
Jopling, Dedifferentiation, transdifferentiation and reprogramming: three routes to regeneration. 2011, Pubmed
Jopling, Zebrafish heart regeneration occurs by cardiomyocyte dedifferentiation and proliferation. 2010, Pubmed
Kawakami, A transposon-mediated gene trap approach identifies developmentally regulated genes in zebrafish. 2004, Pubmed
Khavari, BRG1 contains a conserved domain of the SWI2/SNF2 family necessary for normal mitotic growth and transcription. 1993, Pubmed
Kikuchi, Primary contribution to zebrafish heart regeneration by gata4(+) cardiomyocytes. 2010, Pubmed
Kikuchi, Retinoic acid production by endocardium and epicardium is an injury response essential for zebrafish heart regeneration. 2011, Pubmed
Kikuchi, tcf21+ epicardial cells adopt non-myocardial fates during zebrafish heart development and regeneration. 2011, Pubmed
Lei, SWI/SNF protein component BAF250a regulates cardiac progenitor cell differentiation by modulating chromatin accessibility during second heart field development. 2012, Pubmed
Lepilina, A dynamic epicardial injury response supports progenitor cell activity during zebrafish heart regeneration. 2006, Pubmed
Lessard, An essential switch in subunit composition of a chromatin remodeling complex during neural development. 2007, Pubmed
Li, Establishment of multi-site infection model in zebrafish larvae for studying Staphylococcus aureus infectious disease. 2012, Pubmed
Li, Brg1 governs distinct pathways to direct multiple aspects of mammalian neural crest cell development. 2013, Pubmed
Lickert, Baf60c is essential for function of BAF chromatin remodelling complexes in heart development. 2004, Pubmed
Lin, Strategies for cardiac regeneration and repair. 2014, Pubmed
Liu, Functionalized dendrimer-based delivery of angiotensin type 1 receptor siRNA for preserving cardiac function following infarction. 2013, Pubmed
Mahmoud, Meis1 regulates postnatal cardiomyocyte cell cycle arrest. 2013, Pubmed
Mollova, Cardiomyocyte proliferation contributes to heart growth in young humans. 2013, Pubmed
Mosimann, Ubiquitous transgene expression and Cre-based recombination driven by the ubiquitin promoter in zebrafish. 2011, Pubmed
Nagl, Distinct mammalian SWI/SNF chromatin remodeling complexes with opposing roles in cell-cycle control. 2007, Pubmed
Ochi, Smarcd3 regulates the timing of zebrafish myogenesis onset. 2008, Pubmed
Okano, DNA methyltransferases Dnmt3a and Dnmt3b are essential for de novo methylation and mammalian development. 1999, Pubmed
Petrik, Chromatin Remodeling Factor Brg1 Supports the Early Maintenance and Late Responsiveness of Nestin-Lineage Adult Neural Stem and Progenitor Cells. 2015, Pubmed
Porrello, Transient regenerative potential of the neonatal mouse heart. 2011, Pubmed
Poss, Heart regeneration in zebrafish. 2002, Pubmed
Rhee, DNMT1 and DNMT3b cooperate to silence genes in human cancer cells. 2002, Pubmed
Robertson, DNMT1 forms a complex with Rb, E2F1 and HDAC1 and represses transcription from E2F-responsive promoters. 2000, Pubmed
Roman, Disruption of acvrl1 increases endothelial cell number in zebrafish cranial vessels. 2002, Pubmed
Rubart, Cardiac repair by embryonic stem-derived cells. 2006, Pubmed
Rubart, Cardiac regeneration: repopulating the heart. 2006, Pubmed
Rubart, Cell-based approaches for cardiac repair. 2006, Pubmed
Sahara, Programming and reprogramming a human heart cell. 2015, Pubmed
Senyo, Cardiac regeneration based on mechanisms of cardiomyocyte proliferation and differentiation. 2014, Pubmed
Seo, The SWI/SNF chromatin remodeling protein Brg1 is required for vertebrate neurogenesis and mediates transactivation of Ngn and NeuroD. 2005, Pubmed , Xenbase
Son, The role of BAF (mSWI/SNF) complexes in mammalian neural development. 2014, Pubmed
Stankunas, Endocardial Brg1 represses ADAMTS1 to maintain the microenvironment for myocardial morphogenesis. 2008, Pubmed
Takeuchi, Chromatin remodelling complex dosage modulates transcription factor function in heart development. 2011, Pubmed
Trapnell, TopHat: discovering splice junctions with RNA-Seq. 2009, Pubmed
Wang, Purification and biochemical heterogeneity of the mammalian SWI-SNF complex. 1996, Pubmed
Wang, Polybromo protein BAF180 functions in mammalian cardiac chamber maturation. 2004, Pubmed
Wu, Talin1 is required for cardiac Z-disk stabilization and endothelial integrity in zebrafish. 2015, Pubmed
Xiong, Brg1 governs a positive feedback circuit in the hair follicle for tissue regeneration and repair. 2013, Pubmed
Yang, Systemic delivery of siRNA with cationic lipid assisted PEG-PLA nanoparticles for cancer therapy. 2011, Pubmed
Yoo, MicroRNA-mediated switching of chromatin-remodelling complexes in neural development. 2009, Pubmed
Zhang, Rad GTPase inhibits cardiac fibrosis through connective tissue growth factor. 2011, Pubmed
