XB-ART-52839
Elife
2016 Dec 12;5. doi: 10.7554/eLife.19088.
Show Gene links
Show Anatomy links
Cellular encoding of Cy dyes for single-molecule imaging.
Leisle L, Chadda R, Lueck JD, Infield DT, Galpin JD, Krishnamani V, Robertson JL, Ahern CA.
???displayArticle.abstract???
A general method is described for the site-specific genetic encoding of cyanine dyes as non-canonical amino acids (Cy-ncAAs) into proteins. The approach relies on an improved technique for nonsense suppression with in vitro misacylated orthogonal tRNA. The data show that Cy-ncAAs (based on Cy3 and Cy5) are tolerated by the eukaryotic ribosome in cell-free and whole-cell environments and can be incorporated into soluble and membrane proteins. In the context of the Xenopus laevis oocyte expression system, this technique yields ion channels with encoded Cy-ncAAs that are trafficked to the plasma membrane where they display robust function and distinct fluorescent signals as detected by TIRF microscopy. This is the first demonstration of an encoded cyanine dye as a ncAA in a eukaryotic expression system and opens the door for the analysis of proteins with single-molecule resolution in a cellular environment.
???displayArticle.pubmedLink??? 27938668
???displayArticle.pmcLink??? PMC5207767
???displayArticle.link??? Elife
???displayArticle.grants??? [+]
R00 GM101016 NIGMS NIH HHS , R01 GM106569 NIGMS NIH HHS , R01 GM120260 NIGMS NIH HHS , U54 GM087519 NIGMS NIH HHS
Species referenced: Xenopus laevis
Genes referenced: mt-tr trna
???attribute.lit??? ???displayArticles.show???
|
|
Figure 1. Experimental flow for synthesis and incorporation of Cy fluorophores as ncAAs for single-molecule imaging of plasma membrane proteins in X.laevis oocytes. Dashed box (top) shows fluorophores used in this study. For details of the procedure see main text.DOI: http://dx.doi.org/10.7554/eLife.19088.003Figure 1—figure supplement 1. HPLC chromatogram (A), UV absorbance spectrum (B) and LRMS (C) of AF-pCA.DOI: http://dx.doi.org/10.7554/eLife.19088.004 |
|
|
Figure 1—figure supplement 2. HPLC chromatogram (A), UV absorbance spectrum (B) and LRMS (C) of Cy3-AF-pCA.DOI: http://dx.doi.org/10.7554/eLife.19088.005 |
|
|
Figure 1—figure supplement 3. HPLC chromatogram (A), UV absorbance spectrum (B) and LRMS (C) of Cy5-AF-pCA.DOI: http://dx.doi.org/10.7554/eLife.19088.006 |
|
|
Figure 1—figure supplement 4. HPLC chromatogram (A) and UV absorbance spectrum (B) of LD550-AF-pCA.DOI: http://dx.doi.org/10.7554/eLife.19088.007 |
|
|
Figure 2. Optimization of tRNA acylation and genetically encoding Cy-ncAAs into soluble proteins in a eukaryotic cell-free expression system.(A) In vitro acylation efficiency of tRNA with Cy3- or Cy5-AF was determined by absorbance measurements for different RNA ligation conditions (Cy3: N = 5; Cy5: N â¥Â 3). Highest efficiencies were found at 4°C after 2 or 5 hr. 4°C, 2 hr was chosen as optimal reaction condition for all further experiments. (B) In a eukaryotic in vitro translation system, Luciferase activity of NanoLuc Amber was rescued by Cy3-AF-tRNA produced 56% of the Phe suppression signal (826 ± 126 AU versus 466 ± 85 AU for Phe and Cy3, respectively). Both of which were well above background (bg) signal or from the Nanoluc Amber plus empty tRNA (no AA). All were quantified by bioluminescence (AU, arbitrary units). The read-through control (no AA) was not significantly different from the background luminescence (bg; p>0.1). NanoLuc Amber Phe is ~11 fold above the no AA condition and Cy3-AF ~6 fold (N = 5, individual values with mean ± s.e.m.).DOI: http://dx.doi.org/10.7554/eLife.19088.008Figure 2âfigure supplement 1. HPLC purification of acylated pyrrolysine tRNA (PylT).(A) HPLC chromatogram at 260 nm showing a trace of non-acylated and Cy3-AF-acylated PylT at 36.8 min, with 96% acylation efficiency based on area-under-peaks. (B) UV absorbance spectrum of Cy3-AF-acylated PylT. (C) HPLC chromatogram at 260 nm showing a trace of non-acylated PylT and Cy5-AF-acylated PylT at 42.8 min, with 98% acylation efficiency based on area-under-peaks. (D) UV absorbance spectrum of Cy5-AF-acylated PylT. Utilizing a PylT ε260 value of 690,000 M-1cm-1 (http://www.idtdna.com/calc/analyzer) the ratio of tRNA to functionally ligated Cy dyes (using Cy3 ε550 of 150,000 Mâ1cmâ1 and Cy5 ε650 of 250,000 Mâ1cmâ1) was calculated. The ratios of the HPLC UV absorbances at 260 nm and 550/650 nm were compared to the ε260 and ε550/ ε650 values and were both found to be within 30% of the theoretical 1:1 tRNA:CyX ratio.DOI: http://dx.doi.org/10.7554/eLife.19088.009 |
|
|
Figure 2—figure supplement 2. In eukaryotic cell-free translation system, the yield of nonsense suppressed NanoLuc Amber (Phe, N = 5, same data as in Figure 2B) is roughly 7000 times lower than for wild-type NanoLuc (WT, N = 3).Individual values are shown with corresponding mean ± s.e.m.DOI: http://dx.doi.org/10.7554/eLife.19088.010 |
|
|
Figure 3. Genetic encoding of Cy-ncAAs into membrane proteins in Xenopus laevis oocytes.(A) to (C) Nonsense suppression of ClC-0 E166TAG. (A) The chloride channel function of ClC-0 was successfully reconstituted with the misacylated tRNAs (Phe, Cy3, Cy5, LD550) while nonacylated tRNA (no AA) yielded no functional channels. Representative TEVC current recordings and the voltage clamp protocol are shown. Horizontal scale bars indicate time (50 ms), vertical scale bars the current amplitude (10 µA). Note that traces were scaled to unity for clearer presentation of current properties. (B) For quantification, currents elicited by a +80 mV pulse in oocytes expressing reconstituted chloride channels were normalized to currents of the background control (no AA). Black bars indicate rescue by suppressor tRNA acylated at 4°C for 2 hr, white bars show results for tRNA acylated at 37°C for 40 min. For Cy3 and Cy5, rescue of ClC-0 E166TAG has been significantly increased by using tRNAs acylated at 4°C (Cy3: p<0.001; Cy5: p=0.01; LD550: p=0.11). Values for the fold increase in conductance are shown as mean ± s.e.m.; numbers of individual oocytes tested are indicated (for 4°C results were pooled from 5â11 different batches of oocytes; for 37°C from 2â7 batches). (C) Steady-state current-voltage relationships for all conditions shown in (A) and recordings quantified in (B) for 4°C. As predicted, the reconstituted channels behave as voltage-independent, constitutively open conductances with a reversal potential around the chloride equilibrium potential, indicative of a chloride-selective channel. (D) and (E) Nonsense suppression of NaVβ1 E27TAG. (D) Representative TEVC recordings of oocytes coinjected with NaV1.4 and β1 E27TAG + Cy3-tRNA (black) or β1 E27TAG + nonacylated tRNA (grey). Accelerated NaV1.4 fast-inactivation kinetics (black) indicate successful incorporation of Cy3 into β1. Currents were elicited by a 50 ms test pulse to â20 mV from a holding potential of â120 mV. They were scaled to unity for illustration purposes; scale bars: horizontal indicates time (20 ms), vertical indicates current amplitude (1 µA). (E) For quantification of the effect on inactivation kinetics the time period till the peak current (IPEAK) decayed to 10% of its initial value was estimated. Results for NaV1.4 + β1 E27TAG + no AA (23 ± 2.1 ms) were not significantly different from NaV1.4 expressed alone (26 ± 1.1 ms; p=0.36). Both, wild-type β1 and the reconstituted β1, significantly accelerated the inactivation kinetics of NaV1.4 to 5 ± 0.9 ms and 8 ± 1.0 ms, respectively, while not being significantly different from each other (p=0.08). Analysis includes data from two oocyte batches. Values are presented as mean ± s.e.m.DOI: http://dx.doi.org/10.7554/eLife.19088.011Figure 3âfigure supplement 1. Iodide blocks ClC-0 E166Phe currents, indicating that they are indeed ClC-0 mediated.(A) Oocytes injected with ClC-0 E166TAG cRNA and Phe-tRNA (left) or ClC-0 E166TAG cRNA and non-acylated tRNA (center) or with water (H2O, right) were perfused with the following sequence of ions: Chloride (blue), Iodide (red), Chloride (green). Representative current traces for each condition and the corresponding current-voltage (I/V) relationships are shown (vertical scale bar: current, 5 µA; horizontal scale bar: time, 50 ms). In Cl--containing saline reversal potentials were estimated to be ~â30 mV for Phe-tRNA (left), ~â40 mV for tRNA and ~â65 mV for H2O (right) injected oocytes. (B) Averaged currents evoked by a +80 mV pulse in Chloride and Iodide, respectively, are shown as mean ± s.e.m. for each condition (n = 7 for Phe-tRNA, n = 5 for tRNA, n = 5 for H2O; from 2â3 different batches of oocytes).DOI: http://dx.doi.org/10.7554/eLife.19088.012 |
|
|
Figure 3âfigure supplement 2. Nonsense suppression efficiency at position E166 in ClC-0.(A) Optimization of tRNA amounts for nonsense suppression of ClC-0 E166TAG. Oocytes were injected with 7.5 ng of ClC-0 E166TAG cRNA and decreasing Val-tRNA amounts (200/100/50/25 ng per oocyte). As negative control non-acylated tRNA (no AA) was coinjected (200 ng per oocyte). Values represent current amplitudes as mean ± s.e.m. (N = 4 for 1; N = 4 for 1/2; N = 3 for 1/4; N = 3 for 1/8; N = 5 for no AA; from 1 batch of oocytes). (B) Injecting a 100-fold dilution of wild-type (WT) ClC-0 cRNA (0.075 ng per oocyte) produced currents at +80 mV similar in amplitude to ClC-0 E166TAG rescued currents with Phe, where 7.5 ng of cRNA was injected per oocyte. Values are shown as mean ± s.e.m. (N = 30 for Phe, N = 5 for WT from at least three independent batches).DOI: http://dx.doi.org/10.7554/eLife.19088.013 |
|
|
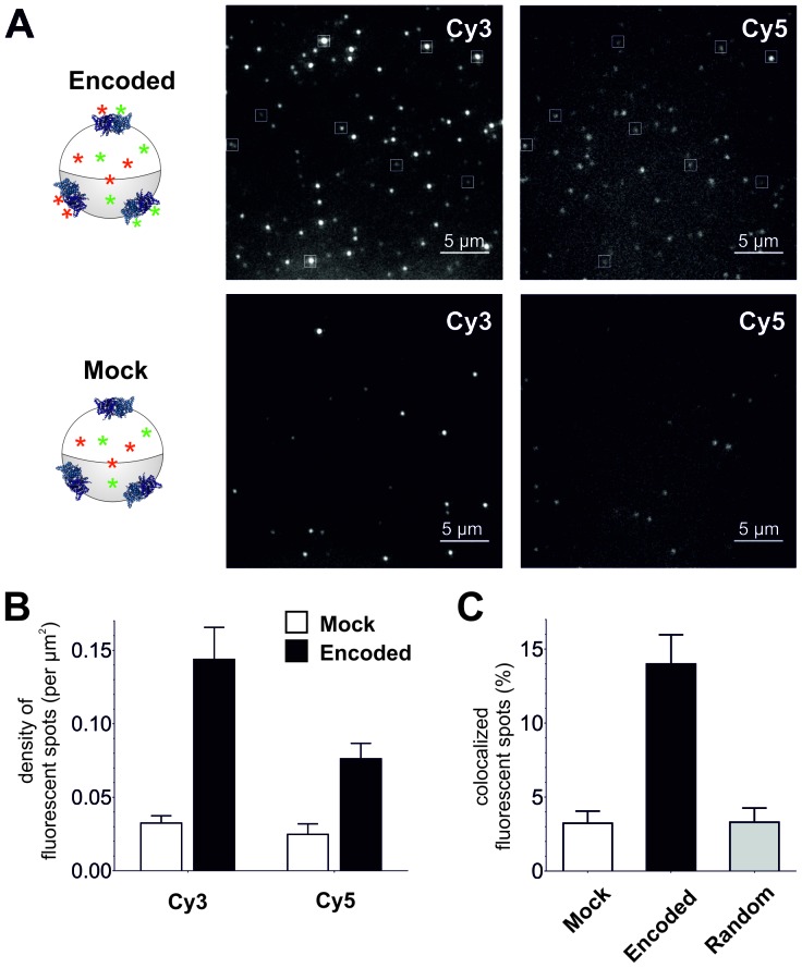
Figure 4. Single-molecule TIRF microscopy imaging of cellular encoded Cy3 and Cy5 fluorophores in ClC-0, a dimeric plasma membrane chloride channel.(A) TIRF images show distinct fluorescent spots for Cy3 and Cy5 encoded into ClC-0 at position E166 (Encoded (top), Mock (bottom)). A subpopulation of Cy3 and Cy5 spots colocalized (highlighted in white boxes). The encoded and mock injected images were grayscaled to identical levels to enable viewing of both bright and dim spots. (B) Number density of fluorescent spots per area (µm2) of plasma membrane was significantly different between Encoded (black) and Mock (white). p values see main text. Total numbers of counted spots included in this analysis are: N = 4406 for encoded Cy3, N = 2459 for encoded Cy5, N = 1154 for mock Cy3, N = 717 for mock Cy5; they result from ≥5 oocytes (≥3 batches) per condition (C) Same images as in (B) were examined for colocalization between Cy3 and Cy5. In Encoded, 14 ± 2% of the Cy5 signal merged with Cy3. Random colocalization in those images was estimated to 3 ± 1% and colocalization in Mock was not significantly different from that (p=0.96). All values are mean ± s.e.m.DOI: http://dx.doi.org/10.7554/eLife.19088.014 |
|
|
Figure 5. Photo-bleaching profiles for Cy3 and Cy5 spots in Encoded and Mock conditions.(A) and (B) Photo-bleaching events of Cy3 and Cy5 fluorescent spots in the Encoded sample. (A) Example of a 5-step photo-bleaching event of a fluorescent spot showing Cy3 (top) or Cy5 fluorescence (bottom), respectively, in an oocyte co-injected with ClC-0 E166TAG cRNA as well as Cy3- and Cy5-tRNA. A single representative frame was selected from the video sequence showing step-wise reduction in spot-intensity. Presented area size is 20 pixels x 20 pixels. (B) Examples of fluorescence traces (in arbitrary units, AU) as a function of time show step-wise photo-bleaching for Cy3 (left) and Cy5 (right), respectively, until complete photo-destruction of the fluorophore was achieved. Arrows indicate observed steps during the bleaching process; N is equal to the total number of identified steps. (C) Photo-bleaching histogram for Cy3 and Cy5 spots in Encoded and Mock reveal a distribution distribution of steps: while in Mock 1-step events strongly dominated, in Encoded the distribution was clearly shifted towards 2+ steps. Values represent absolute numbers for the identified bleaching step event analyzed from an equal number of frames for each condition (five oocytes, three batches). In total, following numbers were included: N = 1564 for encoded Cy3, N = 762 for encoded Cy5, N = 296 for mock Cy3, N = 300 for mock Cy5.DOI: http://dx.doi.org/10.7554/eLife.19088.015Figure 5âfigure supplement 1. Photo-bleaching profiles for Cy3 and Cy5 spots in Encoded and Mock.For clarity, results from Figure 5C are shown here as relative photo-bleaching event distributions. In each case, the Encoded conditions produce a statistically significant difference (p<0.0001) over Mock distributions. All values are mean ± s.e.m. In total, following numbers were included: N = 1564 for encoded Cy3, N = 762 for encoded Cy5, N = 296 for mock Cy3, N = 300 for mock Cy5.DOI: http://dx.doi.org/10.7554/eLife.19088.016 |
|
|
Figure 1—figure supplement 1. HPLC chromatogram (A), UV absorbance spectrum (B) and LRMS (C) of AF-pCA.DOI: http://dx.doi.org/10.7554/eLife.19088.004 |
|
|
Figure 2—figure supplement 1. HPLC purification of acylated pyrrolysine tRNA (PylT).(A) HPLC chromatogram at 260 nm showing a trace of non-acylated and Cy3-AF-acylated PylT at 36.8 min, with 96% acylation efficiency based on area-under-peaks. (B) UV absorbance spectrum of Cy3-AF-acylated PylT. (C) HPLC chromatogram at 260 nm showing a trace of non-acylated PylT and Cy5-AF-acylated PylT at 42.8 min, with 98% acylation efficiency based on area-under-peaks. (D) UV absorbance spectrum of Cy5-AF-acylated PylT. Utilizing a PylT ε260 value of 690,000 M-1cm-1 (http://www.idtdna.com/calc/analyzer) the ratio of tRNA to functionally ligated Cy dyes (using Cy3 ε550 of 150,000 M−1cm−1 and Cy5 ε650 of 250,000 M−1cm−1) was calculated. The ratios of the HPLC UV absorbances at 260 nm and 550/650 nm were compared to the ε260 and ε550/ ε650 values and were both found to be within 30% of the theoretical 1:1 tRNA:CyX ratio.DOI: http://dx.doi.org/10.7554/eLife.19088.009 |
|
|
Figure 3—figure supplement 1. Iodide blocks ClC-0 E166Phe currents, indicating that they are indeed ClC-0 mediated.(A) Oocytes injected with ClC-0 E166TAG cRNA and Phe-tRNA (left) or ClC-0 E166TAG cRNA and non-acylated tRNA (center) or with water (H2O, right) were perfused with the following sequence of ions: Chloride (blue), Iodide (red), Chloride (green). Representative current traces for each condition and the corresponding current-voltage (I/V) relationships are shown (vertical scale bar: current, 5 µA; horizontal scale bar: time, 50 ms). In Cl--containing saline reversal potentials were estimated to be ~−30 mV for Phe-tRNA (left), ~−40 mV for tRNA and ~−65 mV for H2O (right) injected oocytes. (B) Averaged currents evoked by a +80 mV pulse in Chloride and Iodide, respectively, are shown as mean ± s.e.m. for each condition (n = 7 for Phe-tRNA, n = 5 for tRNA, n = 5 for H2O; from 2–3 different batches of oocytes).DOI: http://dx.doi.org/10.7554/eLife.19088.012 |
|
|
Figure 5—figure supplement 1. Photo-bleaching profiles for Cy3 and Cy5 spots in Encoded and Mock.For clarity, results from Figure 5C are shown here as relative photo-bleaching event distributions. In each case, the Encoded conditions produce a statistically significant difference (p<0.0001) over Mock distributions. All values are mean ± s.e.m. In total, following numbers were included: N = 1564 for encoded Cy3, N = 762 for encoded Cy5, N = 296 for mock Cy3, N = 300 for mock Cy5.DOI: http://dx.doi.org/10.7554/eLife.19088.016 |
References [+] :
Ahern,
The hitchhiker's guide to the voltage-gated sodium channel galaxy.
2016, Pubmed
Ahern, The hitchhiker's guide to the voltage-gated sodium channel galaxy. 2016, Pubmed
Ahuja, Structural basis of Nav1.7 inhibition by an isoform-selective small-molecule antagonist. 2015, Pubmed
Bauer, Completely functional double-barreled chloride channel expressed from a single Torpedo cDNA. 1991, Pubmed , Xenbase
Bengtson, Role of a ribosome-associated E3 ubiquitin ligase in protein quality control. 2010, Pubmed
Blumberg, Organizer-specific homeobox genes in Xenopus laevis embryos. 1991, Pubmed , Xenbase
Boguski, ESTablishing a human transcript map. 1995, Pubmed
Cha, Characterizing voltage-dependent conformational changes in the Shaker K+ channel with fluorescence. 1997, Pubmed , Xenbase
Chadda, The dimerization equilibrium of a ClC Cl(-)/H(+) antiporter in lipid bilayers. 2016, Pubmed
Choe, Improved preparation of Xenopus oocytes for patch-clamp recording. 1997, Pubmed , Xenbase
Cohen, Probing protein electrostatics with a synthetic fluorescent amino acid. 2002, Pubmed
Debets, Bioorthogonal labelling of biomolecules: new functional handles and ligation methods. 2013, Pubmed
Dempsey, Photoswitching mechanism of cyanine dyes. 2009, Pubmed
Dougherty, In vivo incorporation of non-canonical amino acids by using the chemical aminoacylation strategy: a broadly applicable mechanistic tool. 2014, Pubmed , Xenbase
Dutzler, Gating the selectivity filter in ClC chloride channels. 2003, Pubmed , Xenbase
Eisenstein, The field that came in from the cold. 2016, Pubmed
Friedman, Viewing dynamic assembly of molecular complexes by multi-wavelength single-molecule fluorescence. 2006, Pubmed
Friedman, Multi-wavelength single-molecule fluorescence analysis of transcription mechanisms. 2015, Pubmed
Hall, Engineered luciferase reporter from a deep sea shrimp utilizing a novel imidazopyrazinone substrate. 2012, Pubmed
Hawley, Disruption of BMP signals in embryonic Xenopus ectoderm leads to direct neural induction. 1995, Pubmed , Xenbase
Kajihara, FRET analysis of protein conformational change through position-specific incorporation of fluorescent amino acids. 2006, Pubmed
Kalstrup, Dynamics of internal pore opening in K(V) channels probed by a fluorescent unnatural amino acid. 2013, Pubmed , Xenbase
Krogh, Predicting transmembrane protein topology with a hidden Markov model: application to complete genomes. 2001, Pubmed
Kusumi, Tracking single molecules at work in living cells. 2014, Pubmed
Larson, Design and construction of a multiwavelength, micromirror total internal reflectance fluorescence microscope. 2014, Pubmed
Leisle, Incorporation of Non-Canonical Amino Acids. 2015, Pubmed , Xenbase
Lobet, Ion-binding properties of the ClC chloride selectivity filter. 2006, Pubmed
Ludewig, Two physically distinct pores in the dimeric ClC-0 chloride channel. 1996, Pubmed , Xenbase
Ludewig, Analysis of a protein region involved in permeation and gating of the voltage-gated Torpedo chloride channel ClC-0. 1997, Pubmed , Xenbase
Makita, Molecular determinants of beta 1 subunit-induced gating modulation in voltage-dependent Na+ channels. 1996, Pubmed , Xenbase
Mannuzzu, Direct physical measure of conformational rearrangement underlying potassium channel gating. 1996, Pubmed , Xenbase
Miranda, State-dependent FRET reports calcium- and voltage-dependent gating-ring motions in BK channels. 2013, Pubmed , Xenbase
Mukai, Adding l-lysine derivatives to the genetic code of mammalian cells with engineered pyrrolysyl-tRNA synthetases. 2008, Pubmed
Nowak, In vivo incorporation of unnatural amino acids into ion channels in Xenopus oocyte expression system. 1998, Pubmed , Xenbase
O'Malley, Sodium channel β subunits: emerging targets in channelopathies. 2015, Pubmed
Pantoja, Single-molecule imaging of a fluorescent unnatural amino acid incorporated into nicotinic receptors. 2009, Pubmed , Xenbase
Peacock, Amino acid-dependent stability of the acyl linkage in aminoacyl-tRNA. 2014, Pubmed
Pless, Asymmetric functional contributions of acidic and aromatic side chains in sodium channel voltage-sensor domains. 2014, Pubmed , Xenbase
Pless, Molecular basis for class Ib anti-arrhythmic inhibition of cardiac sodium channels. 2011, Pubmed
Pless, Unnatural amino acids as probes of ligand-receptor interactions and their conformational consequences. 2013, Pubmed
Pless, Hydrogen bonds as molecular timers for slow inactivation in voltage-gated potassium channels. 2013, Pubmed
Priest, Functional Site-Directed Fluorometry. 2015, Pubmed
Pusch, Gating of the voltage-dependent chloride channel CIC-0 by the permeant anion. 1995, Pubmed , Xenbase
Saks, An engineered Tetrahymena tRNAGln for in vivo incorporation of unnatural amino acids into proteins by nonsense suppression. 1996, Pubmed , Xenbase
Schneider, NIH Image to ImageJ: 25 years of image analysis. 2012, Pubmed
Schuler, Pieces of the puzzle: expressed sequence tags and the catalog of human genes. 1997, Pubmed
Sonnleitner, Structural rearrangements in single ion channels detected optically in living cells. 2002, Pubmed , Xenbase
Stepanov, Thermal stability of aminoacyl-tRNAs in aqueous solutions. 2002, Pubmed
Summerer, A genetically encoded fluorescent amino acid. 2006, Pubmed
Suzuki, Transient GPI-anchored protein homodimers are units for raft organization and function. 2012, Pubmed
Turcatti, Probing the structure and function of the tachykinin neurokinin-2 receptor through biosynthetic incorporation of fluorescent amino acids at specific sites. 1996, Pubmed , Xenbase
Ulbrich, Subunit counting in membrane-bound proteins. 2007, Pubmed , Xenbase
Wang, A genetically encoded fluorescent amino acid. 2006, Pubmed
Watanabe, Position-specific incorporation of biotinylated non-natural amino acids into a protein in a cell-free translation system. 2007, Pubmed
Zachariassen, Structural rearrangement of the intracellular domains during AMPA receptor activation. 2016, Pubmed , Xenbase
Zhang, Selective incorporation of 5-hydroxytryptophan into proteins in mammalian cells. 2004, Pubmed
Zhang, Blocking pore-open mutants of CLC-0 by amphiphilic blockers. 2009, Pubmed
Zheng, Ultra-stable organic fluorophores for single-molecule research. 2014, Pubmed
Zifarelli, CLC chloride channels and transporters: a biophysical and physiological perspective. 2007, Pubmed
