Click here to close
Hello! We notice that you are using Internet Explorer, which is not supported by Xenbase and may cause the site to display incorrectly.
We suggest using a current version of Chrome,
FireFox, or Safari.
Development
2016 Dec 15;14324:4736-4748. doi: 10.1242/dev.139626.
Show Gene links
Show Anatomy links
CFAP157 is a murine downstream effector of FOXJ1 that is specifically required for flagellum morphogenesis and sperm motility.
Weidemann M, Schuster-Gossler K, Stauber M, Wrede C, Hegermann J, Ott T, Boldt K, Beyer T, Serth K, Kremmer E, Blum M, Ueffing M, Gossler A.
???displayArticle.abstract???
Motile cilia move extracellular fluids or mediate cellular motility. Their function is essential for embryonic development, adult tissue homeostasis and reproduction throughout vertebrates. FOXJ1 is a key transcription factor for the formation of motile cilia but its downstream genetic programme is only partially understood. Here, we characterise a novel FOXJ1 target, Cfap157, that is specifically expressed in motile ciliated tissues in mouse and Xenopus in a FOXJ1-dependent manner. CFAP157 protein localises to basal bodies and interacts with tubulin and the centrosomal protein CEP350. Cfap157 knockout mice appear normal but homozygous males are infertile. Spermatozoa display impaired motility and a novel phenotype: Cfap157-deficient sperm exhibit axonemal loops, supernumerary axonemal profiles with ectopic accessory structures, excess cytoplasm and clustered mitochondria in the midpiece regions, and defective axonemes along the flagella. Our study thus demonstrates an essential sperm-specific function for CFAP157 and suggests that this novel FOXJ1 effector is part of a mechanism that acts during spermiogenesis to suppress the formation of supernumerary axonemes and ensures a correct ultrastructure.
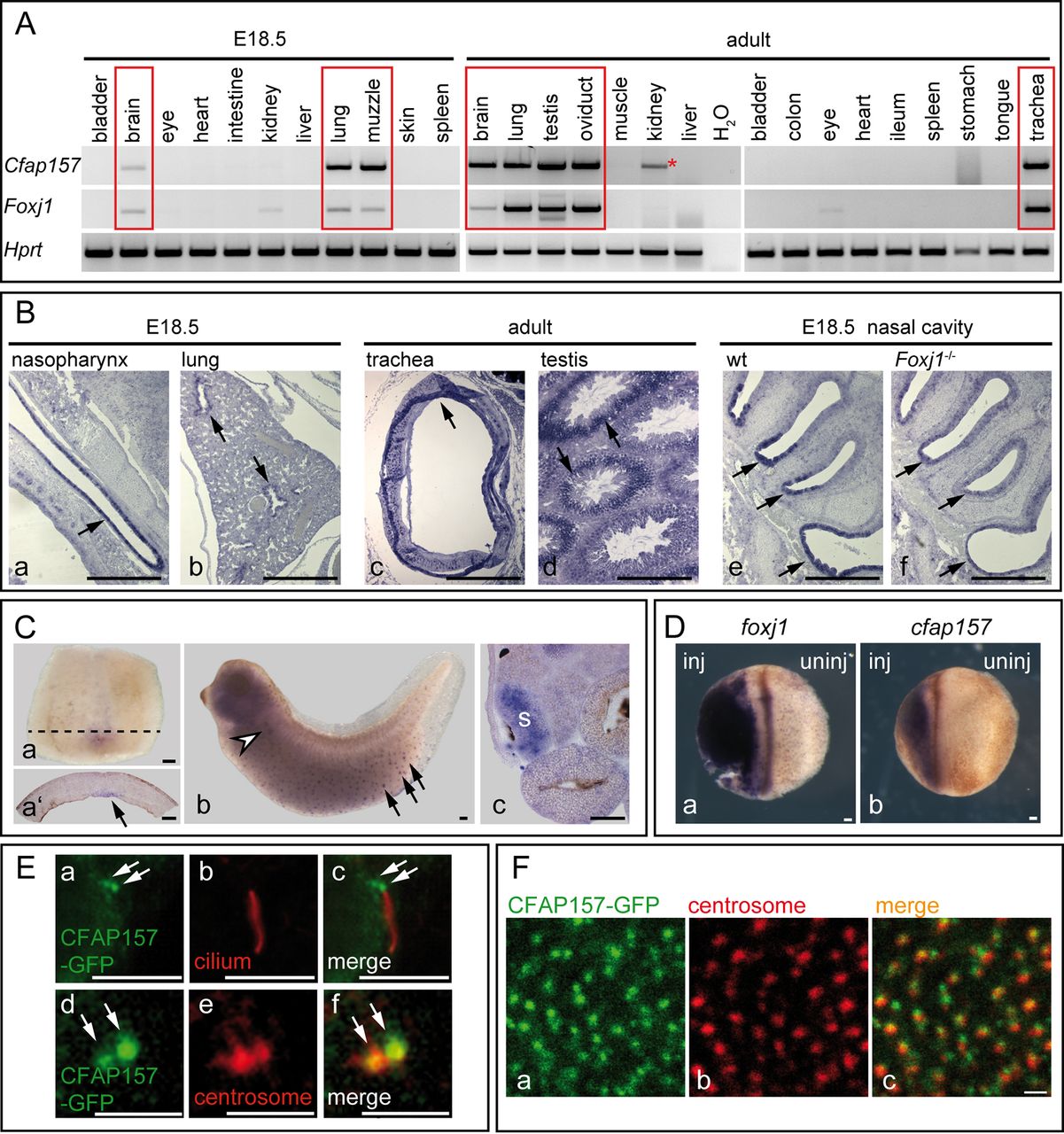
Fig. 1. Expression and localisation of Cfap157 RNA and protein. (A) RT-PCR with primers in exons 1 and 3 of Cfap157, in exons 2 and 3 of Foxj1, and in exons
7 and 9 of Hprt on RNA isolated from E18.5 and adult wild-type mouse tissues. Boxes indicate co-expression of Cfap157 and Foxj1 in tissues carrying motile cilia.
Asterisk indicates Cfap157 PCR product in kidney that was not consistently detected by RT-PCR (see Fig. 3D). (B) Section in situ hybridisation with a full-length
Cfap157 cDNA probe on E18.5 and adult wild-type mouse tissues, as well as E18.5 Foxj1 wild-type (wt) and Foxj1-deficient (Foxj1â/â) sagittal nose sections.
Arrows indicate expression domains. Scale bars: 500 µm in a-c,e,f; 250 µm in d. (C) Whole-mount in situ hybridisation of Xenopus laevis embryos with a full-length
cfap157 cDNA probe at stage 16 (a, dorsal explant; aâ², transverse section along plane shown in a; arrow, gastrocoel roof plate), stage 35 (b; arrowhead,
nephrostomes; arrows, multiciliated epidermal cells) and stage 45 (c; transverse section of tadpole; s, stomach). Scale bars: 100 µm. (D) Whole-mount in situ
hybridization with a full-length cDNA foxj1 probe (a) or a cfap157 probe (b) on stage 20 Xenopus embryos after left-sided injection of foxj1 mRNA (n=37). Scale
bars: 100 µm. (E) Localisation of CFAP157-GFP protein at the basal body of IMCD3 cells co-stained with acetylated tubulin (a-c) or γ-tubulin (d-f ). Arrows,
CFAP157-GFP. Scale bars: 5 µm in a-c; 2 µm in d-f. (F) Localisation of CFAP157-GFP protein to basal bodies of motile cilia on cells of stage 30 Xenopus larval
epidermis co-stained with γ-tubulin. Scale bar: 1 µm.
cfap57 (cilia and flagella associated protein 157) gene expression in Xenopus laevis embryo, assayed via in situ hybridization, NF stage 35, lateral view, anteriorleft, dorsal up.