Click here to close
Hello! We notice that you are using Internet Explorer, which is not supported by Xenbase and may cause the site to display incorrectly.
We suggest using a current version of Chrome,
FireFox, or Safari.
???displayArticle.abstract???
During early embryogenesis, FGF signals regulate the antero-posterior (AP) patterning of the neural plate by promoting posterior cell fates. In particular, BMP signal-mediated attenuation of FGF pathway plays a critical role in the determination of the anterior neural region. Here we show that Tbx2, a T-box transcriptional repressor regulates anterior neural specification by suppressing FGF8 signaling pathway in Xenopus embryo. Tbx2 is expressed in the anterior edge of the neural plate in early neurulae. Overexpression and knockdown of Tbx2 induce expansion and reduction in the expression of anterior neural markers, respectively. It also suppresses FGF8-induced ERK phosphorylation and neural caudalization. Tbx2, which is a target gene of BMP signal, down-regulates FGF8 signaling by inhibiting the expression of Flrt3, a positive regulator of this pathway. We found that Tbx2 binds directly to the T-box element located in the promoter region of Flrt3 gene, thereby interfering with the activity of the promoter. Consistently, Tbx2 augmentation of anterior neural formation is inhibited by co-expression of Flrt3. Furthermore, disruption of the anterior-most structures such as eyes in Tbx2-depleted embryos can be rescued by inhibition of Flrt3 function or FGF signaling. Taken together, our results suggest that Tbx2 mediates BMP signal to down-regulate FGF signaling pathway by repressing Flrt3 expression for anteriortissue formation.
Fig. 1.
Tbx2 is critical for anterior neural development. (A-D) Whole-mount in situ hybridization analysis showing the expression pattern of Tbx2 at the gastrula and neurula stages. (A) Lateral view, anterior to the left. (B) Dorsal view, anterior to the top. (C, D) Anterior view, dorsal to the top. (E-L) Four-cell stage embryos were injected dorso-animally with Tbx2 (200 pg), Tbx2 MO (10 ng) and CO MO (10 ng) as indicated, cultured until stage 16â17 and then subjected to in situ hybridization against Otx2 or Krox20. LacZ RNA (100 pg) was co-injected as a lineage tracer. All embryos are shown in anterior view with dorsal to the top. Inj. denotes the injected side of embryo. (M) For axis duplication assays, embryos were injected in the ventral region with tBR (100 pg) alone or with Tbx2 (200 pg) and cultured to tadpole stages. Arrowheads and asterisks indicate eye and cement gland, respectively. (N) Quantification of axis duplication assays shown in (M). n, the total number of embryos analyzed. 2 nd axis, a partially duplicated axis; eye, a secondary eye; cg, a secondary cement gland; normal, normal embryos with single body axis.
Fig. 2.
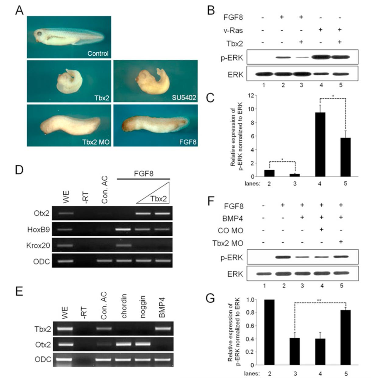
Tbx2 acts as a target gene of BMP pathway to inhibit FGF signaling. (A) Phenotypes of embryos injected animally with Tbx2 (200 pg), Tbx2MO (10 ng) or FGF8 (200 pg) or treated with SU5402 (20 μM) from the four-cell stage to tadpole stage. Control, an uninjected control embryo. (B-G) Animal caps from the embryos injected animally with the indicated combination of FGF8 (1 ng), v-Ras (50 pg), Tbx2 (B, 200 pg; D, 100â200 pg), chrodin (200 pg), noggin (10 pg), BMP4 (200 pg), Tbx2 MO (10 ng) and CO MO (10 ng) were cultured to stage 12 for western blotting (B, C, F, G) and to stage 15 for RT-PCR analysis (D, E). (C) and (G) show quantification of the levels of p-ERK (normalized to ERK) for (B) and (F), respectively. Error bars indicate the standard error (SE) from three independent experiments. Asterisks above the bars denote *p-value <0.05 and **p-value <0.01. ODC serves as a loading control. WE, whole embryo. Con. AC, uninjected control animal caps. âRT, a control in the absence of reverse transcriptase.
Fig. 3.
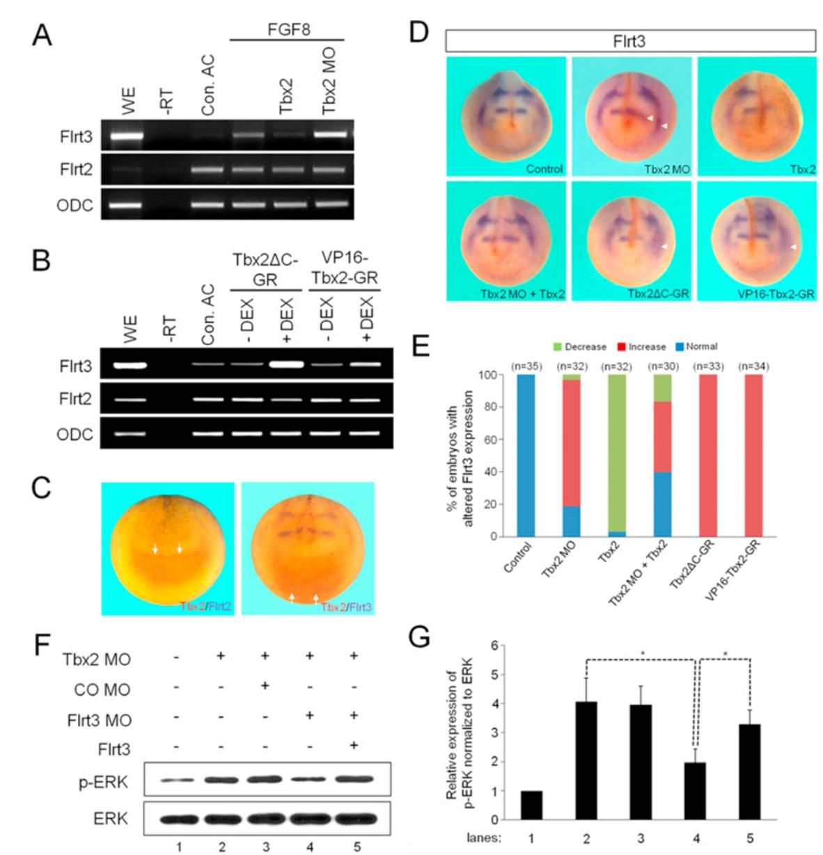
Tbx2 down-regulates FGF signaling by repressing Flrt3 expression. (A, B) Four-cell stage embryos were injected in the animal pole region as indicated with FGF8 (1 ng), Tbx2(200 pg), Tbx2 MO (10 ng), Tbx2δC-GR (200 pg) andVP16-Tbx2-GR (200 pg), and animal cap explants were dissected at stage 9, cultured until stage 12 in the absence or presence of dexamethasone (DEX; 10 μM) as indicated and then subjected to RT-PCR analysis. (C) Double in situ hybridization comparing the expression pattern of Tbx2 (red) with that of Flrt3 or Flrt2 (purple) in mid-neurulae. (D) Flrt3 expression in embryos injected dorso-animally with Tbx2 (200 pg), Tbx2 MO (10 ng), Tbx2δC-GR (200 pg) and VP16-Tbx2-GR (200 pg) as indicated. Embryos injected with Tbx2δC-GR or VP16-Tbx2-GR were treated with DEX from stage 12â17. Arrowheads denote expansion of Flrt3 expression. In (C) and (D), embryos are shown in anterior view with dorsal to the top. (E) Quantification of the experiments shown in (D). (F) VMZ explants from the embryos injected ventrally with Tbx2 MO (30 ng), CO MO (30 ng), Flrt3 MO (30 ng) and Flrt3 (200 pg) as indicated were subjected to western blotting. (G) Quantification of the levels of p-ERK (normalized to ERK) from three independent experiments for (F). Error bars indicate the standard error (SE). *p-value <0.05. (For interpretation of the references to color in this figure legend, the reader is referred to the web version of this article.)
Fig. 4.
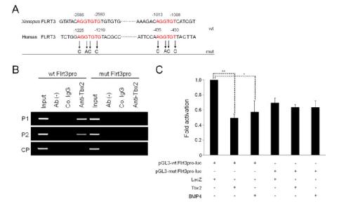
Tbx2 binds to the promoter of Flrt3 gene. (A) Alignment of wild-type (wt) putative T-box binding sites (in red) in the promoter regions of Xenopus and human Flrt3 and the sequence of the mutant (mut) binding sites. (B) Chromatin immunoprecipitation (ChIP) analysis using HEK 293 T cells transfected with human Tbx2 along with DNA constructs harboring wild-type or mutant T-box binding sites of human Flrt3. P1, P2 and CP denote primers used for PCR reactions (Materials and Methods). Input, promoter DNA in cross-linked DNA-protein mix before immunoprecipitation. Ab (-), immunoprecipitation without antibody. Co. IgG, control rabbit IgG. (C) Suppression of the activity of Flrt3 promoter-driven reporter by Tbx2 or BMP4 requires T-box binding sites. Embryos were injected dorsally with pGL3-wt Flrt3pro-luc (40 pg), pGL3-mut Flrt3pro-luc (40 pg), LacZ (200 pg), Tbx2 (200 pg) and BMP4 (200 pg) as indicated and incubated until stage 11, when firefly and Renilla luciferase activities were determined. Each experiment was carried out in triplicate and error bars indicate the standard error (SE) from three independent experiments. *p-value <0.05 and **p-value <0.01. (For interpretation of the references to color in this figure legend, the reader is referred to the web version of this article.)
Fig. 5.
Tbx2 functions as a repressor of Flrt3 expression during anterior neural formation. (A-H) One blastomere of four-cell stage embryo was injected dorso-animally as indicated with Tbx2 (200 pg) and Flrt3 (200 pg) along with LacZ RNA and cultured to stage 15 for in situ hybridization against Otx2, Bf1 or Krox20. Embryos are shown in anterior view with dorsal to the top. Control, uninjected control embryo. Inj. indicates the injected side of embryo.
Fig. 6.
Tbx2 inhibition of FGF signaling is critical for formation of head structures. (A-G) Four-cell stage embryos were injected in the animal region as indicated with Tbx2 MO (40 ng), CO MO (60 ng) and Flrt3 MO (60 ng) and cultured to tadpole stages with or without chemical treatment. SU5402 (20 μM) or DMSO was treated to the injected embryos from stage 15â20. Control, an uninjected embryo. Lateral views with anterior to the left. (H) Quantification of the phenotypes shown in (A-G) in terms of eye formation. n, the total number of embryos analyzed. + eye, embryo with eyes; - eye, embryo with no eyes.
Fig. 7.
Model of the proposed mechanism by which Tbx2 inhibits FGF signaling to regulate anterior neural formation. Tbx2 acts as a target gene of BMP signal to suppress the expression of Flrt3. Flrt3 potentiates FGF signaling (dashed arrow) and FGF signals can induce Flrt3 expression, creating a positive feedback loop. On the other hand, FGF signals inhibit BMP signaling by inducing the phosphorylation of Smad1 in its linker region (dashed line). Thus, it appears that the BMP/Tbx2 and FGF/Flrt3 pathways antagonize each other for the correct patterning of anterior neural tissues.