XB-ART-52803
J Biol Chem
2017 Jan 13;2922:488-504. doi: 10.1074/jbc.M116.767111.
Show Gene links
Show Anatomy links
Addressing the Functional Determinants of FAK during Ciliogenesis in Multiciliated Cells.
Antoniades I, Stylianou P, Christodoulou N, Skourides PA.
???displayArticle.abstract???
We previously identified focal adhesion kinase (FAK) as an important regulator of ciliogenesis in multiciliated cells. FAK and other focal adhesion (FA) proteins associate with the basal bodies and their striated rootlets and form complexes named ciliary adhesions (CAs). CAs display similarities with FAs but are established in an integrin independent fashion and are responsible for anchoring basal bodies to the actin cytoskeleton during ciliogenesis as well as in mature multiciliated cells. FAK down-regulation leads to aberrant ciliogenesis due to impaired association between the basal bodies and the actin cytoskeleton, suggesting that FAK is an important regulator of the CA complex. However, the mechanism through which FAK functions in the complex is not clear, and in this study we examined the role of this protein in both ciliogenesis and ciliary function. We show that localization of FAK at CAs depends on interactions taking place at the amino-terminal (FERM) and carboxyl-terminal (FAT) domains and that both domains are required for proper ciliogenesis and ciliary function. Furthermore, we show that an interaction with another CA protein, paxillin, is essential for correct localization of FAK in multiciliated cells. This interaction is indispensable for both ciliogenesis and ciliary function. Finally, we provide evidence that despite the fact that FAK is in the active, open conformation at CAs, its kinase activity is dispensable for ciliogenesis and ciliary function revealing that FAK plays a scaffolding role in multiciliated cells. Overall these data show that the role of FAK at CAs displays similarities but also important differences compared with its role at FAs.
???displayArticle.pubmedLink??? 27895123
???displayArticle.pmcLink??? PMC5241726
???displayArticle.link??? J Biol Chem
Species referenced: Xenopus laevis
Genes referenced: cfp fas ptk2 pxn
???attribute.lit??? ???displayArticles.show???
|
|
Fig. 1 FAK is recruited at CAs through its FERM and FAT domains Merged and single channel (for GFP) maximum intensity projections (MIPs) of multiciliated cells, expressing centrin RFP (red in merged images) and GFP FAK or GFP-fused FAK deletion mutants. (a-aâ) Full length FAK displays strong localization at CAs and each basal body is associated with a punctum of GFP FAK. CA complexes appear as bright puncta throughout the cell, displaying an anteroposterior intensity gradient. (b-bâ) FAK δ FAT does not associate with the basal bodies as efficiently as FAK and there are no bright CA-puncta, showing that the FAT domain is necessary for proper localization at CA complexes. (c-câ) The FAT domain is not sufficient to target FAK at CAs and only few faint CA-puncta are present in the cell. (d-dâ) GFP FAK δ FERM localizes strongly on the rootlets while the apical CA localization displayed by full length FAK (a-aâ) is absent. (e-eâ) The FERM domain is not sufficient to drive FAK at CAs and only few faint puncta, corresponding to CAs, are present. (f-fâ) GFP FF displays strong localization at CAs similarly to full length FAK showing that combination of the FERM and FAT domains is sufficient for proper localization of FAK. Scale bars: 5 μM. |
|
|
Fig. 2 Interaction with paxillin is not the sole determinant for FAKâs CA localization Merged and single channel (for GFP) maximum intensity projections (MIPs) of multiciliated cells, expressing centrin RFP (red in merged images) and GFP FAK or GFP-fused FAK mutants. (a-aâ) Full length FAK displays strong localization at CAs. (b-bâ) Talin binding-deficient FAK (E1015A) displays strong localization at CAs indicating that interaction with talin is not necessary for correct localization. Bright puncta in close association with basal bodies are present throughout the cell. (c-câ) FAK L1034S displays strong localization at CAs, while FAK I936E/I998E (d-dâ) fails to associate with the basal bodies. (e-j) Optical sections of intercalating multiciliated cells expressing centrin RFP and GFP-fused FAK mutants. (e-eâ) Wild type FAK localizes at CAs during basal body migration. CA-localized FAK appears as bright puncta associated with the basal bodies. Neither GFP FAK δ FAT (f-fâ) nor GFP FAT (g-gâ) associate with migrating basal bodies, suggesting that neither the FAT domain nor the FERM domain (present in GFP FAK δ FAT) are individually sufficient for localization at CAs. (h-hâ) GFP FAK E1015A localizes at CAs similarly to wt FAK. GFP FAK L1034S (i-iâ) associates with the migrating basal bodies while GFP FAK I936E/I998E (j-jâ) fails to do so. Scale bars: 5 μM. |
|
|
Fig. 3 FAKâs function during ciliogenesis depends on the FERM and FAT domains and interaction with paxillin, but is kinase independent Comparison of the ability of different mutants to rescue the FAK MO elicited ciliogenesis defects. Surface view (MIPs) of the multiciliated epidermis of Xenopus tadpoles, immunostained against acetylated tubulin which stains the cilia (red). Tadpoles have been injected with a FAK MO together with centrin RFP (grey) and different FAK constructs. Targeted cells are identified by expression of centrin RFP. (a) In control embryos cells appear normal with numerous cilia projecting from their apical surface. (b) In morphant embryos cells display severe ciliogenesis defects and have fewer or even no cilia. (c) Expression of wt FAK rescues the phenotype and cells project cilia normally. (d) Expression of FAK δ FAT fails to rescue the phenotype showing that the FAT domain is necessary for proper function of FAK during ciliogenesis. (e) Expression of FAK E1015A partially rescues the phenotype and the majority of cells project cilia normally, showing that interaction of FAK with talin may only play a minor role during ciliogenesis. (f-g) Expression of two paxillin binding-deficient mutants cannot rescue the ciliogenesis defects as the majority of cells have very few or no cilia, indicating that interaction with paxillin is critical for proper ciliogenesis. (h) Expression of FAK δ FERM does not rescue the defects showing that the FERM domain of FAK has an important role for its function in ciliogenesis. (i) Expression of FF leads to partial rescue of the phenotype. (j) Expression of kinase inactive (KD) FAK rescues similarly to wild type FAK showing that kinase activity is dispensable during ciliogenesis. (k) Expression levels of the FAK constructs used in rescue experiments analyzed in Western Blots. All constructs are stable and at the expected molecular weight. Scale bars: 10 μμ. |
|
|
Fig. 5 Interaction with paxillin is necessary while FAKâs kinase activity is dispensable for the generation of ciliary flow (a-f) Representation of the flow of QDs as it was tracked over the skin of tadpoles. (a) Control embryos display robust and directional flow. FAK morphants (b) display impaired flow, while expression of wt FAK (c) partially rescues the phenotype leading to improved flow. Expression of FAK δ FAT (d) does not improve the flow, while in FAK I936E/998E expressing tadpoles (e) the flow is still impaired. (f) Expression or kinase inactive FAK leads to improved flow along the tadpoles showing that the kinase activity of FAK is dispensable for proper function in cilia. |
|
|
Fig. 7 The interaction of FAK with paxillin is not the sole determinant for FAKâs FA localization (a-c) HeLa cells expressing RFP paxillin (FA marker) and GFP FAK (a-aâ), GFP FAK L1034S (b-bâ) or GFP FAK I936E/I998E (c). FAK L1034S localizes at FAs while FAK I936E/I998E does not. (d) Representative blots showing immunoprecipitated GFP FAK, GFP FAK L1034S and GFP FAK I936E/I998E and blotted for GFP and paxillin. Wt FAK co-precipitates paxillin while none of the paxillin-binding mutants does. (e-eâ) Paxillin -/- and reconstituted (marked with yellow asterisk) cells immunostained against FAK. In both types of cells FAK is recruited at FAs showing that interaction with paxillin is not the only determinant for localization. Scale bars: 5 μμ. |
|
|
Fig. 8 The FAK-Paxillin interaction is partially responsible for FAKâs CA localization (a-aââ) Multiciliated cell expressing centrin CFP, mKate FAK and GFP paxillin. FAK co-localizes with paxillin at CAs. Each basal body displays strong localization of both paxillin and FAK. (b-bââ) Multiciliated cell expressing centrin CFP, mKate FAK and GFP paxillinC. FAK can still localize at CAs together with paxillinC but less efficiently. (c) Quantification of the ratio of GFP/mKate signal on separate CAs, from two tailed unpaired t-test. Error bars represent S.E.M. While in control cells (expressing GFP paxillin) the mean ratio is 1.2 ± 0.026 (Mean ± SEM) (n=226 CAs from 9 embryos) in cells expressing GFP paxillinC the mean ratio is increased, more than two fold, to 2.8 ± 0.052 (Mean ± SEM) (n=207 CAs from 11 embryos) (***, p<0.0001). Scale bars: 2 μμ. |
|
|
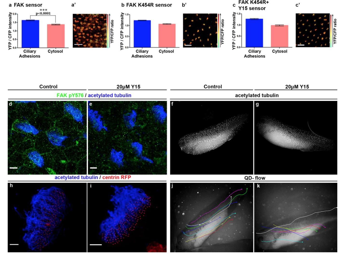
Fig. 9 The FERM-Kinase interaction is disrupted at CAs in a kinase activity independent manner (a-c) Quantification of the YFP to CFP intensity ratio of the wt (a) and the kinase inactive (K454R) FAK biosensor (b and c) in control (b) and Y15 treated embryos (c), at CAs and in the cytosol. Results were analyzed with two tailed unpaired t-test. Error bars represent S.E.M. (a) The YFP/CFP ratio at CAs is higher than in the cytosol (***, p<0,0001, n=37 CAs and n=33 cytosolic regions from 3 embryos) suggesting that FRET is specifically elevated at CAs. (b-c) The ratio remains higher in the absence of any enzymatic activity showing that the conformational change at CAs is kinase activity independent (***, p<0,0001, n=40 CAs and n=30 cytosolic regions from 5 embryos in b; and ***, p<0,0001, n=28 CAs and n=24 cytosolic regions from 3 embryos in c). (aâ, bâ and câ) Color coded images of the YFP/CFP intensity ratio of the FAK biosensors, showing higher ratio at CAs and suggesting that FAK is in the open conformation at these sites. (d-e) Epidermal region of embryos immunostained for p-Y576 FAK and acetylated tubulin. (d) FAK is phosphorylated at cell-cell contacts and dense cilia project from the apical surface of multiciliated cells in control embryos. (e) Treatment with the Y15 inhibitor blocks phosphorylation on tyrosine 576 and no signal is detected at cell-cell contacts while cilia project normally. Treatment of embryos with the inhibitor, during ciliogenesis stages, does not affect the density of multiciliated cells along the epidermis (g) or the docking and spacing of basal bodies (i) compared to control embryos (f and h). (j-k) Tracking of the QD flow over the skin of control or inhibitor treated tadpoles. Like controls (j), embryos treated with the Y15 inhibitor (k) produce robust posteriorward flow, showing that inhibition of FAKâs kinase activity does not affect either ciliogenesis or the function of cilia and their ability to generate flow. Scale bars: 2 μμ in aâ, bâ and câ; 10 μμ in d and e; 5 μμ in h and i. |
References [+] :
Anderson,
The formation of basal bodies (centrioles) in the Rhesus monkey oviduct.
1971, Pubmed
Anderson, The formation of basal bodies (centrioles) in the Rhesus monkey oviduct. 1971, Pubmed
Antoniades, Making the connection: ciliary adhesion complexes anchor basal bodies to the actin cytoskeleton. 2014, Pubmed
Boisvieux-Ulrich, Cytochalasin D inhibits basal body migration and ciliary elongation in quail oviduct epithelium. 1990, Pubmed
Brami-Cherrier, FAK dimerization controls its kinase-dependent functions at focal adhesions. 2014, Pubmed
Brown, Identification of LIM3 as the principal determinant of paxillin focal adhesion localization and characterization of a novel motif on paxillin directing vinculin and focal adhesion kinase binding. 1996, Pubmed
Buday, Epidermal growth factor regulates p21ras through the formation of a complex of receptor, Grb2 adapter protein, and Sos nucleotide exchange factor. 1993, Pubmed
Burke, Chibby promotes ciliary vesicle formation and basal body docking during airway cell differentiation. 2014, Pubmed
Cai, Spatial and temporal regulation of focal adhesion kinase activity in living cells. 2008, Pubmed
Ceccarelli, Crystal structure of the FERM domain of focal adhesion kinase. 2006, Pubmed
Chen, Direct interaction of focal adhesion kinase (FAK) with Met is required for FAK to promote hepatocyte growth factor-induced cell invasion. 2006, Pubmed
Chen, Interaction of focal adhesion kinase with cytoskeletal protein talin. 1995, Pubmed
Chen, Phosphorylation of focal adhesion kinase on tyrosine 194 by Met leads to its activation through relief of autoinhibition. 2011, Pubmed
Cohen, Residues within the first subdomain of the FERM-like domain in focal adhesion kinase are important in its regulation. 2005, Pubmed
Cooley, Paxillin binding is not the sole determinant of focal adhesion localization or dominant-negative activity of focal adhesion kinase/focal adhesion kinase-related nonkinase. 2000, Pubmed
Cooper, Regulation of focal adhesion kinase by its amino-terminal domain through an autoinhibitory interaction. 2003, Pubmed
Critchley, Cytoskeletal proteins talin and vinculin in integrin-mediated adhesion. 2004, Pubmed
Dawe, Centriole/basal body morphogenesis and migration during ciliogenesis in animal cells. 2007, Pubmed
Deramaudt, Altering FAK-paxillin interactions reduces adhesion, migration and invasion processes. 2014, Pubmed
Ezratty, Microtubule-induced focal adhesion disassembly is mediated by dynamin and focal adhesion kinase. 2005, Pubmed
Fonar, Focal adhesion kinase protein regulates Wnt3a gene expression to control cell fate specification in the developing neural plate. 2011, Pubmed , Xenbase
Fujita, Interaction of Hic-5, A senescence-related protein, with focal adhesion kinase. 1998, Pubmed
Girault, The N-termini of FAK and JAKs contain divergent band 4.1 domains. 1999, Pubmed
Goñi, Phosphatidylinositol 4,5-bisphosphate triggers activation of focal adhesion kinase by inducing clustering and conformational changes. 2014, Pubmed
Hagel, The adaptor protein paxillin is essential for normal development in the mouse and is a critical transducer of fibronectin signaling. 2002, Pubmed
Hanks, Focal adhesion protein-tyrosine kinase phosphorylated in response to cell attachment to fibronectin. 1992, Pubmed
Hayashi, The focal adhesion targeting (FAT) region of focal adhesion kinase is a four-helix bundle that binds paxillin. 2002, Pubmed
Hildebrand, Paxillin, a tyrosine phosphorylated focal adhesion-associated protein binds to the carboxyl terminal domain of focal adhesion kinase. 1995, Pubmed
Hildebrand, Identification of sequences required for the efficient localization of the focal adhesion kinase, pp125FAK, to cellular focal adhesions. 1993, Pubmed
Hochwald, A novel small molecule inhibitor of FAK decreases growth of human pancreatic cancer. 2009, Pubmed
Humphries, Vinculin controls focal adhesion formation by direct interactions with talin and actin. 2007, Pubmed
Ioannou, Xenopus laevis nucleotide binding protein 1 (xNubp1) is important for convergent extension movements and controls ciliogenesis via regulation of the actin cytoskeleton. 2013, Pubmed , Xenbase
Jácamo, A truncated FAK lacking the FERM domain displays high catalytic activity but retains responsiveness to adhesion-mediated signals. 2005, Pubmed
Kardash, Imaging protein activity in live embryos using fluorescence resonance energy transfer biosensors. 2011, Pubmed
Klotz, Myosin at the apical pole of ciliated epithelial cells as revealed by a monoclonal antibody. 1986, Pubmed
Lawson, FAK promotes recruitment of talin to nascent adhesions to control cell motility. 2012, Pubmed
Lawson, Integrin adhesions: who's on first? What's on second? Connections between FAK and talin. 2012, Pubmed
Lietha, Structural basis for the autoinhibition of focal adhesion kinase. 2007, Pubmed
Lim, Knock-in mutation reveals an essential role for focal adhesion kinase activity in blood vessel morphogenesis and cell motility-polarity but not cell proliferation. 2010, Pubmed
Lim, Nuclear FAK promotes cell proliferation and survival through FERM-enhanced p53 degradation. 2008, Pubmed
Mitra, Focal adhesion kinase: in command and control of cell motility. 2005, Pubmed
Nayal, Talin: an emerging focal point of adhesion dynamics. 2004, Pubmed
Orr, Thrombospondin induces RhoA inactivation through FAK-dependent signaling to stimulate focal adhesion disassembly. 2004, Pubmed
Otey, pp125FAK in the focal adhesion. 1996, Pubmed
Pan, RhoA-mediated apical actin enrichment is required for ciliogenesis and promoted by Foxj1. 2007, Pubmed
Papusheva, Dynamic conformational changes in the FERM domain of FAK are involved in focal-adhesion behavior during cell spreading and motility. 2009, Pubmed
Park, Dishevelled controls apical docking and planar polarization of basal bodies in ciliated epithelial cells. 2008, Pubmed , Xenbase
Parsons, Focal adhesion kinase: the first ten years. 2003, Pubmed
Parsons, Src family protein tyrosine kinases: cooperating with growth factor and adhesion signaling pathways. 1997, Pubmed
Petridou, FAK transduces extracellular forces that orient the mitotic spindle and control tissue morphogenesis. 2014, Pubmed , Xenbase
Petridou, Activation of endogenous FAK via expression of its amino terminal domain in Xenopus embryos. 2012, Pubmed , Xenbase
Petridou, A dominant-negative provides new insights into FAK regulation and function in early embryonic morphogenesis. 2013, Pubmed , Xenbase
Poullet, Ezrin interacts with focal adhesion kinase and induces its activation independently of cell-matrix adhesion. 2001, Pubmed
Rauch, The secret life of kinases: functions beyond catalysis. 2011, Pubmed
Schaller, Focal adhesion kinase and paxillin bind to peptides mimicking beta integrin cytoplasmic domains. 1995, Pubmed
Schaller, pp125FAK a structurally distinctive protein-tyrosine kinase associated with focal adhesions. 1992, Pubmed
Scheswohl, Multiple paxillin binding sites regulate FAK function. 2008, Pubmed
Schlaepfer, Evidence for in vivo phosphorylation of the Grb2 SH2-domain binding site on focal adhesion kinase by Src-family protein-tyrosine kinases. 1996, Pubmed
Schlaepfer, Integrin-mediated signal transduction linked to Ras pathway by GRB2 binding to focal adhesion kinase. , Pubmed
Schlaepfer, Signaling through focal adhesion kinase. 1999, Pubmed
Schmidt, Cep164 mediates vesicular docking to the mother centriole during early steps of ciliogenesis. 2012, Pubmed
Serrels, FAK and talin: who is taking whom to the integrin engagement party? 2012, Pubmed
Serrels, Focal adhesion kinase controls actin assembly via a FERM-mediated interaction with the Arp2/3 complex. 2007, Pubmed
Sieg, Required role of focal adhesion kinase (FAK) for integrin-stimulated cell migration. 1999, Pubmed
Sieg, FAK integrates growth-factor and integrin signals to promote cell migration. 2000, Pubmed
Sorokin, Reconstructions of centriole formation and ciliogenesis in mammalian lungs. 1968, Pubmed
SOROKIN, Centrioles and the formation of rudimentary cilia by fibroblasts and smooth muscle cells. 1962, Pubmed
Stewart, The focal adhesion kinase amino-terminal domain localises to nuclei and intercellular junctions in HEK 293 and MDCK cells independently of tyrosine 397 and the carboxy-terminal domain. 2002, Pubmed
Tachibana, Direct association of pp125FAK with paxillin, the focal adhesion-targeting mechanism of pp125FAK. 1995, Pubmed
Thomas, Characterization of a focal adhesion protein, Hic-5, that shares extensive homology with paxillin. 1999, Pubmed
Thomas, The role of focal adhesion kinase binding in the regulation of tyrosine phosphorylation of paxillin. 1999, Pubmed
Thordarson, The synthesis and studies towards the self-replication of bis(capped porphyrins). 2003, Pubmed
Turner, Primary sequence of paxillin contains putative SH2 and SH3 domain binding motifs and multiple LIM domains: identification of a vinculin and pp125Fak-binding region. 1994, Pubmed
Walentek, Ciliary transcription factors and miRNAs precisely regulate Cp110 levels required for ciliary adhesions and ciliogenesis. 2016, Pubmed , Xenbase
Wang, The C terminus of talin links integrins to cell cycle progression. 2011, Pubmed
Werner, Actin and microtubules drive differential aspects of planar cell polarity in multiciliated cells. 2011, Pubmed , Xenbase
Wu, Focal adhesion kinase regulation of N-WASP subcellular localization and function. 2004, Pubmed
Zachary, Focal adhesion kinase. 1997, Pubmed
Zhai, Direct interaction of focal adhesion kinase with p190RhoGEF. 2003, Pubmed
Zhang, Talin depletion reveals independence of initial cell spreading from integrin activation and traction. 2008, Pubmed
Zhang, Molecular cloning of human Hic-5, a potential regulator involved in signal transduction and cellular senescence. 2000, Pubmed
Zhao, Role of kinase-independent and -dependent functions of FAK in endothelial cell survival and barrier function during embryonic development. 2010, Pubmed
