XB-ART-52793
Development
2016 Dec 15;14324:4654-4664. doi: 10.1242/dev.143859.
Show Gene links
Show Anatomy links
Foxn4 promotes gene expression required for the formation of multiple motile cilia.
Campbell EP, Quigley IK, Kintner C.
???displayArticle.abstract???
Multiciliated cell (MCC) differentiation involves extensive organelle biogenesis required to extend hundreds of motile cilia. Key transcriptional regulators known to drive the gene expression required for this organelle biogenesis are activated by the related coiled-coil proteins Multicilin and Gemc1. Here we identify foxn4 as a new downstream target of Multicilin required for MCC differentiation in Xenopus skin. When Foxn4 activity is inhibited in Xenopus embryos, MCCs show transient ciliogenesis defects similar to those seen in mutants of Foxj1, a known key regulator of genes required for motile ciliation. RNAseq analysis indicates that Foxn4 co-activates some Foxj1 target genes strongly and many Foxj1 targets weakly. ChIPseq suggests that whereas Foxn4 and Foxj1 frequently bind to different targets at distal enhancers, they largely bind together at MCC gene promoters. Consistent with this co-regulation, cilia extension by MCCs is more severely compromised in foxn4 and foxj1 double mutants than in single mutants. In contrast to Foxj1, Foxn4 is not required to extend a single motile cilium by cells involved in left-right patterning. These results indicate that Foxn4 complements Foxj1 transcriptionally during MCC differentiation, thereby shaping the levels of gene expression required for the timely and complete biogenesis of multiple motile cilia.
???displayArticle.pubmedLink??? 27864379
???displayArticle.pmcLink??? PMC5201034
???displayArticle.link??? Development
???displayArticle.grants??? [+]
Species referenced: Xenopus laevis
Genes referenced: cby1 ccna1 cdh8 cep152 e2f4 foxj1 foxj1.2 foxn4 gmnc homer1 hyls1 mcc mcidas notch1 psmd6 rfx2 tsga10 tuba4a
???displayArticle.antibodies??? Tuba4a Ab15
???displayArticle.morpholinos??? foxn4 MO1
???displayArticle.gses??? GSE89271: Xenbase, NCBI
???attribute.lit??? ???displayArticles.show???
|
|
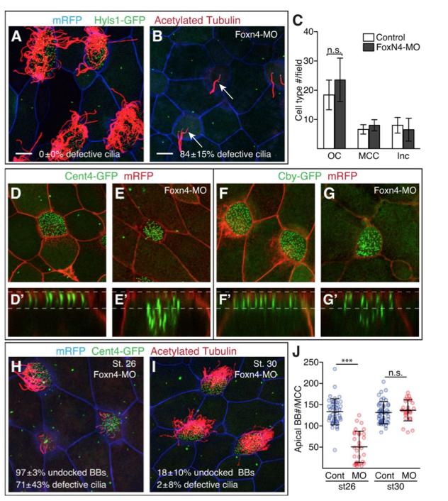
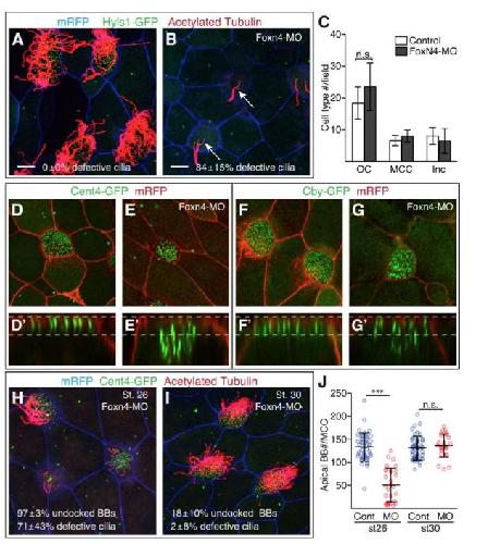
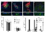
Fig. 1. MCC differentiation is disabled in Foxn4 morphants. (A-C) Xenopus embryos were injected at the two-cell stage with a Foxn4 morpholino, followed with RNA encoding mRFP (blue) and Hysl1-GFP (green) to label membranes and centrioles, respectively. At stage 26, embryos were fixed and cilia (red) stained with an acetylated tubulin antibody. Shown are representative confocal images of the skin in a wild-type control (A) and Foxn4 morphant (B) embryo, along with the percentage of MCCs (±s.d.) displaying defective cilia based on scoring eight fields from different embryos. Scale bars: 10â μm. (C) Plot showing the average number of MCCs (based on cilia extension), outer cells (OC) and putative ionocytes (Inc) in a 0.13Ã0.13â mm field of the skin, based on data from eight or nine stage 26 embryos. Error bars indicate s.d. (D-G) Confocal images of the skin in control (D,F) or Foxn4 morphants (E,G) at stage 26, where basal bodies are marked by expression of Centrin4-GFP (green, D,E) or Chibby-GFP (green, F,G) and cell boundaries with mRFP. (D-Gâ²) Below each image is a z-scan, where the apical surface and basal body positions in wild-type embryos are marked by the upper and lower dashed lines, respectively. (H,I) Confocal images of the skin in Foxn4 morphants, where cell boundaries are labeled with mRFP (blue), basal bodies with Centrin4-GFP (green), and cilia by acetylated tubulin immunostaining (red), fixed at stage 26 (H) and stage 30 (I), along with the percentage of MCCs (±s.d.) with undocked basal bodies or defective cilia extension obtained by scoring at least eight fields from different embryos. In wild-type controls, MCCs with these phenotypes were rarely observed. (J) Scatter plot of basal body number located within 1â μm of the apical surface in wild-type MCCs or those in Foxn4 morphants at the indicated stages. The central bar indicates the mean and error bars indicate s.d. ***P<0.001; n.s., not significant. |
|
|
Fig. 2. foxn4 Cas9/CRISPR phenotypes. (A-C) Representative confocal images of the skin in stage 26 wild-type control embryos (A) or embryos injected with Cas9 along with two independent gRNAs directed against foxn4 (B,C). Cell membranes (mRFP, blue), basal bodies (Centrin4-GFP, green) and cilia (acetylated tubulin, red) are labeled as in Fig. 1. (D,E) Representative confocal images of the skin of embryos at stage 26 or stage 30, following injection with Cas9 protein and Foxn4gRNA1. Cell boundaries (blue), basal bodies (green) and cilia (red) are labeled as above. (A-E) The percentage of MCCs (±s.d.) with defective cilia or undocked basal bodies is indicated based on scoring at least 12 fields from different embryos (nâ¥50 cells). (F) Scatter plot of basal body number located within 1â μm of the apical surface in MCCs of wild-type controls (blue, Cont) and Cas9/Foxn4gRNA1-injected embryos (red, G1) at the indicated stages. The central bar indicates the mean and error bars indicate s.d. ***P<0.001; n.s., not significant. |
|
|
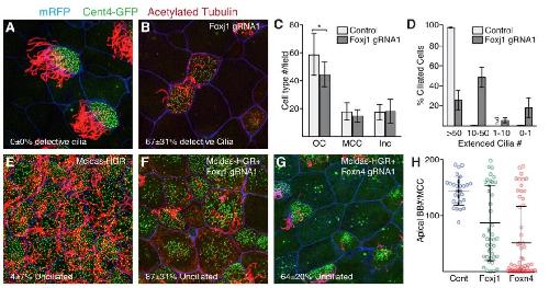
Fig. 3. Similar functions of Foxj1 and Foxn4 downstream of Multicilin. (A,B) Representative confocal images of the skin of stage 30 wild-type control (A) or Cas9/Foxj1gRNA1-injected (B) embryos, where cell membranes (mRFP, blue), basal bodies (Centrin4-GFP, green) and cilia (acetylated tubulin, red) are labeled. The percentage of MCCs with cilia extension defects is indicated (±s.d.) based on scoring 12 fields from different embryos (nâ¥50 total cells). (C) The average number of MCCs, outer cells and putative ionocytes within a 0.085Ã0.085â mm field based on data from â¥12 embryos. Error bars indicate s.d. *P<0.05. (D) The percentage of MCCs extending >50, 10-50, 1-10 and 0 cilia in control and Cas9/Foxj1gRNA1-injected embryos based on scoring â¥147 cells from eight to ten embryos. Error bars indicate s.d. n.d., not detected. (E-G) Confocal images of the skin of wild-type (E), Cas9/Foxj1gRNA1-injected (F) or Cas9/Foxn4gRNA1-injected (G) embryos, further injected with RNAs encoding Multicilin-HGR, mRFP (blue) or Centrin4-GFP (green). At stage 11.5, Multicilin activity was induced by treatment with Dex, and embryos were fixed at stage 26 and stained for cilia (red). The percentage of MCCs with cilia extension defects is indicated (±s.d.). (H) Scatter plot showing basal body number located within 1â μm of the apical surface of MCCs induced by Multicilin, in wild-type control (Cont), Cas9/Foxj1gRNA1-injected (Foxj1) or Cas9/Foxn4gRNA1-injected (Foxn4) embryos based on scoring 12 fields from different embryos. Bars indicate the mean and s.d. |
|
|
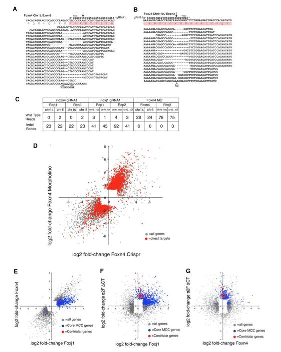
Fig. 4. RNAseq analysis of foxn4 and foxj1 mutant phenotypes. (A,B) The foxn4 and foxj1 sequences targeted by the Foxn4 and Foxj1 gRNAs, on chromosomes Chr1l and Ch9_10L, respectively. The sequence and location of the gRNAs are indicated, along with the coding frame, and location of the forkhead domain (shaded in red). Beneath are 20 randomly chosen sequence reads that map to these regions in an RNAseq analysis of progenitors from embryos injected with Cas9 protein and Foxn4gRNA1 (A) or Foxj1gRNA1 (B). (C) The total wild-type and mutant sequence reads observed at the two homeologs of the foxn4 and foxj1 genes in replicate RNAseq analysis of embryos injected with Cas9 protein and Foxn4gRNA1, Foxj1gRNA1, or the Foxn4 morpholino as a control. (D) Scatter plot of genes based on a log2-fold change in expression (P<0.05) in RNAseq analysis of progenitors induced to undergo MCC differentiation with Multicilin, in the presence of a Foxn4 morpholino, or Cas9/Foxn4gRNA1. Points in red are genes where Foxn4 binds directly within 1â kb of the TSS, based on ChIPseq analysis. (E-G) Scatter plots of genes based on log2-fold change in expression (P<0.05) in RNAseq analysis of progenitors induced to under MCC differentiation by Multicilin, in the presence and absence of E2f4δCT to disable the EDM complex (F,G), with Cas9/Foxj1gRNA1 to mutate foxj1 (E,F) or with Cas9/Foxn4gRNA1 to mutate foxn4 (E,G). All genes changes with P<0.05 are indicated in gray, MCC core genes defined in Quigley and Kintner (2016 preprint) are in blue, and genes associated with centriole biogenesis are in red (Ma et al., 2014). |
|
|
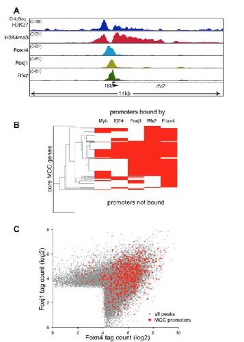
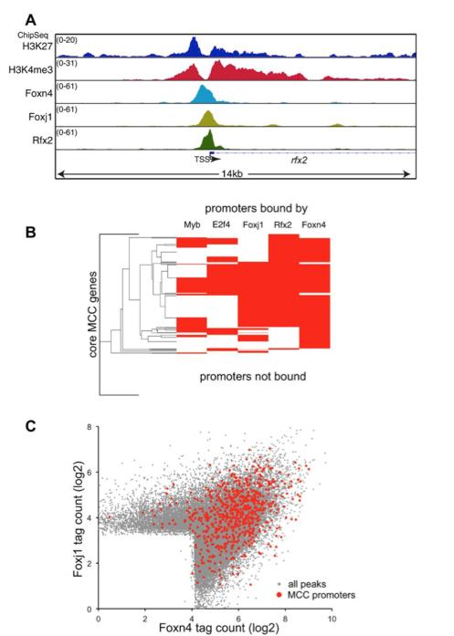
Fig. 5. Foxn4 binding in MCC promoters. ChIPseq analysis was carried out on a GFP-tagged form of Foxn4 expressed in epithelial progenitors along with Multicilin to induce MCC differentiation. Sequence reads obtained in this analysis were compared with that previously obtained for Rfx2 (Chung et al., 2014), E2f4 (Ma et al., 2014) or Foxj1 and various chromatin marks (Quigley and Kintner, 2016 preprint). (A) Genome browser screenshot of the rfx2 promoter along with tag counts obtained in ChIPseq analysis of Foxn4, Rfx2, Foxj1 and chromatin marks as indicated. (B) The binding of different MCC transcription factors to the promoters of 950 genes that are markedly upregulated during MCC differentiation, based on previous extensive RNAseq analyses of skin progenitors (Quigley and Kintner, 2016 preprint). (C) Tag counts of Foxn4 and Foxj1 ChIPseq at all sites (gray) and all core MCC promoters (red) bound by either. |
|
|
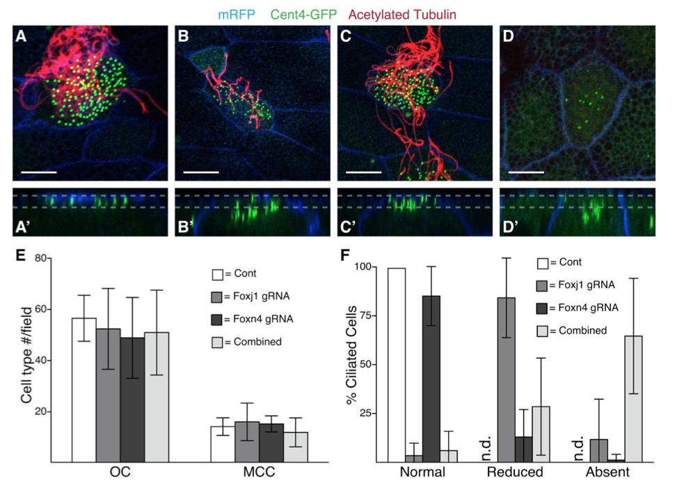
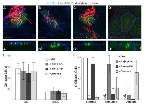
Fig. 6. MCC differentiation in foxn4 and foxj1 double mutants. (A-D) Shown are representative confocal images of the skin in embryos that were injected with Cas9/Foxj1gRNA1 (B), Cas9/Foxn4gRNA1 (C) or both (D), or left uninjected as control (A). Cell membranes are labeled with mRFP (blue), basal bodies with Centrin4-GFP (green) and cilia with acetylated tubulin antibody (red). (A-Dâ²) z-sections, with dashed lines indicating the apical location of docked basal bodies in control MCCs. Scale bars: 10â μm. (E) The frequency of all MCCs (scored based on centriole expansion, docked or undocked) and outer cells in the skin of embryos injected with Cas9 and gRNAs as indicated. No values differ significantly from control embryos. (F) MCCs in embryos injected with Cas9 and gRNAs as indicated were scored based on wild-type cilia extension (as in A), reduced cilia (as in B) or absent cilia (as in D). (E,F) Data are based on >19 randomly chosen fields (0.13Ã0.13â mm) from different embryos. n.d., not detected. Error bars indicate s.d. |
|
|
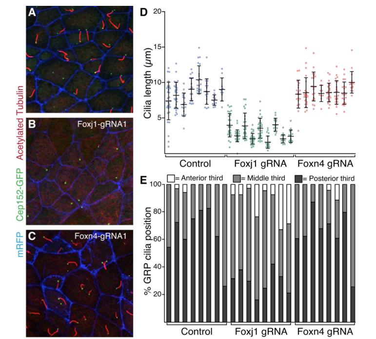
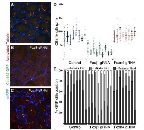
Fig. 7. GRP cilia formation in foxn4 and foxj1 mutant embryos. (A-C) Embryos were injected with Foxj1gRNA1 or Foxn4gRNA1 along with Cas9 protein, followed by RNA encoding mRFP (blue) or Cep152-GFP (green) to label membranes and centrioles, respectively. At stage 17/18, the dorsal tissue was dissected away to expose the GRP, fixed, stained for cilia (red) and imaged by confocal microscopy. Typical confocal images are shown of GRP cells in control (A), Cas9/Foxj1gRNA1-injected (B) or Cas9/Foxn4gRNA1-injected (C) embryos. Anterior is up. (D) Scatter plot showing length of GRP cilia in cells from individual embryos injected as indicated. Mean and s.d. are indicated. (E) Cilia positioning in cells along the anteroposterior axis in the GRP was measured in embryos injected as indicated. Each bar shows data from individual GRPs based on data obtained from 10-30 cells, with the percentage of cells with cilia located in the anterior, middle or posterior third indicated. Most GRP cells have a posteriorly localized cilium in control (69±11%) and Cas9/Foxn4gRNA1-injected (69±9%) embryos, but not in Cas9/Foxj1gRNA1-injected embryos (29±9%; P=9Ã10â7). |
|
|
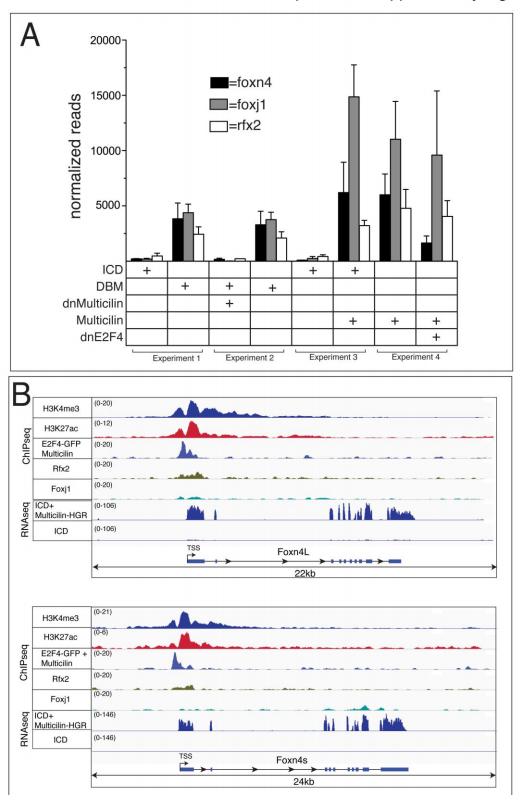
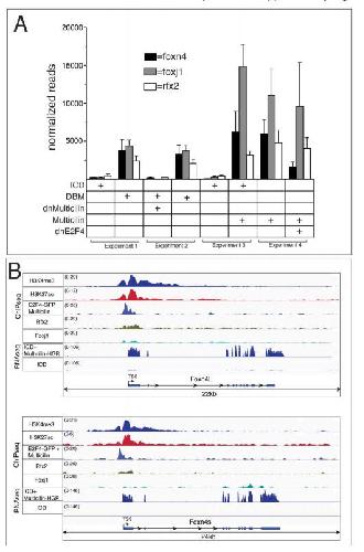
Figure S1: Regulation of foxn4 expression by Multicilin during MCC differentiation. (A) Summary of RNAseq data taken from Quigley and Kintner (2016, preprint) that was obtained from skin progenitors at stage 18 manipulated to change MCC differentiation, by expressing an activated form of Notch (ICD), an inhibitor of Notch (DBM), a dominant-negative mutant of Multicilin (dnMulticilin), or by ectopic activation of Multicilin (Multicilin). The role of the EDM complex in regulating foxn4 expression is also indicated by an RNAseq analysis that was carried out in isolated progenitors, expressing Multicilin alone or in the presence of a weak dominant-negative mutant of E2F4 described in Ma et al (Ma et al., 2014). Each condition was carried out as biological duplicates as one experiment indicated by the brackets below. The average normalized read numbers for the two forms of foxn4, rfx2 and foxj1 is shown. Error bars=S.D. Note the consistent read values for each conditions carried out independently. (B) Shown are screen shots of the Xenopus laevis genomic regions containing the long (L) and short (S) alleles for foxn4, along with ChIPseq and RNAseq results taken from Quigley and Kintner obtained from skin progenitors at stage 18. For the RNAseq experiments, MCC differentiation was repressed using activated Notch (ICD) or induced ectopically using Multicilin as described in experiment 3 in panel A. |
|
|
Figure S2: Centrioles form but show early docking defects in Foxn4 morphants Wildtype and Foxn4 morphant embryos were injected with RNAs to mark membranes with mRFP, or basal bodies with Tsga10-GFP (green, A-B) (Chien et al., 2013) or Clamp-GFP (green, F-G) (Mitchell et al., 2009). Shown are confocal images of the skin in control (A,C) or Foxn4 morphants (B,D) at stage 26. Below each image is a Z-scan, where the apical surface and basal body position in wildtype embryos is marked with an upper and lower white dotted line, respectively. Data is based on eight 0.13X0.13mm fields from separate embryos from both conditions. |
|
|
Figure S3: Ectopic expression of an inducible Foxn4 partially rescues the Foxn4 morphant phenotype (A-C) Shown are confocal images of the skin in wildtype or Foxn4 morphant embryos where cell boundaries are marked with mRFP (blue), basal bodies with Hyls1-GFP (green) and cilia with an antibody (red). In panel C, morphants were also injected with RNA encoding a Foxn4- HGR fusion protein. Embryos were treated with Dex at stage 11 and fixed at stage 26 for analysis. Arrows in panel B denote defective MCCs, while those in panel C denote rescued MCCs. (D) Shown is the number of MCCs in a given area of the skin in wildtype (WT), Foxn4 morphants (MO) or in Foxn4 morphants expressing Foxn4-HGR (Rescue). Data is based on > 80 cells from eight 0.13 X 0.13mm recorder fields from separate embryos of each condition. Error bars=s.d. N.S.= Not specific. Scale bars=10 microns |
|
|
Figure S4: Foxn4-HGR induces ectopic cilia extension (A-F) Shown are confocal images of the skin in embryos where cell boundaries are labeled with mRFP (blue), basal bodies with Hysl1-GFP (green) and cilia stained with an antibody (red). Embryos were injected RNA encoding Foxn4-HGR (B, D,F), the intracellular domain of Notch (ICD, E-F) or with dominant-negative form of Multicilin (dnMulticilin). Note that both activated Notch and dnMulticilin completely blocks endogenous MCC differentiation, but not the ability of Foxn4 to induced ectopic cilia formation. (G,H) Quantification of cilia number (G) or fraction of ciliated outer cells (OCs) that are induced by Foxn4-HGR, alone or in the presence of activated Notch (ICD) or dnMulticilin. Scale bar=10 microns. |
|
|
Figure S5: Multicilin induced MCC differentiation is blocked in Foxn4 morphants. (A-B) Shown are confocal images of the skin in embryos expressing Multicilin-HGR alone (A) or in the presence of the Foxn4 morpholino (B), where membranes (blue) are marked with mRFP, basal bodies (green) with Hyls1-GFP and cilia (red) with an antibody. Multicilin activity was induced at stage 11, and the embryos fixed at stage 26 for imaging. The fraction of cells (± S.D) that are multiciliated in the control and in the morphant is indicated in the lower lefthand corner. |
|
|
Figure S6: Mapping of RNAseq reads reveals Crispr induced mutations. Shown is a screen shot of the IGV browser of foxj1L showing RNAseq reads acquired in replicate experiments on animal caps injected with Foxj1 gRNA1. Reads with significant differences with the wildtype sequence are shown in black, while those with base mismatches are denoted in color. |
|
|
Figure S7: RNAseq analysis of Foxj1, Foxn4 and Ccna1 transcripts induced by Multicilin in the presence of Foxn4 morpholino, Foxn4gRNA1 , and Foxj1gRNA1 . Shown are screen shots of the two homeologs for foxn4, foxj1 and ccna1 in the Xenopus laevis genome, along with reads mapping to these genes obtained in RNAseq analysis of animal caps induced with Multicilin-HGR. Animal caps were isolated from injected embryos at stage 10, treated with Dex to induce Multicilin-HGR at stage 11.5, and then harvested for RNA 9 hours later. Multicilin-HGR was injected into two-stage embryos alone (top line), or after injecting the Foxn4 morpholino (MO), Foxn4gRNA1/CRISPR, and Foxj1gRNA1/CRISPR, as indicated. Note that Ccna1 RNA levels drop when Foxn4 or Foxj1 activity is inhibited, but that Foxn4 and Foxj1 do not appear to influence each otherâs expression. |
|
|
Figure S8: Annotation of Foxn4 and Rfx2 targets. The piecharts show the genomic annotations of peaks bound by Foxn4 alone, Rfx2 alone, or both Foxn4 and Rfx2. Rfx2 ChIPseq data is taken from Chung et al (Chung et al., 2014). Promoters are defined as +/- 1kb around the TSS, transcriptional termination sites (TSS) are defined as -100 bp/+1kb around the end of the transcript, and âNAâ refers to genomic scaffolds containing no mapped exons |
|
|
Figure S9: de novo motif finding of Foxn4-bound sites. Shown are the top de novo motifs found enriched in ChIPseq peaks of Foxn4 in the presence of Multicilin using HOMER (Heinz et al., 2010). Top line of label is transcription factor family binding the motif and p-value; second line of label is frequency of motif in peaks versus background frequency (background frequency is in parentheses). |
|
|
Figure S10: Frequency of Fox and Rfx motifs in Foxn4 binding sites Foxn4 ChIPseq peaks were parsed into those binding near promoters (< 1 kb to the TSS) or at more distal sites (> 1 kb to the TSS) and then analyzed for the frequency of Rfx or Fox binding motifs. |
References [+] :
Anders,
Differential expression analysis for sequence count data.
2010, Pubmed
Anders, Differential expression analysis for sequence count data. 2010, Pubmed
Arbi, GemC1 controls multiciliogenesis in the airway epithelium. 2016, Pubmed
Bhattacharya, CRISPR/Cas9: An inexpensive, efficient loss of function tool to screen human disease genes in Xenopus. 2015, Pubmed , Xenbase
Blum, Morpholinos: Antisense and Sensibility. 2015, Pubmed , Xenbase
Blum, Xenopus, an ideal model system to study vertebrate left-right asymmetry. 2009, Pubmed , Xenbase
Blythe, Chromatin immunoprecipitation in early Xenopus laevis embryos. 2009, Pubmed , Xenbase
Brody, Ciliogenesis and left-right axis defects in forkhead factor HFH-4-null mice. 2000, Pubmed
Brooks, Multiciliated cells. 2014, Pubmed
Campbell, Correction: Foxn4 promotes gene expression required for the formation of multiple motile cilia. 2017, Pubmed
Chien, Bbof1 is required to maintain cilia orientation. 2013, Pubmed , Xenbase
Chien, Mechanical strain determines the axis of planar polarity in ciliated epithelia. 2015, Pubmed , Xenbase
Choksi, Switching on cilia: transcriptional networks regulating ciliogenesis. 2014, Pubmed
Chung, Coordinated genomic control of ciliogenesis and cell movement by RFX2. 2014, Pubmed , Xenbase
Dammermann, The hydrolethalus syndrome protein HYLS-1 links core centriole structure to cilia formation. 2009, Pubmed , Xenbase
Dobin, STAR: ultrafast universal RNA-seq aligner. 2013, Pubmed
Funk, Cyclin O (Ccno) functions during deuterosome-mediated centriole amplification of multiciliated cells. 2015, Pubmed
Guo, Efficient RNA/Cas9-mediated genome editing in Xenopus tropicalis. 2014, Pubmed , Xenbase
Heinz, Simple combinations of lineage-determining transcription factors prime cis-regulatory elements required for macrophage and B cell identities. 2010, Pubmed
Hoh, Transcriptional program of ciliated epithelial cells reveals new cilium and centrosome components and links to human disease. 2012, Pubmed
Kok, Reverse genetic screening reveals poor correlation between morpholino-induced and mutant phenotypes in zebrafish. 2015, Pubmed
Kyrousi, Mcidas and GemC1 are key regulators for the generation of multiciliated ependymal cells in the adult neurogenic niche. 2015, Pubmed
Langmead, Fast gapped-read alignment with Bowtie 2. 2012, Pubmed
Li, Foxn4 influences alveologenesis during lung development. 2011, Pubmed
Ma, Multicilin drives centriole biogenesis via E2f proteins. 2014, Pubmed , Xenbase
Nemajerova, TAp73 is a central transcriptional regulator of airway multiciliogenesis. 2016, Pubmed
Pan, Myb permits multilineage airway epithelial cell differentiation. 2014, Pubmed
Quigley, Rfx2 Stabilizes Foxj1 Binding at Chromatin Loops to Enable Multiciliated Cell Gene Expression. 2017, Pubmed , Xenbase
Roberts, RNA-Seq and find: entering the RNA deep field. 2011, Pubmed
Rossi, Genetic compensation induced by deleterious mutations but not gene knockdowns. 2015, Pubmed
Session, Genome evolution in the allotetraploid frog Xenopus laevis. 2016, Pubmed , Xenbase
Stainier, Making sense of anti-sense data. 2015, Pubmed
Stubbs, The forkhead protein Foxj1 specifies node-like cilia in Xenopus and zebrafish embryos. 2008, Pubmed , Xenbase
Stubbs, Multicilin promotes centriole assembly and ciliogenesis during multiciliate cell differentiation. 2012, Pubmed , Xenbase
Tan, Myb promotes centriole amplification and later steps of the multiciliogenesis program. 2013, Pubmed , Xenbase
Terré, GEMC1 is a critical regulator of multiciliated cell differentiation. 2016, Pubmed
Treutlein, Reconstructing lineage hierarchies of the distal lung epithelium using single-cell RNA-seq. 2014, Pubmed
Walentek, ATP4a is required for Wnt-dependent Foxj1 expression and leftward flow in Xenopus left-right development. 2012, Pubmed , Xenbase
Zhou, Gmnc Is a Master Regulator of the Multiciliated Cell Differentiation Program. 2015, Pubmed , Xenbase
