|
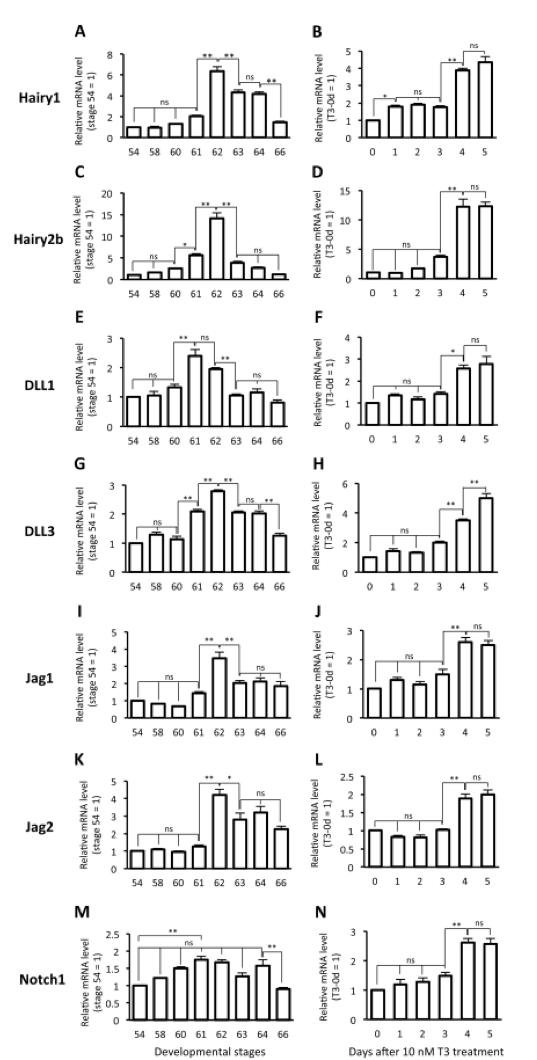
Figure 1.
Expression profiles of genes involved in Notch signaling in X. laevis intestine during natural and T3-induced metamorphosis. Quantitative real-time RT-PCR was performed using total RNAs prepared from the intestine of animals at indicated developmental stages (A, C, E, G, I, K, M) or stage-54 tadpoles after 10 nM T3 treatment (B, D, F, H, J, L, N). Levels of Hairy1 (A, B), Hairy2b (C, D), DLL1 (E, F), DLL3 (G, H), Jag1 (I, J), Jag2 (K, L), and Notch1 (M, N) mRNAs are shown relative to those of ribosomal protein L8 (rpL8) mRNA, with the values at stage 54 or 0-day treatment set to 1. Error bars represent the SEM (nâ=â7 for A-D; nâ=â3 for E-H, J, M, N; nâ=â8 for I, L; nâ=â5 for K). The values were analyzed by ANOVA followed by Scheffe's post hoc test whose results are shown only for the adjacent stages or days except for Notch1 (M). Asterisks indicate that the mRNA levels are significantly different. *, pâ<â.05, **, pâ<â.01; ns: not significant.
|
|
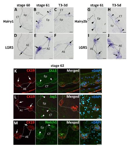
Figure 2.
Localization of Hairy1 and Hairy2b mRNAs in the X. laevis intestine during natural and T3-induced metamorphosis. Cross-sections of the intestine from animals at premetamorphic stage 54 (A, E), metamorphic climax stages 61 (B, F) and 62 (C, G, I, J, O, Q), and the end of metamorphosis (stage 66; D, H), and stage-54 tadpoles treated with 10 nM T3 for 3 days (K, M) and 5 days (N, L, P, R) were hybridized with antisense Hairy1 (A-D, K, L, O, P), Hairy2b (E-H, M, N, Q, R), or their sense probes (I, J). Dark blue deposits indicate the sites of probe binding. Light or dark brown pigments in some pictures are melanin. Hairy1 is expressed in the epithelium (Ep), whereas Hairy2b is expressed in the connective tissue (CT). The boxed area in panel A is magnified to show the localization of Hairy1 expression in the larval Ep (panel A, inset). The boxed areas in panels C, G, L, N are magnified and shown in panels O, Q, P, R, respectively. The dashed-lines indicate the boundary of Ep and CT. Scale barsâ=â100 μm (A-L), 20 μm (inset of A, O-R). Abbreviation: CT, connective tissue, Ep, epithelium.
|
|
Figure 3.
Correlation of the expression patterns of Notch pathway components with that of a stem/progenitor marker in the metamorphosing intestine. Cross-sections of the intestine from tadpoles at stages 60 (A, D) and 61 (B, E, G, I), and stage-54 tadpoles treated with 10 nM T3 for 3 (C, F) and 5 days (H, J) were hybridized with antisense Hairy1 (A-C) or Hairy2b (G, H) probes. The corresponding serial sections were hybridized with antisense LGR5 probe (D-F, I, J) for comparison. Hairy1 is expressed in the adult epithelial stem (AE)/progenitor cells (A, arrowhead) when they first appear as the small islets expressing LGR5 (D, arrow) at stage 60. These islets grew in size as metamorphosis proceeded and continued to co-express Hairy1 (B, arrowheads) and LGR5 (E, arrows). During T3-induced metamorphosis, Hairy1 (C, arrowhead) is also expressed in the AE/progenitor cells expressing LGR5 (F, arrow) after 3 days of T3 treatment. Some, although not all, cells expressing Hairy2b were in the connective tissue (CT) (G, arrowheads) underlying the AE/progenitor cells expressing LGR5 (I, arrows). Hairy2b is also expressed in the CT after 5 days of T3 treatment (H, arrowheads), again, with some underlying the AE/progenitor cells (J, arrows). Cross-sections of the intestine from tadpoles at stage 62 were double-immunostained with anti-CK19 to detect the islet of AE/progenitor cells (K-M, red) and anti-DLL1 (K, green), anti-Jag1 (L, green), or anti-Notch1 (M, green) followed by counterstaining with DAPI (K-M, blue). DLL1 (K, arrowheads) and Notch1 (M, arrowheads) are expressed in the islets (arrows). The cells expressing Jag1 are scattered in both the larval Ep and CT with some just beneath the islet, but not in the islets (L, arrowheads). The dashed-lines indicate the boundary of the Ep and the CT. Scale barsâ=â20 μm. Abbreviations: AE, adult epithelial stem/progenitor cells, CT, connective tissue, Ep, epithelium.
|
|
Figure 4.
Inhibition of Notch signaling with dibenzazepine (DBZ) inhibits intestinal metamorphosis. (A): Schematic diagram of DBZ treatment study. Premetamorphic tadpoles at stage 54 were pretreated with DMSO (control vehicle) or 5 μM DBZ for 3 days. Then, the tadpoles were treated with 10 nM T3 in the presence of DMSO or DBZ. The intestine was isolated after 0, 3, or 5 days of T3 treatment and subjected to RNA extraction or cryosectioning. (B): quantitative real-time RT-PCR revealed that pretreatment with DBZ significantly repressed the expression of Hairy1 and Hairy2b in the intestine of premetamorphic tadpoles. Error bars represent the SEM (nâ=â3). The results were analyzed by Student's t-test (**, pâ<â.01). (C-D'): Gross morphology after 5 days of T3 treatment in the presence of DMSO (C, C') or DBZ (D, D'). Dorsal view of headâtrunk region (C, D) and ventral view of hindlimbs (C', D') are shown. Internal hemorrhage around the nose and along the digits of hindlimb is indicated by arrowheads (D, D'). (E-N) DBZ treatment delays the down-regulation of IFABP and the formation of the adult intestinal stem cells. Cross-sections of the intestine from the tadpoles treated with T3 for 3 (K, L) or 5 (E-J, M, N) days in the presence of DMSO (E, G, I, K, M) or DBZ (F, H, J, L, N) were hybridized with antisense Hairy1 (E, F), Hairy2b (G, H), LGR5 (I, J), or IFABP (K-N) probes. The dashed-lines indicate the boundary of the epithelium and the connective tissue. Scale barsâ=â100 μm. Abbreviations: CT, connective tissue, DBZ, dibenzazepine, Ep, epithelium. |
|
Figure 5.
Inhibition of Notch signaling by dibenzazepine (DBZ) blocks the regulation of gene expression by T3. Total RNA was extracted from the intestine of tadpoles treated with T3 for 3 or 5 days in the presence of DMSO or DBZ as shown in Fig. 4A. quantitative real-time RT-PCR was carried out for Hairy1 (A), Hairy2b (B), LGR5 (C), and IFABP (D). Error bars represent the SEM (nâ=â3). The results were analyzed by Student's t-test (*, pâ<â.05; **, pâ<â.01). Abbreviation: DBZ, dibenzazepine. |
|
Figure 6.
Inhibition of Notch signaling by dibenzazepine (DBZ) leads to decreased cell proliferation and secretory cell hyperplasia. The intestine isolated from stage-56/57 tadpoles was cultured with 20 nM T3 for 5 (A-F) or 7 (G-J) days in the presence of DMSO (A, C, E, G, I) or 10 μM DBZ (B, D, F, H, J) after precultivation of the isolated intestinal fragments with DMSO or 10 μM DBZ for 3 days (see Fig. 4A). Cryosections of the intestinal fragments were hybridized with antisense Hairy1 (A, B) or Hairy2b (C, D). Paraffin sections were incubated with anti-PCNA (E, F) or anti-IFABP (G, H) antibodies or subjected to Periodic acid-Schiff (PAS) staining followed by counter-staining with hematoxylin (I, J). As a control, paraffin sections of the intestine from wild type froglets at stage 66 were also stained with PAS to identify goblet cells (K, arrowheads). Note that after 5 days, TH-induced up-regulation of Hairy genes (A, C, arrowheads) was impaired by DBZ treatment in vitro (B, D). PCNA-positive epithelial cells also decreased by DBZ treatment (E, F, arrowheads). After 7 days, IFABP was detected in most of the newly formed adult epithelial cells of the control intestine (G, arrowheads), but not the DBZ-treated intestine (H). A small number of goblet cell was detected in the control intestine (I, arrowhead), whereas PAS-positive secretory cells increased by DBZ treatment (J, arrowheads). The dashed-lines indicate the boundary of the epithelium and the connective tissue. Scale barsâ=â20 μm. Abbreviations: CT, connective tissue, DBZ, dibenzazepine, Ep, epithelium, PAS, Periodic acid-Schiff |