|
Fig. 1.
MD3 structure and expression in Xenopus embryo. (A) Xenopus laevis MD3 (MD3; Genbank: BC 068841) protein includes three intracellular (IC, red), four transmembrane (TM, green) and two extracellular (EC, blue) domains. Numbers correspond to the amino acids. Spatial analysis of expression of MD3 transcript (B,D,Dâ²) and an eye marker Rx1 (C,E) was performed by whole-mount in situ hybridization (WISH) in neurulas (stage 15, B) and tadpoles (stage 38, D,Dâ²). Scale bar: 500â
μm; black arrowhead, eye; white arrowhead, lens. (F) MD3 expression analysis by semi-quantitative RT-PCR using RNA isolated from dissected optic vesicles (stage 25) and eyes (stage 42). GAPDH was amplified as a control. bp, base pairs. (G) MD3 signal was detected by WISH in the inner and outer plexiform layers (red arrowheads) and in the lens (white arrowhead) on eye sections (stage 42). |
|
|
|
|
|
Fig. 4.
The MD3 MO-induced eye phenotype originates from neural plate and crest but not mesoderm. (A) Alteration of eye morphology was quantified in embryos injected with MD3 MOs in one dorsal blastomere at 8-cell stage. NS, non significant; **P<0.01. Student's t-test (P values, CT MO=0.34; MD3AB MO=1*10â2). (B) Scheme representing the dorsal blastomeres A1, A3 and A4 of an embryo at 32-cell stage. A, animal pole; V, vegetal pole; V, ventral; D, dorsal (scheme adapted from Xenbase). Alteration of eye morphology was analysed and quantified in embryos injected with MD3 MOs in one dorsal blastomere A1, A2 or A4 at 32-cell stage (C-Eâ²). Note the disrupted eye morphology in A1- and A3-injected embryos. Scale bar: 500â
µm; numbers indicate the embryos analysed at stage 42; red asterisk, injected side of the embryo.
|
|
Fig. 5.
MD3 KD affects early eye-field formation. Eye-field specification was analysed by WISH against the eye markers Rx1, Pax6, Otx2 in neurulas (stage 17; anterior view; A,Aâ²,C,Câ²,E,Eâ²) and tailbuds (stage 30; B,Bâ²,D,Dâ²,F,Fâ²) injected with CT or MD3 MOs. Black dotted line, midline of embryo; arrowhead, enlarged (Aâ²,Câ²,Eâ²) and reduced (Bâ²,Dâ²,Fâ²) expression domain of the eye markers; red asterisks, injected side of the embryo; numbers indicate the embryos analysed. Scale bar: 500â
µm. |
|
Fig. 6.
MD3 KD stimulates cell proliferation and apoptosis in the eye field. Eye-field proliferation was analysed by WISH against cyclinD1 in neurula (stage 17; anterior view; A-Aâ²) and tailbud (stage 30; B-Bâ²) injected with CT or MD3 MOs. Black dotted line, midline of embryo; arrowhead, enlarged (Aâ²) and reduced (B,Bâ²) expression domain of cyclinD1; red asterisks, injected side of the embryo; numbers indicate the embryos analysed. Scale bar: 500â
µm. Cell proliferation in the anterior region of the neurula was quantified with a BrdU staining (C) and cell death with a TUNEL assay in tailbud (D) as described in the Materials and methods; Student's t-test (P values, BrdU in C, CT MO=0.16, MD3AB MO=9.4*10â6; TUNEL in D, CT MO=7*10â2, MD3AB MO=5.66*10â9). The numbers indicate the embryos analysed (A-Bâ²,D) or the sections counted (C). NS, non significant; ***P<0.001. |
|
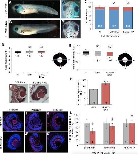
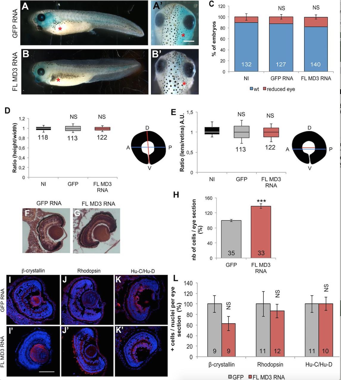
Fig. 7.
MD3 overexpression affects the balance between cell proliferation and apoptosis in the eye field. Eye-field specification was analysed by WISH against the eye markers Rx1, Pax6, Otx2 in neurulas (stage 17; anterior view; A,Aâ²,C,Câ²,E,Eâ²) and tailbuds (stage 30; B,Bâ²,D,Dâ²,F,Fâ²) injected with GFP or MD3 RNAs. Black dotted line, midline of embryo; green and red lines, enlarged expression domain of the eye markers; red asterisks, injected side of the embryo; numbers indicate the embryos analysed. Scale bar: 500â
µm. Cell proliferation in the anterior region of the neurula was quantified with a BrdU staining (G) and cell death with a TUNEL assay in tailbud (H) as described in the Materials and methods; Student's t-test (P values, BrdU in G, GFP RNA=0.94, FL MD3 RNA=2.1*10â5; TUNEL in H, GFP RNA=0.8, FL MD3 RNA=2*10â3). The numbers indicate the embryos analysed (H) or the sections counted (G). NS, non significant; **P<0.01 and ***P<0.001. |
|
Fig. 8.
JNK inhibition disrupts eye morphogenesis. (A-E) The morphology of the eye was analysed in wild-type embryos treated from stage 11 to 22 with DMSO or increasing concentrations of SP600125, a JNK inhibitor. Scale bar: 500â
µm. (F) The eye size was quantified from the embryos (A-E) as described in the Materials and methods; MannâWhitney test (P values, 0.25â
μg ml-1=0.93; 0.5â
μg ml-1=7.8*10â5; 1â
μg ml-1=1.02*10â8; 2.5â
μg ml-1=1.07*10â5). The numbers indicate the embryos analysed. Note, the embryos show reduced eye formation in a dose-dependent manner. NS, non significant; ***P<0.001. |
|
Fig. 9.
MD3-induced JNK activation is required for eye morphogenesis. (A) Activity of the reporter plasmid AP1-Luc (JNK pathway) was determined by Luciferase assay from whole-embryos (stage 12) co-injected with Renilla (as a control), c-Jun (as positive control) or FL MD3 mRNA. The morphology of the eye was analysed at stage 42 (B-Câ²), quantified (D) and the eye size determined (E) in embryos injected with MD3 MOs, co-injected with wt JNK or CA-JNK mRNA. Scale bars: 500â
µm. The numbers indicate the embryos analysed. Statistical significance was assessed by Student's t-test (P values in A, positive CT=2.6*10â3; MD3 RNA=3.5*10â3) and MannâWhitney test (P values in D, MD3AB MO=0.02; MD3AB MO+wt JNK RNA=0.06; MD3AB MO+CA-JNK RNA=0.19; P values in E, MD3AB MO=1.65*10â9; MD3AB MO+wt JNK=1.4*10â3; MD3AB MO+CA-JNK=4.37*10â6). *P<0.05; **P<0.01; ***P<0.001; NS, non significant.
|
|
marveld3 (MARVEL domain containing 3) gene expression in Xenopus laevis embryo, assayed via in situ hybridization, NF stage 15, anterior view, dorsal up.
Keye: eye primordium and anterior placodal area (black arrowheads) |
|
|
|
|
|
|