XB-ART-52786
Elife
2016 Nov 28;5. doi: 10.7554/eLife.19145.
Show Gene links
Show Anatomy links
Physical basis of large microtubule aster growth.
Ishihara K, Korolev KS, Mitchison TJ.
???displayArticle.abstract???
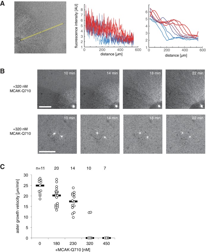
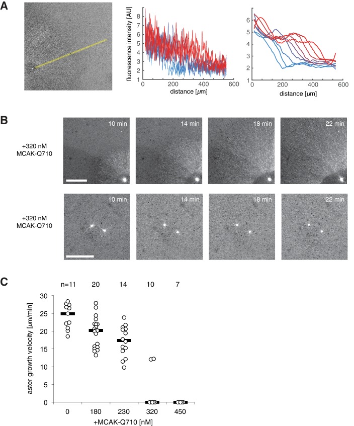
Microtubule asters - radial arrays of microtubules organized by centrosomes - play a fundamental role in the spatial coordination of animal cells. The standard model of aster growth assumes a fixed number of microtubules originating from the centrosomes. However, aster morphology in this model does not scale with cell size, and we recently found evidence for non-centrosomal microtubule nucleation. Here, we combine autocatalytic nucleation and polymerization dynamics to develop a biophysical model of aster growth. Our model predicts that asters expand as traveling waves and recapitulates all major aspects of aster growth. With increasing nucleation rate, the model predicts an explosive transition from stationary to growing asters with a discontinuous jump of the aster velocity to a nonzero value. Experiments in frog egg extract confirm the main theoretical predictions. Our results suggest that asters observed in large fish and amphibian eggs are a meshwork of short, unstable microtubules maintained by autocatalytic nucleation and provide a paradigm for the assembly of robust and evolvable polymer networks.
???displayArticle.pubmedLink??? 27892852
???displayArticle.pmcLink??? PMC5207775
???displayArticle.link??? Elife
???displayArticle.grants??? [+]
Species referenced: Xenopus
Genes referenced: cox7a2l kif2c
???attribute.lit??? ???displayArticles.show???
References [+] :
Akhmanova,
Microtubule minus-end-targeting proteins.
2015, Pubmed
Akhmanova, Microtubule minus-end-targeting proteins. 2015, Pubmed
Akhmanova, Control of microtubule organization and dynamics: two ends in the limelight. 2015, Pubmed
Applegate, plusTipTracker: Quantitative image analysis software for the measurement of microtubule dynamics. 2011, Pubmed
Belmont, Real-time visualization of cell cycle-dependent changes in microtubule dynamics in cytoplasmic extracts. 1990, Pubmed , Xenbase
Brinkley, Microtubule organizing centers. 1985, Pubmed
Brugués, Nucleation and transport organize microtubules in metaphase spindles. 2012, Pubmed , Xenbase
Brugués, Physical basis of spindle self-organization. 2014, Pubmed , Xenbase
Burbank, Slide-and-cluster models for spindle assembly. 2007, Pubmed , Xenbase
Chang, Mitotic trigger waves and the spatial coordination of the Xenopus cell cycle. 2013, Pubmed , Xenbase
Clausen, Self-organization of anastral spindles by synergy of dynamic instability, autocatalytic microtubule production, and a spatial signaling gradient. 2007, Pubmed , Xenbase
Dogterom, Physical aspects of the growth and regulation of microtubule structures. 1993, Pubmed
Efimov, Asymmetric CLASP-dependent nucleation of noncentrosomal microtubules at the trans-Golgi network. 2007, Pubmed
Etienne-Manneville, Microtubules in cell migration. 2013, Pubmed
Field, Spindle-to-cortex communication in cleaving, polyspermic Xenopus eggs. 2015, Pubmed , Xenbase
Field, Xenopus egg cytoplasm with intact actin. 2014, Pubmed , Xenbase
Gatlin, Spindle fusion requires dynein-mediated sliding of oppositely oriented microtubules. 2009, Pubmed , Xenbase
Good, Cytoplasmic volume modulates spindle size during embryogenesis. 2013, Pubmed , Xenbase
Grigoriev, STIM1 is a MT-plus-end-tracking protein involved in remodeling of the ER. 2008, Pubmed
Grill, Spindle positioning by cortical pulling forces. 2005, Pubmed
Hallatschek, Fisher waves in the strong noise limit. 2009, Pubmed
Hazel, Changes in cytoplasmic volume are sufficient to drive spindle scaling. 2013, Pubmed , Xenbase
Ishihara, Organization of early frog embryos by chemical waves emanating from centrosomes. 2014, Pubmed
Ishihara, Microtubule nucleation remote from centrosomes may explain how asters span large cells. 2014, Pubmed , Xenbase
Keating, Microtubule release from the centrosome. 1997, Pubmed
Keating, Centrosomal and non-centrosomal microtubules. 1999, Pubmed
Kinoshita, Reconstitution of physiological microtubule dynamics using purified components. 2001, Pubmed , Xenbase
Kirschner, Evolvability. 1998, Pubmed
Korolev, The fate of cooperation during range expansions. 2013, Pubmed
Matov, Analysis of microtubule dynamic instability using a plus-end growth marker. 2010, Pubmed
Méndez, Biased random walks and propagation failure. 2007, Pubmed
Mitchison, Size Scaling of Microtubule Assemblies in Early Xenopus Embryos. 2015, Pubmed , Xenbase
Mitchison, Dynamic instability of microtubule growth. , Pubmed
Moore, C-terminus of mitotic centromere-associated kinesin (MCAK) inhibits its lattice-stimulated ATPase activity. 2004, Pubmed
Neumüller, Dividing cellular asymmetry: asymmetric cell division and its implications for stem cells and cancer. 2009, Pubmed
Nguyen, Spatial organization of cytokinesis signaling reconstituted in a cell-free system. 2014, Pubmed , Xenbase
Petry, Augmin promotes meiotic spindle formation and bipolarity in Xenopus egg extracts. 2011, Pubmed , Xenbase
Petry, Branching microtubule nucleation in Xenopus egg extracts mediated by augmin and TPX2. 2013, Pubmed , Xenbase
Pollard, Cellular motility driven by assembly and disassembly of actin filaments. 2003, Pubmed
Roll-Mecak, Microtubule-severing enzymes. 2010, Pubmed
SKELLAM, Random dispersal in theoretical populations. 1951, Pubmed
Tanimoto, Shape-motion relationships of centering microtubule asters. 2016, Pubmed
Tsai, Aurora A kinase-coated beads function as microtubule-organizing centers and enhance RanGTP-induced spindle assembly. 2005, Pubmed , Xenbase
Verde, Control of microtubule dynamics and length by cyclin A- and cyclin B-dependent kinases in Xenopus egg extracts. 1992, Pubmed , Xenbase
Walczak, XKCM1: a Xenopus kinesin-related protein that regulates microtubule dynamics during mitotic spindle assembly. 1996, Pubmed , Xenbase
Wang, Multiple mechanisms determine ER network morphology during the cell cycle in Xenopus egg extracts. 2013, Pubmed , Xenbase
Waterman-Storer, Microtubules remodel actomyosin networks in Xenopus egg extracts via two mechanisms of F-actin transport. 2000, Pubmed , Xenbase
Waterman-Storer, Endoplasmic reticulum membrane tubules are distributed by microtubules in living cells using three distinct mechanisms. 1998, Pubmed
Weissgerber, Beyond bar and line graphs: time for a new data presentation paradigm. 2015, Pubmed
Wühr, A model for cleavage plane determination in early amphibian and fish embryos. 2010, Pubmed , Xenbase
Wühr, How does a millimeter-sized cell find its center? 2009, Pubmed , Xenbase
Wühr, Evidence for an upper limit to mitotic spindle length. 2008, Pubmed , Xenbase
