XB-ART-52692
Nat Cell Biol
2016 Dec 01;1812:1269-1280. doi: 10.1038/ncb3437.
Show Gene links
Show Anatomy links
Direct reprogramming of fibroblasts into renal tubular epithelial cells by defined transcription factors.
???displayArticle.abstract???
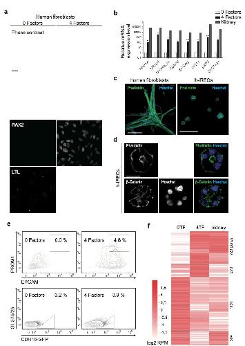
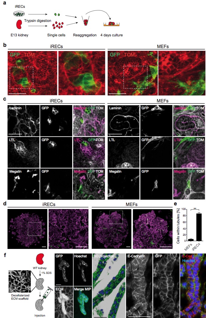
Direct reprogramming by forced expression of transcription factors can convert one cell type into another. Thus, desired cell types can be generated bypassing pluripotency. However, direct reprogramming towards renal cells remains an unmet challenge. Here, we identify renal cell fate-inducing factors on the basis of their tissue specificity and evolutionarily conserved expression, and demonstrate that combined expression of Emx2, Hnf1b, Hnf4a and Pax8 converts mouse and human fibroblasts into induced renal tubular epithelial cells (iRECs). iRECs exhibit epithelial features, a global gene expression profile resembling their native counterparts, functional properties of differentiated renal tubule cells and sensitivity to nephrotoxic substances. Furthermore, iRECs integrate into kidney organoids and form tubules in decellularized kidneys. Our approach demonstrates that reprogramming factors can be identified by targeted in silico analysis. Renal tubular epithelial cells generated ex vivo by forced expression of transcription factors may facilitate disease modelling, drug and nephrotoxicity testing, and regenerative approaches.
???displayArticle.pubmedLink??? 27820600
???displayArticle.link??? Nat Cell Biol
Species referenced: Xenopus
Genes referenced: abcc2 ar arid3a arnt2 ascl1 atp1a1 bcl6 bhlhe40 brca1 cdh1 cdh16 clock crem cux1 ddit3 deaf1 dlx5 elf3 emx2 epas1 esrrb eya1 fosb foxc1 foxj2 foxp1 gabpa gata2 gata3 gata4 ggt1 gli2 glis1 glis2 hic1 hif1a hnf1a hnf1b hnf4a hoxa1 hoxa13 hoxa9 hoxb5 hoxb6 hoxb9 hoxc10 hoxc9 hoxd10 irx3 junb jund lhx1 lrp2 mip myc myt1l nfatc4 nfe2l2 nfib nfic nfil3 npat nr1h4 nr3c1 nr6a1 osr1 otx1 pax2 pax8 pbx1 pou2af1 pou3f3 prss1 rest rfx3 rfx7 rxra sall1 six2 six4 slc23a1 slc6a17 slc6a8l stat2 stat6 tfap2b tfcp2l1 thra tjp1 tp53 trim28 trpv4 vdr vim wt1 zbtb7b
???attribute.lit??? ???displayArticles.show???
References [+] :
Afgan,
The Galaxy platform for accessible, reproducible and collaborative biomedical analyses: 2016 update.
2016, Pubmed
