|
Figure 1. Dopamine inhibits fictive swimming across a range of concentrations.Top: The experimental preparation. (A) Raw traces showing evoked and spontaneous episodes of fictive swimming in control, in the presence of 50 μM dopamine and after dopamine wash-out. “s” denotes spontaneous swim episodes and “*” denotes tail stimulus. (B) Raw traces showing 500 ms of activity at the start of an evoked episode in control, in dopamine (50 μM) and after dopamine washout. Note that the swimming is slower and weaker in dopamine compared to control and wash. (C) A low concentration of dopamine (5 μM) significantly reduced episode duration (i: p < 0.05, n = 6); the number of spontaneous episodes of swimming (ii: p < 0.05, n = 3); and swim frequency (iii: p < 0.05, n = 6). (D) A high concentration of dopamine (50 μM) was also inhibitory and significantly reduced episode duration (i: p < 0.05, n = 8); the number of spontaneous episodes of swimming (ii: p < 0.05, n = 6); swim frequency (iii: p < 0.05, n = 8); and burst durations (ii; p < 0.05, n = 5). |
|
Figure 2. The inhibitory effects of dopamine on the swim network are mediated via spinal D2-like receptors.(Ai) Raw trace showing the effect of the D2-like agonist quinpirole (25 μM) on fictive swimming. (Aii) Raw trace showing a 500 ms excerpt of activity in control, in the presence of quinpirole, and after washout. (B) Raw trace showing the lack of effects of the D1-like agonist SKF38393 (2 μM). (C) Quinpirole (25 μM) significantly reduced episode duration (i: p < 0.05, n = 9) and the number of spontaneous episodes of swimming (ii: p < 0.05, n = 4). (D) Quinpirole (25 μM) also significantly reduced swim frequency (i: p < 0.001, n = 9) and burst durations (ii; p < 0.05, n = 6). (E) Quinpirole (25 μM) still had an inhibitory effect in tadpoles that had been spinalised at the level of the 2nd post-otic intermyotomal cleft, suggesting that inhibitory D2-like receptors are present in the spinal cord. |
|
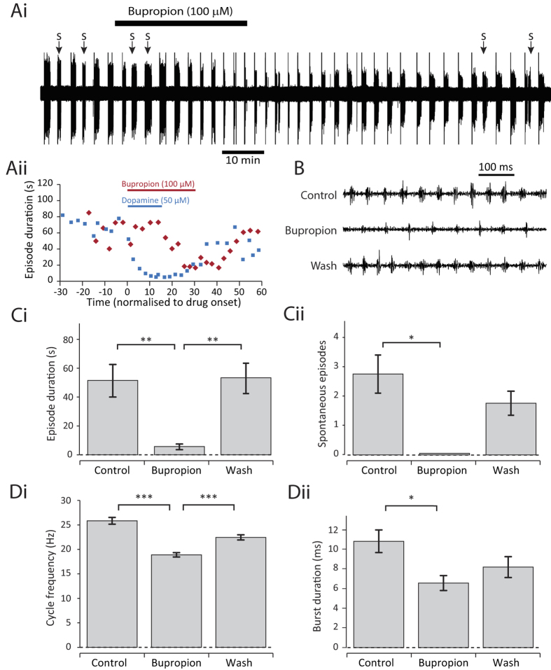
Figure 3. Endogenously released dopamine inhibits swimming.(Ai) Raw trace of fictive swimming showing an entire 2 hour experiment. The application of 100 μM bupropion clearly inhibited swimming after approximately 20 minutes. (Aii) A comparison of the effect onset in a bupropion experiment and a dopamine experiment. (B) Raw traces showing 500 ms of activity at the start of an evoked episode in control, 100 μM bupropion, and following drug washout. (C) Bupropion (100 μM) significantly reduced episode duration (i: p < 0.01, n = 13) and the number of spontaneous episodes of swimming (ii: p < 0.05, n = 4). (D) Bupropion (100 μM) also significantly reduced swim frequency (i: p < 0.001. n = 13) and burst durations (ii: p < 0.05. n = 5). |
|
Figure 4. The D4 antagonist L745,870 has the opposite effects to dopamine and quinpirole.(Ai) Raw trace of fictive swimming showing an entire experiment. The application of 10 μM L745,870 has a clear excitatory effect on swimming. (Aii) Raw traces showing ~500 ms of activity at the start of an evoked episode in control, 10 μM L745,870, and following drug washout. B: L745,870 (10 μM) significantly increased episode duration (i: p < 0.01, n = 8) and the number of spontaneous episodes of swimming (ii: p < 0.01, n = 7). C. L745,870 (10 μM) also significantly reduced swim frequency (i: p < 0.01. n = 8) but had no significant effect on burst durations (ii: p > 0.05. n = 7). |
|
Figure 5. Activation of D2-like receptors hyperpolarises rhythmically active spinal neurons and decreases their input resistance.(A) The experimental preparation for making patch clamp recordings with simultaneous ventral root recordings. An intracellular recording of a rhythmically active spinal neuron is shown, with the ventral root trace shown below. The cell is the same as shown in (Ci). (Bi) Representative trace showing a hyperpolarisation caused by 50 μM dopamine in a rhythmically active spinal neuron. (Bii) Traces showing the membrane response to a 20 pA hyperpolarising current pulse under each condition. Six responses (sweeps) are overlaid for each condition. (Biii) Pooled data showing a significant hyperpolarisation of resting membrane potential in the presence of 50 μM dopamine (n = 8, p < 0.001) which significantly reversed upon washout (p < 0.001). (Biv) Pooled data showing a significant reduction in input resistance in the presence of dopamine (n = 8, p < 0.05) which significantly reversed upon washout (p < 0.05). (Ci) Representative trace showing a hyperpolarisation caused by 25 μM quinpirole in the presence of TTX. Note also the reduction in frequency of spontaneous synaptic potentials. (Cii) Traces showing membrane responses to a 20 pA hyperpolarising current pulse. Six responses (sweeps) are shown overlaid for each condition. (Ciii) Pooled data showing a significant hyperpolarisation in the presence of 25 μM quinpirole (n = 18, p < 0.001). (Civ) Pooled data showing a significant reduction in input resistance in the presence of quinpirole (n = 18, p < 0.05). |
|
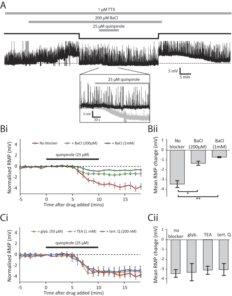
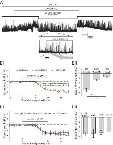
Figure 6. Barium chloride (BaCl), but not other potassium channel blockers, occludes the D2-like receptor mediated hyperpolarisation of spinal CPG neurons.(A) A representative intracellular recording showing the effects of 25 μM quinpirole in the presence of TTX and BaCl. Application of 200 μM BaCl depolarised the cell by approximately 4 mV before stabilising, at which point the membrane potential was corrected to control (dashed line) using DC current injection (solid black line). Quinpirole (25 μM) had only a small (<1 mV) hyperpolarising effect when subsequently applied in the presence of BaCl. The inset shows an expansion of the main trace. The effect of quinpirole alone is illustrated as a faded trace for comparison. (Bi) Timecourse showing the resting membrane potential, pooled and normalised into 1 minute bins, to illustrate the hyperpolarising effect of quinpirole (25 μM) under control conditions (red), in the presence of 200 μM BaCl (light green) and in the presence 1 mM BaCl (dark green). (Bii) Pooled data showing a significantly smaller hyperpolarisation in both 200 μM BaCl (p < 0.05, n = 4) and 1 mM BaCl (p < 0.01, n = 3) compared to control. (Ci) Timecourse plot showing the quinpirole hyperpolarisation in a range of other K+ channel blockers. (Cii) Various K+ channel blockers, including TEA, glybenclamide and tertiapin-Q showed no significant occlusion of the quinpirole effect. |
|
Figure 7. Activation of D2-like receptors leads to a reduction in spike reliability during swimming.(Ai) Raw traces showing an intracellular recording of a cIN (black) and below that the ventral root trace (grey) in control, in the presence of dopamine (50 μM) and following dopamine washout. (Aii) The inset shows an expansion of the trace in Ai as indicated by the black box. (B) Pooled data shows that 50 μM dopamine significantly reduced the reliability of spiking during swimming (p < 0.05, n = 7), which reverses significantly upon washout of dopamine. (Ci) Raw trace of a recording from an aIN in control, in the presence of quinpirole (10 μM) both without and with corrected RMP, and following quinpirole washout. (Cii) The inset shows 250 ms of activity from the black box in Ci. Pooled data shows that quinpirole significantly reduced the reliability of spiking during swimming both without (Di, p < 0.01, n = 8) and with corrected RMP (Dii, p < 0.05, n = 4). |
|
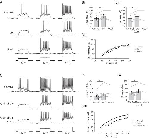
Figure 8. The activation of D2 receptors modifies the integrative electrical properties of spinal CPG neurons.(A) An example of the cellular response to depolarising current pulses in control, in 50 μM DA and following washout of dopamine. (Bi) Pooled data showing that dopamine significantly increases rheobase (p < 0.01, n = 5). (Bii) The effect persists when the RMP of the cell is corrected to control value using DC current injection (p < 0.01, n = 5). (Biii) F-I plot for the cell shown in A. Dopamine shifted the FI curve to the right, demonstrating reduced firing frequency in response to the same current input. (C) Responses to depolarising current pulses in control, in 25 μM quinpirole and following washout of quinpirole. (Di) Pooled data showing that quinpirole also significantly increases rheobase (p < 0.05, n = 9), which persisted when the RMP was corrected (Dii, p < 0.05, n = 5). (Diii) F-I plot for the cell shown in (C). Quinpirole shifted the FI curve to the right, demonstrating reduced firing frequency in response to the same current input. |