Click here to close
Hello! We notice that you are using Internet Explorer, which is not supported by Xenbase and may cause the site to display incorrectly.
We suggest using a current version of Chrome,
FireFox, or Safari.
???displayArticle.abstract???
The tadpoletail, which is twice as long as the body, is induced to resorb completely by thyroid hormone within several days during the anuran metamorphosis. To investigate the underlying mechanism, we undertook two approaches. First, we examined the effect of dominant-negative thyroid hormone receptor (DNTR) on muscle cell death in vitro. The overexpression of DNTR suppressed the death of a tail-derived myoblastic cell line induced by thyroid hormone. Second, tadpole tails were injected with a reporter gene and the DNTR expression construct, and the reporter gene expression in muscle cells was followed during the spontaneous metamorphosis. DNTR overexpression inhibited a decrease of the reporter gene expression that began at stage 57 in the control tadpoles but only delayed massive muscle cell death at stage 63 when tails shrink very rapidly. Some remained even a few weeks after the metamorphosis, although most DNTR-overexpressing cells died by the end of the metamorphosis. These results led us to propose that thyroid hormone induces the suicide of muscle cells (the cell-autonomous death) in the tail between stage 57 and 62 and that both the murder and suicide mechanisms execute muscle cell death in stage 62-64 to remove muscle promptly and completely.
Figure 1.
Comparison of the murder model and the suicide model. Circles drawn by a dotted line mean dead cells. Blue, dominant-negative thyroid hormone receptor (DNTR) -transfected cells; yellow, nontransfected cells; green arrows, secretion of death factor; red arrows, murder by death factor.
Figure 2.
Overexpression of dominant-negative thyroid hormone receptor (DNTR) inhibits thyroid hormone (TH) -induced death of XLT-15-9 cells. A green fluorescent protein (GFP) reporter gene was cotransfected with a vector or DNTR expression construct into XLT-15-9 cells, cultured for 3 days, and incubated in the absence (closed columns) or presence (open columns) of 10 nM T3 for additional 3 days. A: The percentages of apoptotic round cells were determined in GFP-positive cells. Data are the means (n = 6 to 9). The result represents eight independent experiments. B: The gelatinolytic activity in culture media of the transfected cells (A) was analyzed by zymography (Kinoshita et al., 1998). The result represents three independent experiments.
Figure 3.
Muscle cells remain in the regressing dominant-negative thyroid hormone receptor (DNTR) -injected tails during the metamorphosis. AD: The injected reporter gene is expressed only in the muscle cells. A total of 100 ng of a -galactosidase reporter gene was injected into tails of stage 56 tadpoles. Tadpoles were killed 2 days later. A: The lateral view of the tail after the -galactosidase staining. BD: The serial cross-sections of the tadpoletail. Muscle cells are identified by staining with anti-tropomyosin antibody TM311 (C,D). Muscle cells with -galactosidase activity in D are surrounded by dotted lines in C. E: The overexpression of -galactosidase did not interfere with PCD in a tail. One microgram of a -galactosidase reporter gene was injected to the ninth myomere in the tail of a stage 57 tadpole without an electric square pulse. The tadpole was raised to stage 62 and killed. The 1 and 2 indicate healthy muscle cells with and without -galactosidase activity, respectively; the 3 and 4 indicate apoptotic muscle cells with and without this activity, respectively. The result is representative of three independent experiments. F: A stage 58 tadpole just after DNA injection. An arrow indicates an injection site. G: A DNA-injected tadpole (stage 64) just before killing. HM: -Galactosidase activity was visualized. H,I: A total of 100 ng of a -galactosidase reporter gene was injected into tails of stage 5960 tadpoles. Tadpoles were raised to stage 61 (H) or 64 (I) and killed. The transverse sections were cut at 15 m. The arrowheads point to the spinal cord. The small arrows in H point to muscle cells with -galactosidase activity. Notice the size difference between H and I. JM: Stage 5861 tadpoles were injected with 10 ng of the -galactosidase reporter gene and 50 ng of an expression construct encoding Xenopus Bcl-XL (J,K) or DNTR (L,M), raised to stage 59 (J) or 64 (KM), and killed. The tails were amputated, transverse sections were serially cut at 15 m, and every sixth section was examined. M: A higher magnification view of L. Muscle cells were identified by visual inspection of the cross-striated structure composed of myofibrils with a Zeiss Axioskop differential interference microscope. NC, notochord; SC, spinal cord. Scale bars = 0.1 mm in AE, HM.
Figure 4.
The developmental change of the distribution of type IV collagen. Tails around the fifth myomere from the base were sectioned. These sections were subjected to the immunohistochemistry using anti-type IV collagen antibody. The arrowheads point to the spinal cord. NC, notochord. Scale bar = 0.1 mm.
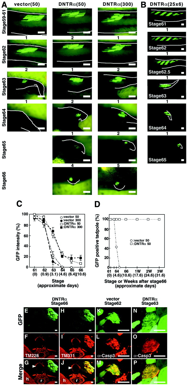
Figure 5. The overexpression of dominant-negative thyroid hormone receptor (DNTR) delays programmed cell death during the climax of metamorphosis. A: A total of 50 ng of a green fluorescent protein (GFP) reporter gene was coinjected with 50 ng or 300 ng of an expression construct encoding no protein or DNTR into tails of stage 5758 tadpoles. The numbers between the panels indicate the number of days required for the development. White lines trace contours of regressing tails other than fins. Note that every muscle cell changed its shape at stage 63. B: A GFP reporter gene and DNTR expression vector were injected into alternate tail myomeres of stage 57 tadpole. Note that GFP-negative myomeres between GFP-positive ones have shrunk at stage 63. C: The quantification of the GFP signal was carried out by calculating a ratio of a fluorescent intensity to the maximum value of each tadpole during the climax of metamorphosis. Data are the mean SE (n = 4 to 18). D: A ratio of the number of tails with GFP-positive muscle cells to the total number of injected tails is shown (n = 4 to 24). EP: Stage 57 tadpoles were injected with 50 ng of a GFP reporter gene and the DNTR expression construct (EJ and NP) or a vector (KM) and raised to stage 66 (EJ), 62 (KM), or 63 (NP). The transverse sections of GFP-positive regions were serially cut at 15 m. Muscle cells were stained (red) with TM228 (F), TM311 (I), and anti-active caspase-3 antibody (L,O). The arrowheads point to the spinal cord. h, hind limb; r, rectum. Similar results were obtained in two (EJ), two (KM), and five (NP) independent experiments. Scale bars = 1 mm in A,B, 0.1 mm in EP.
Figure 6.
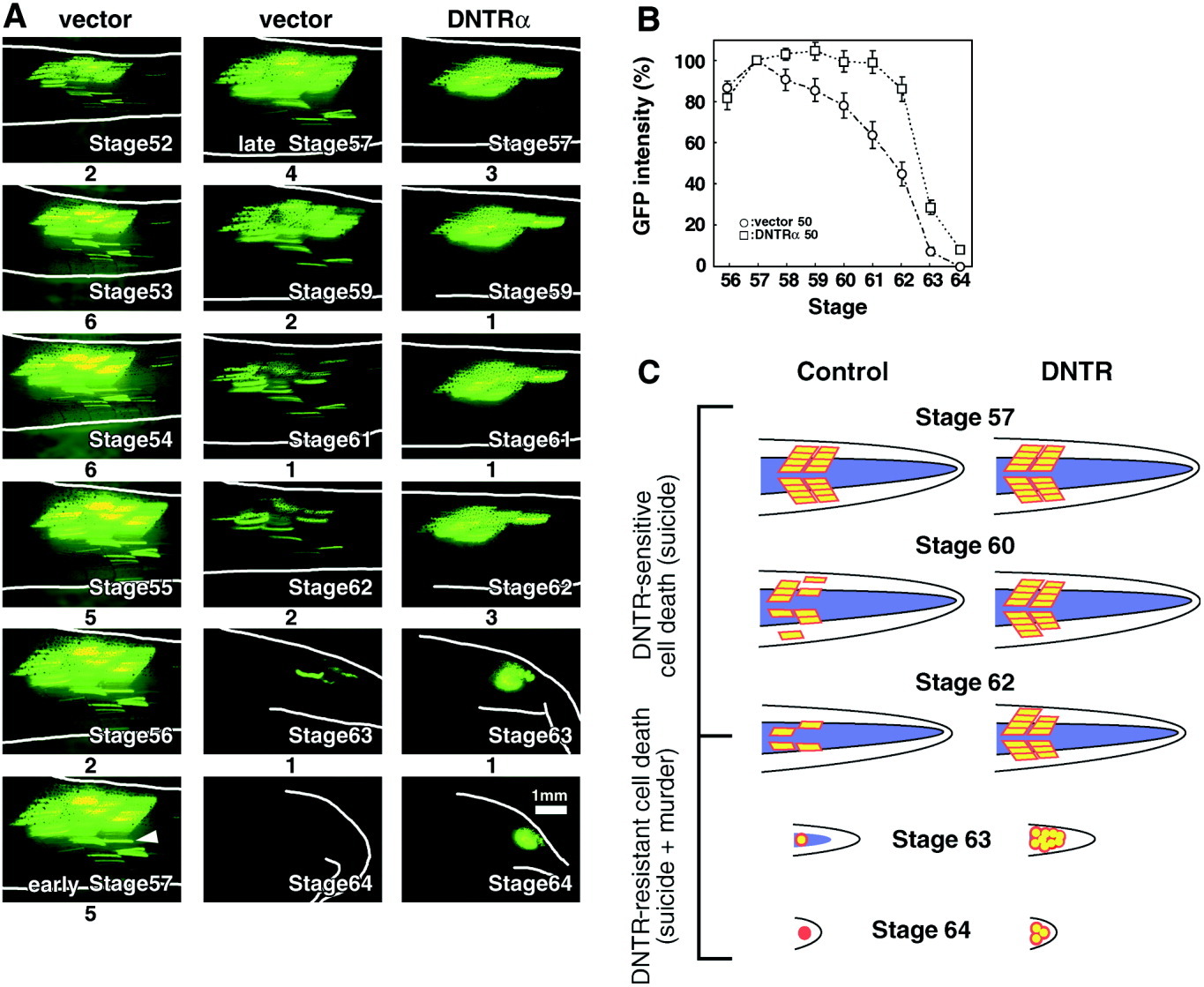
The overexpression of dominant-negative thyroid hormone receptor (DNTR) inhibits programmed cell death (PCD) from stage 57 to stage 62. A total of 50 ng of a green fluorescent protein (GFP) reporter gene and an expression construct encoding no protein or DNTR were injected into tails of stage 5256. A: PCD of muscle in a vector-coinjected tail has begun at stage 57. A muscle cell that is indicated by a white arrowhead in early stage 57 tadpole has disappeared at late stage 57. The numbers between the panels show the number of days required for development. B: The GFP signal was quantified by calculating a ratio of a fluorescent intensity to the value of stage 57 in each tadpole. Data are the mean SE (n = 13 to 17). C: Model for the mechanism of muscle cell death in the tail. At stage 63, the notochord (blue) is degenerated and muscle cells (yellow) and ECM (red) change the shape and distribution, respectively. See text for details. Scale bar = 1 mm in A.