XB-ART-52599
Sci Rep
2016 Oct 17;6:35488. doi: 10.1038/srep35488.
Show Gene links
Show Anatomy links
A simple and efficient method to visualize and quantify the efficiency of chromosomal mutations from genome editing.
Fu L, Wen L, Luu N, Shi YB.
???displayArticle.abstract???
Genome editing with designer nucleases such as TALEN and CRISPR/Cas enzymes has broad applications. Delivery of these designer nucleases into organisms induces various genetic mutations including deletions, insertions and nucleotide substitutions. Characterizing those mutations is critical for evaluating the efficacy and specificity of targeted genome editing. While a number of methods have been developed to identify the mutations, none other than sequencing allows the identification of the most desired mutations, i.e., out-of-frame insertions/deletions that disrupt genes. Here we report a simple and efficient method to visualize and quantify the efficiency of genomic mutations induced by genome-editing. Our approach is based on the expression of a two-color fusion protein in a vector that allows the insertion of the edited region in the genome in between the two color moieties. We show that our approach not only easily identifies developing animals with desired mutations but also efficiently quantifies the mutation rate in vivo. Furthermore, by using LacZα and GFP as the color moieties, our approach can even eliminate the need for a fluorescent microscope, allowing the analysis with simple bright field visualization. Such an approach will greatly simplify the screen for effective genome-editing enzymes and identify the desired mutant cells/animals.
???displayArticle.pubmedLink??? 27748423
???displayArticle.pmcLink??? PMC5066342
???displayArticle.link??? Sci Rep
Species referenced: Xenopus
Genes referenced: acta4 kidins220 sox3 thra
???attribute.lit??? ???displayArticles.show???
|
|
Figure 1: A construct containing mCherry and GFP coding regions separated by an in frame linker sequence allows the expression of a fusion protein in which the mCherry and GFP moieties fluoresce independently in bacteria. Top panel: Schematic representation of a plasmid construct for in-frame expression of mCherry and GFP (pmCherry-GFP). A sequence derived from pUC19 that contains multi-cloning sites (MCS) was inserted in between the mCherry and GFP coding regions under the control of the promoter of the bacterial lac operon (Plac). The inserted MCS sequence allows in frame translation of both mCherry and GFP separated by a linker peptide encoded by the MCS as shown. Bottom panel: When transfected into bacteria, pmCherry-GFP allows the expression of a fusion protein with both the mCherry and GFP moieties functioning independently. Bacteria were transformed with empty vector pUC19 (a), constructs expressing only mCherry (b) or GFP (c), or pmCherry-GFP (d), respectively. The transformed bacteria were plated and imaged in the bright field (A), or under a fluorescent microscope for red fluorescence (B) and green fluorescence (C), respectively. Red and green fluorescent imagines were merged in (D). Note that when transformed with pmCherry-GFP, both mCherry and GFP were functional, leading to a merged yellow image. |
|
|
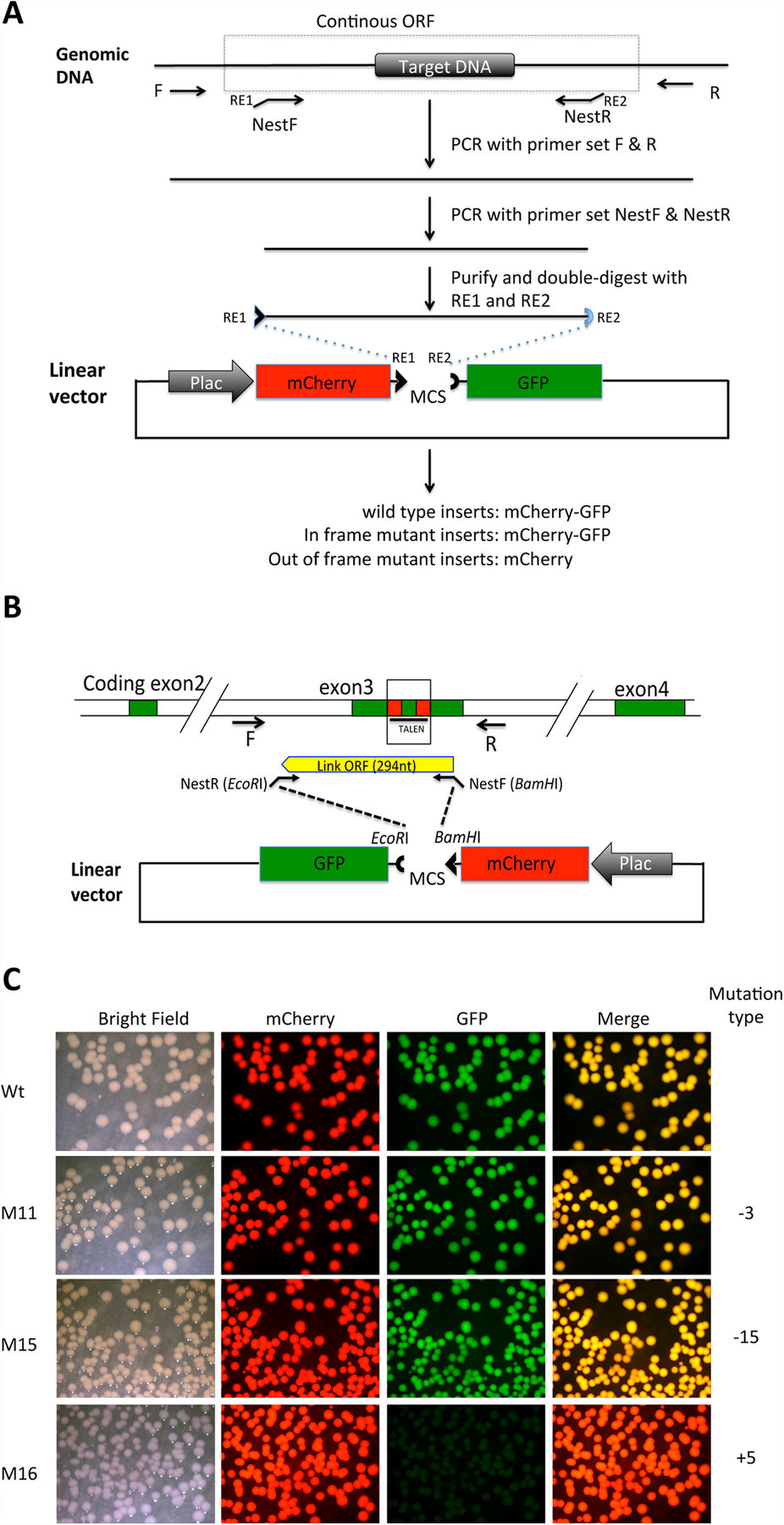
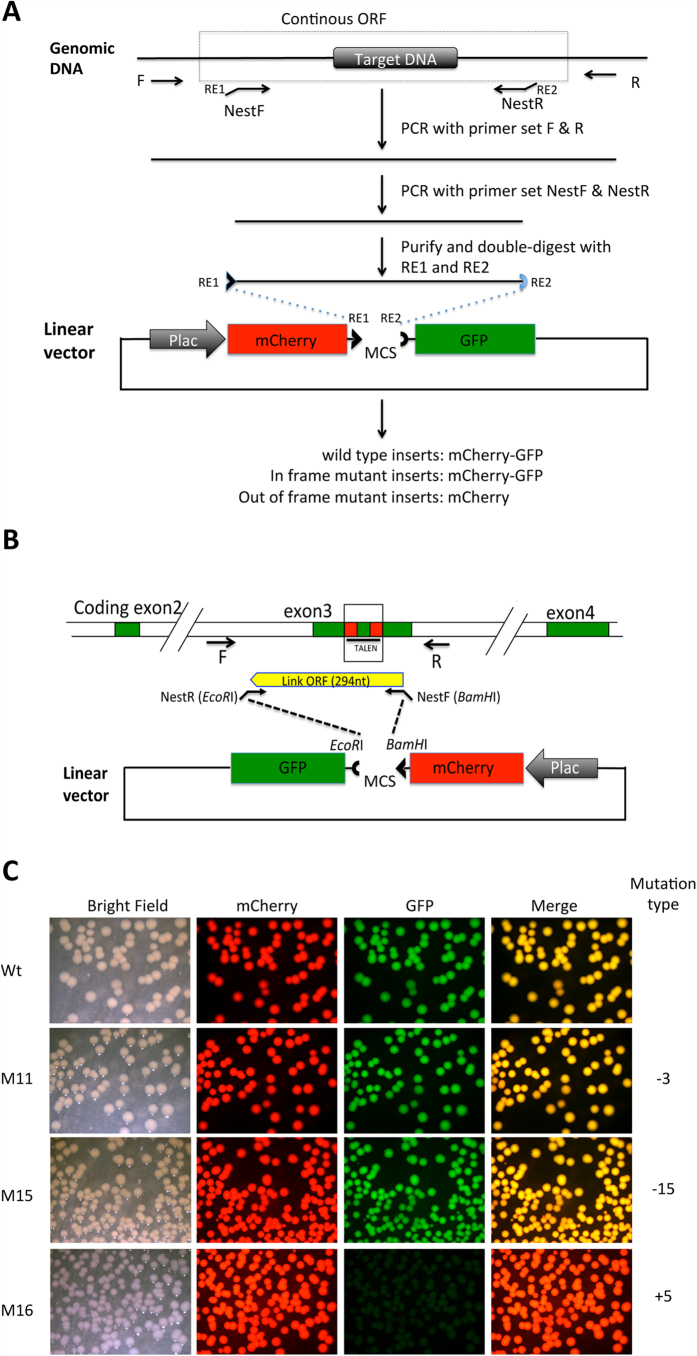
Figure 2: Shifting open reading frame upon inserting DNA into the MCS of the pmCherry-GFP construct leads to the loss of functional GFP moiety. (A) Diagram for cloning a genomic DNA fragment encompassing the region targeted by genome editing. Primers R and F are used to amplify a genomic fragment containing the targeted region. Two nested primers, NestF, with the recognition site by a restriction enzyme RE1 at the 5′-end, and NestR, with the recognition site by a restriction enzyme RE2 at the 5′-end, are designed to amplify a smaller fragment that is a continuous ORF in the wild type genome. The smaller fragment is purified and cleaved with RE1 and RE2 and dephosphorylated (to prevent self ligation of the fragment). The fragment is then cloned into pmCherry-GFP predigested with RE1 and RE2. The plasmid is then transformed into bacteria. If the PCR fragment is from wild type genomic DNA, a fusion protein of mCherry and GFP will be made in the bacteria. If genome editing leads to an in-frame mutation, a fusion protein of mCherry and GFP will also be made. If genome editing leads to an out-of-frame mutation or stop codon, the fusion protein will contain only mCherry but no functional GFP. (B). Diagram for cloning a genomic DNA fragment encompassing the region targeted by TALEN in the Xenopus tropicalis TRα gene. For the wild type genome, a fragment of 294 bp flanking the TALEN target site will be inserted into the pmCherry-GFP construct to produce a fusion protein with functional mCherry and GFP. (C). Inserting an out-of-frame but not an in-frame mutant fragment from the TRα gene disrupts GFP function. The PCR fragments amplified from the wild type DNA (Wt), two known in-frame deletion mutants (M11 and M15 with deletions of 3 and 15 bp, respectively) or an out-of-frame mutant (M16, with a 5 bp insertion) were cloned into pmCherry-GFP. The resulting plasmids were transformed into bacteria. The bacterial plates were visualized for mCherry and GFP. The merged mCherry and GFP images were shown in the last column. |
|
|
Figure 3: Quantifying out-of-frame mutation rate in F0 generation tadpoles produced with a TALEN targeting TRα gene in Xenopus tropicalis by using pmCherry-GFP construct.The mRNAs encoding the left and right arms of a TALEN targeting TRα as shown in Fig. 2B were injected into fertilized egg and the animals were reared into tadpole stage (see16 for details). A number of the resulting tadpoles (M) were euthanized together and the total genomic DNA was isolated. Genomic DNA was also isolated from wild type tadpoles (Wt). The TRα region from the Wt and M tadpoles was cloned into pmCherry-GFP and analyzed as shown in Fig. 2. Note that the yellow colonies in the merged panels represented the colonies with wild type TRα DNA inserted into pmCherry-GFP or colonies with in-frame mutations in the TRα DNA inserted into pmCherry-GFP. The red colonies in the merged image represented colonies with out-of-frame mutations in the TRα DNA inserted into pmCherry-GFP. *The single red colony from wild type genomic DNA plate. Sequencing of the colony revealed a point mutation leading to an in-frame stop codon in the TRα fragment, likely due to polymorphism at the site in the Xenopus genome or mutation introduced by PCR amplifications. Based on the number of red and yellow colonies in the merged panel, the out-of-frame mutation rate in the TRα gene due to TALEN can be determined (see Table 2 and text for details). |
|
|
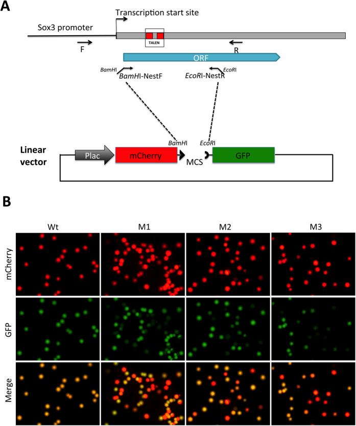
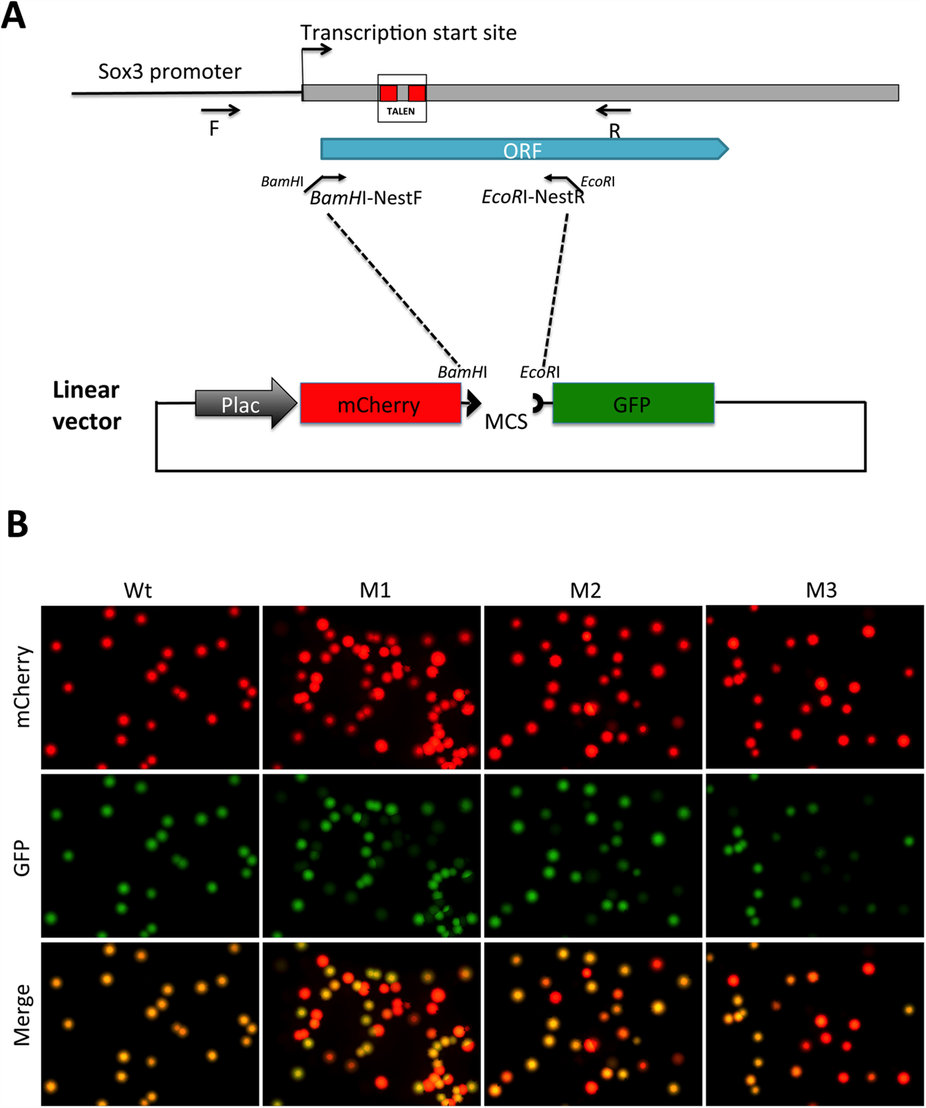
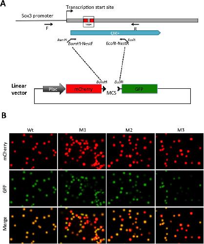
Figure 3: Quantifying out-of-frame mutation rate in F0 generation tadpoles produced with a TALEN targeting TRα gene in Xenopus tropicalis by using pmCherry-GFP construct.(A) Diagram showing the strategy to clone a genomic DNA fragment encompassing the region targeted by TALEN in the Xenopus tropicalis Sox3 gene into pmCherry-GFP construct. (B) Three different tadpoles generated from eggs injected with Sox3 TALEN have different rate of mutations in the Sox3 gene. The mRNAs encoding the left and right arms of a TALEN targeting the Sox3 region shown in (A) were injected into fertilized egg and the animals were reared into tadpole stage. The genomic DNA was isolated from one wild type (Wt) and 3 different F0 Sox3 TALEN tadpoles (M1-3), cloned into pmCherry-GFP construct and analyzed as shown in Figs 2 and 3. Note that all colonies from the Wt sample were yellow in the merged image while for the mutant samples, some were red and some were yellow. |
|
|
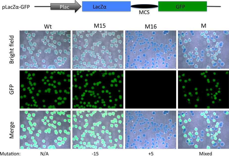
Figure 5: Substitution of mCherry coding region with that of LacZα allows detection of out-of-frame mutations with a combination of X-gal staining and a simple fluorescent microscope (without a need to resolve red vs. green fluorescence). A PCR fragment flanking the TALEN targeting site in TRα gene in Xenopus tropicalis was amplified with the NestF(BamHI) and NEstR(EcoRI) from genomic DNA isolated from a wild type tadpole (Wt), a tadpole with a known in-frame deletion (M15 with a deletion of 15âbp) or an out-of-frame mutant (M16, with a 5âbp insertion) shown in Fig. 2C, or mutant F0 TRα TALEN tadpoles (Fig. 3). The amplified fragment was cloned into the BamHI and EcoRI double-digested pLacZα-GFP (same as pmCherry-GFP except the mCherry sequence has been replaced with LacZα sequence, illustrated on top). The resulting plasmids were transformed into bacteria. The bacterial plates were stained with X-gal. Pictures were taken under the bright field (Bright Field) to visualize X-gal staining (blue) or under a fluorescent microscope for GFP. Note that colonies from plasmid containing Wt DNA or DNA with the in-frame deletion of 15âbp were greenish blue under the bright field, likely reflecting the blue color of the X-gal staining plus weak green color due to the GFP under visible light. On the other hand, a 5âbp insertion caused frame shift and disrupted GFP function, leading to pure blue colonies in the bright field or merged images. Colonies from the mutant tadpole (M) were a mixture of blue (lack of GFP) or greenish blue colonies in the bright field. |
|
|
Supplemental figure 1: Sequencing of GFP+ and GFP- colonies confirms that a positive GFP signal is indicative of a wild type or in-frame mutation while the absence of GFP signal indicates an out-of-frame mutation at the TALEN-targeted locus of the genome in animals injected with TALEN mRNAs targeting Xenoups tropicalis Sox3 gene. The mRNAs encoding the left and right arms of a TALEN targeting the Sox3 region shown in Figure 4A were injected into fertilized eggs and the animals were reared into tadpole stages. The genomic DNA was isolated from the tadpoles, PCR amplified, and cloned into pmCherry-GFP construct and analyzed as shown in Figs. 2 and 4. Colonies with red fluorescence of mCherry expression were selected and sorted into GFP-negative (A) and GFP-positive (B) groups, grew in LB medium supplemented with ampicillin. Plasmid DNA was isolated from them and subjected to DNA sequence analysis. TALEN targeted sequences are in blue and the areas are shaded. Note that all the GFP-negative clones contained out-of-frame mutations while the GFP-positive clones were either wild type or in-frame mutants. The mutations with deletions (-) and additions (+) were indicated. When there were more than one colony of a particular mutation, the number of colonies was shown in parenthesis. |
|
|
Supplemental figure 2: Detection of out-of-frame mutations induced by four other TALENs with a combination of X-gal staining and GFP fluorescence. A) Diagram showing the strategy to clone a genomic DNA fragment encompassing the regions targeted by TALENs in Xenopus tropicalis. A TALEN for Xenopus tropicalis Sox3 (top) were custom-designed and assembled by Cellectis Bioresearch, Inc. (Cambridge, MA, USA) to target the region around the start codon of the gene as described in Material and Methods. The TALENs targeting Xenopus tropicalis TRα ligand binding domain (TRα-LBD), Dot1L (TALEN1 and TALEN2), respectively, were custom designed and assembled as previously described (Wen L and Shi Y-B, 2015, Endocrinology, 156(2):721–734; Wen et al., 2015, FASEB J, 29, 385– 393). The TRα- LBD left (TRα-LBD-L) arm recognizes the sequence TCCCCACTTCTGGCCC and the TRα-LBD right (TRα-LBD-L) arm recognizes the sequence TCATGCGCAGGTCCGTCACC in the TRα-LBD region. The Dot1L TALEN1 left (TALEN1-L) arm recognizes the sequence GAAAAACTCAACAA and the TALEN1 right (TALEN1-R) arm recognizes the sequence TCTCCATAGACCTCA in the Dot1L coding region. The Dot1L TALEN2 left (TALEN2-L) arm recognizes the sequence TACTGGTCTCCTTCGC and the TALEN2 right (TALEN2-R) arm recognizes the sequence TGTTACAGAGTGGTTGTAGAC in the Dot1L coding region. The TALEN mRNAs were synthesized in vitro and injected into fertilized eggs as described in the Materials and Methods. A pair of PCR primers (F and R) and a pair of nested PCR primers (NestedF, with an added BamHI recognition site at its 5’-end; and NestedR, with an added EcoR1 recognition site at its 5’-end) for each target region were designed for PCR amplification (see supplemental Table1) and subsequent cloning of the nested PCR fragment into pLacZα-GFP construct as described in the Materials and Methods. Note that the Dot1L TALEN1 and TALEN2 target adjacent region and share the F and R primers. The TRα-LBD TALENs (TALEN (LBD)) target the exon9, a region far away from the TRα TALENs targeting the DNA binding domain shown (TALEN(DBD) targets the exon3) which was analyzed in Fig.2, 3 and 5. |
|
|
Supplemental figure 2: Detection of out-of-frame mutations induced by four other TALENs with a combination of X-gal staining and GFP fluorescence. B) PCR fragments flanking the TALEN targeting sites in Sox3, TRα-LBD, or Dot1L (Dot1L-TALEN1 and Dot1L-TALEN2) genes were amplified with the NestF(BamHI) and NestR(EcoRI) from genomic DNA isolated from a wild type tadpole (Wt) and F0 TALEN-injected tadpoles (M). The amplified fragments were double-digested with BamHI and EcoRI followed by calf intesitinal alkaline phosphatase treatment, and cloned into the BamHI and EcoRI double-digested pLacZα-GFP as described in Fig.5. The resulting plasmids were transformed into bacteria. The bacterial plates were stained with X-gal. Pictures were taken under the bright field (Bright Field) to visualize X-gal staining (blue) or under a fluorescent microscope for GFP. Note that the colonies from plasmid containing Wt DNA at different loci were uniformly greenish under the bright field, likely reflecting the blue color of the X-gal staining plus weak green color due to the GFP under visible light. On the other hand, colonies from the mutant tadpole (M) were a mixture of blue (lack of GFP) or greenish colonies in the bright field. The greenish colonies for both Wt and mutant animals had strong GFP signal under a fluorescent microscope for GFP. Three independent samples from TALENs-injected tadpoles were analyzed for each TALEN target and a representative picture is shown in the figure. The experiments were repeated twice. |
|
|
Supplemental figure 3: Sequence analysis confirms that GFP-negative clones were out-of-frame mutants. The mRNAs encoding the left and right arms of a TALEN targeting the Sox3 (A), TRα- LBD (B) or Dot1L (C, TALEN1 and TALEN2, respectively) region shown in Supplemental Fig. 2A were injected into fertilized eggs and the animals were reared into tadpole stage. The genomic DNA was isolated from the tadpoles, PCR amplified, cloned into pLacZα-GFP construct and analyzed as shown in Supplemental Fig. 2B. Blue colonies under a bright field microscope and GFP-negative under a fluorescent microscope were randomly picked up and grew in LB medium supplemented with ampicillin. Plasmid DNA was isolated from them and subjected to DNA sequence analysis. TALEN targeted sequences are in blue and the areas are shaded. Note that all the clones had out-of-frame mutations as predicted by the lack of GFP signal. |
|
|
Supplemental figure 4: Sequence analysis confirms that out-of-mutation rates determined from the two-color assay reflects the actual out-of-mutation rates within the TALEN targeted regions. The mRNAs encoding the left and right arms of a TALEN targeting the TRα-DBD (A), Sox3 (B), TRα-LBD (C) or Dot1L (D, TALEN1 and TALEN2, respectively) region shown in Fig. 2B, Fig. 3A and Supplemental Fig. 2A were injected into fertilized eggs and the animals were reared into tadpole stages. The genomic DNA was isolated from the tadpoles, PCR amplified, cloned into pmCherry-GFP (for TRα-DBD and Sox3) or pLacZα-GFP (for TRα-LBD and Dot1L TALEN1 and TALEN2, respectively) constructs and analyzed as indicated in Material and Methods. All colonies on a plate containing about 40 to 50 colonies for each target were picked up and grew in LB medium supplemented with ampicillin. The plasmid DNA was isolated and subjected to DNA sequencing. The TALEN targeted sequences are in blue and the areas are shaded. The mutations with deletions (-) and additions (+) were indicated. When there was more than one colony of a particular mutation, the number of colonies was shown in the parenthesis. Out-of-frame mutations were in bold letters. The out-of-frame mutation rates were calculated by dividing the numbers of out-of-frame mutants by the total clones containing the respective TALEN target sequences and summarized in Table 2. |
|
|
Supplemental Table 1: Primers for PCR-amplification of the TALEN target regions shown in Supplemental Fig. 2 |
|
|
Figure 1. A construct containing mCherry and GFP coding regions separated by an in frame linker sequence allows the expression of a fusion protein in which the mCherry and GFP moieties fluoresce independently in bacteria.Top panel: Schematic representation of a plasmid construct for in-frame expression of mCherry and GFP (pmCherry-GFP). A sequence derived from pUC19 that contains multi-cloning sites (MCS) was inserted in between the mCherry and GFP coding regions under the control of the promoter of the bacterial lac operon (Plac). The inserted MCS sequence allows in frame translation of both mCherry and GFP separated by a linker peptide encoded by the MCS as shown. Bottom panel: When transfected into bacteria, pmCherry-GFP allows the expression of a fusion protein with both the mCherry and GFP moieties functioning independently. Bacteria were transformed with empty vector pUC19 (a), constructs expressing only mCherry (b) or GFP (c), or pmCherry-GFP (d), respectively. The transformed bacteria were plated and imaged in the bright field (A), or under a fluorescent microscope for red fluorescence (B) and green fluorescence (C), respectively. Red and green fluorescent imagines were merged in (D). Note that when transformed with pmCherry-GFP, both mCherry and GFP were functional, leading to a merged yellow image. |
|
|
Figure 2. Shifting open reading frame upon inserting DNA into the MCS of the pmCherry-GFP construct leads to the loss of functional GFP moiety.(A) Diagram for cloning a genomic DNA fragment encompassing the region targeted by genome editing. Primers R and F are used to amplify a genomic fragment containing the targeted region. Two nested primers, NestF, with the recognition site by a restriction enzyme RE1 at the 5′-end, and NestR, with the recognition site by a restriction enzyme RE2 at the 5′-end, are designed to amplify a smaller fragment that is a continuous ORF in the wild type genome. The smaller fragment is purified and cleaved with RE1 and RE2 and dephosphorylated (to prevent self ligation of the fragment). The fragment is then cloned into pmCherry-GFP predigested with RE1 and RE2. The plasmid is then transformed into bacteria. If the PCR fragment is from wild type genomic DNA, a fusion protein of mCherry and GFP will be made in the bacteria. If genome editing leads to an in-frame mutation, a fusion protein of mCherry and GFP will also be made. If genome editing leads to an out-of-frame mutation or stop codon, the fusion protein will contain only mCherry but no functional GFP. (B). Diagram for cloning a genomic DNA fragment encompassing the region targeted by TALEN in the Xenopus tropicalis TRα gene. For the wild type genome, a fragment of 294 bp flanking the TALEN target site will be inserted into the pmCherry-GFP construct to produce a fusion protein with functional mCherry and GFP. (C). Inserting an out-of-frame but not an in-frame mutant fragment from the TRα gene disrupts GFP function. The PCR fragments amplified from the wild type DNA (Wt), two known in-frame deletion mutants (M11 and M15 with deletions of 3 and 15 bp, respectively) or an out-of-frame mutant (M16, with a 5 bp insertion) were cloned into pmCherry-GFP. The resulting plasmids were transformed into bacteria. The bacterial plates were visualized for mCherry and GFP. The merged mCherry and GFP images were shown in the last column. |
|
|
Figure 3. Quantifying out-of-frame mutation rate in F0 generation tadpoles produced with a TALEN targeting TRα gene in Xenopus tropicalis by using pmCherry-GFP construct.The mRNAs encoding the left and right arms of a TALEN targeting TRα as shown in Fig. 2B were injected into fertilized egg and the animals were reared into tadpole stage (see16 for details). A number of the resulting tadpoles (M) were euthanized together and the total genomic DNA was isolated. Genomic DNA was also isolated from wild type tadpoles (Wt). The TRα region from the Wt and M tadpoles was cloned into pmCherry-GFP and analyzed as shown in Fig. 2. Note that the yellow colonies in the merged panels represented the colonies with wild type TRα DNA inserted into pmCherry-GFP or colonies with in-frame mutations in the TRα DNA inserted into pmCherry-GFP. The red colonies in the merged image represented colonies with out-of-frame mutations in the TRα DNA inserted into pmCherry-GFP. *The single red colony from wild type genomic DNA plate. Sequencing of the colony revealed a point mutation leading to an in-frame stop codon in the TRα fragment, likely due to polymorphism at the site in the Xenopus genome or mutation introduced by PCR amplifications. Based on the number of red and yellow colonies in the merged panel, the out-of-frame mutation rate in the TRα gene due to TALEN can be determined (see Table 2 and text for details). |
|
|
Figure 4. Analyzing mutations in F0 generation tadpoles produced with a TALEN targeting Sox3 gene in Xenopus tropicalis by using pmCherry-GFP construct.(A) Diagram showing the strategy to clone a genomic DNA fragment encompassing the region targeted by TALEN in the Xenopus tropicalis Sox3 gene into pmCherry-GFP construct. (B) Three different tadpoles generated from eggs injected with Sox3 TALEN have different rate of mutations in the Sox3 gene. The mRNAs encoding the left and right arms of a TALEN targeting the Sox3 region shown in (A) were injected into fertilized egg and the animals were reared into tadpole stage. The genomic DNA was isolated from one wild type (Wt) and 3 different F0 Sox3 TALEN tadpoles (M1-3), cloned into pmCherry-GFP construct and analyzed as shown in Figs 2 and 3. Note that all colonies from the Wt sample were yellow in the merged image while for the mutant samples, some were red and some were yellow. |
|
|
Figure 5. Substitution of mCherry coding region with that of LacZα allows detection of out-of-frame mutations with a combination of X-gal staining and a simple fluorescent microscope (without a need to resolve red vs. green fluorescence).A PCR fragment flanking the TALEN targeting site in TRα gene in Xenopus tropicalis was amplified with the NestF(BamHI) and NEstR(EcoRI) from genomic DNA isolated from a wild type tadpole (Wt), a tadpole with a known in-frame deletion (M15 with a deletion of 15âbp) or an out-of-frame mutant (M16, with a 5âbp insertion) shown in Fig. 2C, or mutant F0 TRα TALEN tadpoles (Fig. 3). The amplified fragment was cloned into the BamHI and EcoRI double-digested pLacZα-GFP (same as pmCherry-GFP except the mCherry sequence has been replaced with LacZα sequence, illustrated on top). The resulting plasmids were transformed into bacteria. The bacterial plates were stained with X-gal. Pictures were taken under the bright field (Bright Field) to visualize X-gal staining (blue) or under a fluorescent microscope for GFP. Note that colonies from plasmid containing Wt DNA or DNA with the in-frame deletion of 15âbp were greenish blue under the bright field, likely reflecting the blue color of the X-gal staining plus weak green color due to the GFP under visible light. On the other hand, a 5âbp insertion caused frame shift and disrupted GFP function, leading to pure blue colonies in the bright field or merged images. Colonies from the mutant tadpole (M) were a mixture of blue (lack of GFP) or greenish blue colonies in the bright field. |
References [+] :
Cermak,
Efficient design and assembly of custom TALEN and other TAL effector-based constructs for DNA targeting.
2011, Pubmed
Cermak, Efficient design and assembly of custom TALEN and other TAL effector-based constructs for DNA targeting. 2011, Pubmed
Cox, Therapeutic genome editing: prospects and challenges. 2015, Pubmed
Dahlem, Simple methods for generating and detecting locus-specific mutations induced with TALENs in the zebrafish genome. 2012, Pubmed
Faddah, Single-cell analysis reveals that expression of nanog is biallelic and equally variable as that of other pluripotency factors in mouse ESCs. 2013, Pubmed
Gaj, ZFN, TALEN, and CRISPR/Cas-based methods for genome engineering. 2013, Pubmed , Xenbase
Haurwitz, Sequence- and structure-specific RNA processing by a CRISPR endonuclease. 2010, Pubmed
Hisano, Quantitative assay for TALEN activity at endogenous genomic loci. 2013, Pubmed
Lei, Generation of gene disruptions by transcription activator-like effector nucleases (TALENs) in Xenopus tropicalis embryos. 2013, Pubmed , Xenbase
Nakade, Microhomology-mediated end-joining-dependent integration of donor DNA in cells and animals using TALENs and CRISPR/Cas9. 2014, Pubmed , Xenbase
Qiu, Mutation detection using Surveyor nuclease. 2004, Pubmed
Sedlak, Digital detection of endonuclease mediated gene disruption in the HIV provirus. 2016, Pubmed
Shi, Heritable CRISPR/Cas9-mediated targeted integration in Xenopus tropicalis. 2015, Pubmed , Xenbase
Sun, Activation of Sox3 gene by thyroid hormone in the developing adult intestinal stem cell during Xenopus metamorphosis. 2014, Pubmed , Xenbase
Vouillot, Comparison of T7E1 and surveyor mismatch cleavage assays to detect mutations triggered by engineered nucleases. 2015, Pubmed , Xenbase
Wang, Targeted gene disruption in Xenopus laevis using CRISPR/Cas9. 2015, Pubmed , Xenbase
Wen, Histone methyltransferase Dot1L plays a role in postembryonic development in Xenopus tropicalis. 2015, Pubmed , Xenbase
Wen, Unliganded thyroid hormone receptor α controls developmental timing in Xenopus tropicalis. 2015, Pubmed , Xenbase
