|
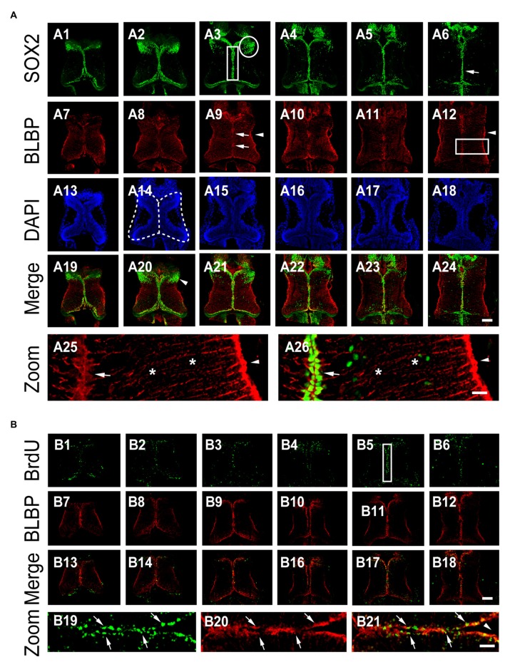
Figure 1. BLBP+ radial glia are SOX2+ cells in the Xenopus tectum. (A) Optic tectum were co-labeled with anti-SOX2 and anti-BLBP antibodies at stage 48. Six representative sections of the whole tectum were shown (A1âA6: SOX2; A7-A12: BLBP; A13âA18: DAPI and A19âA24: SOX2 and BLBP merged). Arrow heads indicate the endfeet of Radial glial cells (RGs; A12, A25, and A26); Arrows indicate cells stained for DAPI and SOX2; Stars indicate the processes of radial glia; White circle indicates the cluster of SOX2+ cells (A3); White square indicates the area for counting the number of BrdU+ cells (A3). Stars indicate the elongated processes of RGs (A25-A26). Scale: 100 μm (zoom in: 20 μm). (B) Tadpoles were incubated with BrdU for 2 h and co-labeled with anti-BrdU and anti-BLBP antibodies at stage 47. Six representative sections were shown (B1âB6: BrdU staining; B7âB12: BLBP staining and B13âB18: BrdU and BLBP merged). White square (B5) indicates the area for the zoom in images (B19âB21). Scale: 100 μm (zoom in: 20 μm). |
|
Figure 2. Class I HDAC inhibitor decreases the proliferative rate of radial glia cells. (A) Representative images showing the co-labeling for BrdU+ and BLBP+ in control (A1âA3) and MS-275-treated (10 μM, A4âA6) tecta. The BLBP+ cell bodies locate along the midline of the ventricular layer of the tectum (arrows) and the endfeet reside along the edge of neuropil (arrow heads). Scale: 50 μm. (BâC) Summary data showing that the numbers of BrdU+ and BLBP+ cells were dramatically decreased in MS-275-treated tecta compared to the control tecta. (BrdU: Ctrl, 163.2 ± 7.9, N = 5, MS-275, 98.2 ± 10.9, N = 4; BLBP: Ctrl, 179.2 ± 7.2, N = 5, MS-275, 137.2 ± 14.6, N = 4; *p < 0.05, **p < 0.01). |
|
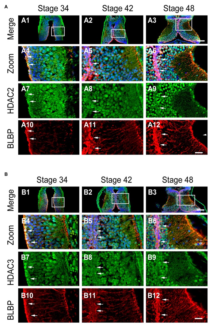
Figure 3. Developmental changes in HDAC2 or HDAC3 and colocalization with BLBP in the optic tectum. (A) Representative images showing the colocalization of HDAC2 and BLBP immunostaining at stages 34 (A1, zoom in: A4, A7, A10), 42 (A2, zoom in: A5, A8, A11), and 46 (A3, zoom in: A6, A9, A12) respectively. Arrow heads indicate the BLBP+ RGs processes. Arrows indicate BLBP+ RGs that are HDAC2+. Scale: 100 μm (zoom in: 20 μm). (B) Representative immunofluorescent images showing colocalization of HDAC3 and BLBP staining at stages 34 (B1, zoom in: B4, B7, B10), 42 (B2, zoom in: B5, B8, B11), and 48 (B3, zoom in: B6, B9, B12) respectively. Arrows indicate HDAC3 containing BLBP+ RGs. Scale: 100 μm (zoom in: 20 μm). |
|
Figure 4. HDAC2 or HDAC3 expression is decreased by HDAC2-MO or HDAC3-MO knockdown. (A) Western blot analysis of homogenates from Ctrl-MO and HDAC2-MO transfected brains using an anti-HDAC2 antibody. (B) Quantification revealed that HDAC2 expression was significantly decreased in the HDAC2-MO transfected tectum compared to controls. (C) Ctrl-MO and HDAC3-MO transfected brain homogenates were compared using an anti-HDAC3 antibody. (D) HDAC3 expression was significantly decreased in the HDAC3-MO tectum. Data is represented as an intensity ratio of HDAC2 or HDAC3 to GAPDH normalized to the control value. Two-tailed T-test, N = 3, **p < 0.01. (E) Representative immunofluorescent staining of HDAC2 at HDAC2-MO-transfected cells (E1âE4) and HDAC3 at HDAC3-MO-transfected cells (E5âE8) in stage 48 tadpoles. Arrows indicate HDAC2/3-MO-transfected RGs stained for HDAC2/3. Scale: 20 μm. |
|
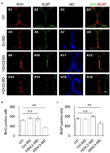
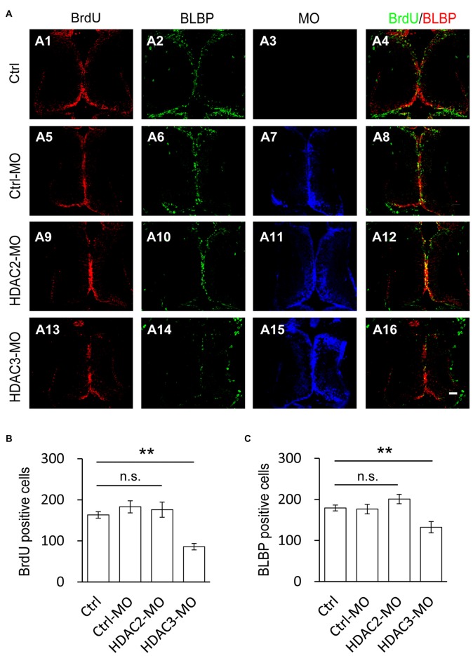
Figure 5. Number of BrdU+ cells is decreased by HDAC3 knockdown but not HDAC2 knockdown. (A) Representative immunofluorescence images of BrdU- and BLBP-labeled cells in control (A1âA4), Ctrl-MO (A5âA8), HDA2-MO (A9âA12) and HDAC3-MO (D13âD15) transfected brains in stage 48 tadpoles. Scale: 50 μm. (BâC) Summary data showing that HDAC3-MO, but not HDAC2-MO transfection dramatically decreased the number of BrdU- (B) and BLBP+ labeled cells (C). It was not significantly altered in Ctrl-MO tectum (B,C). (BrdU: Ctrl, 163.2 ± 7.9, N = 5, Ctrl-MO, 183.0 ± 14.6, N = 4, HDAC2-MO, 176.0 ± 18.6, N = 3, HDAC3-MO, 86.0 ± 7.8, N = 3; BLBP: Ctrl, 179.2 ± 7.2, N = 5, Ctrl-MO, 176.5 ± 11.5, N = 4, HDAC2-MO, 201.0 ± 11.4, N = 3, HDAC3-MO, 132.3 ± 13.8, N = 3; **p < 0.01). |
|
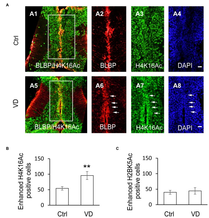
Figure 6. Visual experience induces selective increase of histone H4 acetylation at lysine 16. (A) Fluorescent images showing representative H4K16Ac+ cells in control (A1âA4), and VD (A5âA8) tadpoles. Scale: 50 μm. (B) Summary data revealed that visual deprivation increased the number of H4K16+ cells with enhanced fluorescence, which are colocalized with BLBP-labeled cells along the midline. (C) Summary data showing that VD barely changed the number of H2BK5+ cells with enhanced fluorescence. **p < 0.01. |
|
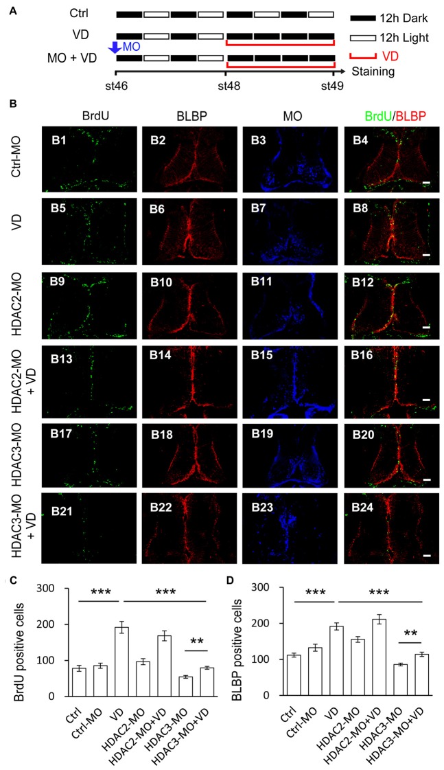
Figure 7. Visual deprivation-induced increase of proliferative cells is prevented by HDAC3 knockdown but not HDAC2 knockdown. (A) A cartoon showing that tadpoles at stage 46 were placed in a 12 h/12 h dark/light incubator for control, or a dark box for VD, or electroporated with HDAC2-MO/HDAC3-MO and placed in a dark box after 48 h for HDAC2-MO+VD/HDAC3-MO+VD. Tectal brains were labeled with BrdU at stage 49. (B) Representative fluorescent images showing BrdU- and BLBP-labeled cells in ctrl-MO (B1âB4), VD (B5âB8), HDAC2-MO (B9âB12), HDAC2-MO+VD (B13âB16), HDAC3-MO (B17âB20) and HDAC3-MO+VD (B21âB24) tadpoles. Scale: 50 μm. (CâD) Summary data showed that VD increased BrdU- and BLBP-labeled cells. HDAC3 but not HDAC2 knockdown partially blocked VD-induced increase of proliferative cells. (BrdU: Ctrl, 78.0 ± 8.3, N = 5, Ctrl-MO, 85.4 ± 7.1, N = 5, VD, 191.8 ± 16.4, N = 4, HDAC2-MO, 96.5 ± 8.5, N = 6, HDAC2-MO+VD, 168.2 ± 13.9, N = 4, HDAC3-MO, 54.2 ± 4.0, N = 4, HDAC3-MO+VD, 79.4 ± 4.1, N = 5; BLBP: Ctrl, 112.0 ± 5.6, N = 5, Ctrl-MO, 132.6 ± 9.7, N = 5, VD, 191.7 ± 9.9, N = 4, HDAC2-MO, 155.5 ± 7.8, N = 4, HDAC2-MO+VD, 211.5 ± 13.0, N = 5, HDAC3-MO, 86.0 ± 3.9, N = 4, HDAC3-MO+VD, 114.2 ± 6.0, N = 5; ***p < 0.001, **p < 0.01). |