XB-ART-52582
Development
2016 Oct 01;14319:3560-3572. doi: 10.1242/dev.130955.
Show Gene links
Show Anatomy links
Tbx3 represses bmp4 expression and, with Pax6, is required and sufficient for retina formation.
???displayArticle.abstract???
Vertebrate eye formation begins in the anterior neural plate in the eye field. Seven eye field transcription factors (EFTFs) are expressed in eye field cells and when expressed together are sufficient to generate retina from pluripotent cells. The EFTF Tbx3 can regulate the expression of some EFTFs; however, its role in retina formation is unknown. Here, we show that Tbx3 represses bmp4 transcription and is required in the eye field for both neural induction and normal eye formation in Xenopus laevis Although sufficient for neural induction, Tbx3-expressing pluripotent cells only form retina in the context of the eye field. Unlike Tbx3, the neural inducer Noggin can generate retina both within and outside the eye field. We found that the neural and retina-inducing activity of Noggin requires Tbx3. Noggin, but not Tbx3, induces Pax6 and coexpression of Tbx3 and Pax6 is sufficient to determine pluripotent cells to a retinal lineage. Our results suggest that Tbx3 represses bmp4 expression and maintains eye field neural progenitors in a multipotent state; then, in combination with Pax6, Tbx3 causes eye field cells to form retina.
???displayArticle.pubmedLink??? 27578778
???displayArticle.pmcLink??? PMC5087613
???displayArticle.link??? Development
???displayArticle.grants??? [+]
Species referenced: Xenopus laevis
Genes referenced: actc1 ag1 bmp4 foxg1 gnat1 mcf2 ncam1 nog nppa nr2e1 otx2 pax6 rax six3 six6 sox2 tbx3 tubb2b
???displayArticle.morpholinos??? tbx3 MO3 tbx3 MO4 tbx3 MO5
???attribute.lit??? ???displayArticles.show???
|
|
Fig. 1. Tbx3 is sufficient to specify pluripotent cells to a retinal lineage. (A) Schematic illustrating the animal cap transplant (ACT) to eye field assay (ACTâEF; Viczian and Zuber, 2010). (B) Histogram showing the percentage of tadpoles in which transplanted cells formed retina in response to the expression of YFP only, YFP with the indicated EFTF, an EFTF cocktail or Noggin (YFP only, 500â pg; Otx2, 25â pg; Tbx3, 50â pg; Rax, 50â pg; Pax6, 100â pg; Six3, 25â pg; Six6, 25â pg; Nr2e1, 25â pg; EFTF cocktail; Noggin, 2.5â pg). (C-F) Sections of tadpoles receiving transplants expressing (C) YFP and (D) Noggin, (E) Pax6 or (F) Tbx3. XAP-2 (red), DAPI (blue) and YFP (green) detect rod photoreceptors, nuclei and transplanted cells, respectively. Dorsal is up. N=2; nâ¥40; *Pâ¤0.05. Scale bar: 50â μm. |
|
|
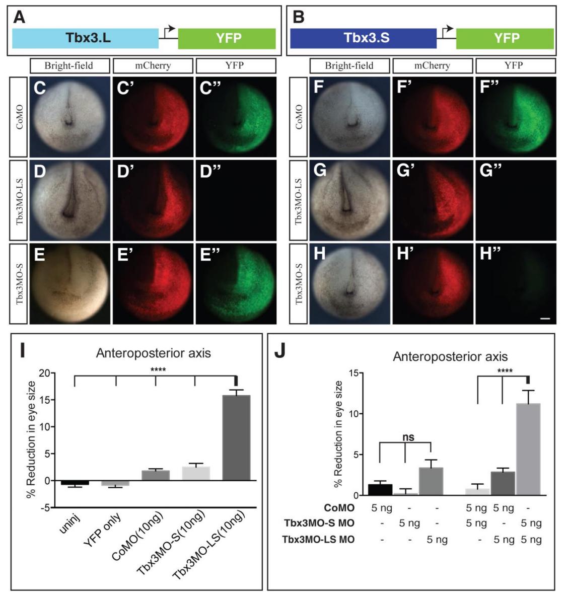
Fig. 2. Tbx3 is required for normal eye formation. Design and test of Tbx3 morpholino activity. (A) Comparison of X. laevis tbx3.L and tbx3.S homeologs showing the position of morpholino target sequences. (B) Western blots were used to detect the expression of YFP and β-actin (loading control) in extracts prepared from embryos injected at the 2-cell stage (both blastomeres) with 10â ng of the indicated morpholino and Tbx3.L/.S-YFP RNA. (C-E) Injected side of tadpoles treated with 10â ng CoMO (C), Tbx3MO-S (D) or Tbx3MO-LS (E). (F) Uninjected side of tadpole in E. (G,H) The percentage reduction in eye size was determined by comparing the dorsoventral (D/V) eye diameter on the uninjected and injected sides. Histograms show eye diameter reduction in tadpoles injected with YFP RNA and the indicated morpholino (G) or combination of morpholinos (H). N=2; nâ¥29; ****P<0.0001; ns, not significant. Scale bar: 200â μm. |
|
|
Fig. 3. Tbx3 knockdown inhibits the retinal- and neural-inducing activity of Noggin. (A-F) Retinal sections of tadpoles that received grafts at stage 15 (ACTâEF). (A-C) Donor cells expressed (A) YFP only, or were co-injected with (B) CoMO or (C) Tbx3MO-LS (Tbx3MO). (D-F) Donor cells expressed (D) YFP plus Noggin (Nog) alone, or in combination with (E) CoMO or (F) Tbx3MO. (G) Histogram showing the average percentage of tadpoles in which donor cells formed retina. (H-Jâ²) Retinas of tadpoles receiving donor cells expressing (H,Hâ²) YFP alone, or in combination with (I,Iâ²) Noggin or (J,Jâ²) Noggin with Tbx3MO. Staining marks nuclei (DAPI; blue), donor-derived cells (YFP; green) and neural tissue (Tubb2b; red). Dashed line in J and Jâ² indicates location of donor cells. Dorsal side up. N=3; nâ¥40; ***P<0.001, ****P<0.0001. Scale bar: 50â μm. |
|
|
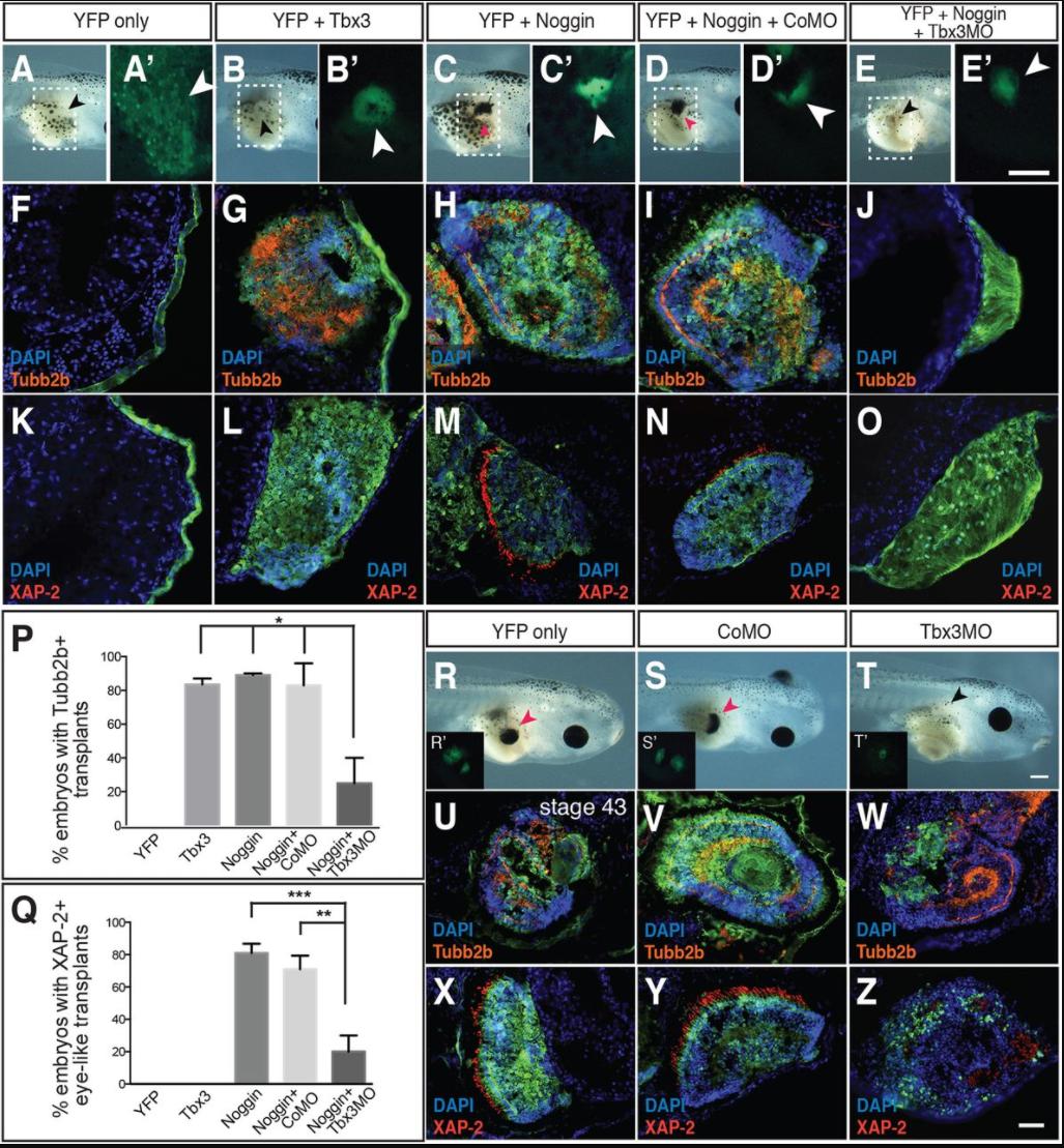
Fig. 4. Tbx3 induces neural but not retinal tissue and is required for Noggin to determine pluripotent cells to a neural and retinal fate. (A-O) Donor cells expressing the indicated RNAs and morpholinos were grafted to the flank of stage 15 host embryos (ACTâFlank). Arrowheads (A-Eâ²) indicate location of grafted cells in brightfield (A-E) and YFP fluorescence (Aâ²-Eâ²) images. Dashed boxes in A-E outline magnified regions in Aâ²-Eâ². Sections are stained for YFP (F-O, green), the neural marker Tubb2b (F-J, orange) and rod photoreceptor marker, XAP-2 (K-O, red). (P,Q) Histograms showing percentage of donor transplants that were YFP+/Tubb2b+ or YFP+/XAP-2+. (R-Z) Donor eye fields expressing YFP only, with CoMO or Tbx3MO were transplanted to the flank of stage 15 host embryos (EFâFlank). Râ²-Tâ² show the location of YFP fluorescence in the flank of embryos in R-T. DAPI-labeled tadpole sections were stained for YFP (green) and Tubb2b (U-W, orange) or XAP-2 (X-Z, red). N=2; nâ¥39; *Pâ¤0.05, **P<0.01, ***P<0.001. Scale bars: 400â μm (Eâ²,T), 50â μm (Z). |
|
|
Fig. 5. Tbx3-expressing cells are specified to a spinal cord, not retinal fate when transplanted to the posterior neural plate. (A-L) Ectodermal explants expressing the indicated RNAs were transplanted to the posterior neural plate of stage 15 embryos and grown to tadpoles (ACTâPNP). Arrowheads (A-C) indicate location of YFP donor tissue. (D-L) Donor cells expressing YFP alone (D,G,J) or with Noggin (E,H,K) or Tbx3 (F,I,L). Sections were stained to detect neural (Tubb2b, orange, D-F), retinal (XAP-2, red, G-I) and spinal cord (Sox2, magenta, ventricular zone; Islet-1/2, yellow, Rohon-Beard and motor neuron, J-L) cells. DAPI (blue) and YFP (green) label nuclei and donor cells, respectively. To better visualize cell fate markers, Dâ²-Lâ² insets show D-L without YFP channel. (M) Histogram showing the percentage of host embryos expressing the indicated markers in mosaic spinal cords. (N) Ectodermal explants isolated from stage 9 embryos injected bilaterally at the 2-cell stage with the indicated RNA were cultured in vitro to stage 21. RT-PCR was used to detect ncam1, tubb2b, t (xbra), actc1 and histone H4 (h4: loading control). Whole embryos processed with (WE) and without (WE-RT) reverse transcriptase served as positive and negative controls, respectively, N=2; nâ¥32; ns, not significant. Scale bars: 400â μm (C), 100â μm (L). |
|
|
Fig. 6. Noggin and Tbx3 repress bmp4 expression in vitro and in vivo. bmp4 expression was detected by in situ hybridization in ectodermal explants and intact embryos. (A-C,G-N) Ectodermal explants were isolated at stage 9 from embryos injected bilaterally at the 2-cell stage with the indicated RNA. Explants were left untreated (A-C,G-J) until stage 22, or treated from stage 15 with dexamethasone (K-N). The percentage of explants with reduced bmp4 expression is indicated, N=4; nâ¥36. (D-F,O-V) 4-cell stage embryos were injected in one dorsal blastomere with the indicated RNA. Embryos were left untreated (D-F,O-R) until stage 12.5, or treated from stage 9 with dexamethasone (S-V). The percentage with reduced bmp4 expression is indicated, N=3; nâ¥48. (V) 100% of embryos showed posterior ectopic bmp4 expression (arrow), while 73% showed reduced bmp4 expression anteriorly. RNA injected: 500â pg YFP, 2.5â pg Noggin, 50â pg Tbx3, 100â pg Tbx3-GR, 250â pg DBD-EnR-GR, 5â pg VP16-DBD-GR (doubled for explants). Dorsal view, anterior toward the bottom. Scale bars: 200â μm (N), 400â μm (V). |
|
|
Fig. 7. Tbx3 repressor activity is required at eye field stages for normal neural patterning and eye formation. (A-R) In situ hybridization was used to detect changes in rax, pax6, otx2, foxg1 and ag1 transcript levels at stage 15. Eight-cell embryos were injected in one blastomere with β-gal alone (150â pg, A-F), and in combination with DBD-EnR-GR (12.5âpg, G-K; 50â pg, L) or VP16-DBD-GR (5â pg, M-R) RNA. At stage 12.5, embryos were untreated (A,G,M) or treated with dexamethasone (B-F, H-L and N-R). The percentage showing a change in expression is indicated, N=2; nâ¥41. (S-Z) The repressor activity of Tbx3 is required at eye field stages for normal eye formation. Control (S-V)- and VP16-DBD-GR (W-Z)-injected embryos were untreated (S,W) or treated with dexamethasone starting at the indicated stage. (AA) Histogram shows the percentage of tadpoles with the indicated eye defects, N=2; nâ¥35. Scale bars: 300â μm (R), 400â μm (Z). |
|
|
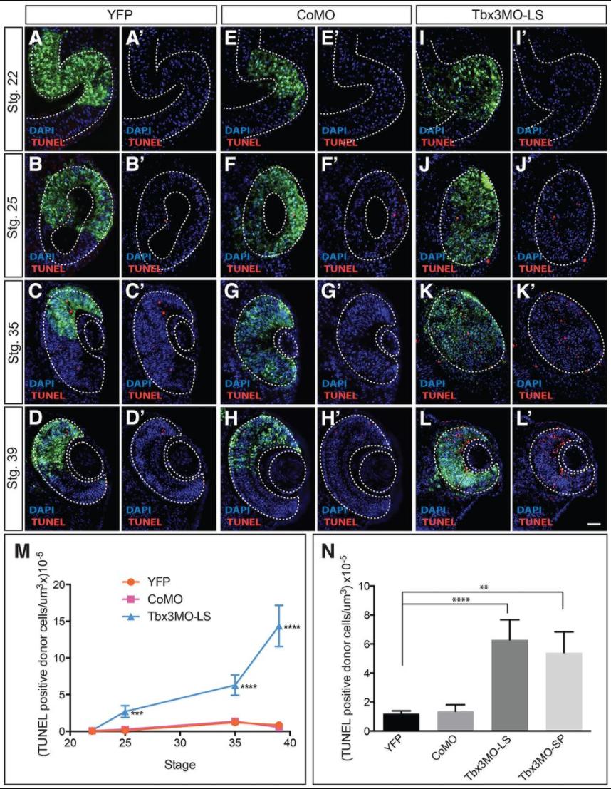
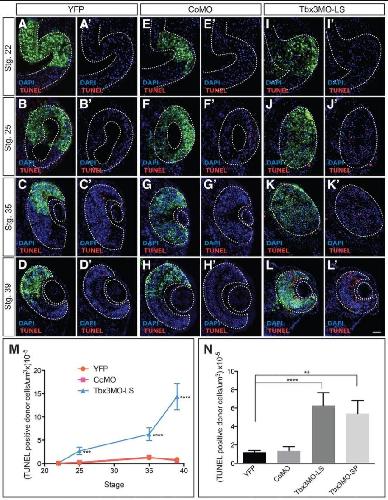
Fig. 8. Tbx3 knockdown results in retinal progenitor apoptosis and eye defects. Eye field cells isolated from embryos expressing YFP (A-Dâ²), CoMO (E-Hâ²) or Tbx3MO-LS (I-Lâ²) were grafted into the eye field of untreated embryos (EFâEF). TUNEL staining was used to detect cell death of the transplanted (YFP-positive) cells at stage 22 (A,Aâ²,E,Eâ²,I,Iâ²), 25 (B,Bâ²,F,Fâ²,J,Jâ²), 35 (C,Câ²,G,Gâ²,K,Kâ²), and 39 (D,Dâ²,H,Hâ²,L,Lâ²). Dotted lines indicate the outline of the optic vesicle (stgs 22 and 25), optic cup and lens (stgs 35 and 39). (M) Line graph indicates the number of TUNEL-positive donor (YFP-positive) cells per unit volume of transplanted cells as a function of developmental stage. (N) Number of TUNEL/YFP double-positive cells per unit volume that were detected in the stage 35 retina of tadpoles that received eye field transplants from embryos injected with YFP only, CoMO, Tbx3MO-LS and Tbx3MO-SP at stage 15. Dorsal retina is the top of each panel. Graphs show mean±s.e.m.; N=3, nâ¥9; **Pâ¤0.01, ***Pâ¤0.001, ****Pâ¤0.0001. Scale bar: 50â μm. |
|
|
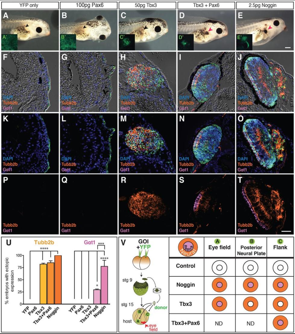
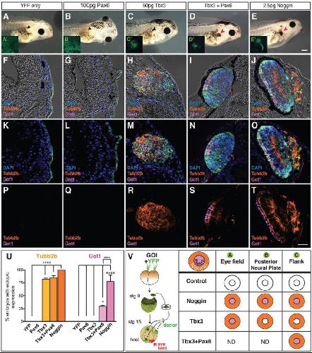
Fig. 9. Together, Tbx3 and Pax6 are sufficient to determine retina from pluripotent cells. (A-T) Pluripotent cells isolated from embryos injected with the indicated RNAs were transplanted to the flank of stage 15 embryos then grown to tadpoles (ACTâFlank). Arrowheads (A-E) show location of transplant (green fluorescence, Aâ²-Eâ²). (F-T) Sections were stained for a neural marker (Tubb2b, orange), rod photoreceptor marker transducin (Gαt1, magenta) and nuclei (DAPI, blue). (U) Percentage of transplants with YFP+/Tubb2b+ and YFP+/Gαt1+ cells, N=2; nâ¥29; *Pâ¤0.05, ***P<0.001, ****Pâ¤0.0001. (V) Schematic graphically summarizing results obtained from transplants performed in Figs 1,3-5 and 9; GOI, gene of interest. Scale bars: 400â μm (E), 50â μm (T). |
|
|
Fig. 10. Model illustrating the role of Tbx3 during eye field determination. Noggin protein binds BMP4 directly blocking BMP receptor activation in the early neural plate (light blue), which includes the presumptive eye field (dark blue). Tbx3 is required to repress bmp4 transcript levels, resulting in continued BMP inhibition in the eye field. The combined activity of Tbx3 and Pax6 is sufficient to determine the eye field to form retina. Solid and dashed lines indicate direct and possible indirect interactions, respectively. |
|
|
Fig. S1. Tbx3 is expressed in a pattern consistent with a role in eye formation. Posterior (A,E) and anterior (B-D) views of intact embryos showing the expression pattern of tbx3 at the indicated developmental stages. (F-H) Stage 15 embryos stained by whole mount in situ hybridization, then cut midsagittal (F,G) and parasagittal (H) to reveal internal tissues expressing tbx3. (I) RT-PCR of isolated eye fields at the indicated stages detecting the expression of transcripts for tbx3.L and tbx3.S homeologs. Abbreviations: dbl, dorsal blastopore lip; anp, anterior neural plate; ef, eye field; cg, cement gland; ef-m, eye field - midline; ef-a, eye field - eye anlagen; bp, blastopore; vim, ventral involuting mesoderm; dm, dorsal mesoderm; arch, archenteron; pp, prechordal plate; sne, sensorial layer of neuroectoderm; ene, epithelial layer of neuroectoderm; vm, ventral mesoderm; 18-RT, stage 18 minus reverse transcriptase control. Scale bar, 200 μm. |
|
|
Fig. S2. Tbx3 is required for normal eye formation. (A-B) Schematic of constructs used to test morpholino activity in the whole embryo. (C-Hâ²â²) Bright-field (C-H), mCherry fluorescence (C'-H') and YFP fluorescence (Câ²â²-Hâ²â²) Development ⢠Supplementary information Development 143: doi:10.1242/dev.130955: Supplementary information images of neurula stage embryos unilaterally injected at the two-cell stage (right side - readerâs perspective) with cRNA for mCherry and Tbx3-L-YFP (C-Eâ²â²) or Tbx3-S-YFP (FHâ²â²) as diagrammed above the panels. CoMO (C-Câ²â², n=54; F-Fâ²â², n=57), Tbx3MO-LS (DDâ²â², n=60; G-Gâ²â², n=59) and Tbx3MO-S (E-Eâ²â², n=58; H-Hâ²â², n=60) were also injected to determine if translation of the YFP fusion constructs were blocked by each morpholino. Scale bar, 200 μm. (I-J) The percent reduction in eye size was determined by comparing the anteroposterior diameter of the eye on the uninjected side to the injected side. Histograms show eye size differential measured in wild-type animals and tadpoles injected as embryos with YFP and the indicated morpholino or combination of morpholinos. Histograms show mean±s.e.m; N=3; ns, P>0.05; ****Pâ¤0.0001. |
|
|
Fig. S3. Splice blocking phenocopies eye defects observed with translation blocking Tbx3 morpholinos. The splice blocking morpholino (Tbx3MO-SP) was designed to the exon 1 splicedonor site of tbx3.L and tbx3.S. An in frame stop codon is located in intron 1 Development ⢠Supplementary information Development 143: doi:10.1242/dev.130955: Supplementary information immediately following the splice-donor site, resulting in truncation of the protein. (A) Schematic of Tbx3 gene structure, location of the splice blocking morpholino, and PCR primers used to confirm altered splicing. (B) Alignment of tbx3.L and tbx3.S target sites with location of Tbx3MO-SP. Uppercase and lowercase nucleotides identify exon and intron regions, respectively. In frame intronic stop codon (tga) is underlined in red. (C) RT-PCR to detect unspliced tbx3.S (FR1) and tbx3.L (FR2) transcripts. An increase in unspliced tbx3.S and tbx3.L transcripts is detected in Tbx3MO-SP (MO-SP) injected embryos relative to YFP and control (CoMO) morpholino injected embryos. (D-F) Eye defects following splice-blocking of Tbx3 transcript. Injected side of tadpoles treated with Tbx3MO-SP (F, n=87) is shown with the CoMO (D) and Tbx3MO-LS (E) injected tadpoles from Fig. 2 for comparison purposes. (G-H) The percent reduction in eye size was determined by comparing the dorsoventral and anteroposterior diameters of the eye on the injected side relative to the uninjected side. Histograms show eye size differential measured in tadpoles injected in one blastomere at the eight-cell stage with the indicated morpholino. Histograms show mean±s.e.m; N=2; ****Pâ¤0.0001; scale bars, 200 μm. |
|
|
Fig. S4. Magnified view of Fig. 4 Panels A-Eâ. (A-Eâ) Animal cap cells isolated from embryos injected with the indicated RNAs and morpholinos were transplanted to the flank of stage 15 embryos, which were then grown to tadpole stages (ACTâFlank). Arrowheads (A-E) indicate location of YFP positive (Aâ-Eâ) transplant on the flank of tadpoles. Scale bar, 400 μm. |
|
|
Fig. S5. Tbx3 knockdown generates cement gland in Noggin expressing donor cells. (A-B) Transverse sections of stage 43 embryos with flank (A) and eye field (B) transplants of donor cells expressing mCherry, Noggin and Tbx3MO. Sections were imaged to detect cell nuclei (DAPI; blue), mCherry fluorescence (red) and green fluorescently labeled cement gland marker ECL (5 μg/ml; Fluorescein Erythrina crista-galli Lectin, cat#FL-1141, Vector Laboratories, Inc., Burlingame, CA). Eye in (B) is oriented with dorsal side to the top; N=2, nâ¥25. Scale bar, 50 μm. |
|
|
Fig. S6. Magnified view of Noggin and Tbx3-treated transplanted cells expressing Sox2 or Islet1/2. (A-B) Panels from Fig. 5K,L with a dashed white box showing the area of magnification. Each column of images were taken from the same sample. Ectodermal explants were isolated from embryos injected with YFP and Noggin (A) or YFP and Tbx3 RNA-injected embryos (B), transplanted to the posterior neural plate at stage 15 and the resulting tadpoles were sectioned and stained at stage 43 (ACTâPNP). (C-Dâââ) Enlarged images of panel A and B shows Sox2 (white arrows) or Islet1/2 (yellow arrowheads) positive cells co-expressing YFP. |
|
|
Fig. S7. Tbx3 is necessary for the ability of Noggin to repress bmp4 expression in ectodermal explants. (A-F) In situ hybridization was used to detect changes in bmp4 expression in ectodermal explants. Ectodermal explants were isolated from embryos injected bilaterally with RNA at the 2-cell stage of the indicated construct and/or morpholino. In situ hybridization for bmp4 expression performed at the equivalent of stage 22. Embryos injected with 500 pg YFP, 2.5 pg Noggin, 20 ng morpholinos (per blastomere); N=3, nâ¥47. Scale bar, 200 μm. |
|
|
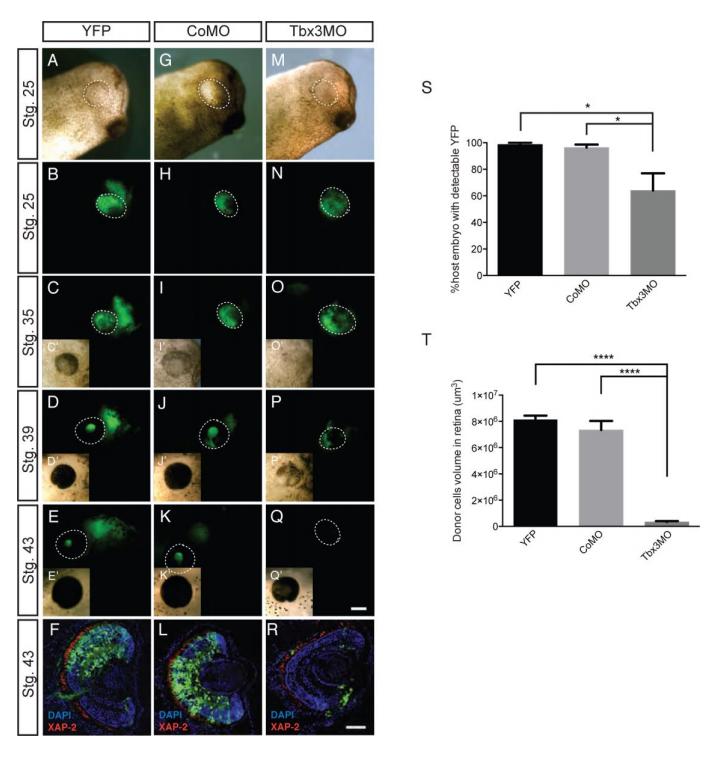
Fig. S8. Tbx3 knockdown results in progressive loss of donor eye field cells and their progeny during eye development. (A-R) Donor embryos were injected into 1 dorsal blastomere at the 8-cell stage, then cultured to stage 15, when a portion of the donor eye fields from YFP-only (A-F, 500 pg, n=59,), YFP plus CoMO (G-L, 10 ng, n=54), or YFP plus Tbx3MO (M-R, 10 ng, n=58) injected embryos were grafted into host, stage 15 eye fields (EFâEF). The fate of YFPDevelopment ⢠Supplementary information Development 143: doi:10.1242/dev.130955: Supplementary information positive donor cells was followed using brightfield (A, G, M, insets Câ-Eâ, Iâ-Kâ, and Oâ-Qâ) and YFP fluorescence (B-E, H-K, and N-Q) at stages 25, 35, 39 and 43. (F, L, and R) Sections of stage 43 retinas were stained for YFP-positive donor cells (green), the rod marker XAP-2 (red) and nuclei (blue). (S) The percent of live tadpoles with detectable YFP expression. (T) The volume of YFP-positive cells in retinas that received donor eye field transplants from YFP-only, YFP plus CoMO or YFP plus Tbx3MO transplants (YFP n=20, CoMO n=19, Tbx3MO n=20). Dotted lines indicate the boundary of the optic vesicle or cup. Histograms show mean±s.e.m; *Pâ¤0.05, and ****Pâ¤0.0001; scale bar, 50 μm F,L,R, and 200 μm all others. |
|
|
Fig. S9. Noggin represses tbx3 expression in vitro, while inducing in vivo tbx3 expression. (A) RT-PCR was used to detect changes in tbx3 expression in vitro at the equivalent of stages 12 and 15 in ectodermal explants isolated at stage 9 from YFP-only and YFP plus Noggin injected embryos. RT-PCR for histone h4 transcript was used to confirm approximately equal amounts of RNA was used in the reverse transcription reactions. (B-C) Whole mount in situ hybridization was used to detect changes in tbx3 expression (violet) at stage 15 in response to injection of Ãgal-only (B; red) and Ãgal plus Noggin (C). N=3; nâ¥58. Scale bar, 300 μm. |
References [+] :
Andreazzoli, Role of Xrx1 in Xenopus eye and anterior brain development. 1999, Pubmed , Xenbase
Bayramov, Novel functions of Noggin proteins: inhibition of Activin/Nodal and Wnt signaling. 2011, Pubmed , Xenbase
Bernier, Expanded retina territory by midbrain transformation upon overexpression of Six6 (Optx2) in Xenopus embryos. 2000, Pubmed , Xenbase
Chen, An RNA interference screen uncovers a new molecule in stem cell self-renewal and long-term regeneration. 2012, Pubmed
Cho, Molecular interactions between Tbx3 and Bmp4 and a model for dorsoventral positioning of mammary gland development. 2006, Pubmed
Chow, Pax6 induces ectopic eyes in a vertebrate. 1999, Pubmed , Xenbase
Davenport, Mammary gland, limb and yolk sac defects in mice lacking Tbx3, the gene mutated in human ulnar mammary syndrome. 2003, Pubmed
Dickinson, Positioning the extreme anterior in Xenopus: cement gland, primary mouth and anterior pituitary. 2007, Pubmed , Xenbase
Diez del Corral, Markers in vertebrate neurogenesis. 2001, Pubmed
Eivers, Integrating positional information at the level of Smad1/5/8. 2008, Pubmed , Xenbase
Eroshkin, Noggin4 is a long-range inhibitor of Wnt8 signalling that regulates head development in Xenopus laevis. 2016, Pubmed , Xenbase
Eroshkin, Multiple noggins in vertebrate genome: cloning and expression of noggin2 and noggin4 in Xenopus laevis. 2006, Pubmed , Xenbase
Esmailpour, TBX3 promotes human embryonic stem cell proliferation and neuroepithelial differentiation in a differentiation stage-dependent manner. 2012, Pubmed
Farin, Tbx2 terminates shh/fgf signaling in the developing mouse limb bud by direct repression of gremlin1. 2013, Pubmed
Fletcher, Expression of Xenopus tropicalis noggin1 and noggin2 in early development: two noggin genes in a tetrapod. 2004, Pubmed , Xenbase
Fulcoli, Tbx1 regulates the BMP-Smad1 pathway in a transcription independent manner. 2009, Pubmed
Gaete, Spinal cord regeneration in Xenopus tadpoles proceeds through activation of Sox2-positive cells. 2012, Pubmed , Xenbase
Gammill, Coincidence of otx2 and BMP4 signaling correlates with Xenopus cement gland formation. 2000, Pubmed , Xenbase
Gestri, Six3 functions in anterior neural plate specification by promoting cell proliferation and inhibiting Bmp4 expression. 2005, Pubmed , Xenbase
Hammerschmidt, Genetic analysis of dorsoventral pattern formation in the zebrafish: requirement of a BMP-like ventralizing activity and its dorsal repressor. 1996, Pubmed
Han, Tbx3 improves the germ-line competency of induced pluripotent stem cells. 2010, Pubmed
Harris, Two cellular inductions involved in photoreceptor determination in the Xenopus retina. 1992, Pubmed , Xenbase
Hartley, Targeted gene expression in transgenic Xenopus using the binary Gal4-UAS system. 2002, Pubmed , Xenbase
Hartley, Transgenic Xenopus embryos reveal that anterior neural development requires continued suppression of BMP signaling after gastrulation. 2001, Pubmed , Xenbase
Horb, Tbx5 is essential for heart development. 1999, Pubmed , Xenbase
Huang, The retinal fate of Xenopus cleavage stage progenitors is dependent upon blastomere position and competence: studies of normal and regulated clones. 1993, Pubmed , Xenbase
Ivanova, Dissecting self-renewal in stem cells with RNA interference. 2006, Pubmed
Jones, DVR-4 (bone morphogenetic protein-4) as a posterior-ventralizing factor in Xenopus mesoderm induction. 1992, Pubmed , Xenbase
Kablar, Xotx genes in the developing brain of Xenopus laevis. 1996, Pubmed , Xenbase
Kolm, Efficient hormone-inducible protein function in Xenopus laevis. 1995, Pubmed , Xenbase
Lamb, Neural induction by the secreted polypeptide noggin. 1993, Pubmed , Xenbase
Lan, Noggin elicits retinal fate in Xenopus animal cap embryonic stem cells. 2009, Pubmed , Xenbase
Lee, Neural transcription factors: from embryos to neural stem cells. 2014, Pubmed , Xenbase
Lee, Modulation of cell proliferation during palatogenesis by the interplay between Tbx3 and Bmp4. 2007, Pubmed
Lee, Tbx3, a transcriptional factor, involves in proliferation and osteogenic differentiation of human adipose stromal cells. 2007, Pubmed
Li, A single morphogenetic field gives rise to two retina primordia under the influence of the prechordal plate. 1997, Pubmed , Xenbase
Lu, Dual functions of T-box 3 (Tbx3) in the control of self-renewal and extraembryonic endoderm differentiation in mouse embryonic stem cells. 2011, Pubmed
Lüdtke, Tbx3 promotes liver bud expansion during mouse development by suppression of cholangiocyte differentiation. 2009, Pubmed
Martinez-De Luna, Maturin is a novel protein required for differentiation during primary neurogenesis. 2013, Pubmed , Xenbase
Mathers, The Rx homeobox gene is essential for vertebrate eye development. 1997, Pubmed , Xenbase
Moody, Developmental expression of a neuron-specific beta-tubulin in frog (Xenopus laevis): a marker for growing axons during the embryonic period. 1996, Pubmed , Xenbase
Moody, On becoming neural: what the embryo can tell us about differentiating neural stem cells. 2013, Pubmed , Xenbase
Moody, Fates of the blastomeres of the 16-cell stage Xenopus embryo. 1987, Pubmed , Xenbase
Moody, Segregation of fate during cleavage of frog (Xenopus laevis) blastomeres. 1990, Pubmed , Xenbase
Moody, Fates of the blastomeres of the 32-cell-stage Xenopus embryo. 1987, Pubmed , Xenbase
Niwa, A parallel circuit of LIF signalling pathways maintains pluripotency of mouse ES cells. 2009, Pubmed
Olesnicky, prdm1a Regulates sox10 and islet1 in the development of neural crest and Rohon-Beard sensory neurons. 2010, Pubmed
Ozair, Neural induction and early patterning in vertebrates. 2013, Pubmed
Pannese, The Xenopus homologue of Otx2 is a maternal homeobox gene that demarcates and specifies anterior body regions. 1995, Pubmed , Xenbase
Papaioannou, The T-box gene family: emerging roles in development, stem cells and cancer. 2014, Pubmed
Piccolo, Cleavage of Chordin by Xolloid metalloprotease suggests a role for proteolytic processing in the regulation of Spemann organizer activity. 1997, Pubmed , Xenbase
Re'em-Kalma, Competition between noggin and bone morphogenetic protein 4 activities may regulate dorsalization during Xenopus development. 1995, Pubmed , Xenbase
Rodriguez-Esteban, The T-box genes Tbx4 and Tbx5 regulate limb outgrowth and identity. 1999, Pubmed
Sasagawa, Axes establishment during eye morphogenesis in Xenopus by coordinate and antagonistic actions of BMP4, Shh, and RA. 2002, Pubmed , Xenbase
Schmidt, Localized BMP-4 mediates dorsal/ventral patterning in the early Xenopus embryo. 1995, Pubmed , Xenbase
Showell, Developmental expression patterns of Tbx1, Tbx2, Tbx5, and Tbx20 in Xenopus tropicalis. 2006, Pubmed , Xenbase
Sinn, An eye on eye development. 2013, Pubmed
Suzuki, Tbx Genes Specify Posterior Digit Identity through Shh and BMP Signaling. 2004, Pubmed
Takabatake, Conserved expression control and shared activity between cognate T-box genes Tbx2 and Tbx3 in connection with Sonic hedgehog signaling during Xenopus eye development. 2002, Pubmed , Xenbase
Takabatake, Conserved and divergent expression of T-box genes Tbx2-Tbx5 in Xenopus. 2000, Pubmed , Xenbase
Turton, Crystal structures of Erythrina cristagalli lectin with bound N-linked oligosaccharide and lactose. 2004, Pubmed
Viczian, Generation of functional eyes from pluripotent cells. 2009, Pubmed , Xenbase
Viczian, XOtx5b and XOtx2 regulate photoreceptor and bipolar fates in the Xenopus retina. 2003, Pubmed , Xenbase
Viczian, Tissue determination using the animal cap transplant (ACT) assay in Xenopus laevis. 2010, Pubmed , Xenbase
Wardle, What's your position? the Xenopus cement gland as a paradigm of regional specification. 2003, Pubmed , Xenbase
Washkowitz, Diverse functional networks of Tbx3 in development and disease. 2012, Pubmed
Weidgang, TBX3 Directs Cell-Fate Decision toward Mesendoderm. 2013, Pubmed , Xenbase
Wong, Efficient retina formation requires suppression of both Activin and BMP signaling pathways in pluripotent cells. 2015, Pubmed , Xenbase
Wong, Retina dorsal/ventral patterning by Xenopus TBX3. 2002, Pubmed , Xenbase
Yajima, Six1 is a key regulator of the developmental and evolutionary architecture of sensory neurons in craniates. 2014, Pubmed , Xenbase
Zuber, Eye field specification in Xenopus laevis. 2010, Pubmed , Xenbase
Zuber, Specification of the vertebrate eye by a network of eye field transcription factors. 2003, Pubmed , Xenbase
Zuber, Giant eyes in Xenopus laevis by overexpression of XOptx2. 1999, Pubmed , Xenbase
