|
Fig. 1. Overview of genomic structure and gene expression in the TGF-β pathway. L and S indicate homeologs on the L and S chromosomes, respectively. The suffixes e, p, and d following L or S indicate âexpansionâ, âpseudogeneâ, and âdeletionâ, respectively. In cases where the genomic sequence was not available due to the absence of a scaffold or a large N gap, the L and S homeologs are indicated by the suffixes âns (no scaffold)â or ânn (no model due to N)â. The expression of gdf11 and tll2 homeologs was not compared owing to the uncertainty of gene identity. Inequality signs indicate the relative expression between a homeologous pair of genes. Differentially expressed genes and singletons are shown as black and grey boxes, respectively. |
|
Fig. 2. Differential expression of nine TGF-β ligands (AâI). The y axis shows the TPM value from RNA-seq analysis. Gene expression of the L and S homeologs is indicated by the red and blue lines, respectively. oo12, oo34, and oo56 indicate oocyte stages 1/2, 3/4, and 5/6, respectively. The embryonic stages of Nieuwkoop and Faber (1967) are also indicated. |
|
Fig. 3. Differential expression of 17 extracellular regulatory factors (AâQ). The y axis shows the TPM value from RNA-seq analysis. Gene expression of the L and S homeologs is indicated by the red and blue lines, respectively. oo12, oo34, and oo56 indicate oocyte stages 1/2, 3/4, and 5/6, respectively. The embryonic stages of Nieuwkoop and Faber (1967) are also indicated. |
|
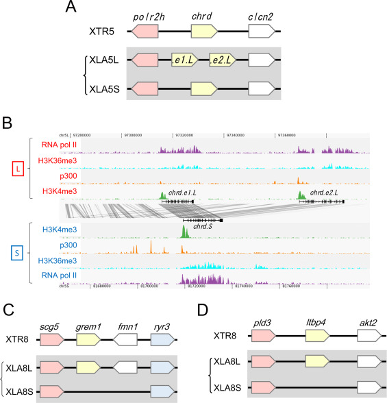
Fig. 4. Genomic structure of the chordin, gremlin1, formin1 and ltbp4 loci. (A) Genomic structure of the chordin loci. The chordin (chrd) gene is specifically amplified on the X. laevis L chromosome (chrd.e1.L and chrd.e2.L). (B) Epigenetic modifications of the X. laevis chordin loci. Shown are the genomic profiles of H3K4me3 (green), p300 (yellow), H3K36me3 (blue) and RNA Polymerase II (purple) ChIP-seq tracks. The gene annotation tracks show the chordin genes on the homeologous L (top) and S (bottom) chromosomes. The conservation between the L and S genomic sequence is shown in grey lines between the gene annotation tracks. (C) Genomic structure of the gremlin1 (grem1) and formin1 (fmn1) loci. Gremlin1 and Formin1 function to inhibit BMP signaling during limb formation. Both grem1 and fmn1 genes have been lost from the X. laevis S chromosome. (D) Genomic structure of the ltbp4 loci. The ltbp4 gene has been lost from the X. laevis S chromosome. |
|
Fig. 5. Differential expression of six receptors, co-receptors and receptor-associated intracellular factors in the TGF-β pathway (AâF). The y axis shows the TPM value from RNA-seq analysis. Gene expression of the L and S homeologs is indicated by the red and blue lines, respectively. oo12, oo34, and oo56 indicate oocyte stages 1/2, 3/4, and 5/6, respectively. The embryonic stages of Nieuwkoop and Faber (1967) are also indicated. |
|
Fig. 6. Overview of genomic structure and gene expression in the FGF pathway. L and S indicate homeologs on the L and S chromosomes, respectively. The suffixes e, p, and d following L or S indicate “expansion”, “pseudogene”, and “deletion”, respectively. In cases where the genomic sequence was not available due to the absence of a scaffold or a large N gap, the L and S homeologs are indicated by the suffixes “ns (no scaffold)” or “nn (no model due to N)”. Inequality signs indicate the relative expression between a homeologous pair of genes. Differentially expressed genes and singletons are shown as black and grey boxes, respectively. |
|
Fig. 7. Differential expression of twelve FGF ligands, receptors, and components of the RasâMAPK pathway (A-L). The y axis shows the TPM value from RNA-seq analysis. Gene expression of the L and S homeologs is indicated by the red and blue lines, respectively. oo12, oo34, and oo56 indicate oocyte stages 1/2, 3/4, and 5/6, respectively. The embryonic stages of Nieuwkoop and Faber (1967) are also indicated. |
|
Fig. 8. Genomic structure of the hck loci. On the S chromosome, hck.S is largely deleted and becoming a pseudogene. In X. tropicalis, this locus is broken into scaffold790 containing hck gene and scaffold284. |