Click here to close
Hello! We notice that you are using Internet Explorer, which is not supported by Xenbase and may cause the site to display incorrectly.
We suggest using a current version of Chrome,
FireFox, or Safari.
???displayArticle.abstract???
Eph receptor tyrosine kinases (RTKs) and their ephrin ligands play multiple roles in the developing nervous system, including cell segregation, axon guidance and synaptic plasticity. Here we report the expression and function of EphA7 in Xenopus hindbrain development. EphA7 is specifically expressed in the hindbrain throughout neurulation in Xenopus embryos. Knockdown of EphA7 by specific morpholino oligonucleotide (MO) disrupted cranial neural tube closure and disturbed apical constriction of hindbrain neuroepithelial cells, indicating weakened cell surface tension. In neural plate explants, EphA7 knockdown inhibited apical filamentous actin (F-actin) accumulation. We further showed that EphA7 is involved in the phosphorylation and activation of focal adhesion kinase (FAK) in vivo and in vitro, a key regulator of actin assembly. Our findings reveal that EphA7 functions as a critical regulator of apical constriction of hindbrain neuroepithelial cells.
Fig. 1.
Expression pattern of EphA7 during Xenopus laevis embryonic development. (A) RT-PCR analysis of EphA7 mRNA at the indicated developmental stages. H4 is as internal reference. âRT, negative control without reverse transcriptase in the RT reaction. (B-Iâ²) Expression of EphA7 at the indicated stages revealed by in situ hybridization. (J and K) Double-color in situ hybridization of EphA7 and en2 (J, which marks midbrain) or krox20 (K, which marks rhombomere 3 and 5 in the hindbrain). B, blastopore view; C, sagittal view of a dissected embryo; D-G, J, K, frontal views; H, I, lateral views; Iâ², dorsal view. DMZ, dorsal marginal zone; hb, hindbrain; fb, forebrain; cg, cement gland; p, pronephric anlagen; ot, otic vesicle; pt, pronephric tubule; he, heart.
Fig. 2.
EphA7 knockdown disrupts cranial neural tube closure. (A) Co-injection of the EphA7 MO blocked the expression of the reporter EphA7-GFP (200 pg) mRNA harboring the MO target sequence in gastrula stage embryos. (B) Injection of the EphA7 MO reduced endogenous EphA7 level in neural plate explants from stage15/16 embryos as revealed by western blot. α-tubulin, loading control. (C) The neural plate remained flattened on the EphA7 MO injected side at late neurula stage. The red asterisk indicates the injected side. (D) The brain regions remained open in embryos bilaterally injected with the EphA7 MO at late neurula and tailbud stages. The dashed lines indicate the midline. (E) Quantification of the effect of the control and EphA7 MO on cranial neural tube closure. (F) Sox2 expression in the EphA7 morphants at indicated stages by in situ hybridization. The red asterisk indicates the injected side. Anterior to the top. (G) Quantification of the effect of the control and EphA7 MO on neural plate expansion. (For interpretation of the references to colour in this figure legend, the reader is referred to the web version of this article.)
Fig. 3.
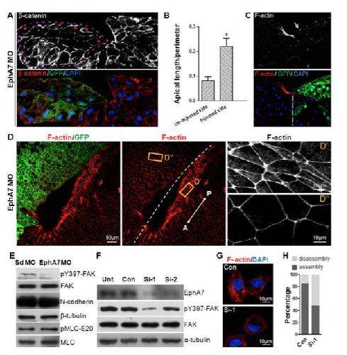
EphA7 knockdown attenuates cell adhesion junction but not tight junction in the neuroepithelium. (A) Immunostaining for endogenous N-cadherin in neural plate explants at stage 15. EphA7 MO was injected into one side of the embryos along with GFP mRNA as a tracer. The boxed region is shown in an enlarged view. The yellow asterisks indicate the injected cells. A, anterior; P, posterior. (B and C) Immunostaining for endogenous C-cadherin (B) or ZO-1(C) in neural plate explants injected with EphA7 MO or EphA7 mRNA (160 pg). The green and red dashed lines encircle the injected and un-injected sides respectively. The red and green boxed regions are shown in enlarged views. Scale bars are shown. (D) Quantification of the apical areas of the neuroepithelial cells injected with control MO, EphA7 MO and EphA7 mRNA. The average area shown was from at least 60 cells from 5 explants in each experiment. -, un-injected side; +, the injected side. ns, not significant; **, P ⤠0.01; ***, P ⤠0.001. Error bars denote standard deviation. (For interpretation of the references to colour in this figure legend, the reader is referred to the web version of this article.)
Fig. 4.
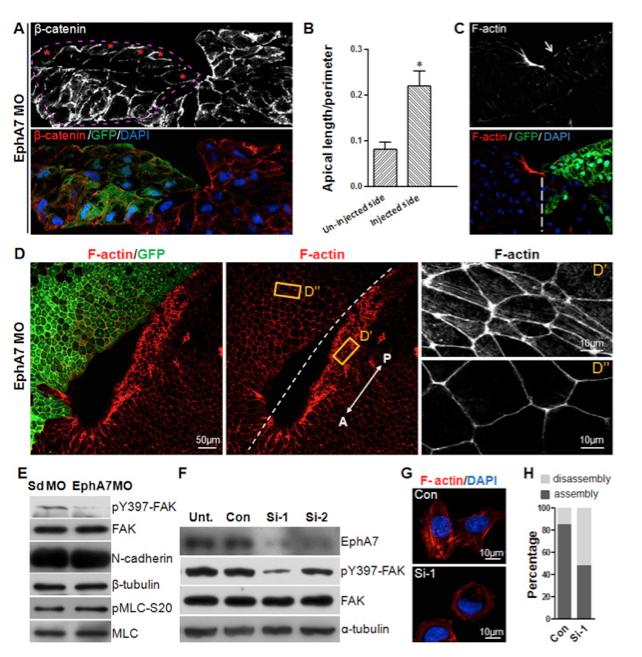
EphA7 regulates apical F-actin assembly and modulates FAK activity. (A) EphA7 knockdown interfered with the folding of the neural plate. EphA7 MO was injected into one side of the embryos along with GFP mRNA as a tracer. The dashed line encircles the injected side. Red asterisks represent the injected cells. (B) The average ratios of the apical surface lengths to the perimeters of the neuroepithelial cells in control and EphA7 MO injected embryos. At least 50 cells from 10 different embryos were included in this calculation. *, P ⤠0.05. Error bars represent standard deviation. (C and D) Staining of F-actin in the neural plates from control and EphA7 MO injected embryos in transverse cryosection (C) and explants (D). Knockdown of EphA7 disrupted apical F-actin accumulation and apical constriction. GFP positive areas (green) indicate the injected sides and F-actin is stained red. The arrow indicates lack of apical F-actin accumulation on the MO-injected side; the dashed line indicates the midline (C). The boxed regions are shown in enlarged views in Dâ² and Dââ. A, anterior; P, posterior. (E) EphA7 knockdown reduced the level of pY397-FAK but not total FAK in neural plate explants as detected by western blot. The expression levels of total N-cadherin, pMLC-S20 and total MLC were not affected. β-tubulin as a loading control. (F) Knockdown of EphA7 in HEK293 cells by two different EphA7 siRNAs reduced the level of pY397-FAK. Unt., un-treated cells; Con, cells transfected with a control siRNA. α-tubulin is a loading control. (G and H) Knockdown of EphA7 interfered with stress fiber assembly in MCF7 cells. The cells were transfected with Con or Si-1 siRNAs for 60 h before replated on fibronectin-coated coverslips for 1 h and stained for F-actin (red) and DAPI (blue). Scale bars are shown. The percentages of cells with normal and disassembled stress fibers are shown in (H). At least 120 cells were analyzed in each experiment. (For interpretation of the references to colour in this figure legend, the reader is referred to the web version of this article.)