XB-ART-52567
Heliyon
2016 Sep 24;29:e00166. doi: 10.1016/j.heliyon.2016.e00166.
Show Gene links
Show Anatomy links
Gamma-tubulin coordinates nuclear envelope assembly around chromatin.
Rosselló CA, Lindström L, Glindre J, Eklund G, Alvarado-Kristensson M.
???displayArticle.abstract???
The cytosolic role of γ-tubulin as a microtubule organizer has been studied thoroughly, but its nuclear function is poorly understood. Here, we show that γ-tubulin is located throughout the chromatin of demembranated Xenopus laevis sperm and, as the nucleus is formed, γ-tubulin recruits lamin B3 and nuclear membranes. Immunodepletion of γ-tubulin impairs X. laevis assembly of both the lamina and the nuclear membrane. During nuclear formation in mammalian cell lines, γ-tubulin establishes a cellular protein boundary around chromatin that coordinates nuclear assembly of the daughter nuclei. Furthermore, expression of a γ-tubulin mutant that lacks the DNA-binding domain forms chromatin-empty nuclear like structures and demonstrate that a constant interplay between the chromatin-associated and the cytosolic pools of γ-tubulin is required and, when the balance between pools is impaired, aberrant nuclei are formed. We therefore propose that the nuclear protein meshwork formed by γ-tubulin around chromatin coordinates nuclear formation in eukaryotic cells.
???displayArticle.pubmedLink??? 27699285
???displayArticle.pmcLink??? PMC5037270
???displayArticle.link??? Heliyon
Species referenced: Xenopus laevis
Genes referenced: cdk5rap3 e2f1 gtf2i gtf2ird1 h2bc21 lamb1 lamb3 rad51 tubg1 tubgcp2 tubgcp3
GO keywords: nucleus [+]
???attribute.lit??? ???displayArticles.show???
|
|
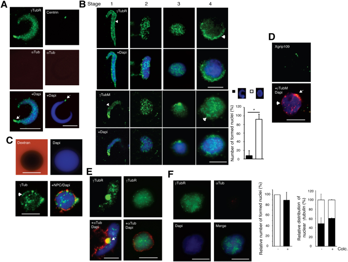
Fig. 1. Demembranated sperm contains γ-tubulin. (A) Sequence alignment of the variable region of human γ-tubulin 1 and γ-tubulin 2 and Xenopus laevis γ-tubulin, showing residues 334–451 of the C terminal region. Bold letters indicate differences. (B, C) The localization of γ-tubulin, histone 3, γ-tubulin ring complex (Xgrip109) and centrosome (centrin and αTub) were immunofluorescence stained in demembranated sperm (n = 5) with an anti-γ-tubulin antibody that was produced either in rabbit (γ-TubR; T3320) or mouse (γ-TubM; ab27074). (Da) Total lysates of egg extract and demembranated sperm were analyzed by western blotting with the indicated antibodies (n = 3; T3320). An actin and α-tubulin loading controls are shown. (Db) The indicated amount of egg extract (egg) and demembranated sperm (sperm) was analyzed by western blotting with the indicated antibodies (n = 6; T3320). An α-tubulin loading control is shown. (E) The anti-γ-tubulin antibody produced in rabbit or mouse (T3320 and ab27074) were preincubatd for 2 h with Ni2+ affinity resin (control) or with Ni2+ affinity resin associated with His6-tagged γ-tubulin (absorb. His6-γ-Tub) before immunofluorescence staining the sperm. In (B, C, E) γ-tubulin is shown as green and histone 3 as red and nuclei as blue (DAPI). In (C) Xgrip109 and γTub are shown as green and red, respectively. Scale bars, 10 μm. |
|
|
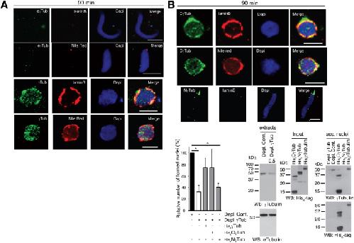
Fig. 2. γ-Tubulin and α-tubulin are differently distributed. (A) γ-Tubulin (T5192), α-tubulin and centrin were immunofluorescence stained in demembranated sperm that were isolated in the presence of colcemid and pelleted onto a cushion containing SuNaSp and glycerol before the immunostaining (n = 5). (B) To study morphological changes, demembranated sperm were incubated with egg extracts during 0 min (stage 1, condensed sperm) or 60 min before fixation (stage 2, decondensed; stage 3, small almost-formed nucleus; and stage 4, nucleus with a γ-tubulin boundary). Localization of γ-tubulin was examined by immunofluorescence staining with a rabbit and a mouse produced anti-γ-tubulin antibody, as indicated. Graph shows the mean percentage of formed nuclei (open bar; stage 3 and 4; ± s.d., n = 3; * p < 0.05). (C) To test the integrity of formed nuclei, nuclear assembly reactions were incubated with TRITC-labeled dextran. Alternatively, nuclear pore complexes (NPC) were immunofluorescence stained (n = 3). (D-F) Demembranated sperm prepared as in Fig. 1B (D, E) or as in A (F) were incubated in the presence of egg extracts for 60 min before fixation in the absence (D, E) or presence (F) of colcemid. The localization of Xgrip109, microtubules (αTub), centrosomes (γTub and αTub) and γ-tubulin were examined by immunofluorescence staining (n = 3). (F) From left to right, first graph shows the mean percentage of formed nuclei in the presence of colcemid (black bar) relative to a non-treated control egg extracts and sperm (open bar). Second graph displays mean percentage of formed nuclei with γ-tubulin localized throughout the nuclei (black bar) or marginalized to the nuclear envelope (open bar) (± s.d., n = 3). In (A-C, E, F) γ-tubulin and centrin are shown as green, α-tubulin and NPC as red and nuclei as blue (DAPI). In (D) Xgrip109 and γTub are shown as green and red, respectively. Arrows and arrowheads indicate the location of centrosomes and the γ-tubulin nuclear boundary, respectively. Scale bars, 10 μm. |
|
|
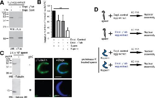
Fig. 3. Nuclear γ-tubulin is necessary for nuclear assembly. (A) Nuclear assembly was performed as in Fig. 2B. Egg extracts (egg extr.) were immunodepleted in the presence (Depl. γTub) or absence (Depl. Cont.) of an anti-γ-tubulin antibody by immunoprecipitation and protein levels of γ-tubulin and α-tubulin were analyzed by WB (n = 6). (B) Graph shows the mean percentage of formed nuclei in stage 3 and 4 relative to a control (black bar) in nuclear assembly reactions that were performed under the conditions described in D (± s.d., n = 3, ** p < 0.01). (C) Proteins associated with the demembranated sperm were degraded with proteinase K (ptK; Ksperm), as indicated and remaining protein levels of γ-tubulin and histone 2B were analyzed by western blotting (WB). The localization of γ-tubulin and chromatin in sperm were assayed by immunofluorescence with an anti-γ-tubulin antibody (green; ab27074) and by DAPI staining (blue; n = 3). (D) Schematic representation describing the conditions used during nuclear assembly assays. The figure shows representative images from at least ten experiments. Scale bars, 10 μm. |
|
|
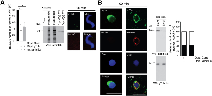
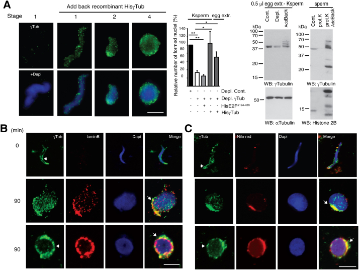
Fig. 4. Recombinant γ-tubulin restores nuclear assembly. (A) Nuclear assembly was performed as in Fig. 3. Bacterially produced His6–γ-tubulin (HisγTub) or His6–E2F1Δ194−426 (HisE2FΔ194−426) was added back (addback) to Ksperm or to immunodepleted egg extract (egg extr.) and the effects of His6–γ-tubulin on nuclear assembly were examined. The protein levels of γ-tubulin in extracts (egg extr.-Ksperm) or sperm were analyzed by WB as indicated. An α-tubulin (αTub) loading control is shown (n = 3-6). Graphs show mean percentage of formed nuclei in stage 3 and 4 relative to a control (black bar) from nuclear assembly reactions that consisted of immunodepleted egg extracts and sperm or Ksperm, in which an anti-γ-tubulin antibody (open bar; T3320) or an anti-γ-tubulin antibody that after immunodepletion, either His6–γ-tubulin or His6–E2F1Δ194−426 was added to Ksperm or to depleted egg extract (grey bar; ± s.d., n = 3-6 for each graph; * p < 0.05, ** p < 0.01). (B, C) Confocal images of the morphological changes of nuclei in stage 1, 3 and 4 from a nuclear assembly of egg extracts and sperm treated as in Fig. 3 but incubated for 90 min before fixation to increase the number of nuclei in stage 4. Arrowheads show γ-tubulin boundaries around sperm and nuclei. Arrows show γ-tubulin–lamin B3 enriched areas. In (A-C) γ-tubulin (γTub; green;) and lamin B3 (laminB; red) are shown as immunofluorescence staining with an anti-γ-tubulin and an anti-lamin B3 antibody. Nuclear membranes and nuclei were detected with Nile red (red) and DAPI (blue), respectively. The figure shows representative images from at least ten experiments. Scale bars, 10 μm. |
|
|
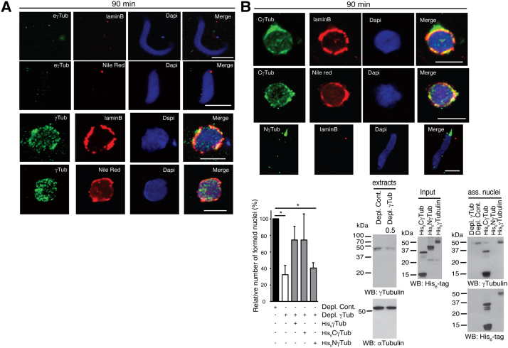
Fig. 5. Nuclear-γ-tubulin promotes the formation of the nuclear envelope and the lamina meshwork. (A, B) Ksperm were incubated in the presence of γ-tubulin immunodepleted egg extracts (Depl.) during 90 min before fixation or before spun down through a sucrose cushion for analysis by WB (ass. nuclei). Representative confocal fluorescence images of morphological changes of nuclei in stage 1 or 4 showing the location of endogenous γ-tubulin (eγTub, green) or bacterially produced His6–γ-tubulin (γTub, green), His6–C-γtub334–452 (CγTub, green) or His6–N-γtub1–333 (NγTub, green) of nuclei in stage 1 or 4. Localization of lamin B3 (lamin B; red) were examined by immunofluorescence staining with an anti-lamin B3 antibody and nuclear membranes and nuclei were detected with Nile red (red) and DAPI (blue), respectively. Localization of γ-tubulin, His6–γ-tubulin, His6–C-γtub334–452 and His6–N-γtub1–333 were immunofluorescence stained with either T3320 (eγTub, γTub, CγTub) or T5192 (NγTub). The figure shows representative images from at least five experiments. Scale bars, 10 μm. (B) Graph shows the mean percentage of assembled nuclei in stage 3 and 4 versus a control (black bar), with an anti-γ-tubulin antibody (open and grey bars) and with each form of His6–γ-tubulin (grey bars) added back (n = 3; * p < 0.05), as indicated. The amount of protein added back (input), the γ-tubulin level present in the extracts and the association of His6–γ-tubulin, His6–C-γtub334–452 and His6–N-γtub1–333 with assembled nuclei were analyzed by WB with the indicated antibodies. Numbers on WBs indicate the level of depletion of γ-tubulin in the extracts relative to control. To adjust for differences in protein loading, the protein concentration of γ-tubulin was determined by its ratio with α-tubulin for each sample. The protein ratio in control extracts was set to 1. |
|
|
Fig. 6. γ-Tubulin promotes the formation of the nuclear envelope in the absence of lamin B3. (A) His6–lamin B3 (laminB3) was added back to Ksperm (Cont.; Ksperm without laminB3) and γ-tubulin immunodepleted egg extract (Depl.) and nuclear assembly was performed as in Fig. 5. Graph shows the mean percentage of formed nuclei in stage 3 and 4 in immunodepleted egg extracts and sperm (Depl. γTub) versus a control (black bar; Depl. Cont.), with addition of His6–lamin B3 (grey bar) to the γ-tubulin depleted extracts (± s.d., n = 3; * p < 0.05), as indicated. The western blot shows the amount of His6–lamin B3 added to sperm. To relate the amount of His6–lamin B3 to the amount present in extracts, 1 μl and 5 μl of egg extracts were loaded. Representative confocal fluorescence images of morphological changes of nuclei show the location of endogenous γ-tubulin (eγTub, green) or lamin B (red). (B) Representative confocal fluorescence images of morphological changes of nuclei in nuclear assembly reactions that were triggered by addition of lamin B3 immunodepleted egg extracts to sperm and incubated 90 min before fixation. The protein levels of lamin B3 in extracts were analyzed by WB. The graph shows the mean percentage of formed nuclei with γ-tubulin localized throughout the nuclei (black bar) or marginalized to the nuclear envelope (open bar) (± s.d., n = 3). (A, B) Localization of γ-tubulin (eγTub; green), His6–lamin B3 (lamin B; red) and lamin B3 (lamin B; red) were examined by immunofluorescence staining with the indicated antibody and nuclear membranes and nuclei were detected with Nile red (red) and DAPI (blue), respectively. The figure shows representative images from at least five experiments. Scale bars, 10 μm. |
|
|
Fig. 7. Endogenous γ-tubulin bridges connect both the nuclear and the cytosolic γ-tubulin pools across the nuclear envelope. (A, B) Localization of endogenous γ-tubulin with an anti-γ-tubulin (T3320; green), lamina with an anti-lamin B (laminB; red) antibody and nuclei with DAPI (blue) were examined in U2OS cells in interphase. Confocal images are the mid planes of the γ-tubulin boundary at the nuclear membrane (A) or of the nuclear compartment (B) of a U2OS cell. White and yellow boxes show the magnified areas and colocalization pixel-map (CM) of the red and green channels of the magnified areas displayed in the inset, respectively. White areas in CM denote colocalized pixels between channels. The figure shows representative images from at least five experiments. Scale bars, 10 μm. |
|
|
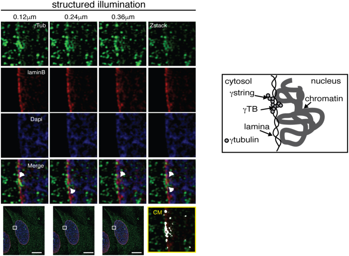
Fig. 8. γ-strings are intertwined with the lamina meshwork. Localization of endogenous γ-tubulin with an anti-γ-tubulin (T6557; green), lamina with an anti-lamin B (laminB; red) antibody and nuclei with DAPI (blue) were examined in U2OS cells in interphase. Structured illumination images are the mid planes of the nuclear compartment of a U2OS cell. Z-stack images were collected at 0.12 μm intervals. Z-stack shows average intensity projection of the displayed three Z-stack images. The white box shows the magnified areas. Arrowheads show protein bridges of γ-tubulin. The yellow box shows colocalization pixel-map (CM) of the red and green channels. White areas in CM denote colocalized pixels between channels. The figure shows representative images from four experiments. Scale bars, 10 μm. Right panel, γ-tubulin forms strings (γstrings) that act as protein bridges (γTB) between the cytosolic and the nuclear compartment. In their way into the nucleus, a γ-string goes through the nuclear lamina. |
|
|
Fig. 9. γ-Tubulin forms a cellular meshwork. (A) Total lysate from U2OS, U2OS cells stably expressing γTUBULIN shRNA (shγTUB) and U2OS cells stably expressing γTUBULIN shRNA and GFP-γ-tubulinresist (γTubresist, n = 3) were analyzed by WB for the expression of endogenous γ-tubulin (arrowhead) and GFP-γ-tubulinresist (arrow) with a mixture of an anti-γ-tubulin (T6557) and an anti-GFP (sc-8334) antibody. An α-tubulin loading control is shown. (B) Differential interference contrast (DIC)/fluorescence images of a Z-stack of U2OS cells stably expressing γTUBULIN shRNA and GFP-γ-tubulinresist (γ-TubGFP; green) and transiently expressing mCherry-tagged lamin B (red). Images were collected at 0.34 μm intervals. Z-stack images taken in the intervals 0.34â1.36 μm and 3.06â3.74 μm show the lower and the higher γ-string meshwork formed on the nuclear envelope, respectively. Z-stack images in the interval 1.7â2.72 μm show the γ-string meshwork in the nuclear compartment. Arrows and arrowheads show the centrosomes and γ-tubulin bridges, respectively. The magnified area (white border) shows a γ-tubulin bridge (right panels). The figure shows representative images from at least eight experiments. (C, D) Localization of endogenous centrin with an anti-centrin (green) and lamina with an anti-lamin B (laminB; red) antibody were examined in U2OS cells in interphase. Confocal images are the mid planes of the nuclear membrane (C) or of the nuclear compartment (D) of U2OS cells. (B-D) Scale bars, 10 μm. |
|
|
Fig. 10. Neither RBM3 nor SadBL form a cellular meshwork. (A, B) Confocal images of a Z-stack of U2OS cells transiently expressing either GFP-RBM3 (RBM3; A) or GFP-SadBL (SadB; B), and transiently expressing mCherry-tagged lamin B (laminB1). Images were collected at 0.34 μm intervals. (A) Z-stack images taken in the intervals 0.34–0.68 μm and 2.72–3.74 μm show the nuclear envelope and in the interval 1.02–2.38 μm shows the nuclear compartment of cells expressing RBM3. (B) Z-stack images taken in the intervals 0.34–0.68 μm and 3.06–3.74 μm show the nuclear envelope and in the interval 1.02–2.72 μm shows the nuclear compartment of cells expressing SADB. (A, B) The magnified area (white border) shows the mid plane of the nuclear compartment (right panels). Scale bars, 10 μm. |
|
|
Fig. 11. The cytosolic and the nuclear pools of γ-tubulin are connected and form one protein meshwork. (A, B) Endogenous γ-tubulin detection in immunoelectron microscopy using three different conditions in high pressure frozen (HPF) U2OS cells: first, no antibody (A), second, gold conjugated protein A (A) and third, an anti-γ-tubulin antibody (T3320; A) and gold conjugated protein A (RγTub; A) or an anti-α-tubulin antibody and gold conjugated protein A (RαTub; B). Images show the plasma membrane [PM], cytosol [C], nuclear envelope [NE], inner [IN] and outer [ON] nuclear membranes and nucleus [N] and γ-tubulin bridges [γTB] of a U2OS cell. A black box shows the magnified area displayed in the inset. Black arrowheads show either immunolabeled γ-strings (RγTub) or immunolabeled microtubules (RαTub). Arrows show the indicated structure (n = 3). |
|
|
Fig. 12. The γ-tubulin meshwork supports formation of lamin B3 protofilaments. (A) Endogenous γ-tubulin detection in immunoelectron microscopy using an anti-γ-tubulin antibody or no primary antibody (control) on paraformaldehyde fixed (PFA) U2OS cells. Images show the plasma membrane [PM], cytosol [C], nuclear envelope [NE], inner [IN] and outer [ON] nuclear membranes and nucleus [N] and γ-tubulin bridges [γTB] of a U2OS cell. A black box shows the magnified area displayed in the inset. Black arrowheads show either immunolabeled γ-strings (RγTub) or immunolabeled microtubules (RαTub). Arrows show the indicated structure (n = 3). (B) Purified γ-tubulin and lamin B3 (lamB3) were negatively stained and imaged by electron microscopy in the absence (γ-Tub) or presence of 1 mM GTP (γ-TubGTP). The magnified area (black border) shows γ-strings and arrows and arrowheads show lamin B3 fibers and γ-strings, respectively. |
|
|
Fig. 13. γ-Tubulin forms a boundary on the cytosolic side of the nucleus and its disruption affects the integrity of the lamina. (A-D) Confocal images of isolated nuclei purified in the absence (A) or presence (B-D) of cytochalasin B and colcemid from U2OS (γTub) and stable γTUBULIN shRNA-GFP-γ-tubulinresist (GFPγTub) and γTUBULIN shRNA expressing cells. (A-C) White borders show the magnified areas displayed in the insets: the γ-string meshwork on the nuclear envelope (A-C), the γ-string boundary (A, B), chromatin-associated γ-strings (B) or γ-string bridges (C). In (A-D) γ-tubulin (γTub; green, T3320), α-tubulin (αTub; red) and lamin B (laminB; red) are shown as immuofluorescence staining and nuclei were detected with DAPI (blue). (D) shows the endogenous expression of lamin B and γ-tubulin in two nuclei containing either high or low γ-tubulin expression, as indicated. (A-D) Scale bars, 10 μm. (E) U2OS and NIH3T3 cells (20 × 106 cells) were biochemically divided into cytosolic [C], nuclear membrane [N], and chromatin [CH] fractions. Each fraction was subjected to immunoprecipitations (IP) with an anti-γ-tubulin (γTub; T6557), anti-lamin B or anti-GFP (Cont.) antibody, as indicated, and developed by WB with antibodies against lamin A/C, lamin B, γ-tubulin (T5192) and α-tubulin antibody (n = 5). (A-E) The figure shows representative images from at least five experiments. See also Fig. S1. |
|
|
Fig. 14. Lamin B1 assembles at the γ-tubulin boundary. The DIC/fluorescence images show time-lapse series from a stable γTUBULINsh-U2OS cell co-expressing GFP-γ-tubulinresist (γTub; green) that was transiently expressing mCherry-lamin B1 (lamB1; red). The image series show chosen frames of the lamina (laminB1) formation at the γ-string boundary (cytosolic and chromatin-associated γ-strings) formed by GFP-γ-tubulinresist during nuclear assembly in a mitotic cell. The mitotic chromosomes/daughter nuclei are magnified below the merged images. Arrowheads and arrows show the γ-string-boundary around the mitotic chromosomes and the mitotic spindle, respectively. The graph shows the time-dependent changes in fluorescence intensity across the white box at the γ-string-boundary of γtubGFP (green) and mCherry-lamin B1 (mChlmB1; red) expressed in arbitrary units (AU; mean ± s.d.; n = 3). Right, structured illumination microscope (SIM) images show immunofluorescence staining of endogenous γ-tubulin and lamin B with an anti-γ-tubulin (green; T6557) and anti-lamin B1 (red) antibody of newly formed U2OS daughter cells. Nuclei were detected with DAPI (blue). The yellow box shows colocalization pixel-map (CM) of the red and green channels. White areas in CM denote colocalized pixels between channels. Scale bars, 10 μm. See also movie S1. |
|
|
Fig. 15. Formation of the lamina in U2OS and γTUBULINsh-U2OS cells. (A, B) The DIC/fluorescence images show time-lapse series from U2OS (A) and γTUBULINsh-U2OS cells (B; shγTUB) that were transiently expressing mCherry-lamin B1 (lamB1). The image series show chosen frames of the location of lamin B1 during nuclear assembly in a mitotic cell. Images were collected every 30 sec. Scale bars, 10 μm. Arrowheads show the formed lamina around daughter chromatids. These time-lapse movies are available at movie S2 and movie S3. |
|
|
Fig. 16. The endogenous protein levels of γ-tubulin affect the association of GFP-γ-tubulin to chromatin. (A, B) The DIC/fluorescence images show time-lapse series from U2OS cells that stably expressed either C-terminal tagged GFP-γ-tubulin (γTub; A) or both γTUBULIN shRNA and N-terminal tagged GFP-γ-tubulinresist (γTubresistShγTUB; B). The image series show chosen frames of the variation over time in the amount of chromatin-associated GFP-γ-tubulin. Images were collected every 30 sec. Scale bars, 10 μm. (C) The graph shows the time dependent changes in fluorescence intensity across the chromatin of GFP-γ-tubulin expressed in arbitrary units (AU; mean ± s.d.; n = 3). |
|
|
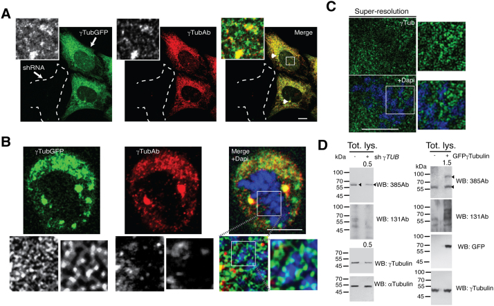
Fig. 17. Anti-γ-tubulin antibodies partially recognize chromatin-associated γ-strings. (A, B) The fluorescence images show representative images of immunostained GFP-γ-tubulin (green; γTubGFP) with an anti-γ-tubulin antibody (red; γTubAb; T3320) in interphase (A) and mitotic (B) U2OS cells stably expressing both γTUBULIN shRNA (shRNA) and GFP-γ-tubulinresist (γTubGFP). Four different antibodies were tested (ab27074, T5192, T3320 and T6557) and the one that best recognized chromatin-associated γ-tubulin (T3320) is shown. (A) The specificity of the polyclonal anti-γ-tubulin antibody (T3320) used was tested in U2OS cells stably expressing both γTUBULIN shRNA and GFP-γ-tubulinresist (γTUBULINsh-U2OS-GFP-γ-tubulinresist cells). The dashed line follows one of three γTUBULINsh-U2OS-GFP-γ-tubulinresist cells with low expression of both endogenous γ-tubulin and GFP-γ-tubulinresist. Arrows and arrowheads indicate a cell with high and low expression of γ-tubulin and the location of centrosomes, respectively. (C) Structured illumination images of a fixed U2OS immunostained with an anti-γ-tubulin (T6557). (A-C) White borders show the magnified areas displayed in the insets. Scale bars, 10 μm. (B, C) Nuclei were detected with DAPI (blue). (D) Total lysate from U2OS and U2OS cells stably expressing γTUBULIN shRNA (shγTUB) or NGFP-γ-tubulin were first analyzed by WB with a polyclonal anti-γ-tubulin antibody (385Ab) and reprobed with a polyclonal anti-γ-tubulin antibody (131Ab), a mixture of two anti-γ-tubulin (T5192 and T3320) or of two anti-GFP antibodies (sc-53882 and sc-8334) and an anti-α-tubulin antibody. Arrowheads indicate the 60-kDa and the 90-kDa bands recognized by 385Ab (n = 3). Numbers on WBs indicate the level of depletion or enrichment of the amount or proteins recognized by the indicated antibody relative to control. To adjust for differences in protein loading, the protein concentration of the indicated proteins was determined by its ratio with endogenous γ-tubulin for each sample. The protein ratio in control extracts was set to 1. |
|
|
Fig. 18. Anti-γ-tubulin antibodies against Ser385-γ-tubulin recognize chromatin-associated γ-strings. (A, B) The fluorescence images show representative images of immunostained U2OS and stable γTUBULINsh-U2OS cells with 385Ab (green) in interphase and mitosis. Nuclei were detected with DAPI (blue). Scale bars, 10 μm. (A) Microtubules and centrosomes were stained with an anti-α-tubulin antibody (red). Arrowheads indicate the location of centrosomes. (C, D) Endogenous γ-tubulin detection in immunoelectron microscopy using 385Ab. Images show the plasma membrane [PM], cytosol, nuclear envelope [NE] and γ-tubulin bridges [γTB] of an interphase U2OS cell. (A-D) White and black boxes show the magnified areas displayed in the insets. (E) The γ-string meshwork is composed of treads (γ-string), which are attached to the plasma membrane [PM], found in the cytosolic [C] compartment and enter into the nuclear compartment [N] through the nuclear envelope [NE]. In the nuclear compartment, γ-strings are intertwined with the lamina [lam.] meshwork and with chromatin. γ-Tubulin bridges [γTB] connect the cytosolic and the nuclear γ-tubulin pools creating a nuclear boundary of γ-tubulin [γTuB]. |
|
|
Fig. 19. The C-terminal region of γ-tubulin assures the formation of chromatin-containing nuclei. (A) Total lysate from U2OS cells expressing C-γtubGFP334–452 (CγTub), N-γtubGFP1–333 (Nterm), GFP-γ-tubulin (γTub) or empty vector (Cont.) were separately immunoprecipitated with anti-GFP or anti-lamin B. The expression levels of the various recombinant proteins were first analyzed by WB with an anti-GFP and reprobed with a mixture of two anti-γ-tubulin (T3320 and T6557) antibodies. The cellulose membranes containing immunoprecipitated GFP-tagged proteins were first analyzed by WB with an anti-lamin B antibody and reprobed with an anti-lamin A/C and −GFP. Arrowheads indicate the immunoprecipitated GFP-fused proteins (n = 3). Graph shows the protein concentration of lamin B found in C-γtubGFP334–452 and N-γtubGFP1–333 immunoprecipitates relative to the lamin B concentration found in GFP-γ-tubulin immunoprecipitates expressed in arbitrary units (AU; mean ± s.d; n = 3, * p < 0.05). To adjust for differences in protein loading, the protein concentration of lamin B was determined by its ratio with the immunoprecipitated GFP-tagged protein for each sample. The protein ratio in control extracts was set to 1. (B) DIC/fluorescence images of time-lapse from a U2OS cell that is stably expressing both γTUBULIN shRNA and sh-resistant Cγ-tubGFP334–452 (CγTub, green), and transiently expressing mCherry-lamin B1 (lamB1; red) with Hoechst 33258 stained chromatin (blue), as indicated. The image series show chosen frames of the location of Cγ-tubGFP334–452 and lamin B1 during nuclear assembly in a mitotic cell. Images were collected every 30 sec. Scale bars, 10 μm. See also movie S4. |
|
|
Fig. 20. The N-terminal region of γ-tubulin leads to the formation of chromatin-empty nuclei. (A) DIC/fluorescence images of time-lapse from a U2OS cell that is stably expressing both γTUBULIN shRNA and sh-resistant N-γtubGFP1–333 (NTerm, green), and transiently expressing mCherry-lamin B1 (lamB1; red) with Hoechst 33258 stained chromatin (blue), as indicated. The image series show the location of N-γtubGFP1–333 and lamin B1 in a mitotic cell that during nuclear assembly transiently formed two nuclear-like structures, which lack chromatin (arrowhead and arrow). Chromatin-lacking nuclear-like structures (white borders) are shown on the right images. Graph shows the percentage of filmed cells that formed chromatin lacking nuclear like structures. Images were collected every 30 sec. See also movie S5. (B) Fixed U2OS cells that are stably expressing γTUBULIN shRNA and N-γtubGFP1–333 were immunofluorescence stained with an anti-lamin B antibody (laminB; red) and nuclei were detected with DAPI (blue). (A, B) Scale bars, 10 μm. |
References [+] :
Alvarado-Kristensson,
p38 Mitogen-activated protein kinase and phosphatidylinositol 3-kinase activities have opposite effects on human neutrophil apoptosis.
2002, Pubmed
Alvarado-Kristensson, p38 Mitogen-activated protein kinase and phosphatidylinositol 3-kinase activities have opposite effects on human neutrophil apoptosis. 2002, Pubmed
Alvarado-Kristensson, SADB phosphorylation of gamma-tubulin regulates centrosome duplication. 2009, Pubmed
Batzenschlager, The GIP gamma-tubulin complex-associated proteins are involved in nuclear architecture in Arabidopsis thaliana. 2013, Pubmed
Brown, An investigation of the use of nile red as a long-wavelength fluorescent probe for the study of alpha 1-acid glycoprotein-drug interactions. 1995, Pubmed
Collas, Sequential PKC- and Cdc2-mediated phosphorylation events elicit zebrafish nuclear envelope disassembly. 1999, Pubmed
Cox, Extracts from eggs and oocytes of Xenopus laevis differ in their capacities for nuclear assembly and DNA replication. 1990, Pubmed , Xenbase
Dechat, Nuclear lamins. 2010, Pubmed
Dent, A whole-mount immunocytochemical analysis of the expression of the intermediate filament protein vimentin in Xenopus. 1989, Pubmed , Xenbase
Dráberová, Overexpression and Nucleolar Localization of γ-Tubulin Small Complex Proteins GCP2 and GCP3 in Glioblastoma. 2015, Pubmed
Ehlén, Tumors with nonfunctional retinoblastoma protein are killed by reduced γ-tubulin levels. 2012, Pubmed
Eklund, The nuclear localization of γ-tubulin is regulated by SadB-mediated phosphorylation. 2014, Pubmed
Félix, Centrosome assembly in vitro: role of gamma-tubulin recruitment in Xenopus sperm aster formation. 1994, Pubmed , Xenbase
Höög, Nuclear localization of γ-tubulin affects E2F transcriptional activity and S-phase progression. 2011, Pubmed
Hořejší, Nuclear γ-tubulin associates with nucleoli and interacts with tumor suppressor protein C53. 2012, Pubmed
Kollman, Microtubule nucleation by γ-tubulin complexes. 2011, Pubmed
Leno, The nuclear membrane determines the timing of DNA replication in Xenopus egg extracts. 1991, Pubmed , Xenbase
Lesca, DNA damage induce gamma-tubulin-RAD51 nuclear complexes in mammalian cells. 2005, Pubmed
Lindström, Therapeutic Targeting of Nuclear γ-Tubulin in RB1-Negative Tumors. 2015, Pubmed
Lohka, The germinal vesicle material required for sperm pronuclear formation is located in the soluble fraction of egg cytoplasm. 1983, Pubmed , Xenbase
Lopez-Soler, A role for nuclear lamins in nuclear envelope assembly. 2001, Pubmed , Xenbase
Losada, Identification of Xenopus SMC protein complexes required for sister chromatid cohesion. 1998, Pubmed , Xenbase
Lourim, Characterization and quantitation of three B-type lamins in Xenopus oocytes and eggs: increase of lamin LI protein synthesis during meiotic maturation. 1996, Pubmed , Xenbase
Lu, Histone H1 modulates DNA replication through multiple pathways in Xenopus egg extract. 1997, Pubmed , Xenbase
Ma, Requirement for Nudel and dynein for assembly of the lamin B spindle matrix. 2009, Pubmed , Xenbase
Martin, Xgrip109: a gamma tubulin-associated protein with an essential role in gamma tubulin ring complex (gammaTuRC) assembly and centrosome function. 1998, Pubmed , Xenbase
Méndez, Chromatin association of human origin recognition complex, cdc6, and minichromosome maintenance proteins during the cell cycle: assembly of prereplication complexes in late mitosis. 2000, Pubmed , Xenbase
Murray, Cell cycle extracts. 1991, Pubmed
O'Brien, TPX2 is required for postmitotic nuclear assembly in cell-free Xenopus laevis egg extracts. 2006, Pubmed , Xenbase
Peter, In vitro disassembly of the nuclear lamina and M phase-specific phosphorylation of lamins by cdc2 kinase. 1990, Pubmed
Thompson, Identification of protein phosphatase 1 as a mitotic lamin phosphatase. 1997, Pubmed
Tsai, A mitotic lamin B matrix induced by RanGTP required for spindle assembly. 2006, Pubmed , Xenbase
Xue, Chromatin-bound Xenopus Dppa2 shapes the nucleus by locally inhibiting microtubule assembly. 2013, Pubmed , Xenbase
Yokoyama, The nucleoporin MEL-28 promotes RanGTP-dependent γ-tubulin recruitment and microtubule nucleation in mitotic spindle formation. 2014, Pubmed , Xenbase
