XB-ART-52560
Elife
2016 Oct 06;5. doi: 10.7554/eLife.18130.
Show Gene links
Show Anatomy links
The isolated voltage sensing domain of the Shaker potassium channel forms a voltage-gated cation channel.
Zhao J, Blunck R.
???displayArticle.abstract???
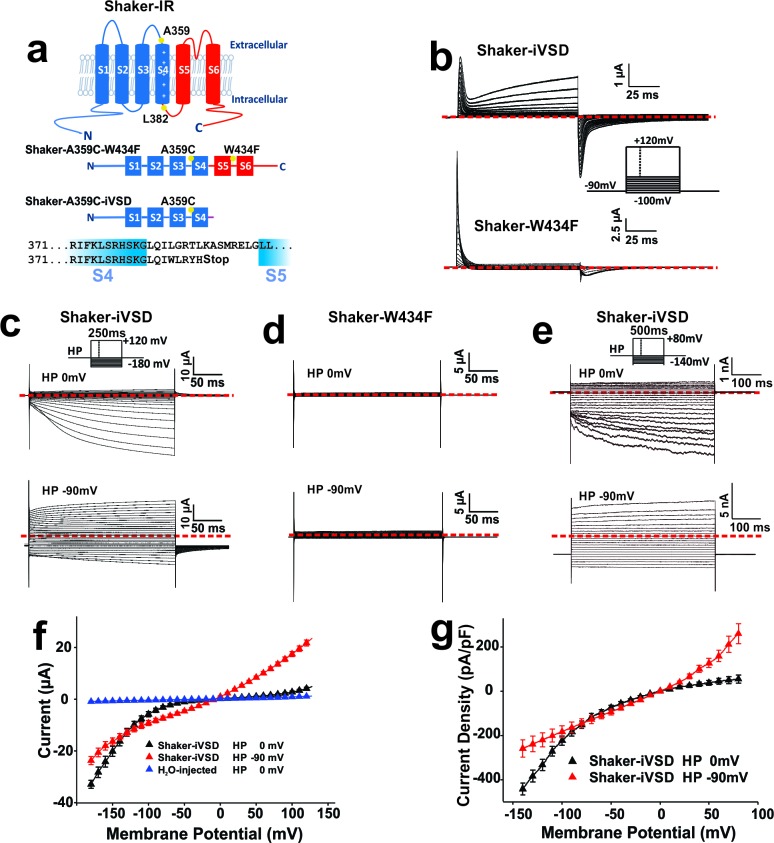
Domains in macromolecular complexes are often considered structurally and functionally conserved while energetically coupled to each other. In the modular voltage-gated ion channels the central ion-conducting pore is surrounded by four voltage sensing domains (VSDs). Here, the energetic coupling is mediated by interactions between the S4-S5 linker, covalently linking the domains, and the proximal C-terminus. In order to characterize the intrinsic gating of the voltage sensing domain in the absence of the pore domain, the Shaker Kv channel was truncated after the fourth transmembrane helix S4 (Shaker-iVSD). Shaker-iVSD showed significantly altered gating kinetics and formed a cation-selective ion channel with a strong preference for protons. Ion conduction in Shaker-iVSD developed despite identical primary sequence, indicating an allosteric influence of the pore domain. Shaker-iVSD also displays pronounced 'relaxation'. Closing of the pore correlates with entry into relaxation suggesting that the two processes are energetically related.
???displayArticle.pubmedLink??? 27710769
???displayArticle.pmcLink??? PMC5092046
???displayArticle.link??? Elife
???displayArticle.grants??? [+]
MOP-136894 CIHR, MOP-102689 CIHR
???attribute.lit??? ???displayArticles.show???
References [+] :
Arrigoni,
The voltage-sensing domain of a phosphatase gates the pore of a potassium channel.
2013, Pubmed,
Xenbase
Arrigoni, The voltage-sensing domain of a phosphatase gates the pore of a potassium channel. 2013, Pubmed , Xenbase
Batulan, An intersubunit interaction between S4-S5 linker and S6 is responsible for the slow off-gating component in Shaker K+ channels. 2010, Pubmed
Bezanilla, The voltage-sensor structure in a voltage-gated channel. 2005, Pubmed
Blunck, Detecting rearrangements of shaker and NaChBac in real-time with fluorescence spectroscopy in patch-clamped mammalian cells. 2004, Pubmed , Xenbase
Blunck, Mechanism of electromechanical coupling in voltage-gated potassium channels. 2012, Pubmed
Boland, Cysteines in the Shaker K+ channel are not essential for channel activity or zinc modulation. 1994, Pubmed , Xenbase
Bruening-Wright, Slow conformational changes of the voltage sensor during the mode shift in hyperpolarization-activated cyclic-nucleotide-gated channels. 2007, Pubmed , Xenbase
Catterall, Ion channel voltage sensors: structure, function, and pathophysiology. 2010, Pubmed
Cha, Characterizing voltage-dependent conformational changes in the Shaker K+ channel with fluorescence. 1997, Pubmed , Xenbase
Chakrapani, Structural dynamics of an isolated voltage-sensor domain in a lipid bilayer. 2008, Pubmed
Choi, Tetraethylammonium blockade distinguishes two inactivation mechanisms in voltage-activated K+ channels. 1991, Pubmed
Cox, An SCN9A channelopathy causes congenital inability to experience pain. 2006, Pubmed
Cuello, Structural mechanism of C-type inactivation in K(+) channels. 2010, Pubmed
DeCoursey, Voltage-gated proton channels: molecular biology, physiology, and pathophysiology of the H(V) family. 2013, Pubmed
del Camino, Status of the intracellular gate in the activated-not-open state of shaker K+ channels. 2005, Pubmed , Xenbase
Faure, A limited 4 Å radial displacement of the S4-S5 linker is sufficient for internal gate closing in Kv channels. 2012, Pubmed
Haddad, Mode shift of the voltage sensors in Shaker K+ channels is caused by energetic coupling to the pore domain. 2011, Pubmed , Xenbase
Hille, Ionic channels in excitable membranes. Current problems and biophysical approaches. 1978, Pubmed
Jiang, X-ray structure of a voltage-dependent K+ channel. 2003, Pubmed
Kalstrup, Dynamics of internal pore opening in K(V) channels probed by a fluorescent unnatural amino acid. 2013, Pubmed , Xenbase
Kim, Evidence for functional diversity between the voltage-gated proton channel Hv1 and its closest related protein HVRP1. 2014, Pubmed
Kreusch, Crystal structure of the tetramerization domain of the Shaker potassium channel. 1998, Pubmed
Kuzmenkin, Gating of the bacterial sodium channel, NaChBac: voltage-dependent charge movement and gating currents. 2004, Pubmed
Labro, Kv channel gating requires a compatible S4-S5 linker and bottom part of S6, constrained by non-interacting residues. 2008, Pubmed
Labro, Molecular mechanism for depolarization-induced modulation of Kv channel closure. 2012, Pubmed , Xenbase
Lainé, Atomic proximity between S4 segment and pore domain in Shaker potassium channels. 2003, Pubmed , Xenbase
Lee, Functional reconstitution of purified human Hv1 H+ channels. 2009, Pubmed
Lee, Two separate interfaces between the voltage sensor and pore are required for the function of voltage-dependent K(+) channels. 2009, Pubmed , Xenbase
Li, Structural mechanism of voltage-dependent gating in an isolated voltage-sensing domain. 2014, Pubmed , Xenbase
Li, Specification of subunit assembly by the hydrophilic amino-terminal domain of the Shaker potassium channel. 1992, Pubmed
Li, Resting state of the human proton channel dimer in a lipid bilayer. 2015, Pubmed
Li, Structural basis of lipid-driven conformational transitions in the KvAP voltage-sensing domain. 2014, Pubmed
Li-Smerin, A localized interaction surface for voltage-sensing domains on the pore domain of a K+ channel. 2000, Pubmed , Xenbase
Long, Atomic structure of a voltage-dependent K+ channel in a lipid membrane-like environment. 2007, Pubmed
Long, Crystal structure of a mammalian voltage-dependent Shaker family K+ channel. 2005, Pubmed
Long, Voltage sensor of Kv1.2: structural basis of electromechanical coupling. 2005, Pubmed
Lu, Coupling between voltage sensors and activation gate in voltage-gated K+ channels. 2002, Pubmed , Xenbase
Lu, Ion conduction pore is conserved among potassium channels. 2001, Pubmed
Männikkö, Hysteresis in the voltage dependence of HCN channels: conversion between two modes affects pacemaker properties. 2005, Pubmed , Xenbase
Mannuzzu, Direct physical measure of conformational rearrangement underlying potassium channel gating. 1996, Pubmed , Xenbase
Moreau, Gating pore currents are defects in common with two Nav1.5 mutations in patients with mixed arrhythmias and dilated cardiomyopathy. 2015, Pubmed
Murata, Phosphoinositide phosphatase activity coupled to an intrinsic voltage sensor. 2005, Pubmed , Xenbase
Muroi, Molecular determinants of coupling between the domain III voltage sensor and pore of a sodium channel. 2010, Pubmed
Musset, Aspartate 112 is the selectivity filter of the human voltage-gated proton channel. 2011, Pubmed
Olcese, Correlation between charge movement and ionic current during slow inactivation in Shaker K+ channels. 1997, Pubmed , Xenbase
Perozo, Gating currents from a nonconducting mutant reveal open-closed conformations in Shaker K+ channels. 1993, Pubmed
Petitjean, A Disease Mutation Causing Episodic Ataxia Type I in the S1 Links Directly to the Voltage Sensor and the Selectivity Filter in Kv Channels. 2015, Pubmed , Xenbase
Piper, Gating currents associated with intramembrane charge displacement in HERG potassium channels. 2003, Pubmed , Xenbase
Priest, S3-S4 linker length modulates the relaxed state of a voltage-gated potassium channel. 2013, Pubmed
Ramsey, A voltage-gated proton-selective channel lacking the pore domain. 2006, Pubmed
Sali, Comparative protein modelling by satisfaction of spatial restraints. 1993, Pubmed
Sasaki, A voltage sensor-domain protein is a voltage-gated proton channel. 2006, Pubmed
Shen, Deletion analysis of K+ channel assembly. 1993, Pubmed , Xenbase
Starace, A proton pore in a potassium channel voltage sensor reveals a focused electric field. 2004, Pubmed
Taglialatela, Novel voltage clamp to record small, fast currents from ion channels expressed in Xenopus oocytes. 1992, Pubmed , Xenbase
Takeshita, X-ray crystal structure of voltage-gated proton channel. 2014, Pubmed
Tan, Voltage-sensing domain mode shift is coupled to the activation gate by the N-terminal tail of hERG channels. 2012, Pubmed , Xenbase
Tao, A gating charge transfer center in voltage sensors. 2010, Pubmed , Xenbase
Tombola, The twisted ion-permeation pathway of a resting voltage-sensing domain. 2007, Pubmed , Xenbase
Tombola, Voltage-sensing arginines in a potassium channel permeate and occlude cation-selective pores. 2005, Pubmed , Xenbase
Vargas, An emerging consensus on voltage-dependent gating from computational modeling and molecular dynamics simulations. 2012, Pubmed
Villalba-Galea, S4-based voltage sensors have three major conformations. 2008, Pubmed
Wall-Lacelle, Double mutant cycle analysis identified a critical leucine residue in the IIS4S5 linker for the activation of the Ca(V)2.3 calcium channel. 2011, Pubmed
Yarov-Yarovoy, Structural basis for gating charge movement in the voltage sensor of a sodium channel. 2012, Pubmed
