XB-ART-52534
J Cell Biol
2016 Mar 28;2127:803-13. doi: 10.1083/jcb.201510019.
Show Gene links
Show Anatomy links
Ca2+/H+ exchange by acidic organelles regulates cell migration in vivo.
Melchionda M, Pittman JK, Mayor R, Patel S.
???displayArticle.abstract???
Increasing evidence implicates Ca(2+) in the control of cell migration. However, the underlying mechanisms are incompletely understood. Acidic Ca(2+) stores are fast emerging as signaling centers. But how Ca(2+) is taken up by these organelles in metazoans and the physiological relevance for migration is unclear. Here, we identify a vertebrate Ca(2+)/H(+)exchanger (CAX) as part of a widespread family of homologues in animals. CAX is expressed in neural crest cells and required for their migration in vivo. It localizes to acidic organelles, tempers evoked Ca(2+) signals, and regulates cell-matrix adhesion during migration. Our data provide new molecular insight into how Ca(2+) is handled by acidic organelles and link this to migration, thereby underscoring the role of noncanonical Ca(2+) stores in the control of Ca(2+)-dependent function.
???displayArticle.pubmedLink??? 27002171
???displayArticle.pmcLink??? PMC4810305
???displayArticle.link??? J Cell Biol
???displayArticle.grants??? [+]
Species referenced: Xenopus laevis
Genes referenced: adm ddx59 lamp1 snai2 twist1 XB5937757
???displayArticle.morpholinos??? CAX MO1 CAX MO2
Phenotypes: Xla Wt + CAX MO(Fig 2. b) [+]
???attribute.lit??? ???displayArticles.show???
|
|
Figure 1. CAXs are widespread in the animal kingdom. (a) Proposed consensus topology of animal CAXs depicting a cytosolic N terminus, 13 transmembrane regions (cylinders), and a luminal C terminus. An N-terminal domain of unknown function (DUF 307) and a Ca2+/H+ antiporter (ChaA) domain comprising 11 transmembrane regions numbered 0â10 are highlighted. (b) CAX phylogeny in major metazoan phyla. Organisms depicted from left to right are Aplysia californica, Capitella teleta, Strongylocentrotus purpuratus, Branchiostoma floridae, Takifugu rubripes, Latimeria chalumna, Xenopus tropicalis, Anolis carolinensis, Gallus gallus, Ornithorhynchus anatinus, and Sarcophilus harrisii. See Table S2 for accession numbers. (c) Expression of animal CAXs. Agarose gel analysis of PCR reactions using primers specific for S. purpuratus (left) or Xenopus (right) CAX and templates prepared from RNA isolated from eggs and stage 16â18 embryos, respectively. Reactions were performed either with (+) or without (â) reverse transcription (RT). (d) Sequence comparison of animal, plant, and yeast CAXs. ClustalW2 multiple sequence alignment of TM2 and TM7 of the α1 and α2 repeats of CAX, respectively, from the sea urchin (SpuCAX), frog (XlaCAX), yeast (SceVCX1), and plant (AthCAX). *, glutamate residues conserved in both repeats. (e) Structural model of animal CAX. Magnified view of TM2 and 7 of Xenopus CAX highlighting E420 and E648, likely important for ion coordination. (f and g) Effect of CAX on Ca2+ homeostasis in yeast. (f) Inductively coupled plasma emission spectroscopy of total Ca2+ content. Data (n = 9) are from wild-type (WT) or δvcx1δpmc1 yeast grown in 10 mM Ca2+ and transformed with empty vector (Vec.) or vectors expressing CAX, CAXδN, and CAXE420A. (g) Ca2+/H+ exchange measurements using endomembrane-enriched membrane vesicles and acridine orange fluorescence recovery in response to 50 µM Ca2+. Data (n = 4 preparations) are from wild-type or δvcx1δvnx1 yeast transformed with the indicated vector. Error bars represent SEM. **, P < 0.01. |
|
|
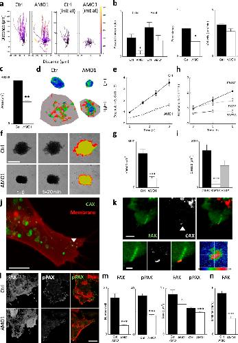
Figure 2. CAX is required for cell migration in vivo. (a) Tissue distribution of frog CAX. In situ hybridization of CAX and the neural crest marker Twist in stage 26/27 Xenopus embryos. Arrowheads mark the neural crest streams. (bâd) Effect of CAX knockdown on neural crest migration in vivo. (b) In situ hybridization analyses of Twist and the additional neural crest marker Snail2 in exemplar stage 23/24 embryos injected with two antisense morpholinos (10 ng AMO1 or 20 ng AMO2). Dorsal views (left) and views along the anteriorâposterior axis (right) for both the uninjected (control) and antisense morpholinoâinjected (*) sides of embryos (delineated by the dashed lines) are shown. Phenotypes were considered mild or severe. (c) Summary data quantifying the proportion of embryos displaying the indicated phenotype in response to increasing amounts of antisense morpholino. Results are from a single experiment where all six experimental manipulations were performed in parallel on the same batch of embryos (â¼1,000 injections). (d) Summary data from seven knockdowns (using 10 ng AMO1 and Twist) quantifying the length of all three neural crest streams, normalized to that in the uninjected side of the same embryo. Results are from CAX-depleted morphant embryos coinjected with increasing amounts of mRNA (0.6 or 1.2 ng; color coded) for GFP-CAX (left) or from control embryos injected with mRNA alone (right). Bars, 500 µm. Error bars represent SEM. **, P < 0.01; ***, P < 0.001. |
|
|
Figure 3. CAX localizes to acidic organelles. (a and b) Subcellular distribution of CAX in neural crest cells. (a) Confocal (top) and transmitted light (bottom) micrographs of exemplar neural crest cells expressing GFP-CAX. Inset shows a magnified image highlighting large (open triangles) and small (closed triangles) GFP-positive structures. (b) Images of GFP-CAXâexpressing cells labeled with Lysotracker red (Lyso.). (Left) Images of large vesicles from cells loaded with 30 nM Lysotracker. (Right) Magnified images of small vesicles from independent cells loaded with 300 nM Lysotracker. Intensity plots of red and green fluorescence between the white lines in the overlaid image are shown below the images. (câf) Subcellular distribution of CAX in human cells. (c) Confocal micrographs of the indicated cell type transiently transfected with GFP-CAX and fixed before imaging. (d) Distribution of GFP-CAX in live HeLa cells labeled with 100 nM Lysotracker red. (e) Distribution of GFP-CAX in fixed HeLa cells coexpressing LAMP1-mRFP. (f) Immunocytochemistry analysis using an antibody raised to LAMP1 in SHSY5Y cells or fibroblasts expressing GFP-CAX. Bars: (a and b) 5 µm; (câf) 10 µm. |
|
|
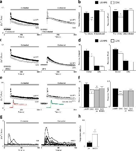
Figure 4. CAX regulates cytosolic Ca2+ signaling. (aâf) Effect of CAX overexpression on agonist-evoked Ca2+ signals. (a) Cytosolic Ca2+ levels of SHSY5Y cells loaded with the Ca2+ indicator Fura-2 and stimulated with 100 µM carbachol. Cells were from cultures transiently transfected with mRFP-CAX or LAMP1-mRFP, and data were segregated according to whether they were mRFP positive (transfected) or not (untransfected). (b) Pooled data (from seven transfections) quantifying the area under the curve (integral) and the peak response. (c) Effect of mRFP-CAX on carbachol-evoked Ca2+ signals in the presence of GPN. Cultures were treated with DMSO or 200 µM GPN for 30 min before stimulation. (d) Pooled data from four transfections. (e) Cytosolic Ca2+ responses of cells stimulated with 10 µM carbachol from cultures transiently transfected with LAMP1-mRFP, CAX-mRFP, CAXδN-mRFP, or mRFP-CAXE420A. Insets are expanded views of the initial responses presented as line plots without error bars (traces from cells expressing LAMP1 and the CAX mutants overlap). (f) Pooled data from six transfections. (g and h) Effect of CAX knockdown on agonist-evoked Ca2+ signals. (g) Cytosolic Ca2+ levels of neural crest cells expressing the Ca2+ indicator R-GECO1 and stimulated with 1 mM carbachol. Explants were from control embryos and embryos injected with 10 ng AMO1. (h) Pooled data from five knockdowns quantifying the proportion of cells that responded to agonist. Error bars represent SEM. *, P < 0.05; **, P < 0.01; ***, P < 0.001. |
|
|
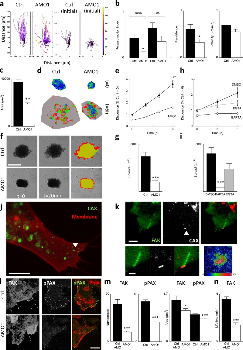
Figure 5. CAX regulates cell substrate attachment. (a and b) Effect of CAX knockdown on chemotaxis. (a) Tracks of individual explants migrating toward beads soaked in Sdf-1 over the entire period of recording (left) or the initial 100 min (right). (b) Summary data (from three knockdowns) quantifying forward motion index, persistence, and velocity of migration. (câg) Effect of CAX knockdown on cell dispersion. (c) Summary data from three knockdowns quantifying the size of control and morphant explants 30 min after plating. (d) Representative color-coded triangulation diagrams at time 0 and 6 h from control or morphant explants. (e) Time courses (from three knockdowns) quantifying triangle area. Data are normalized to control explants at time 0. (f) Transmitted light micrographs showing spreading of control or morphant explants over a 20-min period. Panels on the right show an overlay of the area occupied by the explants where red represents the extent of spreading. Bar, 500 µm. (g) Summary data from three knockdowns quantifying spread area. (h and i) Effect of Ca2+ buffering on cell dispersion. Triangulation (h) and spreading (i) analysis of explants treated with cell-permeable Ca2+ chelators (50 µM BAPTA/EGTA-AM) or DMSO 30 min before imaging. (j and k) Live cell imaging of CAX. Stills from time-lapse confocal imaging of explants coexpressing mRFP-CAX and either membrane GFP (j; bar, 10 µm) or focal adhesion kinaseâGFP (k). Arrowheads mark small CAX-positive vesicles. (k) Bars: (top) 4 µm; (bottom) 1 µm. Heat map summarizes the mean projection for CAX-positive vesicles relative to the centroid of focal adhesions (intersection of white lines) within 5 à 5âµm regions of interest. Data are from 28 focal adhesions from two expression experiments. (lân) Effect of CAX knockdown on focal adhesions. (l) Expression of focal adhesion kinaseâGFP (left) and immunocytochemistry analysis using an antibody to phosphopaxillin (middle) in control and morphant explants. Overlays (right) show costaining of phalloidin. Bar, 20 µm. (m) Summary data (94â422 cells from two to three knockdowns) quantifying the number and size of labeled structures. (n) Lifetime analysis of focal adhesion kinaseâGFP in control and morphant explants (30â58 focal adhesions from two knockdowns). 10 ng AMO1 was used for all knockdowns. Error bars represent SEM. *, P < 0.05; **, P < 0.01; ***, P < 0.001. |
|
|
loc100127794 (uncharacterized LOC100127794, CAX ) gene expression in a Xenopus laevis embryo, NF stage 23/24, as assayed by in situ hybridization, lateral view, dorsal up. anterior left, head region . |
References [+] :
Berridge,
Calcium signalling: dynamics, homeostasis and remodelling.
2003, Pubmed
Berridge, Calcium signalling: dynamics, homeostasis and remodelling. 2003, Pubmed
Brailoiu, Essential requirement for two-pore channel 1 in NAADP-mediated calcium signaling. 2009, Pubmed
Brundage, Calcium gradients underlying polarization and chemotaxis of eosinophils. 1991, Pubmed
Carmona-Fontaine, Contact inhibition of locomotion in vivo controls neural crest directional migration. 2008, Pubmed , Xenbase
Cheng, Functional association of Arabidopsis CAX1 and CAX3 is required for normal growth and ion homeostasis. 2005, Pubmed
Christensen, pH-dependent regulation of lysosomal calcium in macrophages. 2002, Pubmed
Churchill, NAADP mobilizes Ca(2+) from reserve granules, lysosome-related organelles, in sea urchin eggs. 2002, Pubmed
Conn, Cell-specific vacuolar calcium storage mediated by CAX1 regulates apoplastic calcium concentration, gas exchange, and plant productivity in Arabidopsis. 2011, Pubmed
Cunningham, Ca2+ transport in Saccharomyces cerevisiae. 1994, Pubmed
Delhaize, A role for the AtMTP11 gene of Arabidopsis in manganese transport and tolerance. 2007, Pubmed
Demaegd, Newly characterized Golgi-localized family of proteins is involved in calcium and pH homeostasis in yeast and human cells. 2013, Pubmed
Denis, Internal Ca(2+) release in yeast is triggered by hypertonic shock and mediated by a TRP channel homologue. 2002, Pubmed
Evans, Ca2+ influx is an essential component of the positive-feedback loop that maintains leading-edge structure and activity in macrophages. 2007, Pubmed
Finn, HMMER web server: 2015 update. 2015, Pubmed
Gietz, High-efficiency yeast transformation using the LiAc/SS carrier DNA/PEG method. 2007, Pubmed
Harland, In situ hybridization: an improved whole-mount method for Xenopus embryos. 1991, Pubmed , Xenbase
Hirschi, CAX1, an H+/Ca2+ antiporter from Arabidopsis. 1996, Pubmed
Hooper, Membrane topology of NAADP-sensitive two-pore channels and their regulation by N-linked glycosylation. 2011, Pubmed
Jadot, Intralysosomal hydrolysis of glycyl-L-phenylalanine 2-naphthylamide. 1984, Pubmed
Kilpatrick, Methods for monitoring lysosomal morphology. 2015, Pubmed
Koren'kov, Enhanced Cd2+ -selective root-tonoplast-transport in tobaccos expressing Arabidopsis cation exchangers. 2007, Pubmed
Linker, Relationship between gene expression domains of Xsnail, Xslug, and Xtwist and cell movement in the prospective neural crest of Xenopus. 2000, Pubmed , Xenbase
Lloyd-Evans, On the move, lysosomal CAX drives Ca2+ transport and motility. 2016, Pubmed , Xenbase
Lloyd-Evans, Niemann-Pick disease type C1 is a sphingosine storage disease that causes deregulation of lysosomal calcium. 2008, Pubmed
López, Ca2+ accumulation into acidic organelles mediated by Ca2+- and vacuolar H+-ATPases in human platelets. 2005, Pubmed
López-Sanjurjo, Lysosomes shape Ins(1,4,5)P3-evoked Ca2+ signals by selectively sequestering Ca2+ released from the endoplasmic reticulum. 2013, Pubmed
Manohar, Zebrafish (Danio rerio) endomembrane antiporter similar to a yeast cation/H(+) transporter is required for neural crest development. 2010, Pubmed
Mayor, The neural crest. 2013, Pubmed , Xenbase
Nathan, Identification of SSF1, CNS1, and HCH1 as multicopy suppressors of a Saccharomyces cerevisiae Hsp90 loss-of-function mutation. 1999, Pubmed
Patel, Function and dysfunction of two-pore channels. 2015, Pubmed
Patel, Acidic calcium stores open for business: expanding the potential for intracellular Ca2+ signaling. 2010, Pubmed
Patel, Acidic Ca(2+) stores come to the fore. 2011, Pubmed
Pittman, Regulation of CAX1, an Arabidopsis Ca(2+)/H+ antiporter. Identification of an N-terminal autoinhibitory domain. 2001, Pubmed
Pittman, Vacuolar Ca(2+) uptake. 2011, Pubmed
Ridley, Cell migration: integrating signals from front to back. 2003, Pubmed
Robles, Focal adhesion kinase signaling at sites of integrin-mediated adhesion controls axon pathfinding. 2006, Pubmed , Xenbase
Scarpa, Cadherin Switch during EMT in Neural Crest Cells Leads to Contact Inhibition of Locomotion via Repolarization of Forces. 2015, Pubmed , Xenbase
Spano, Molecular networks that regulate cancer metastasis. 2012, Pubmed
Stern, Buffering of calcium in the vicinity of a channel pore. 1992, Pubmed
Theveneau, Collective chemotaxis requires contact-dependent cell polarity. 2010, Pubmed , Xenbase
Theveneau, Chase-and-run between adjacent cell populations promotes directional collective migration. 2013, Pubmed
Tsai, A polarized Ca2+, diacylglycerol and STIM1 signalling system regulates directed cell migration. 2014, Pubmed
Tsai, Ca2+ pulses control local cycles of lamellipodia retraction and adhesion along the front of migrating cells. 2012, Pubmed
Waight, Structural basis for alternating access of a eukaryotic calcium/proton exchanger. 2013, Pubmed
Wei, Calcium flickers steer cell migration. 2009, Pubmed
Yang, The I-TASSER Suite: protein structure and function prediction. 2015, Pubmed
Yang, Orai1 and STIM1 are critical for breast tumor cell migration and metastasis. 2009, Pubmed
Zhao, An expanded palette of genetically encoded Ca²⁺ indicators. 2011, Pubmed
