XB-ART-52527
Open Biol
2016 Apr 01;64:150218. doi: 10.1098/rsob.150218.
Show Gene links
Show Anatomy links
ESCRT-II controls retinal axon growth by regulating DCC receptor levels and local protein synthesis.
???displayArticle.abstract???
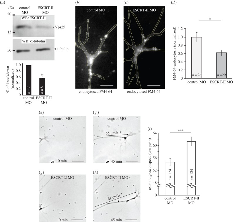
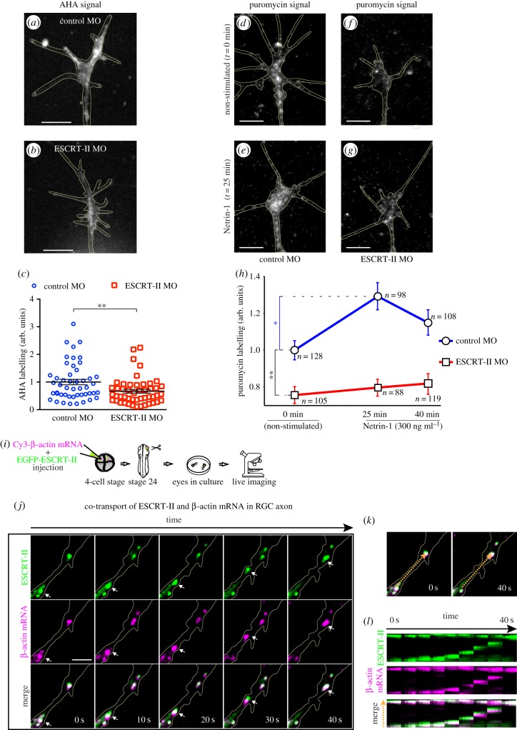
Endocytosis and local protein synthesis (LPS) act coordinately to mediate the chemotropic responses of axons, but the link between these two processes is poorly understood. The endosomal sorting complex required for transport (ESCRT) is a key regulator of cargo sorting in the endocytic pathway, and here we have investigated the role of ESCRT-II, a critical ESCRT component, in Xenopus retinal ganglion cell (RGC) axons. We show that ESCRT-II is present in RGC axonal growth cones (GCs) where it co-localizes with endocytic vesicle GTPases and, unexpectedly, with the Netrin-1 receptor, deleted in colorectal cancer (DCC). ESCRT-II knockdown (KD) decreases endocytosis and, strikingly, reduces DCC in GCs and leads to axon growth and guidance defects. ESCRT-II-depleted axons fail to turn in response to a Netrin-1 gradient in vitro and many axons fail to exit the eye in vivo These defects, similar to Netrin-1/DCC loss-of-function phenotypes, can be rescued in whole (in vitro) or in part (in vivo) by expressing DCC. In addition, ESCRT-II KD impairs LPS in GCs and live imaging reveals that ESCRT-II transports mRNAs in axons. Collectively, our results show that the ESCRT-II-mediated endocytic pathway regulates both DCC and LPS in the axonal compartment and suggest that ESCRT-II aids gradient sensing in GCs by coupling endocytosis to LPS.
???displayArticle.pubmedLink??? 27248654
???displayArticle.pmcLink??? PMC4852451
???displayArticle.link??? Open Biol
???displayArticle.grants??? [+]
085314 Wellcome Trust , 322817 European Research Council, ERC_322817 European Research Council
Species referenced: Xenopus laevis
Genes referenced: dcc rab11a rab5a rab7a rpl5 snf8 tec ugcg vps25 vps36
???displayArticle.morpholinos??? vps25 MO1 vps25 MO2
???attribute.lit??? ???displayArticles.show???
References [+] :
Allison,
An ESCRT-spastin interaction promotes fission of recycling tubules from the endosome.
2013, Pubmed
Allison, An ESCRT-spastin interaction promotes fission of recycling tubules from the endosome. 2013, Pubmed
Baldys, Critical role of ESCRT machinery in EGFR recycling. 2009, Pubmed
Bastmeyer, Fish E587 glycoprotein, a member of the L1 family of cell adhesion molecules, participates in axonal fasciculation and the age-related order of ganglion cell axons in the goldfish retina. 1995, Pubmed
Baumann, Endosomal transport of septin mRNA and protein indicates local translation on endosomes and is required for correct septin filamentation. 2014, Pubmed
Birgbauer, Kinase independent function of EphB receptors in retinal axon pathfinding to the optic disc from dorsal but not ventral retina. 2000, Pubmed
Bray, Surface movements during the growth of single explanted neurons. 1970, Pubmed
Bunge, Initial endocytosis of perioxidase or ferritin by growth cones of cultured nerve cells. 1977, Pubmed
Campbell, Chemotropic responses of retinal growth cones mediated by rapid local protein synthesis and degradation. 2001, Pubmed , Xenbase
Carlton, Differential requirements for Alix and ESCRT-III in cytokinesis and HIV-1 release. 2008, Pubmed
Castellani, Semaphorin3A-induced receptor endocytosis during axon guidance responses is mediated by L1 CAM. 2004, Pubmed
Colombo, Analysis of ESCRT functions in exosome biogenesis, composition and secretion highlights the heterogeneity of extracellular vesicles. 2013, Pubmed
Craig, Preferential addition of newly synthesized membrane protein at axonal growth cones. 1995, Pubmed
David, Nuclear translation visualized by ribosome-bound nascent chain puromycylation. 2012, Pubmed
Deiner, Netrin-1 and DCC mediate axon guidance locally at the optic disc: loss of function leads to optic nerve hypoplasia. 1997, Pubmed
de la Torre, Turning of retinal growth cones in a netrin-1 gradient mediated by the netrin receptor DCC. 1997, Pubmed , Xenbase
Delcroix, NGF signaling in sensory neurons: evidence that early endosomes carry NGF retrograde signals. 2003, Pubmed
Diefenbach, Membrane recycling in the neuronal growth cone revealed by FM1-43 labeling. 1999, Pubmed
Dieterich, In situ visualization and dynamics of newly synthesized proteins in rat hippocampal neurons. 2010, Pubmed
Dollar, Rab11 polarization of the Drosophila oocyte: a novel link between membrane trafficking, microtubule organization, and oskar mRNA localization and translation. 2002, Pubmed
Falk, Electroporation of cDNA/Morpholinos to targeted areas of embryonic CNS in Xenopus. 2007, Pubmed , Xenbase
Falk, Rab5 and Rab4 regulate axon elongation in the Xenopus visual system. 2014, Pubmed , Xenbase
Filimonenko, Functional multivesicular bodies are required for autophagic clearance of protein aggregates associated with neurodegenerative disease. 2007, Pubmed
Fournier, Semaphorin3A enhances endocytosis at sites of receptor-F-actin colocalization during growth cone collapse. 2000, Pubmed
Fredriksson, Protein detection using proximity-dependent DNA ligation assays. 2002, Pubmed
Goodman, Novel insights into the regulation of skeletal muscle protein synthesis as revealed by a new nonradioactive in vivo technique. 2011, Pubmed
Haag, Membrane-Coupled mRNA Trafficking in Fungi. 2015, Pubmed
Handschuh, ESCRT-II/Vps25 constrains digit number by endosome-mediated selective modulation of FGF-SHH signaling. 2014, Pubmed
Henne, The ESCRT pathway. 2011, Pubmed
Hines, Asymmetric endocytosis and remodeling of beta1-integrin adhesions during growth cone chemorepulsion by MAG. 2010, Pubmed , Xenbase
Höpker, Growth-cone attraction to netrin-1 is converted to repulsion by laminin-1. 1999, Pubmed , Xenbase
Horgan, Tumor susceptibility gene 101 (TSG101) is a novel binding-partner for the class II Rab11-FIPs. 2012, Pubmed
Howe, NGF signaling from clathrin-coated vesicles: evidence that signaling endosomes serve as a platform for the Ras-MAPK pathway. 2001, Pubmed
Howe, Modeling the signaling endosome hypothesis: why a drive to the nucleus is better than a (random) walk. 2005, Pubmed
Hurley, Membrane budding and scission by the ESCRT machinery: it's all in the neck. 2010, Pubmed
Irion, bicoid RNA localization requires specific binding of an endosomal sorting complex. 2007, Pubmed , Xenbase
Issman-Zecharya, The PI3K class III complex promotes axon pruning by downregulating a Ptc-derived signal via endosome-lysosomal degradation. 2014, Pubmed
Janke, Tubulin post-translational modifications: encoding functions on the neuronal microtubule cytoskeleton. 2010, Pubmed
Jung, Translational regulation in growth cones. 2011, Pubmed
Jurney, Rac1-mediated endocytosis during ephrin-A2- and semaphorin 3A-induced growth cone collapse. 2002, Pubmed
Kamiguchi, The role of endocytic l1 trafficking in polarized adhesion and migration of nerve growth cones. 2001, Pubmed
König, The fungal RNA-binding protein Rrm4 mediates long-distance transport of ubi1 and rho3 mRNAs. 2009, Pubmed
Lebrand, Critical role of Ena/VASP proteins for filopodia formation in neurons and in function downstream of netrin-1. 2004, Pubmed
Lee, ESCRT-III dysfunction causes autophagosome accumulation and neurodegeneration. 2007, Pubmed
Leung, Asymmetrical beta-actin mRNA translation in growth cones mediates attractive turning to netrin-1. 2006, Pubmed , Xenbase
Leung, Live visualization of protein synthesis in axonal growth cones by microinjection of photoconvertible Kaede into Xenopus embryos. 2008, Pubmed , Xenbase
Lohof, Asymmetric modulation of cytosolic cAMP activity induces growth cone turning. 1992, Pubmed , Xenbase
Mann, B-type Eph receptors and ephrins induce growth cone collapse through distinct intracellular pathways. 2003, Pubmed , Xenbase
Matusek, The ESCRT machinery regulates the secretion and long-range activity of Hedgehog. 2014, Pubmed
Mayers, Regulation of ubiquitin-dependent cargo sorting by multiple endocytic adaptors at the plasma membrane. 2013, Pubmed
Pert, Netrins and Frazzled/DCC promote the migration and mesenchymal to epithelial transition of Drosophila midgut cells. 2015, Pubmed
Piper, Endocytosis-dependent desensitization and protein synthesis-dependent resensitization in retinal growth cone adaptation. 2005, Pubmed , Xenbase
Piper, Signaling mechanisms underlying Slit2-induced collapse of Xenopus retinal growth cones. 2006, Pubmed , Xenbase
Pujic, Analysis of the growth cone turning assay for studying axon guidance. 2008, Pubmed
Raiborg, The ESCRT machinery in endosomal sorting of ubiquitylated membrane proteins. 2009, Pubmed
Rusten, Shaping development with ESCRTs. 2011, Pubmed , Xenbase
Schmidt, SUnSET, a nonradioactive method to monitor protein synthesis. 2009, Pubmed
Schmieg, Signalling endosomes in axonal transport: travel updates on the molecular highway. 2014, Pubmed
Sharma, Long-distance control of synapse assembly by target-derived NGF. 2010, Pubmed
Shewan, Age-related changes underlie switch in netrin-1 responsiveness as growth cones advance along visual pathway. 2002, Pubmed , Xenbase
Steketee, Nanoparticle-mediated signaling endosome localization regulates growth cone motility and neurite growth. 2011, Pubmed
Steketee, Signaling endosomes and growth cone motility in axon regeneration. 2012, Pubmed
Stenmark, Rab GTPases as coordinators of vesicle traffic. 2009, Pubmed
Sweeney, The coiled-coil protein shrub controls neuronal morphogenesis in Drosophila. 2006, Pubmed
Tcherkezian, Transmembrane receptor DCC associates with protein synthesis machinery and regulates translation. 2010, Pubmed
Thompson, Slit proteins regulate distinct aspects of retinal ganglion cell axon guidance within dorsal and ventral retina. 2006, Pubmed
Thompson, Tumor suppressor properties of the ESCRT-II complex component Vps25 in Drosophila. 2005, Pubmed
Tojima, Asymmetric clathrin-mediated endocytosis drives repulsive growth cone guidance. 2010, Pubmed
Tojima, Exocytic and endocytic membrane trafficking in axon development. 2015, Pubmed
Tojima, Steering neuronal growth cones by shifting the imbalance between exocytosis and endocytosis. 2014, Pubmed
tom Dieck, Direct visualization of newly synthesized target proteins in situ. 2015, Pubmed
Uytterhoeven, Loss of skywalker reveals synaptic endosomes as sorting stations for synaptic vesicle proteins. 2011, Pubmed
Vaccari, The Drosophila tumor suppressor vps25 prevents nonautonomous overproliferation by regulating notch trafficking. 2005, Pubmed
van Bergeijk, Optogenetic control of organelle transport and positioning. 2015, Pubmed
Yao, An essential role for beta-actin mRNA localization and translation in Ca2+-dependent growth cone guidance. 2006, Pubmed , Xenbase
Yoon, Local translation of extranuclear lamin B promotes axon maintenance. 2012, Pubmed , Xenbase
Yorikawa, Human CHMP6, a myristoylated ESCRT-III protein, interacts directly with an ESCRT-II component EAP20 and regulates endosomal cargo sorting. 2005, Pubmed
Zakharenko, Plasma membrane recycling and flow in growing neurites. 2000, Pubmed , Xenbase
Zimmer, EphB-ephrinB bi-directional endocytosis terminates adhesion allowing contact mediated repulsion. 2003, Pubmed
Zivraj, Subcellular profiling reveals distinct and developmentally regulated repertoire of growth cone mRNAs. 2010, Pubmed , Xenbase
