XB-ART-52517
J Dev Biol
2016 Jun 01;42:. doi: 10.3390/jdb4020017.
Show Gene links
Show Anatomy links
Nutrient-Deprived Retinal Progenitors Proliferate in Response to Hypoxia: Interaction of the HIF-1 and mTOR Pathway.
???displayArticle.abstract???
At a cellular level, nutrients are sensed by the mechanistic Target of Rapamycin (mTOR). The response of cells to hypoxia is regulated via action of the oxygen sensor Hypoxia-Inducible Factor 1 (HIF-1). During development, injury and disease, tissues might face conditions of both low nutrient supply and low oxygen, yet it is not clear how cells adapt to both nutrient restriction and hypoxia, or how mTOR and HIF-1 interact in such conditions. Here we explore this question in vivo with respect to cell proliferation using the ciliary marginal zone (CMZ) of Xenopus. We found that both nutrient-deprivation and hypoxia cause retinal progenitors to decrease their proliferation, yet when nutrient-deprived progenitors are exposed to hypoxia there is an unexpected rise in cell proliferation. This increase, mediated by HIF-1 signalling, is dependent on glutaminolysis and reactivation of the mTOR pathway. We discuss how these findings in non-transformed tissue may also shed light on the ability of cancer cells in poorly vascularised solid tumours to proliferate.
???displayArticle.pubmedLink??? 27280081
???displayArticle.pmcLink??? PMC4894462
???displayArticle.link??? J Dev Biol
???displayArticle.grants??? [+]
Species referenced: Xenopus
Genes referenced: arnt ccdc34 h3-3a hif1a mtor rps6
GO keywords: cell proliferation involved in compound eye morphogenesis [+]
retina development in camera-type eye
cellular response to hypoxia
regulation of glycolysis involved in cellular glucose homeostasis
???displayArticle.antibodies??? Rps6 Ab3
Phenotypes: Xla Wt + Echinomycin [+]
Xla Wt + Echinomycin
Xla Wt + hypoxia
Xla Wt + hypoxia
Xla Wt + hypoxia
Xla Wt + hypoxia + Echinomycin
Xla Wt + nutrient deprivation
Xla Wt + nutrient deprivation
Xla Wt + nutrient deprivation + hypoxia
Xla Wt + nutrient deprivation + hypoxia
Xla Wt + nutrient deprivation + hypoxia
Xla Wt + nutrient deprivation + hypoxia + BPTES
Xla Wt retinal explant + nutrient deprivation
Xla Wt retinal explant + nutrient deprivation + L15 + glutamine
Xl Wt + nutrient deprivation + hypoxia + Echinomycin
Xl Wt retinal explant + nutrient deprivation + L15 - glutamine
Xla Wt + hypoxia
Xla Wt + hypoxia
Xla Wt + hypoxia
Xla Wt + hypoxia + Echinomycin
Xla Wt + nutrient deprivation
Xla Wt + nutrient deprivation
Xla Wt + nutrient deprivation + hypoxia
Xla Wt + nutrient deprivation + hypoxia
Xla Wt + nutrient deprivation + hypoxia
Xla Wt + nutrient deprivation + hypoxia + BPTES
Xla Wt retinal explant + nutrient deprivation
Xla Wt retinal explant + nutrient deprivation + L15 + glutamine
Xl Wt + nutrient deprivation + hypoxia + Echinomycin
Xl Wt retinal explant + nutrient deprivation + L15 - glutamine
???attribute.lit??? ???displayArticles.show???
|
|
Figure 1. Hypoxia affects proliferation of progenitors in the retinal stem cell niche in the opposite manner, dependent on the nutritional status. (A) Schematic representation of a cross section through a 38-stage Xenopus retina, indicating the position of the ciliary marginal zone (CMZ). (BâE) EdU incorporation measured after a 2 h EdU pulse in DAPI-stained retinas from animals that have been normal-fed (B,C) or nutrient-deprived for 24 h (D,E) incubated under normoxia (B,D) or hypoxia (C,E). Nutrient deprivation or hypoxia reduced the number of proliferating cells in the CMZ, whereas hypoxic nutrient-deprived retinas show an increase of proliferation in the CMZ. Scale bars = 50 µm. For each condition, between 10 and 15 retinas were quantified. (F) Quantification of the experiment performed in (BâE). Error bars represent standard deviations. Two hooked ends of horizontal lines indicate the two conditions compared, *** p-value < 0.001; n = 7. (G) Quantification of EdU-positive cells after an 1 h EdU incorporation in retinas from normal-fed (blue line) or nutrient-deprived (red line) animals after various times in hypoxia (time in minutes indicated on the x-axis). Error bars represent standard deviations of two independent experiments (n = 2). For each condition and time point, a minimum of 10 retinas was quantified. |
|
|
Figure 2. HIF-1 activity is required to induce re-initiation of proliferation in nutrient-deprived hypoxic retinas. (A) Western blot of retinas isolated from normal-fed or nutrient-deprived animals kept under normal oxygen concentrations or in hypoxia, probed for HIF-1α subunit and α-tubulin. HIF-1α is stabilized under hypoxia in both normal-fed and nutrient-deprived animals. At least 22 retinas were taken for each condition; all conditions in each experiment have the same number of retinas (n = 5). (B) Quantification of the Western blot performed in (A). Error bars represent standard deviations. Two hooked ends of horizontal lines indicate the two conditions compared, * p-value < 0.05, *** p-value < 0.001; n = 5. (C–H) EdU incorporation in DAPI-stained retinas from normal-fed animals (C–E) kept in normoxia (C), hypoxia (D) or incubated with Echinomycin under hypoxia (E) and in nutrient-deprived animals kept in normoxia (F), hypoxia (G) or incubated with Echinomycin under hypoxia (H). Nutrient-deprived retinas no longer resume their proliferation in hypoxia when function of HIF-1 is blocked by Echinomycin. Scale bars = 50 µm. In each condition, a minimum of 10 retinas was examined. (I) Quantification of the experiment performed in (C–H). Error bars represent standard deviations between three independent experiments. Two hooked ends of horizontal lines indicate the two conditions compared, * p-value < 0.05; n > 3. For each condition, between 10 and 15 retinas were quantified. |
|
|
Figure 3. Glutamine is essential for retinal progenitor cell proliferation. (A–E) EdU incorporation in DAPI-stained ex vivo retinal explants from normal-fed embryos maintained in L15 medium for 24 h (A), from ND embryos maintained in 1× MBS for 24 h (B) or from ND embryos re-fed for 24 h with L15 (C), L15 lacking glutamine (D) or L15 lacking glutamine with added glutamine (E). Removal of glutamine from L15 medium prevented the rescue in proliferation observed following re-feeding. (F) Quantification of the experiment performed in (A–F). Error bars are standard deviations between three independent experiments. Two hooked ends of horizontal lines indicate the two conditions compared, ** p-values < 0.01, *** p-value < 0.001; scale bars = 20 μm; n = 3. Each experiment used six retinas per condition. These were from six different animals per condition (i.e., one retina from each animal). |
|
|
Figure 4. Block in glutaminolysis interferes with re-initiation of proliferation in nutrient-deprived hypoxic retinas. (A–F) EdU incorporation in DAPI-stained retinas from normal-fed animals (A–C) kept in normoxia (A), hypoxia (B) or incubated with BPTES under hypoxia (C) and in nutrient-deprived animals kept in normoxia (D), hypoxia (E) or incubated with BPTES under hypoxia (F). Nutrient-deprived retinas no longer resume their proliferation in hypoxia when glutaminolysis is blocked by BPTES. Scale bars = 50 µm. In each condition, a minimum of 8 retinas was observed. (E) Quantification of the experiment performed in (A–F). Error bars represent standard deviations between three independent experiments. Two hooked ends of horizontal lines indicate the two conditions compared, *** p-value < 0.001, n = 3. For each condition, between 8 and 17 retinas were quantified. |
|
|
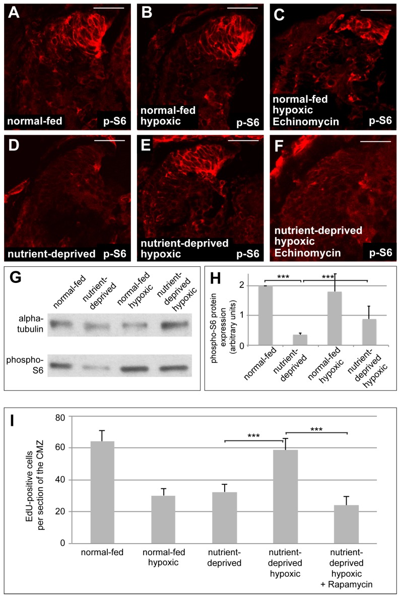
Figure 5. Reactivation of mTOR signalling, mediated by HIF-1 function, is required when nutrient-deprived retinas increase proliferation in hypoxia. (A–D) Immunostaining for the mTOR target phospho-S6 (p-S6) in retinas from normal-fed (A–C) or nutrient-deprived (C–E) animals kept in normal oxygen concentration (A,D), under hypoxia (B,E) or under hypoxia and treated with Echinomycin (C,F). Incubation of nutrient-deprived retinas in hypoxia restores p-S6 staining in the CMZ. Echinomycin treatment interferes with the increase of p-S6 staining in the CMZ of nutrient-deprived hypoxic retinas. Scale bars = 50 µm; n = 3. In each condition, a minimum of 8 retinas was examined. (G) Western blot of retinas dissected from normal-fed or nutrient-deprived normoxic or hypoxic animals, probed for phospho-S6 and α-tubulin. At least 22 retinas were taken for each condition, and all conditions in each experiment have the same number of retinas (n = 10). (H) Quantification of the Western blot shown in (G). Phospho-S6 levels, normalized to tubulin, are significantly reduced upon nutrient deprivation, unaffected by hypoxia alone, and increase to 40% of control levels upon nutrient deprivation in hypoxia. In Western blot quantification, error bars represent standard deviations between 10 independent experiments. Two hooked ends of horizontal lines indicate the two conditions compared, *** p-values < 0.001; n = 10. (I) Quantification of EdU incorporation in retinas from normal-fed or nutrient-deprived animals kept in normoxia, hypoxia or incubated with Rapamycin under hypoxia. Nutrient-deprived retinas no longer resume their proliferation in hypoxia when mTOR signalling is blocked by Rapamycin. Error bars represent standard deviations between two independent experiments. Two hooked ends of horizontal lines indicate the two conditions compared, *** p-values < 0.001; n = 2. For each condition, between 7 and 15 retinas were quantified. |
References [+] :
Agathocleous,
Metabolism in physiological cell proliferation and differentiation.
2013, Pubmed
Agathocleous, Metabolism in physiological cell proliferation and differentiation. 2013, Pubmed
Agathocleous, Metabolic differentiation in the embryonic retina. 2012, Pubmed , Xenbase
Alberghina, Redox control of glutamine utilization in cancer. 2014, Pubmed
Bailey, Antioxidant Role for Lipid Droplets in a Stem Cell Niche of Drosophila. 2015, Pubmed
Britton, Environmental control of the cell cycle in Drosophila: nutrition activates mitotic and endoreplicative cells by distinct mechanisms. 1998, Pubmed
Brugarolas, Regulation of mTOR function in response to hypoxia by REDD1 and the TSC1/TSC2 tumor suppressor complex. 2004, Pubmed
Clanton, Yet another oxygen paradox. 2005, Pubmed
Cramer, HIF-1alpha is essential for myeloid cell-mediated inflammation. 2003, Pubmed
Crickmore, The control of size in animals: insights from selector genes. 2008, Pubmed
Dang, Links between metabolism and cancer. 2012, Pubmed
DeBerardinis, The biology of cancer: metabolic reprogramming fuels cell growth and proliferation. 2008, Pubmed
Dechant, Nutrient signals driving cell growth. 2008, Pubmed
Denko, Hypoxia, HIF1 and glucose metabolism in the solid tumour. 2008, Pubmed
Desai, FKBP12-rapamycin-associated protein associates with mitochondria and senses osmotic stress via mitochondrial dysfunction. 2002, Pubmed
Durán, Glutaminolysis activates Rag-mTORC1 signaling. 2012, Pubmed
Fernandez-Fernandez, Antioxidant and bioenergetic coupling between neurons and astrocytes. 2012, Pubmed
Fingar, Target of rapamycin (TOR): an integrator of nutrient and growth factor signals and coordinator of cell growth and cell cycle progression. 2004, Pubmed
Gardner, Hypoxia inhibits G1/S transition through regulation of p27 expression. 2001, Pubmed
Gordan, Hypoxia-inducible factors: central regulators of the tumor phenotype. 2007, Pubmed
Görlach, Reactive oxygen species, nutrition, hypoxia and diseases: Problems solved? 2015, Pubmed
Hall, mTOR-what does it do? 2008, Pubmed
Harris, Growth cones of developing retinal cells in vivo, on culture surfaces, and in collagen matrices. 1985, Pubmed , Xenbase
Huang, Regulation of hypoxia-inducible factor 1alpha is mediated by an O2-dependent degradation domain via the ubiquitin-proteasome pathway. 1998, Pubmed
Huang, Hypoxia and cancer cell metabolism. 2014, Pubmed
Humar, Hypoxia enhances vascular cell proliferation and angiogenesis in vitro via rapamycin (mTOR)-dependent signaling. 2002, Pubmed
Jiang, Phosphatidylinositol 3-kinase signaling controls levels of hypoxia-inducible factor 1. 2001, Pubmed
Jiang, Hypoxia-inducible factor 1 levels vary exponentially over a physiologically relevant range of O2 tension. 1996, Pubmed
Jin, Glutamate dehydrogenase 1 signals through antioxidant glutathione peroxidase 1 to regulate redox homeostasis and tumor growth. 2015, Pubmed
Kappler, The real face of HIF1α in the tumor process. 2012, Pubmed
Kong, Echinomycin, a small-molecule inhibitor of hypoxia-inducible factor-1 DNA-binding activity. 2005, Pubmed
Kurihara, Hypoxia-induced metabolic stress in retinal pigment epithelial cells is sufficient to induce photoreceptor degeneration. 2016, Pubmed
Lanet, Protection of neuronal diversity at the expense of neuronal numbers during nutrient restriction in the Drosophila visual system. 2013, Pubmed
Le, Glucose-independent glutamine metabolism via TCA cycling for proliferation and survival in B cells. 2012, Pubmed
Le Belle, Proliferative neural stem cells have high endogenous ROS levels that regulate self-renewal and neurogenesis in a PI3K/Akt-dependant manner. 2011, Pubmed
Lee, Novel Pathway for Hypoxia-Induced Proliferation and Migration in Human Mesenchymal Stem Cells: Involvement of HIF-1α, FASN, and mTORC1. 2015, Pubmed
Leontieva, Hypoxia and gerosuppression: the mTOR saga continues. 2012, Pubmed
Love, A nutrient-sensitive restriction point is active during retinal progenitor cell differentiation. 2014, Pubmed , Xenbase
Love, Amputation-induced reactive oxygen species are required for successful Xenopus tadpole tail regeneration. 2013, Pubmed , Xenbase
Majumder, mTOR inhibition reverses Akt-dependent prostate intraepithelial neoplasia through regulation of apoptotic and HIF-1-dependent pathways. 2004, Pubmed
Negre-Salvayre, Advanced lipid peroxidation end products in oxidative damage to proteins. Potential role in diseases and therapeutic prospects for the inhibitors. 2008, Pubmed
Nieuwkoop, The "organization centre". 3. Segregation and pattern formation in morphogenetic fields. 1967, Pubmed
Owusu-Ansah, Reactive oxygen species prime Drosophila haematopoietic progenitors for differentiation. 2009, Pubmed
Pardee, A restriction point for control of normal animal cell proliferation. 1974, Pubmed
Ratcliffe, Oxygen sensing, hypoxia-inducible factor-1 and the regulation of mammalian gene expression. 1998, Pubmed
Reiling, The hypoxia-induced paralogs Scylla and Charybdis inhibit growth by down-regulating S6K activity upstream of TSC in Drosophila. 2004, Pubmed
Rohde, The TOR kinases link nutrient sensing to cell growth. 2001, Pubmed
Semenza, Targeting HIF-1 for cancer therapy. 2003, Pubmed
Semenza, Hypoxia-inducible factors in physiology and medicine. 2012, Pubmed
Sing, The atypical cadherin fat directly regulates mitochondrial function and metabolic state. 2014, Pubmed
Smolková, Waves of gene regulation suppress and then restore oxidative phosphorylation in cancer cells. 2011, Pubmed
Strese, Effects of hypoxia on human cancer cell line chemosensitivity. 2013, Pubmed
Urban, Sch9 is a major target of TORC1 in Saccharomyces cerevisiae. 2007, Pubmed
Vadysirisack, mTOR activity under hypoxia. 2012, Pubmed
Vander Heiden, Targeting cancer metabolism: a therapeutic window opens. 2011, Pubmed
Weinberg, Mitochondrial metabolism and ROS generation are essential for Kras-mediated tumorigenicity. 2010, Pubmed
