Click here to close
Hello! We notice that you are using Internet Explorer, which is not supported by Xenbase and may cause the site to display incorrectly.
We suggest using a current version of Chrome,
FireFox, or Safari.
PLoS One
2016 Jan 01;116:e0158032. doi: 10.1371/journal.pone.0158032.
Show Gene links
Show Anatomy links
Mutation Linked to Autosomal Dominant Nocturnal Frontal Lobe Epilepsy Reduces Low-Sensitivity α4β2, and Increases α5α4β2, Nicotinic Receptor Surface Expression.
Nichols WA, Henderson BJ, Marotta CB, Yu CY, Richards C, Dougherty DA, Lester HA, Cohen BN.
???displayArticle.abstract???
A number of mutations in α4β2-containing (α4β2*) nicotinic acetylcholine (ACh) receptors (nAChRs) are linked to autosomal dominant nocturnal frontal lobe epilepsy (ADNFLE), including one in the β2 subunit called β2V287L. Two α4β2* subtypes with different subunit stoichiometries and ACh sensitivities co-exist in the brain, a high-sensitivity subtype with (α4)2(β2)3 subunit stoichiometry and a low-sensitivity subtype with (α4)3(β2)2 stoichiometry. The α5 nicotinic subunit also co-assembles with α4β2 to form a high-sensitivity α5α4β2 nAChR. Previous studies suggest that the β2V287L mutation suppresses low-sensitivity α4β2* nAChR expression in a knock-in mouse model and also that α5 co-expression improves the surface expression of ADNFLE mutant nAChRs in a cell line. To test these hypotheses further, we expressed mutant and wild-type (WT) nAChRs in oocytes and mammalian cell lines, and measured the effects of the β2V287L mutation on surface receptor expression and the ACh response using electrophysiology, a voltage-sensitive fluorescent dye, and superecliptic pHluorin (SEP). The β2V287L mutation reduced the EC50 values of high- and low-sensitivity α4β2 nAChRs expressed in Xenopus oocytes for ACh by a similar factor and suppressed low-sensitivity α4β2 expression. In contrast, it did not affect the EC50 of α5α4β2 nAChRs for ACh. Measurements of the ACh responses of WT and mutant nAChRs expressed in mammalian cell lines using a voltage-sensitive fluorescent dye and whole-cell patch-clamping confirm the oocyte data. They also show that, despite reducing the maximum response, β2V287L increased the α4β2 response to a sub-saturating ACh concentration (1 μM). Finally, imaging SEP-tagged α5, α4, β2, and β2V287L subunits showed that β2V287L reduced total α4β2 nAChR surface expression, increased the number of β2 subunits per α4β2 receptor, and increased surface α5α4β2 nAChR expression. Thus, the β2V287L mutation alters the subunit composition and sensitivity of α4β2 nAChRs, and increases α5α4β2 surface expression.
???displayArticle.pubmedLink???
27336596 ???displayArticle.pmcLink???PMC4918917 ???displayArticle.link???PLoS One ???displayArticle.grants???[+]
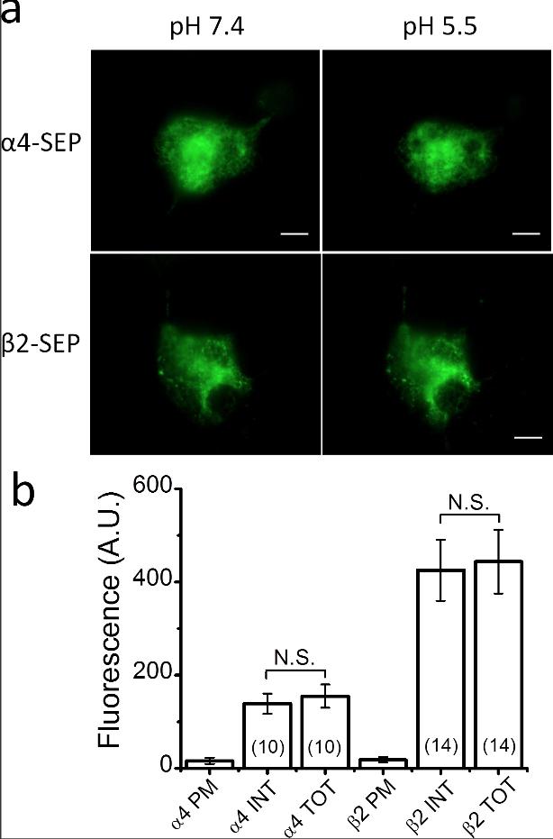
Fig 1. Transfection of N2a cells with just α4 or β2 fails to produce significant surface expression.
Transfection of just α4 or β2 cDNA without the complementary subunit failed to produce significant α4 or β2 protein expression in the plasma membrane (PM). The α4 and β2 subunits were tagged with superecliptic pHluorin (SEP) and imaged with total internal reflection fluorescent (TIRF) microscopy. a. TIRF images of N2a cells expressing SEP-tagged α4 (α4-SEP) (top row) and β2 subunits (β2-SEP) (bottom row) at an extracellular pH of 7.4 (left column) and 5.5 (right column). The absence of a significant effect of extracellular pH on cellular fluorescence shows that SEP-tagged protein expression on the PM was negligible. Scale bars are 10 μm. b. The bars are the internal (INT), total (TOT), and PM fluorescent intensity measured in arbitrary units (A.U.) for N2a cells transfected with α4-SEP or β2-SEP cDNA. Internal and total fluorescence was not significantly different (N.S.) for the α4-SEP, or β2-SEP, subunit.
http://dx.doi.org/10.1371/journal.pone.0158032.g001
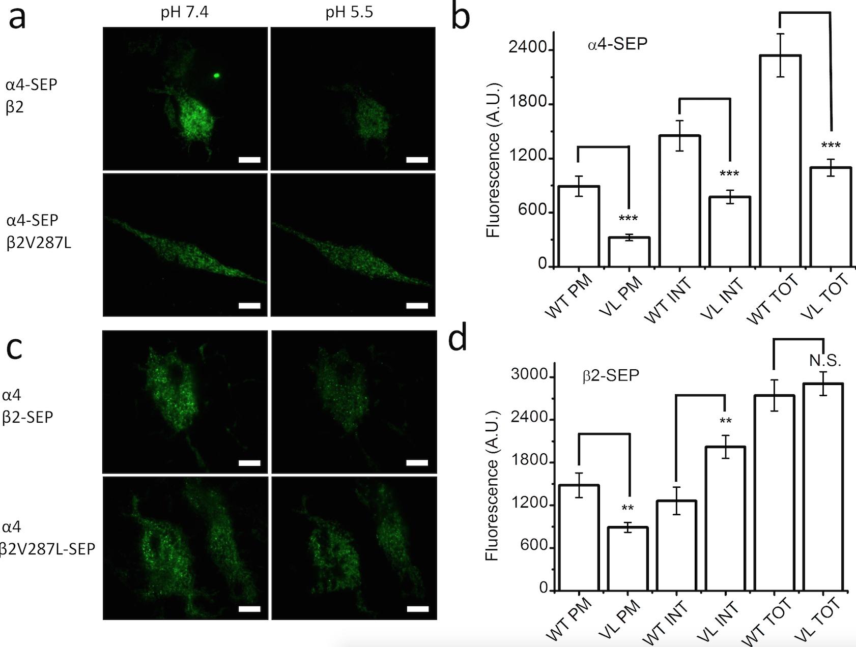
Fig 2. β2V287L alters the surface expression and subunit stoichiometry of SEP-labeled α4β2 nAChRs.
a. TIRF images of α4-SEP fluorescence in N2a cells transfected with α4-SEPβ2 (top row), or α4-SEPβ2V287L, cDNA (bottom row) at an extracellular pH of 7.4 (left column) and pH 5.5 (right column). Reducing the pH from 7.4 to 5.5 dimmed cellular fluorescence because surface SEP-tagged subunits do not fluoresce at pH 5.5. Scale bars are 10 μm. b. The bars (from left to right) are the PM, INT, and TOT fluorescent intensities for cells transfected with α4-SEPβ2 (WT) or α4-SEPβ2V287L (VL) cDNA. The β2V287L mutation significantly (p < 0.001,***) reduced the TOT, INT, and PM α4-SEP fluorescence. c. Images of β2-SEP fluorescence in cells transfected with α4β2-SEP (top row), or α4β2V287L-SEP, cDNA (bottom row) at an extracellular pH of 7.4 (left column) and pH 5.5 (right column). d. The bars are the PM, INT, and TOT fluorescent intensities for cells transfected with α4β2-SEP (WT) or α4β2V287L-SEP (VL) cDNA. The β2V287L mutation significantly (p < 0.001) reduced PM β2-SEP fluorescence, but did not affect TOT fluorescence. It also significantly (p < 0.01,**) increased INT fluorescence.
http://dx.doi.org/10.1371/journal.pone.0158032.g002
Fig 3. WT and mutant ACh concentration-response relations using unbiased and α4-biased subunit injection ratios.The α4β2 and α4β2V287L receptors were expressed in Xenopus oocytes using either a 1:1 (a-b, e) or 10:1 α4:β2 mRNA injection ratio (c-d, f). a-b. the traces are voltage-clamped ACh responses of oocytes injected with α4β2 (a) or α4β2V287L (b) in a 1:1 α4:β2 stoichiometric ratio (w/w). The ACh concentrations (in μM) are listed on the left of, or below, the traces. The bars above the traces show the timing and duration of the ACh application. The downward deflections of the trace are ACh-induced inward currents. For clarity, only a subset of the 18 responses recorded from each oocyte is shown. c-d, Voltage-clamped α4β2 (c) and α4β2V287L responses (d) using a 10:1 α4:β2 injection ratio. e-f. Normalized ACh concentration-relations for the α4β2 (filled circles) and α4β2V287L nAChRs (open circles) using 1:1 (e) and 10:1 (f) α4:β2 injection ratios. Lines are fits to the sum of two hyperbolic binding components using non-linear least-squares regression, subject to the constraints described in the text (Results). The data or individual oocytes were normalized to the observed maximum response for each oocyte, pooled across oocytes, and re-normalized to the fitted maximum response (Methods). Symbols are the means of 7–17 oocytes. Error bars are SEMs in this, and subsequent, figures (obscured by the symbols at some ACh concentrations). Holding potential = -60 mV.
Fig 4. ACh concentration-response relations for α5α4β2 and α5α4β2V287L nAChRs.The α5α4β2 and α5α4β2V287L receptors were expressed in Xenopus oocytes using a large excess of α5 mRNA (α5:α4:β2 mRNA injection ratio of 10:1:1 w/w/w) to ensure that α5-containing (α5*) nAChRs were the predominantly expressed subtype. a-b. Voltage-clamped ACh responses of oocytes expressing α5α4β2 (a) or α5α4β2V287L receptors (b). c. Normalized ACh concentration-relations for the WT α5α4β2 (filled circles), and mutant α5α4β2V287L (open circles), nAChRs superimpose. The lines are fits to a single hyperbolic binding component using non-linear least-squares regression. The data for both receptors were normalized to the fitted maximum response to facilitate comparison of their ACh sensitivities. Symbols are the means of 4–8 oocytes. Holding potential = -60 mV.
Fig 5. Fluorescent responses of α4β2, α4β2V287L, α5α4β2, and α5α4β2V287L nAChRs to 5 and 300 μM ACh.ACh responses were measured using a membrane-potential-sensitive fluorescent dye. a. The bars are peak responses to 5 and 300 μM ACh of α4β2 (WT) and α4β2V287L (mutant) receptors (measured in relative fluorescent units (RFU)). HEK cells were transfected with α4 and β2 cDNA in a 1:1 stoichiometric ratio (w/w). The WT and mutant responses were measured in matched groups of cells transfected on the same day, incubated for the same time, and tested on the same day. All responses were normalized to the peak WT 300 μM ACh response. Sample sizes (n = number of culture wells) are given in parentheses inside the bars. Connecting lines above the bars in this, and subsequent, figures indicate statistical comparisons between various groups. Asterisks give the significance levels for post hoc comparisons between the groups. Not significant (N.S.) b. Similar analysis for HEK cells transfected with α5α4β2 (WT), or α5α4β2V287L (mutant), cDNA in a 1:1:1 α5:α4:β2 stoichiometric ratio.
Fig 6. ACh concentration-response relations for α4β2, α4β2V287L, α5α4β2, and α5α4β2V287L nAChRs using a membrane-potential dye.a. β2V287L shifted the α4β2 ACh concentration-response to the left and reduced the maximum response. The data were normalized to the 1 mM ACh α4β2 response. The filled circles are α4β2 responses, and the open circles, α4β2V287L responses. The lines are fits to the three-parameter Hill equation (see Table 2 for the fitted parameters). b. Co-expression with α5 increased the maximum response of cells transfected with the mutant receptor cDNA (α5α4β2V287L) relative to the WT control (α5α4β2). The data were normalized to the 1 mM ACh α5α4β2 response. The α5:α4:β2 cDNA transfection ratio was 1:1:1 (w/w). The filled squares are α5α4β2 responses, and the open squares, α5α4β2V287L responses. All else was the same as in a.
Fig 7. β2V287L increased the ACh sensitivity of α4β2 nAChRs in N2a cells but reduced maximum response.The α4 subunit was labeled with an enhanced green fluorescent protein (eGFP) tag to facilitate the identification of cells expressing α4β2 nAChRs. The cells were voltage-clamped at -60 mV in whole-cell mode. a. Normalized ACh concentration-response relations for the α4-eGFPβ2 (filled circles) or α4-eGFPβ2V287L receptors (open circles). The α4-eGFPβ2 and α4-eGFPβ2V287L ACh responses were normalized to the peak 100 μM response. The α4-eGFPβ2 symbol at 100 μM ACh is obscured by that for α4-eGFPβ2V287L. The dashed (α4-eGFPβ2V287L) and solid lines (α4-eGFPβ2) are fits to the three-parameter Hill equation (see text for values of fitted parameters). b-c. Superimposed traces of α4-eGFPβ2 (black) and α4-eGFPβ2V287L (red) responses to 300 ms applications of 1 (b) and 100 μM ACh (c). At 1 μM ACh, the α4-eGFPβ2V287L response was larger than α4-eGFPβ2 response. At 100 μM ACh, it was smaller. Downward arrows denote the onset of a 300 ms ACh application.
Fig 8. β2V287L increased α5 incorporation into surface α4β2* nAChRs.a. TIRF images of α5-SEP fluorescence in N2a cells co-transfected with α5-SEPα4β2 (top row), or α5-SEPα4β2V287L, cDNA (bottom row) at an extracellular pH of 7.4 (left column) and pH 5.5 (right column). b. Bar graphs of the PM, INT, and TOT fluorescent intensities of cells transfected with α5-SEPα4β2 (WT) or α5-SEPα4β2V287L (VL). The β2V287L mutation significantly (p < 0.001,***) increased TOT and PM α5-SEP fluorescence but did not affect INT fluorescence.
Bailey,
Nicotinic α5 subunits drive developmental changes in the activation and morphology of prefrontal cortex layer VI neurons.
2012, Pubmed
Bailey,
Nicotinic α5 subunits drive developmental changes in the activation and morphology of prefrontal cortex layer VI neurons.
2012,
Pubmed Ballesteros-Yáñez,
Alterations of cortical pyramidal neurons in mice lacking high-affinity nicotinic receptors.
2010,
Pubmed Becchetti,
The role of nicotinic acetylcholine receptors in autosomal dominant nocturnal frontal lobe epilepsy.
2015,
Pubmed Bloem,
Cholinergic modulation of the medial prefrontal cortex: the role of nicotinic receptors in attention and regulation of neuronal activity.
2014,
Pubmed Brown,
Nicotinic alpha5 subunit deletion locally reduces high-affinity agonist activation without altering nicotinic receptor numbers.
2007,
Pubmed Combi,
Autosomal dominant nocturnal frontal lobe epilepsy--a critical overview.
2004,
Pubmed De Fusco,
The nicotinic receptor beta 2 subunit is mutant in nocturnal frontal lobe epilepsy.
2000,
Pubmed Ferini-Strambi,
Nocturnal frontal lobe epilepsy and the acetylcholine receptor.
2012,
Pubmed Figl,
Two mutations linked to nocturnal frontal lobe epilepsy cause use-dependent potentiation of the nicotinic ACh response.
1998,
Pubmed
,
Xenbase Gambardella,
A new locus for autosomal dominant nocturnal frontal lobe epilepsy maps to chromosome 1.
2000,
Pubmed Gotti,
Brain nicotinic acetylcholine receptors: native subtypes and their relevance.
2006,
Pubmed Gotti,
Partial deletion of the nicotinic cholinergic receptor alpha 4 or beta 2 subunit genes changes the acetylcholine sensitivity of receptor-mediated 86Rb+ efflux in cortex and thalamus and alters relative expression of alpha 4 and beta 2 subunits.
2008,
Pubmed Harpsøe,
Unraveling the high- and low-sensitivity agonist responses of nicotinic acetylcholine receptors.
2011,
Pubmed Hay,
Nicotinic Transmission onto Layer 6 Cortical Neurons Relies on Synaptic Activation of Non-α7 Receptors.
2016,
Pubmed Henderson,
Nicotine exploits a COPI-mediated process for chaperone-mediated up-regulation of its receptors.
2014,
Pubmed Heron,
Missense mutations in the sodium-gated potassium channel gene KCNT1 cause severe autosomal dominant nocturnal frontal lobe epilepsy.
2012,
Pubmed Ishida,
Mutations of DEPDC5 cause autosomal dominant focal epilepsies.
2013,
Pubmed Jin,
The nicotinic α5 subunit can replace either an acetylcholine-binding or nonbinding subunit in the α4β2* neuronal nicotinic receptor.
2014,
Pubmed
,
Xenbase Kedmi,
Mice lacking neuronal nicotinic acetylcholine receptor beta4-subunit and mice lacking both alpha5- and beta4-subunits are highly resistant to nicotine-induced seizures.
2004,
Pubmed Kurth,
Mapping of cortical activity in the first two decades of life: a high-density sleep electroencephalogram study.
2010,
Pubmed Kuryatov,
Roles of accessory subunits in alpha4beta2(*) nicotinic receptors.
2008,
Pubmed Kuryatov,
Mutation causing autosomal dominant nocturnal frontal lobe epilepsy alters Ca2+ permeability, conductance, and gating of human alpha4beta2 nicotinic acetylcholine receptors.
1997,
Pubmed
,
Xenbase Lozada,
Induction of dendritic spines by β2-containing nicotinic receptors.
2012,
Pubmed Manfredi,
Expression of mutant beta2 nicotinic receptors during development is crucial for epileptogenesis.
2009,
Pubmed Marotta,
Probing the non-canonical interface for agonist interaction with an α5 containing nicotinic acetylcholine receptor.
2014,
Pubmed
,
Xenbase Miles,
The 5-HT3AB receptor shows an A3B2 stoichiometry at the plasma membrane.
2013,
Pubmed Milligan,
KCNT1 gain of function in 2 epilepsy phenotypes is reversed by quinidine.
2014,
Pubmed
,
Xenbase Moroni,
alpha4beta2 nicotinic receptors with high and low acetylcholine sensitivity: pharmacology, stoichiometry, and sensitivity to long-term exposure to nicotine.
2006,
Pubmed
,
Xenbase Ochoa,
Concomitant protein phosphorylation and endogenous acetylcholine release induced by nicotine: dependency on neuronal nicotinic receptors and desensitization.
1994,
Pubmed O'Neill,
Mice expressing the ADNFLE valine 287 leucine mutation of the Β2 nicotinic acetylcholine receptor subunit display increased sensitivity to acute nicotine administration and altered presynaptic nicotinic receptor function.
2013,
Pubmed Picard,
Alteration of the in vivo nicotinic receptor density in ADNFLE patients: a PET study.
2006,
Pubmed Proulx,
Nicotinic acetylcholine receptors in attention circuitry: the role of layer VI neurons of prefrontal cortex.
2014,
Pubmed Quirion,
Muscarinic and nicotinic modulation of cortical acetylcholine release monitored by in vivo microdialysis in freely moving adult rats.
1994,
Pubmed Raggenbass,
Nicotinic receptors in circuit excitability and epilepsy.
2002,
Pubmed Ramirez-Latorre,
Functional contributions of alpha5 subunit to neuronal acetylcholine receptor channels.
1996,
Pubmed
,
Xenbase Richards,
Trafficking of alpha4* nicotinic receptors revealed by superecliptic phluorin: effects of a beta4 amyotrophic lateral sclerosis-associated mutation and chronic exposure to nicotine.
2011,
Pubmed Rodrigues-Pinguet,
Mutations linked to autosomal dominant nocturnal frontal lobe epilepsy affect allosteric Ca2+ activation of the alpha 4 beta 2 nicotinic acetylcholine receptor.
2005,
Pubmed
,
Xenbase Rodrigues-Pinguet,
Five ADNFLE mutations reduce the Ca2+ dependence of the mammalian alpha4beta2 acetylcholine response.
2003,
Pubmed
,
Xenbase Salas,
The nicotinic acetylcholine receptor subunit alpha 5 mediates short-term effects of nicotine in vivo.
2003,
Pubmed Sansoni,
Functional characterization of a CRH missense mutation identified in an ADNFLE family.
2013,
Pubmed Scheffer,
Autosomal dominant nocturnal frontal lobe epilepsy. A distinctive clinical disorder.
1995,
Pubmed Shiba,
Spontaneous epileptic seizures in transgenic rats harboring a human ADNFLE missense mutation in the β2-subunit of the nicotinic acetylcholine receptor.
2015,
Pubmed Sine,
Agonists block currents through acetylcholine receptor channels.
1984,
Pubmed Son,
Nicotine normalizes intracellular subunit stoichiometry of nicotinic receptors carrying mutations linked to autosomal dominant nocturnal frontal lobe epilepsy.
2009,
Pubmed Teper,
Nicotine-induced dystonic arousal complex in a mouse line harboring a human autosomal-dominant nocturnal frontal lobe epilepsy mutation.
2007,
Pubmed
,
Xenbase Tian,
Plasticity of prefrontal attention circuitry: upregulated muscarinic excitability in response to decreased nicotinic signaling following deletion of α5 or β2 subunits.
2011,
Pubmed Wada,
The distribution of mRNA encoded by a new member of the neuronal nicotinic acetylcholine receptor gene family (alpha 5) in the rat central nervous system.
1990,
Pubmed Xu,
Altered activity-rest patterns in mice with a human autosomal-dominant nocturnal frontal lobe epilepsy mutation in the β2 nicotinic receptor.
2011,
Pubmed Zwart,
Four pharmacologically distinct subtypes of alpha4beta2 nicotinic acetylcholine receptor expressed in Xenopus laevis oocytes.
1998,
Pubmed
,
Xenbase