Click here to close
Hello! We notice that you are using Internet Explorer, which is not supported by Xenbase and may cause the site to display incorrectly.
We suggest using a current version of Chrome,
FireFox, or Safari.
Int J Dev Biol
2016 Jan 01;604-6:151-7. doi: 10.1387/ijdb.150402am.
Show Gene links
Show Anatomy links
Noggin 1 overexpression in retinal progenitors affects bipolar cell generation.
Messina A, Bridi S, Bozza A, Bozzi Y, Baudet ML, Casarosa S.
???displayArticle.abstract???
Waves of Bone Morphogenetic Proteins (BMPs) and their antagonists are present during initial eye development, but their possible roles in retinogenesis are still unknown. We have recently shown that noggin 1, a BMP antagonist, renders pluripotent cells able to differentiate into retinal precursors, and might be involved in the maintenance of retinal structures in the adult vertebrate eye. Here, we report that noggin 1, differently from noggin 2 and noggin 4, is expressed during all phases of Xenopus laevis retinal development. Gain-of-function experiments by electroporation in the optic vesicle show that overexpression of noggin 1 significantly decreases the number of bipolar cells in the inner nuclear layer of the retina, without significantly affecting the generation of the other retinal cell types. Our data suggest that BMP signaling could be involved in the differentiation of retinal progenitors into specific retinal subtypes during late phases of vertebrate retinal development.
Fig. 2. Noggin 1, noggin 2 and noggin 4 expression during different Xenopus developmental stages by in situ hybridization and immunohistochemistry. (A-D) noggin 1 expression at stage 15 (A), stage 18 (B), stage 22 (C) and stage 25 (D). (E-H) noggin 2 expression at stage 15 (E), stage 18 (F), stage 22 (G) and stage 25 (H). (I-L) noggin 4
expression at stage 15 (I), stage 18 (J), stage 22 (K) and stage 25 (L). (M-Q) Co-localization of noggin (M) with rhodopsin (N), merge (O) and magnification (P). (Q-T) Co-localization of noggin (Q) with synaptophysin (R), merge (S) and magnification (T). Scale bar 50 mm.(M-T) Nuclei are counterstained with DAPI. ANF, anterior neural fold; ANR, anterior neural ridge; Di, diencephalon; IPL, inner plexiform layer; NT, notocord; OPL, outer plexiform layer; OV, optic vesicle; Ph, photoreceptor; Tel, telencephalon
Fig. 3. Effects of noggin 1 overexpression on eye size and on proliferation of retinal precursors (stage 35 and 42). (A,D) Wildtype
embryos at stage 35 (A) and stage 42 (D). (B,E) GFP electroporated embryos at stage 35 (B) and stage 42 (E). (C,D) GFP + noggin 1 electroporated embryos at stage 35 (C) and stage 42 (D). (G) Size of the RPE in wild-type (dark grey); GFP only (grey) and GFP + noggin 1 (light grey) samples. Values (mean ± s.d.) derive from the measure of the RPE size of 25 embryos for each condition. D/V st 35 (dorso-ventral axis stage 35); A/P st 35 (antero-posterior axis stage 35); D/V st 42 (dorso-ventral axis stage 42); A/P st 42 (antero-posterior axis stage 42). (H-K) Immunohistochemistry with anti-PH3 antibody (in red) and DAPI (in blue). (H, I) GFP electroporated embryos at stage 35 (H) and stage
42 (I). (J, K) GFP + noggin 1 electroporated embryos at stage 35 (J) and stage 42 (K). (H-K) Nuclei are counterstained with DAPI. (L,M) Percentage of PH3+ cells on GFP and GFP + noggin 1 electroporated eyes with respect to the total number of electroporated cells at stage 35 (L) and stage 42 (M). Scale bar 50 mm. Values (mean ± s.d.) derive from the count of GFP+/PH3+ cells in 19 eyes at stage 35 and 16 eyes at stage 42 electroporated with GFP only or GFP + noggin 1.
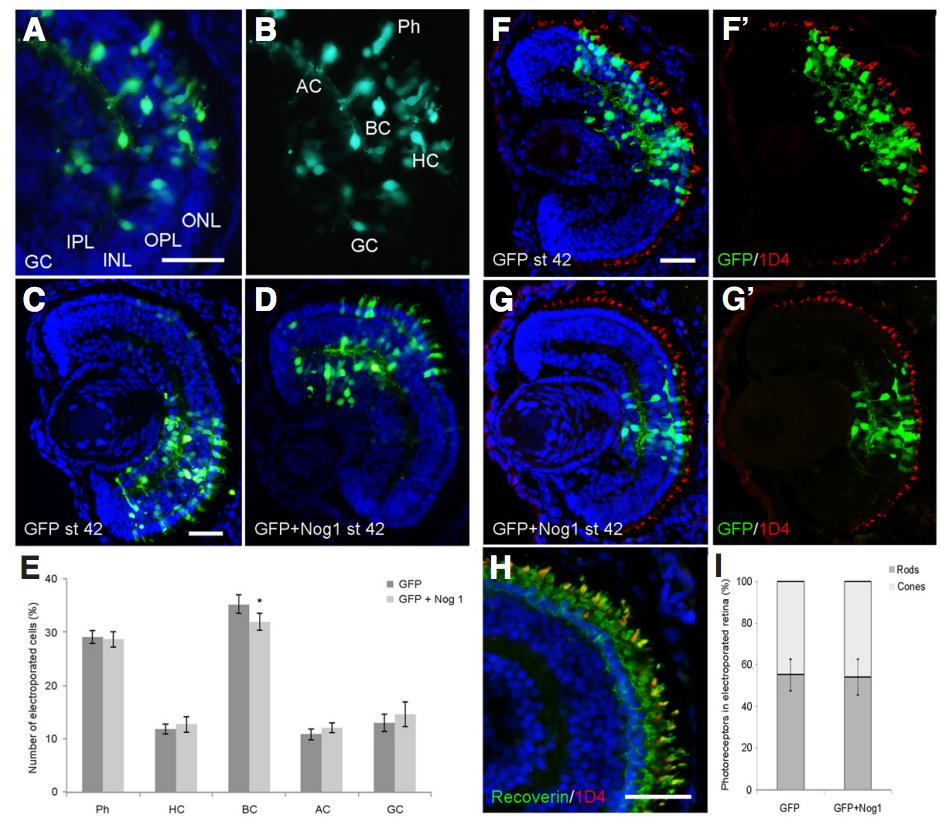
Fig. 4. Effect of noggin 1 overexpression on retinal neuron specification (stage 42). (A) Retinal layers; (B) retinal cells disposition in retinal layers.
(C) GFP electroporated retina and (D) GFP + noggin 1 electroporated retina. (E) Percentages of different cell types in retinae electroporated with GFP (grey) and GFP + noggin 1 (light grey). Scale bar 50
mm. pâ¤0.05 (*). (F-H) Immunohistochemistry with rhodopsin 1D4 antibody (in red) on electroporated eyes. (F, Fâ) GFP electroporated eye. (G, Gâ) GFP + noggin 1 electroporated eye. (H) Co-localization
between recoverin, a pan-photoreceptor marker (in green), and rhodopsin 1D4, a rod-specific marker (in red). (A, C, D, F, G, H) Nuclei are counterstained with DAPI. (I) Percentage of rods and cones in GFP
and GFP + noggin 1 electroporated eyes. Scale bar 50 mm. AC, amacrine cell; BC, bipolar cell; GC, ganglion cell; HC, horizontal cell; INL, inner nuclear layer; IPL, inner plexiform layer; ONL, outer nuclear
layer; OPL, outer plexiform layer; Ph, photoreceptor. Values (mean ± s.d.) derive from the count of cells in 16 eyes at stage 42 electroporated with GFP only or GFP + noggin 1.
Fig. 1. Noggin 1, noggin 2 and noggin 4 expression during different Xenopus developmental stages by RT-qPCR. At all stages analysed noggin 1 mRNA is more expressed than noggin 2 and 4. Noggin 2 mRNA increases in parallel to forebrain development. Noggin 4 is at the limit of detection in all samples analysed. Values (mean ± s.d. from three independent experiments) are normalized to EF1a expression at the same stage