XB-ART-52487
Development
2016 Sep 01;14317:3182-94. doi: 10.1242/dev.135426.
Show Gene links
Show Anatomy links
Ror2 signaling is required for local upregulation of GDF6 and activation of BMP signaling at the neural plate border.
Schille C, Bayerlová M, Bleckmann A, Schambony A.
???displayArticle.abstract???
The receptor tyrosine kinase Ror2 is a major Wnt receptor that activates β-catenin-independent signaling and plays a conserved role in the regulation of convergent extension movements and planar cell polarity in vertebrates. Mutations in the ROR2 gene cause recessive Robinow syndrome in humans, a short-limbed dwarfism associated with craniofacial malformations. Here, we show that Ror2 is required for local upregulation of gdf6 at the neural plate border in Xenopus embryos. Ror2 morphant embryos fail to upregulate neural plate border genes and show defects in the induction of neural crest cell fate. These embryos lack the spatially restricted activation of BMP signaling at the neural plate border at early neurula stages, which is required for neural crest induction. Ror2-dependent planar cell polarity signaling is required in the dorsolateral marginal zone during gastrulation indirectly to upregulate the BMP ligand Gdf6 at the neural plate border and Gdf6 is sufficient to rescue neural plate border specification in Ror2 morphant embryos. Thereby, Ror2 links Wnt/planar cell polarity signaling to BMP signaling in neural plate border specification and neural crest induction.
???displayArticle.pubmedLink??? 27578181
???displayArticle.link??? Development
Species referenced: Xenopus laevis
Genes referenced: bmpr1a bmpr1b chrd ctnnb1 gdf6 msx1 msx2 myod1 npb pax3 pcdh8 pcdh8.2 pcdh8l ror2 smad1 sox2 tcf7 tfap2a twist1 zic1
???displayArticle.morpholinos??? ror2 MO2
???attribute.lit??? ???displayArticles.show???
|
|
Fig. 1. Ror2 loss-of-function results in decreased expression of neural crest marker genes. Ror2 was knocked down by targeted injection of Ror2 antisense morpholino (Ror2 MO) into one dorso-animal blastomere of 8-cell stage embryos. Controls were injected with the corresponding 5-mismatch morpholino (5MM). A plasmid encoding lacZ was co-injected as lineage tracer and the injected side was identified by β-gal staining. (A) In situ hybridization with a twist probe at stage 24. Images show injected (IS) and non-injected (NIS) side of representative embryos injected with either control 5MM MO or Ror2 MO; two phenotypes were obtained after Ror2 MO injection (reduced expression and migration defects). Numbers below the images indicate the overall frequency of the shown phenotype in four independent experiments. (B) Examples of embryos injected as indicated and probed with the indicated probe at stage 18 are shown; the injected side (IS) is oriented to the right. The graph shows the frequency of observed phenotypes after injection of Ror2 MO or a 5-mismatch control MO (5MM) from at least three independent experiments. The total number of embryos is indicated below each column. Statistically significant differences between Ror2 MO and control 5MM MO according to the Ï2 test are indicated by §§P<0.01, §P<0.05, and according to the Wilcoxon rank sum test by **P<0.01, *P<0.05. |
|
|
Fig. 2. Ror2 is required for neural plate border specification. Images show representative examples of embryos injected as indicated; the injected side (IS) is oriented to the right. (A) Examples of embryos injected as indicated, fixed at stage 12/13 and probed with the indicated probe. (B) Graph of phenotype frequency corresponding to A. (C) Co-injection of 5 pg MO-insensitive ror2 RNA rescued msx2 expression. (D) Representative images corresponding to C. At least three independent experiments are summarized in the graphs. The total number of embryos is indicated below each column. Statistically significant differences according to the χ2 test are indicated by §§P<0.01, §P<0.05, according to the Wilcoxon rank sum test by **P<0.01, *P<0.05. |
|
|
Fig. 3. Ror2 acts independently of Wnt/β-catenin signaling in neural plate border specification. Images show representative examples of embryos injected as indicated; the injected side (IS) is oriented to the right. (A) ap2alpha was up- or downregulated at approximately the same frequency by Ror2 MO injections at stage 12/13 or stage 18; ap2alpha expression was restored to normal by co-injection of 5 pg ror2 RNA. (B) Neither dnlef RNA nor tcf1 RNA restored msx1 expression when overexpressed in Ror2 morphant embryos. Upon co-injection with the control MO, the expected Wnt/β-catenin loss- or gain-of-function phenotype, i.e. down- or upregulation of msx1, was observed. At least three independent experiments are summarized in the graphs. The total number of embryos is indicated below each column. Statistically significant differences according to the Ï2 test are indicated by §§P<0.01, §P<0.05, according to the Wilcoxon rank sum test by **P<0.01, *P<0.05. |
|
|
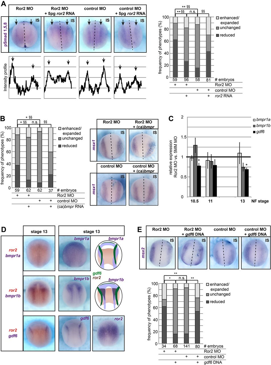
Fig. 4. Ror2 loss-of-function results in decreased BMP signaling at the neural plate border. Images show representative examples of embryos injected as indicated; the injected side (IS) is oriented to the right. Graphs show the frequency of observed phenotypes from three independent experiments. (A) BMP signaling activity was detected in two distinct stripes by whole mount immunostaining against phospho-Smad1,5,8 in embryos injected as indicated. Plots of averaged and smoothed intensity profiles (see Materials and Methods for details) are provided below images of representative embryos. (B) Restoring BMP signaling activity by expression of caBMPR rescued msx1 expression in Ror2 morphant embryos. (C) The expression of gdf6, bmpr1a and bmpr1b in Ror2 MOinjected embryos relative to controls was determined by real-time RT-PCR at the indicated developmental stages (mean±s.e.m.). *P<0.05 significant difference from control-injected embryos (t-test for the mean). (D) Ror2 expression overlaps with expression of the BMP ligand gdf6 and the type I BMP receptor bmpr1b at the neural plate border. Stage 13 embryos were probed for ror2 (brown) and gdf6 ( purple), bmpr1a (purple) or bmpr1b (purple) as indicated; single-probe in situ hybridizations are provided for comparison. The overlap of ror2, gdf6 and bmpr1a or bmpr1b expression is illustrated in the schematics. (E) Overexpression of Gdf6 (25 pg plasmid DNA) restored msx2 expression in Ror2 morphant embryos. At least three independent experiments are summarized in the graphs. The total number of embryos is indicated below each column. Statistically significant differences in A,B,E according to the χ2 test are indicated by §§P<0.01, §P<0.05, according to the Wilcoxon rank sum test by **P<0.01, *P<0.05. |
|
|
Fig. 5. Ror2 is required for gdf6 expression at the neural plate border in a Wnt-dependent manner. Embryos were injected into one animal-dorsal blastomere at the 8-cell stage as indicated; the injected side (IS) is oriented to the right. The images show representative embryos injected as indicated. Frequencies of the observed phenotypes in three independent experiments are summarized in the graphs. Decreased gdf6 expression on the injected side of Ror2 MO-injected embryos was rescued (A) by full-length ror2 RNA, but not by ror2ΔCRD RNA, which lacks the Wnt-binding CRD domain, (B) partially by DvlΔDIX, which activates Wnt/PCP signaling and (C) by the related protocadherins Papc and Pcns. The two-sample Wilcoxon rank sum test was performed to determine differences between experimental groups; statistically significant differences are indicated by **P<0.01; *P<0.05; n.s., not significant. |
|
|
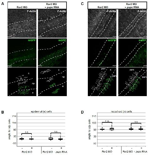
Fig. 6. Ror2 regulates morphogenetic movements and cell orientation in the neural plate. (A,B) Ror2-knockdown (A) disrupts neural fold elevation and thickening of the gdf6-expressing NPB area, which was not seen in embryos injected with control MO (B). (C-F) The neural plate of embryos injected as indicated in C,D was explanted at stage 13, fixed and stained with phalloidin and the injected side identified by co-injection of mGFP RNA. (C) Upper panels: outline of an explant showing the neural plate and anterior-posterior axis and illustration of cell orientation in the ectoderm. Lower panels: laser scanning microscopy images corresponding to the outlines in upper panels. Cell orientation is indicated by arrows; white, uninjected side; green, injected side; position of the neural plate (np) outlined by dashed lines; anterior-posterior axis indicated by a straight line; e, epidermis. (D) Upper panels: outline of an explant showing the paraxial mesoderm (pam), notochord (n) and anterior-posterior axis and an illustration of cell orientation in the mesoderm. Lower panels: laser scanning microscopy images corresponding to the outlines in upper panels. Cell orientation is indicated by arrows; white, uninjected side; green, injected side; position of the notochord outlined by dashed lines; anterior-posterior axis indicated by a straight line. (E) Box plots plotting the angle between long axes of individual cells and the anterior-posterior (a/p) axis in the neural plate. **P<0.01, two-sided separate variance t-test. (F) Box plots plotting the angle between long axes of individual cells and the anteriorposterior (a/p) axis in the paraxial mesoderm (pam). Two independent experiments are summarized in the graphs. |
|
|
Fig. 7. Ror2 is required in the DLMZ to induced NPB markers. (A) The animal cap (AC), dorsal marginal zone (DMZ) and dorsolateral marginal zone (DLMZ) were explanted from stage 10 embryos and expression of the indicated genes analyzed by RT-PCR. In a second experiment, the same explants were cultured until sibling embryos reached stage 13 and analyzed as before. bra and chd were analyzed on the same gel and, therefore, the same markers are shown for these gels. (B) DLMZ and AC explants were combined and cultured until sibling embryos reached stage 13. Induction of the indicated genes in combined explants was determined relative to uninduced control AC explants by real-time RT-PCR (qRT-PCR) and plotted as relative changes. Boxed illustrations show the color codes for each combination of DLMZ explants and AC explants. Significant deviations from induction by control MOinjected DLMZ in control MO-injected AC explants (green box/columns) are indicated by asterisks; *P<0.05, (*)P<0.1, two-sided separate variance t-test. |
|
|
Supplementary Figure 1. Ror2 knock-down in the ectoderm did not affect mesoderm or neural induction. Images show representative examples of embryos injected in one dorso-animal blastomere at the eight-cell-stage as indicated; the IS is oriented to the right. The neural plate was visualized by in situ hybridization using a sox2 probe (Mizuseki et al. 1998), the paraxial mesoderm by myoD (Rupp et al. 1994). At least three independent experiments are summarized in the graphs. Statistically significant differences according to the χ2 test are indicated by “§” (§§<0.01, §<0.05, n.s. not significant). The total number of embryos is indicated below each column. (A) Ror2 MO injection did not affect neural induction as judged by in situ hybridization against sox2. (B) Mesoderm induction (myoD) was also normal in Ror2 morphant embryos and did not differ significantly from controls. |
|
|
Supplementary Figure 2. Co-injection of Ror2 MO with a MO-insensitive ror2 mRNA restores msx1 expression. Increasing doses (5pg to 30 pg) of MO-insensitive ror2 RNA were co-injected with control 5MM MO or Ror2 MO. Images show representative examples of embryos injected as indicated and probed for msx1 mRNA. Frequencies of the observed phenotypes from three independent experiments are summarized in the graph and the total number of embryos analyzed is indicated below the respective columns. Two-sample Wilcoxon rank sum test was performed to determine differences between experimental groups. Asterisks indicate statistically significant differences (** p-value < 0.01, n.s.=not significant). |
|
|
Supplementary Figure 3. Inhibition and activation of Wnt/β-Catenin signaling by dnLEF and TCF1 respectively. (A) (dn)lef1 RNA (Behrens et al. 1996) was injected in both dorsal blastomeres of four-cell-stage embryos, embryos were cultured till NF stage 37 and scored for the presence of dorsal and anterior structures according to (Kao et al. 1988). The average dorso-anterior index (DAI) was calculated and plotted in the graph (average ± SD). (B) tcf1 RNA was injected in both ventral blastomeres of four-cell-stage embryos, embryos were cultured till NF stage 37 and scored for the presence of a secondary body axis (McMahon et al. 1989). The percentage of axis duplication is plotted in the graph (average ± SD). Representative images of embryos are shown in (C) control embryo, (D) (dn)lef1 RNA injected embryo and (E) tcf1 RNA injected embryo. |
|
|
Supplementary Figure 4. Expression patterns of ror2 and gdf6. (A) Whole-mount in situ hybridization of uninjected albino embryos at NF stage 12.5, 18 and 23 shows expression of ror2 in the neuroectoderm at stage 12.5, and in the pre-migratory and migrating neural crest at stages 18 and 23. (B) At NF stage 10.5, 13 and 18 gdf6 is expressed in the animal ectoderm at stage 10.5, at the neural plate border at stage 13 and in the pre-migratory neural crest at stage 18. Bi-sectioned embryos confirm expression in the ectoderm and hybridization with a sense probe the specificity of the signal. |
|
|
Supplementary Figure 5. Ror2 signals via a beta-catenin independent pathway in neural plate border specification. Ror2 antisense morpholino (Ror2 MO) or control MO (5MM) was co-injected with synthetic mRNA encoding for PAPC or PCNS and a lacZ plasmid as lineage tracer into one dorso-animal blastomere of 8-cell stage embryos. Two sample Wilcoxon rank sum test was performed to determine differences between experimental groups Asterisks indicate statistically significant differences (**<0.01, *<0.05, n.s.=not significant). (A) Overexpression of PAPC rescued msx2 expression. Images show representative embryos injected as indicated; the injected side is oriented to the right. Frequencies of the observed phenotypes from three independent experiments are summarized in the graph and the total number of embryos analyzed is indicated below the respective columns. (B) Overexpression of PCNS rescued msx1 expression. Images show representative embryos injected as indicated; the injected side is oriented to the right. Frequencies of the observed phenotypes from three independent experiments are summarized in the graph and the total number of embryos analyzed is indicated below the respective columns. (C)-(F) The expression pattern of papc and pcns in early and late gastrula stage embryos was determined by in situ hybridization. At stage 10.5 papc expression is limited to the dorsal blastopore lip (C). At stage 13 papc is expressed in the pre-somitic mesoderm (D). Expression is limited to the mesoderm and not detectable in the neural plate as visible in the cross-section (D’). pcns expression extends more laterally than papc at stage 10.5 (E); at stage 13 pcns is expressed in the ectoderm and in the first two forming somites (F). The cross-section (F’) shows expression in the deep layer of the ectoderm. |
|
|
Supplementary Figure 6. Original images of neural plate explants. Optical sections showing phalloidin staining and mGFP signal in explants injected as indicated. Green arrows indicate cell orientation on the injected side, white arrows show orientation on the uninjected side. (A) Cell orientation in the neural plate. The prospective border between epidermis and neural plate is indicated by dashed lines. Orientation and position of epidermal (e) and neural plate (np) cells is illustrated in the schematic. (B) Box plots illustrating the angle between long axes of individual epidermal cells and the anterior-posterior (a-p) axis in the epidermis. Epidermal cells are oriented parallel to the a-p axis; no significant difference was observed between cells on the injected side versus the non-injected side in Ror2 MO injected explants (n.s., two-sided separate variance t-test, p-value = 0.8186) or embryos co-injected with Ror2 MO and papc RNA (n.s., two-sided separate variance t-test, p-value = 0.1434). (C) Cell orientation in the mesoderm of explants injected as indicated. Orientation and position of paraxial mesoderm (pam) and notochord (n) cells is illustrated in the schematic. Dashed lines indicate the position of the notochord. (D) Box plots illustrating the angle between long axes of individual notochord cells and the anterior-posterior (a-p) axis in the notochord. Notochord cells are oriented perpendicular to the a-p axis; no significant difference was observed between cells on the injected side versus the non-injected side in Ror2 MO injected explants (n.s., two-sided separate variance t-test, p-value = 0.2110) or embryos co-injected with Ror2 MO and papc RNA (n.s., two-sided separate variance t-test, p-value = 0.3738). |
