|
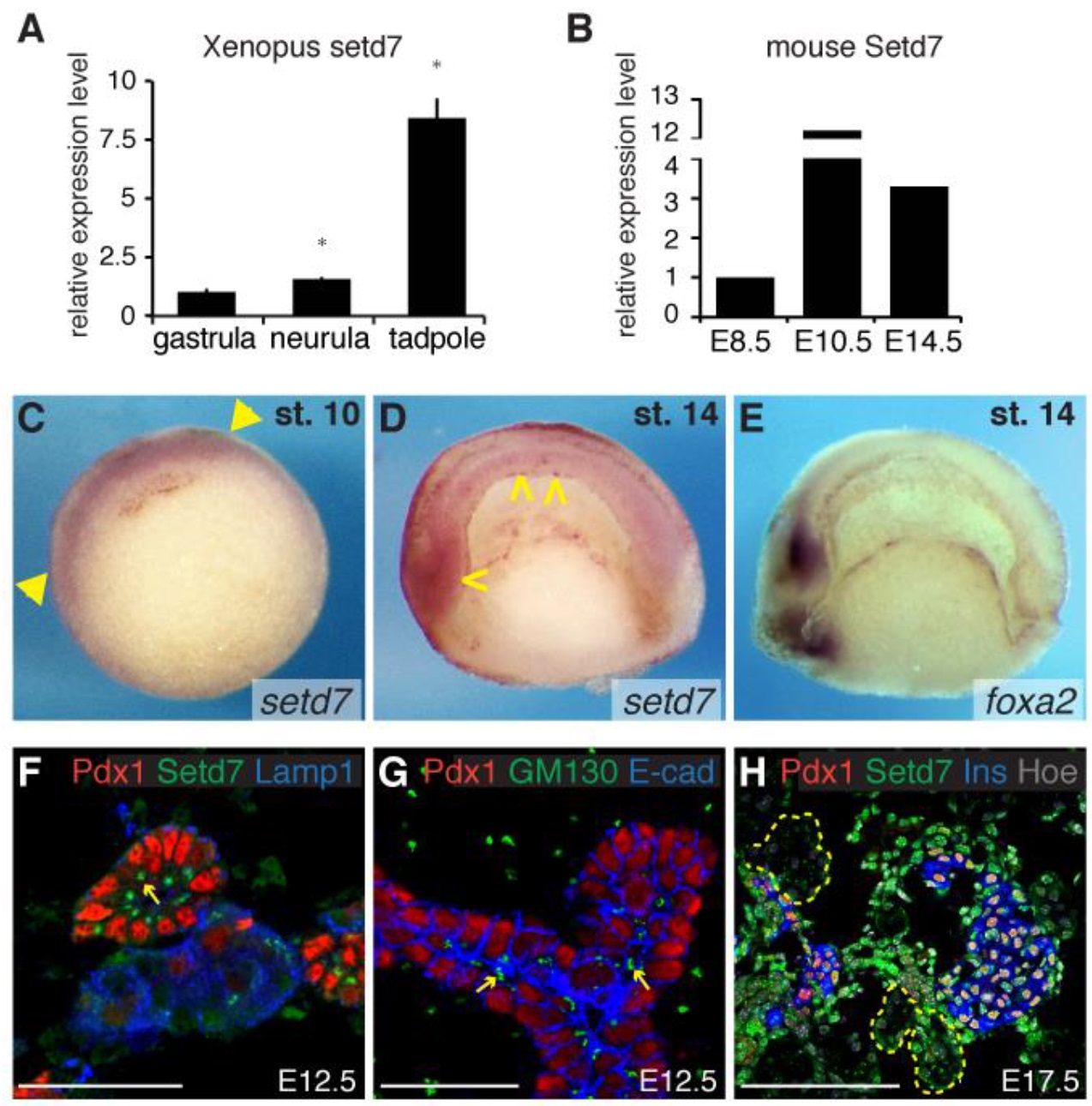
Fig. 1. Expression of Setd7 in the developing pancreas is conserved
across vertebrate species. (A) RT-qPCR analysis of indicated transcription
factors in anterior (AE) and posterior (PE) endodermal explants isolated from
gastrula stage (st.) Xenopus embryos and cultured ex vivo until indicated
stages. AE but not PE gives rise to pancreatic endoderm that expresses foxa2,
pdx1 and ptf1a (Fig. S2) (Kelly and Melton, 2000; Horb and Slack, 2001;
Spagnoli and Brivanlou, 2008). Data were normalized to that of odc and
represented as fold change compared with PE sample (set to 1). n=4; error
bars represent ±s.e.m. *P<0.05, **P<0.01. (B-E) In situ hybridization analysis
of setd7 (B,E), pdx1 (C) and insulin (D) expression in cross-sectioned Xenopus
tadpole (st. 30) embryos and dissected gut at st. 41 (E). Yellow star (*) indicates
setd7 expression in the neural tube. dp, dorsal pancreatic bud; lv, liver bud; pa,
pancreas. (F-J) Immunofluorescence analysis of Setd7 in the mouse
endoderm and pancreas. Setd7 colocalizes with Foxa2 in the foregut
endodermat E8.5 (8- to 9-somite stages) (F; dotted line demarcates the ventral
foregut epithelium) and with Pdx1 in pancreatic progenitors at E10.5 (G). At
E12.5 and 14.5 (H,Hâ²,I), Setd7 is retained in the cytoplasm of pancreatic
epithelium (arrowheads) and nuclear localization is detected only in
delaminating cells (arrows). At E17.5 (J), Setd7 protein colocalizes with
Pdx1 and insulin (Ins) in β-cell progenitors (arrows) clustering into islets.
Arrowheads indicate Setd7 nuclear staining in neighbouring islet cells. Scale
bars: 50 μm. |
|
Fig. 2. Setd7 promotes pancreatic fate in the
endoderm. (A) RT-qPCR analysis of indicated
genes in Xenopus PE explants injected with
Xenopus setd7 mRNA (1 ng). Embryos were
injected into PE region at 4- to 8-cell stage, dissected
at early gastrula stage, cultured until early tadpole
stage and assayed for indicated genes; n=10.
(B,C) Whole-mount ISH analysis of ptf1a (B) and
pdx1 (C) in uninjected (ctrl) and setd7 mRNAinjected
(1 ng) Xenopus embryos. Arrowheads
indicate dorsal (dp) and ventral pancreatic (vp) buds.
Brackets indicate ptf1a expression in the eye and
hindbrain. Arrows indicate ectopic ptf1a and pdx1
expression in the endoderm of setd7-injected
embryos. Insets show higher magnification of
regions indicated by dashed frame. Scale bars:
1 mm. (D) RT-qPCR analysis of indicated genes in
Xenopus PE explants injected with mouse Setd7-
Myc mRNA. All explants were assayed at tadpole
stage; n=6. In A and D, data were normalized to that
of odc and represented as fold changes compared
with uninjected PE sample (set to 1). Error bars
represent ±s.e.m. *P<0.05, **P<0.01, ***P<0.001. |
|
Fig. 3. Setd7 is required for specification of pancreatic progenitor cells. (A-F) Whole-mount ISH analysis of pdx1 (A,B), ptf1a (C,D) and hhex (E,F) in
uninjected (ctrl) and setd7-MO-injected (5 ng) Xenopus embryos. Arrowheads indicate dorsal (dp) and ventral pancreatic (vp) buds. Brackets indicate ptf1a
expression in the eye and hindbrain. Scale bars: 1 mm. (G) RT-qPCR analysis of indicated genes in Xenopus AE explants injected with increasing doses of setd7-
MO. n=10. (H) RT-qPCR analysis shows that co-injection of mouse Setd7 mRNA (1 ng) together with setd7-MO in AE restores the expression of indicated
endodermal and pancreatic genes; n=4. Data were normalized to that of odc and represented as fold changes compared with AE samples (set to 1). Error bars
represent ±s.e.m. *P<0.05, **P<0.01, ***P<0.001. |
|
Fig. 4. Setd7-H297A histone methyltransferase mutant lacks pancreatic
fate-inducing activity. (A) Whole-mount ISH of pdx1, ptf1a and hhex in
uninjected (ctrl) and setd7-H297A-injected (1 ng) Xenopus embryos.
Arrowheads indicate dorsal (dp) and ventral pancreatic (vp) buds. Brackets
indicate ptf1a expression in the eye and hindbrain. Scale bar: 1 mm. lv, liver.
(B) RT-qPCR analysis of setd7-H297A-injected AE explants for indicated
markers. Data were normalized to that of odc and represented as fold changes
compared with uninjectedAEsample (set to 1). n=8; error bars represent ±s.e.m.
*P<0.05, **P<0.01, ***P<0.001. |
|
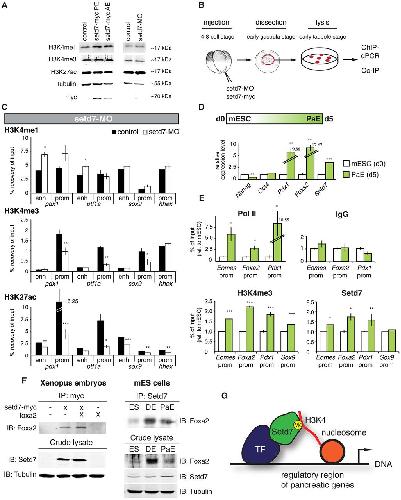
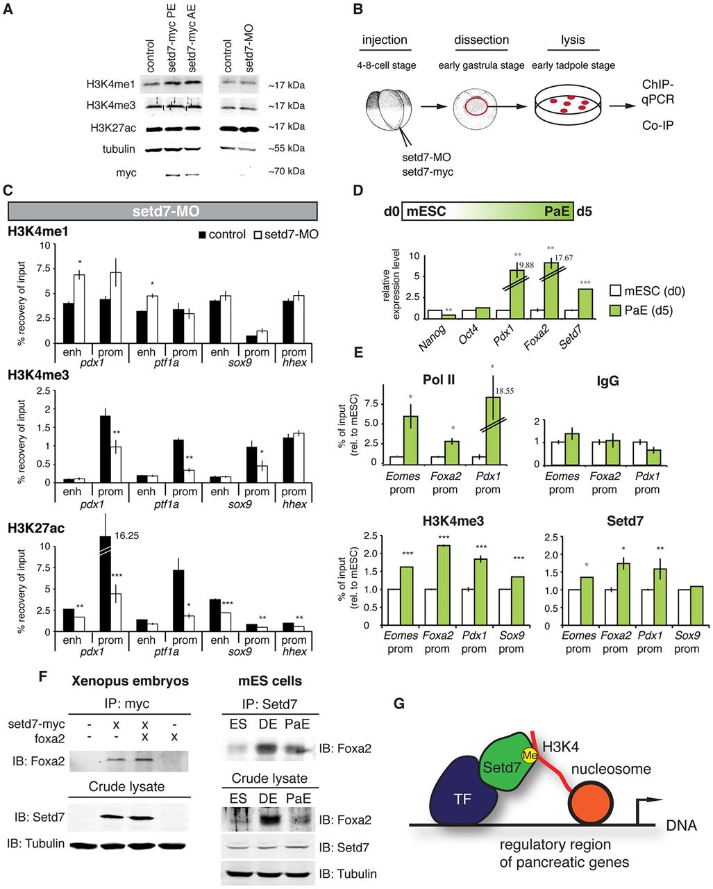
Fig. 5. Epigenetic changes upon modulation of Setd7 levels. (A) Global protein levels of H3K4me1, H3K4me3 and H3K27ac in setd7-myc (1 ng)- or setd7-MO
(5 ng)-injected Xenopus lysates were determined by western blot. (B) Schematic illustration of sample preparation for ChIP-qPCR or Co-IP using setd7 mRNA- or
setd7-MO-injected endodermal explants. (C) ChIP experiments were performed from setd7-MO-injected and uninjected (control) Xenopus explants with the
indicated histone modification antibodies. ChIP material was analysed by qPCR for selected pancreatic and hepatic regulatory regions. Data were normalized to
% of input (y-axis). n=6, error bars represent ±s.d. *P<0.05, **P<0.01, ***P<0.001. (D) Ex vivo differentiation of mESCs into PaE. RT-qPCR showing expression
levels of Setd7, pluripotency markers and pancreatic genes in PaE cells at day (d) 5 relative to undifferentiated mESCs at d0. Data were normalized to Sdha and
represented as fold changes compared with mESC samples (set to 1). Error bars represent ±s.e.m. **P<0.01, ***P<0.001. PaE, pancreatic endoderm. (E) ChIP
experiments were performed on mESCs chromatin with the indicated antibodies. ChIP material was analysed by qPCR for selected endodermal and pancreatic
regulatory regions. Data were normalized to % of input (y axis) and represented as fold changes compared with mESC undifferentiated samples (set to 1). n=4;
error bars represent ±s.d. *P<0.05, **P<0.01, ***P<0.001. (F) Immunoprecipitation (IP) of Setd7 and Foxa2. Left panel, 4-cell st. embryos were injected with
Xenopus setd7-myc, lysates were prepared at tadpole st., immunoprecipitated with anti-Myc antibody and analysed by immunoblot (IB) with anti-Foxa2
antibodies. Ectopic Setd7-Myc was checked by IB on the crude extracts used for the IP reaction. Right panel, IP of endogenous Setd7 and Foxa2 in differentiated
mESCs. Lysates were prepared from undifferentiated mESCs and definitive endoderm (DE) and PaE cells, immunoprecipitated with anti-Setd7 antibody and
analysed by IB with the indicated antibodies. Expression of Setd7 and Foxa2 was checked by IB on the crude extracts used for the IP reaction. As a loading
control, all membranes were stripped and reprobed with anti-α-tubulin. (G) Model for Setd7-mediated activation of pancreatic genes. The model suggests that
Setd7 is co-recruited by a cell-specific TF, such as Foxa2, to promoters of pancreatic genes, such as Pdx1, where it is required for the establishment of H3K4me3. |
|
Figure S1. Expression of Setd7 in the endoderm and developing pancreas is conserved
across vertebrate species. (A) Expression level of setd7 in Xenopus embryos at indicated
stages. A progressive increase in setd7 transcript levels is measured at neurula and tadpole
stages. Data were normalized to that of odc and represented as fold changes compared with
gastrula stage sample (set to 1). Error bars represent ± SEM. *P < 0.05. (B) Expression level of
Setd7 in the mouse foregut endoderm (E8.5) and pancreatic rudiments at indicated stages. Data
were normalized to that of Sdha and represented as fold changes compared with E8.5 (set to 1).
(C, D) Whole mount in situ hybridization (ISH) for setd7 in gastrula (st. 10+) and neurula stage (st.
14) Xenopus embryos. In C, yellow arrowheads indicate setd7 transcript in the dorsal cells
adjacent to the lip. In D, hemisected st. 14 embryo shows expression of setd7 in the anterior
ventral endoderm and middle dorsal portion of the archenteron roof (see yellow open
arrowheads). Both regions of the endoderm are fated to give rise to pancreas. (E) Whole mount
ISH analysis for foxa2 in hemisected neurula stage Xenopus embryos. foxa2 expression partially
overlaps with setd7 in the endoderm. (F-H) Immunofluorescence analysis of Setd7, Pdx1, Lamp1
and GM130 in E12.5 mouse pancreas. Arrows indicate cytoplasmic Setd7 and GM130. Size bar,
50 μm. (G) Immunofluorescence analysis of Setd7, Pdx1, and Insulin in E17.5 mouse pancreas.
Dotted circles demarcate acinar clusters negative for Setd7. Size bar, 50 μm. Abbreviations, Ecadherin,
E-cad; Hoechst, Hoe; Insulin, Ins. |
|
Figure S2. Setd7 is sufficient for the specification of pancreatic progenitor cells. (A)
Schematic illustration of posterior endoderm (PE) injection into 4-cell stage Xenopus embryos.
Injection of setd7-myc mRNA was confirmed by Western Blot analysis. The antibody against
Setd7 does not recognize endogenous Setd7 protein in Xenopus embryo extracts. (B)
Semiquantitative RT-PCR of PE and anterior endoderm (AE) explants at tadpole stage (st. 28).
Expression of pdx1 is detected exclusively in AE explants, while setd7 is expressed in both
regions of the endoderm, though at higher levels in AE. (C-D) Phenotypic analysis of setd7-
injected Xenopus embryos. Setd7-injected embryos showed slight dorsalization in a dosedependent
manner. (E) RT-qPCR analysis of indicated genes in Xenopus PE explants injected
with setd7 mRNA (1 ng), uninjected PE and AE. Embryos were injected into PE region at 2-4 cell
st., dissected at early gastrula st., cultured until early tadpole st. and assayed for indicated genes.
Data were normalized to that of odc and represented as fold changes compared to uninjected PE
sample (set to 1). Error bars represent ± SEM. *P < 0.05. |
|
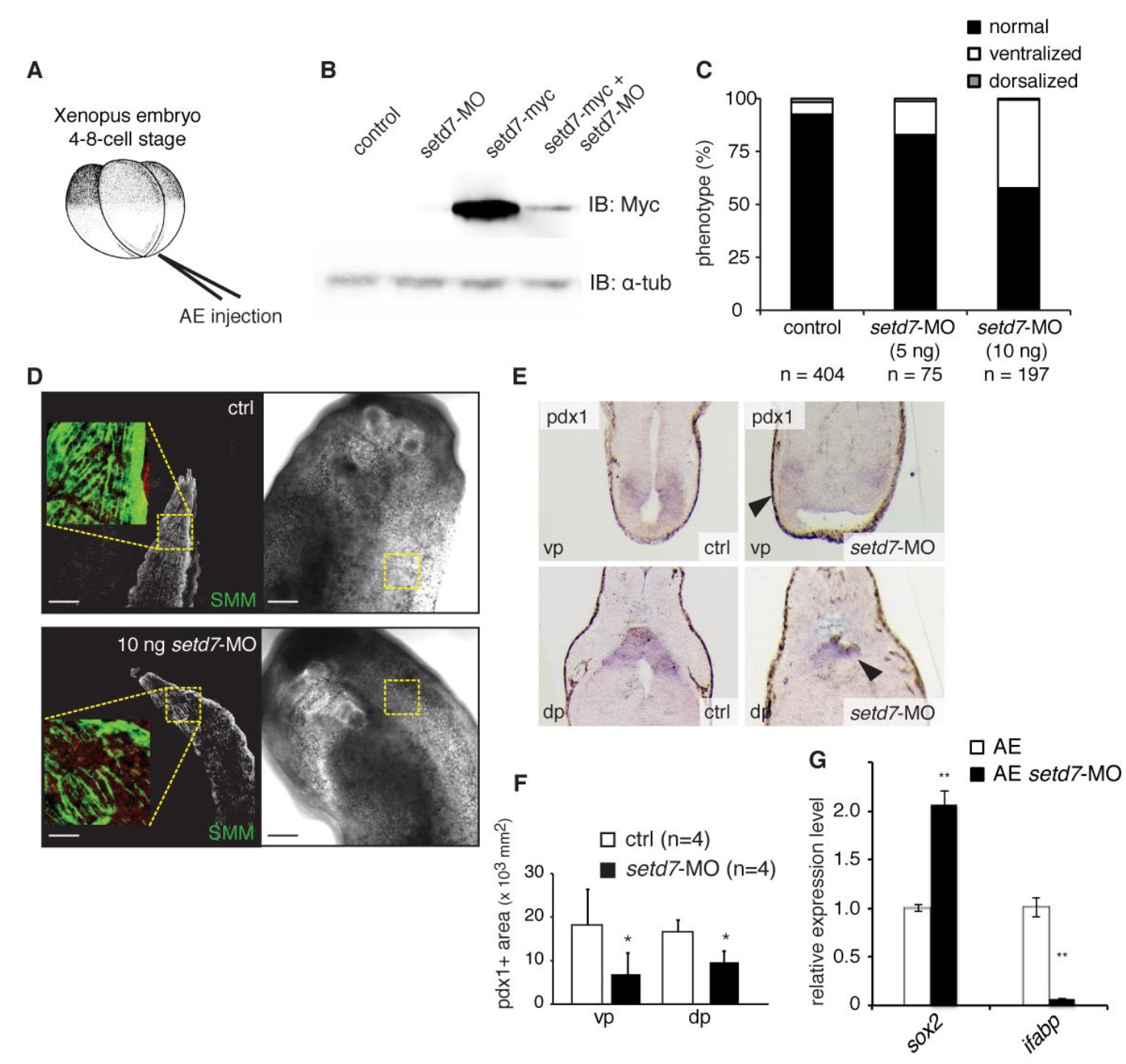
Figure S3. Setd7-MO knockdown approach in Xenopus embryos. (A) Schematic illustration of
anterior endoderm (AE) injection into 4-cell stage Xenopus embryos. (B) Western blot analysis
shows reduction of Setd7-myc protein in the presence of setd7-MO in Xenopus embryonic lysates,
confirming the functionality of the designed morpholino oligonucleotide. (C) Setd7-MO-injected
embryos showed slight ventralization in a dose-dependent manner. (D) Immunofluorescence
analysis of skeletal muscle marker (SMM) showed disrupted muscle fibers in tadpole stage
Xenopus embryos, which is consistent with the phenotype previously reported upon setd7-
knockdown in zebrafish embryos (Tao et al., 2011). (E) Pdx1 expression shown in transverse
section of control (ctrl) and setd7-MO-injected Xenopus embryos processed by whole mount ISH
for pdx1. Arrowheads indicate ventral (vp) and dorsal (dp) pancreatic buds in setd7-MO-injected
embryos. (F) Quantification of the pdx1+ expression area in the ventral and dorsal pancreatic
rudiments on transverse sections of control and setd7-MO injected Xenopus embryos (n=4). Error
bars represent ± SD. *P < 0.05. (G) RT-qPCR analysis of sox2 and ifabp expression in Xenopus
AE-explants injected with setd7-MO (10 ng). Data were normalized to that of odc and represented
as fold changes compared with AE samples (set to 1). Error bars represent ± SEM. ** P < 0.01. |
|
Figure S4. Control experiments for setd7-MO knockdown approach in Xenopus embryos.
(A) Whole mount ISH analysis of ptf1a and pdx1 in uninjected (ctrl), 5bp-mismatched setd7
morpholino oligonucleotide (setd7-5MM MO)-injected (5 ng) and setd7-MO-injected (5 ng)
Xenopus embryos. A 5bp-mismatched setd7 MO was designed introducing 5 G to C or C to G
substitutions distributed evenly through the sequence and used as additional specificity control in
the knockdown experiments (Eisen, Smith, 2008) (see Material and Methods for the sequences).
While injection of 5 ng of setd7-MO led to strong reduction of pancreatic genes, the equivalent
dose of setd7-5MM MO did not perturb pancreas formation, providing further evidence of
morpholino specificity. Arrowheads indicate dorsal and ventral pancreatic buds. Brackets indicate
ptf1a expression in the eye and hindbrain. Size bar, 1mm. n=3. (B) Whole mount ISH analysis
using ptf1a and insulin antisense probes. Tadpole embryos (st. 36) injected with setd7-MO
showed reduction of ptf1a and insulin expression domains (see arrowheads; 70%). ptf1a and
insulin expression was rescued in embryos injected with setd7-MO and mouse Setd7 (500 pg)
mRNA (~70-80%). Embryos left untreated (ctrl) show normal ptf1a expression in both pancreatic
buds, as indicated by the arrowheads, and hindbrain (white bracket), as well as insulin expression
in the dp (yellow arrowheads). n=3.
Development ⢠Supplementary information |
|
Figure S5. Activity of Setd7-H297A mutant in Xenopus embryos. (A) Schematic of Setd7
protein structure and aminoacid allignment of the highly conserved region in the SET domain
(288-306), harboring the histonemethyltransferase activity of SET proteins (Nishioka et al., 2002).
The SET7 domain is highly conserved across vertebrate species, with 81% identity between the
human and Xenopus laevis homologues. In Red, the key conserved histidine residue within the
SET domain; its single amino acid substitution (H297A) results in the loss of methyltransferase
activity (Nishioka et al., 2002). Xenopus setd7-H297A was generated by site-directed
mutagenesis PCR. (B-C) Xenopus embryos injected with setd7-H297A mRNA recapitulate the
same pancreatic phenotype observed in setd7-MO-injected embryos. Transverse sections of
control (ctrl) and setd7-H297A-injected Xenopus embryos processed by whole mount ISH for
hhex (B) and ptf1a (C). Hhex+ and ptf1a+ expression areas were quantified on transverse
sections. Error bars represent ± SD. *P < 0.05, **P < 0.01, ***P < 0.001. Abbreviations, dp, dorsal
pancreas; vp, ventral pancreas; lv, liver. |
|
Figure S6. ChIP-qPCR control experiments. (A) ChIP-qPCR analysis of H3K4me1, H3K4me3,
H3K27ac and GFP at the indicated regulatory regions in Xenopus embryos at tadpole stage.
Eef1a1o (eukaryotic translation elongation factor 1 alpha 1, promoter) and tff2 (trefoil factor 2) loci
were chosen as positive and negative controls primers for H3K4me3 binding, respectively
(Akkers et al., 2012). Data were normalized to % of input (y axis). Error bars represent ± SD. *P <
0.05, **P < 0.01, ***P < 0.001. (B) Occupancy of H3K4me1, H3K4me3 and H3K27ac at the tff2
locus, used as negative control locus, in control and setd7-MO-injected embryos. No changes in
non-specific enrichment at the negative control locus were detected in setd7-MO-injected
embryos when compared to controls. (C) ChIP-qPCR analysis of GFP at the indicated regulatory
regions in control and setd7-MO-injected embryos at tadpole stage. As expected, GFP binding
was not detected at any of the regions tested by ChIP assays. ChIP-qPCR signals were
calculated as percentage of input as previously described (Blythe et al. 2009; Akkers et al., 2012;
Kartikasari et al., 2013). |
|
setd7(SET domain containing (lysine methyltransferase) 7) gene expression in dissected gut of Xenopus laevis embryo, assayed via in situ hybridization, NF stage 41, lateral view, anterior left, dorsal up. |