XB-ART-52447
Development
2016 Nov 01;14321:4016-4026. doi: 10.1242/dev.141812.
Show Gene links
Show Anatomy links
Tril targets Smad7 for degradation to allow hematopoietic specification in Xenopus embryos.
Green YS, Kwon S, Mimoto MS, Xie Y, Christian JL.
???displayArticle.abstract???
In Xenopus laevis, bone morphogenetic proteins (Bmps) induce expression of the transcription factor Gata2 during gastrulation, and Gata2 is required in both ectodermal and mesodermal cells to enable mesoderm to commit to a hematopoietic fate. Here, we identify tril as a Gata2 target gene that is required in both ectoderm and mesoderm for primitive hematopoiesis to occur. Tril is a transmembrane protein that functions as a co-receptor for Toll-like receptors to mediate innate immune responses in the adult brain, but developmental roles for this molecule have not been identified. We show that Tril function is required both upstream and downstream of Bmp receptor-mediated Smad1 phosphorylation for induction of Bmp target genes. Mechanistically, Tril triggers degradation of the Bmp inhibitor Smad7. Tril-dependent downregulation of Smad7 relieves repression of endogenous Bmp signaling during gastrulation and this enables mesodermal progenitors to commit to a blood fate. Thus, Tril is a novel component of a Bmp-Gata2 positive-feedback loop that plays an essential role in hematopoietic specification.
???displayArticle.pubmedLink??? 27633996
???displayArticle.pmcLink??? PMC5117148
???displayArticle.link??? Development
???displayArticle.grants??? [+]
R01 HD067473 NICHD NIH HHS , R03 HD050242 NICHD NIH HHS , T32 DK007115 NIDDK NIH HHS , T32 HD049309 NICHD NIH HHS , P30 CA042014 NCI NIH HHS
Species referenced: Xenopus laevis
Genes referenced: fn1 gata1 gata2 hba3 mapk1 msx1 myc odc1 smad1 smad6.2 smad7 szl tal1 tbxt tril ventx2 ventx2.2
GO keywords: BMP signaling pathway [+]
???displayArticle.antibodies??? Acta1 Ab6 Mapk1 Ab10 Mapk1 Ab14 Myc Ab9 Smad1 Ab7 Smad1 Ab8
???displayArticle.morpholinos??? gata2 MO1 gata2 MO2 tril MO1 tril MO2
???attribute.lit??? ???displayArticles.show???
|
|
Fig. 1. tril is a Gata2 target gene. (A) Illustration of microarray strategy, Tril protein domains and table showing fold change (FC) in expression of tril relative to uninjected embryos. Tril contains an extracellular domain with leucine-rich repeats (LRR) and a fibronectin type III domain (FN), a transmembrane (TM) domain and an intracellular domain (ICD). (B) qPCR analysis of tril expression in 10 pooled ectodermal explants isolated at stage 10 from embryos injected with control (Con) MO (40 ng), Gata2 MO (40 ng) or Gata2 MO and gata2 RNA (1 ng) together, and then cultured to stage 12. Values are mean±s.d. Results were reproduced in two independent experiments. (C) Gata2 or control MO (40 ng per embryo) was injected into two-cell embryos. At stage 12-13, ventral (V), ectodermal (VE) or mesendodermal (VM) pieces were isolated, RNA was extracted from 10 pooled explants and tril expression analyzed by qPCR. Gene expression (mean±s.d., data analyzed by twotailed t-test) quantified from three independent experiments is shown. (D) Northern analysis showing levels of transcripts of the S and L alloalleles of tril at different Nieuwkoop and Faber (N/F) stages of development. (E) Expression of tril analyzed by WMISH of probes to whole or bisected embryos. Embryo orientation is indicated below each panel. The black bar in the stage 11 embryo on the left illustrates where the bisection occurred in the embryo shown on the right. D, dorsal; V, ventral; ani, animal pole; veg, vegetal pole; ecto, ectoderm; VL, ventrolateral. |
|
|
Fig. 2. Tril is required in ectodermal and mesodermal cells for blood commitment. (A,B) Control or Tril MOs (40 ng) were injected into both ventral cells of 4-cell embryos and expression of hba3.L, scl or gata1 was analyzed by WMISH at stage 34 in three experiments. hba3.L staining in the posterior VBI (pVBI) was scored as absent (0+), weak (1+), very weak (2+) or strong (3+), as illustrated. aVBI, anterior VBI. (C) Control or Tril MO1 (40 ng) and/or tril RNA lacking the 5â²UTR (100 pg) was injected into two ventral vegetal blastomeres of eight-cell embryos and expression of hba3.L was analyzed by northern blotting at stage 34. Levels of hba3.L transcripts normalized to odc and reported as a percentage of hba3.L levels in control embryos are shown below each lane. Results were replicated in three experiments. (D) Control or Tril MO1 (40 ng) was injected into both cells of two-cell embryos and expression of scl was analyzed by RTPCR at stage 15. Results were reproduced in three experiments. -RT, no reverse transcriptase in cDNA synthesis reaction. (E) Control or Tril MO1 (40 ng) was injected into two-cell embryos. At stage 10, ectoderm (ecto) or ventral mesoderm (VM) was explanted and recombined in the combinations indicated below the graph on the right. Expression of hba3.L was analyzed in 10 pooled recombinants in each group (left) or in 10 whole sibling embryos (right) at stage 34 by qPCR (mean±s.d., data analyzed by two-tailed t-test). Results were reproduced in two independent experiments. |
|
|
Fig. 3. Tril is required upstream and downstream of Smad1 phosphorylation for Bmp target gene expression. (A) β- galactosidase (lacZ) RNA was co-injected with control or Tril MOs (40 ng) as illustrated. Embryos were stained for β-galactosidase activity at stage 11 to identify the half of the embryo that received the MOs (indicated by a red bracket) and expression of Bmp target genes was analyzed by WMISH. (B-E) Tril, control (Con) or no (None) MOs were injected into two-cell embryos. (B) Expression of msx1, ventx2, szl and odc analyzed by RT-PCR. Results were reproduced in three experiments. -RT, no reverse transcriptase in cDNA synthesis reaction. (C,D) Levels of pSmad1/ 5/8, total Smad1/5/8 (tSmad1/5/8) and β-Actin were analyzed by immunoblot at the indicated stages. A representative blot (D) and normalized data (levels of Smad1/5/8 normalized to β-Actin) from three independent experiments (values are mean±s.d.) (C) are shown. (E) The indicated tissues were explanted from 10 embryos in each group and levels of pSmad1/5/8, tSmad1/5/8 and β-Actin analyzed by immunoblot. Results were reproduced in two experiments. (F) Tril or control MOs were injected alone, or together with RNA encoding caSmad5, into both dorsal cells of fourcell embryos. The dorsal quadrant of the embryo was explanted at stage 10 and cultured until stage 11, at which time expression of t, msx1 and odc was analyzed by RT-PCR. Results were reproduced in three independent experiments. (G) Tril functions both upstream and downstream of pSmad1/5/8 to enhance Bmp signaling. |
|
|
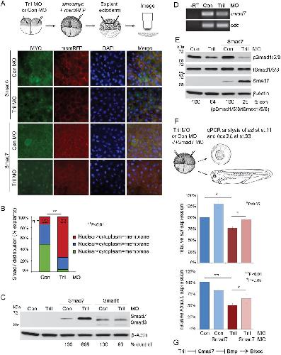
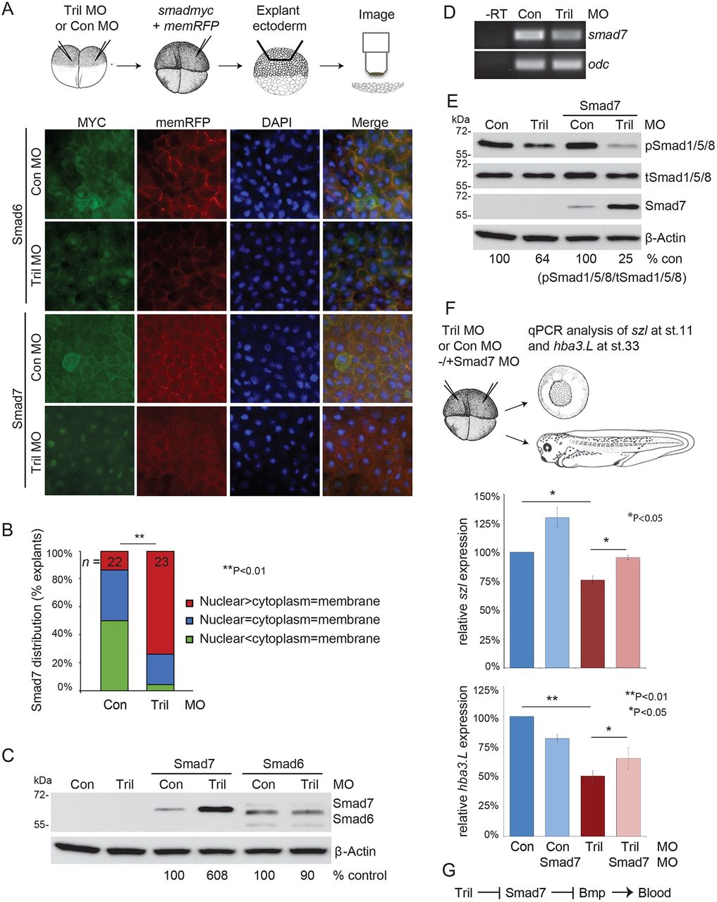
Fig. 4. Tril enhances Bmp signaling by inhibiting accumulation of Smad7 but not Smad6 protein. (A,B) Tril or control MOs (40 ng), and RNAs encoding Smad7-Myc or Smad6-Myc, together with RNA encoding membrane-targeted RFP (memRFP) were injected as illustrated. Ectoderm was explanted from 5-10 embryos in each group at stage 11 and immunostained for Myc and RFP. Representative immunostaining is shown in A (all images taken under identical conditions except that a longer exposure of Smad7-Myc is shown for control embryos relative to Tril morphants) and results are quantified in B. Differences in subcellular localization of Smad7 were compared using a two-way ANOVA followed by a Bonferroni multiple comparisons test. Results were reproduced in three independent experiments. (C) RNA (25 pg) encoding Smad6-Myc or Smad7-Myc was injected into two-cell embryos along with control or Tril MOs. Immunoblots of lysates from stage 11 embryos (10 per group) were probed with anti-Myc antibodies, and then reprobed for β-Actin. Levels of Smad7 or Smad6 in Tril morphants, normalized to β-Actin are reported as a percentage of levels in control morphants below each lane. Results were replicated in three experiments. (D) MOs were injected into two-cell embryos and ectoderm was dissected from 10 embryos in each group at stage 10. Expression of endogenous smad7 and odc was analyzed by semiquantitative RT-PCR at stage 11. Results were reproduced in three independent experiments. (E) MOs were injected into two-cell embryos either alone or with 25 pg Smad7-Myc RNA. Immunoblots of stage 11 lysates were probed with antibodies specific for pSmad1/5/8, tSmad1/5/8, Myc and β-Actin. Levels of pSmad1/5/8 in Tril morphants, normalized to tSmad1/5/8, are reported as a percentage of pSmad1/5/8 levels in control morphants below each lane. Results were replicated in three experiments. (F) Tril or control MOs (20 ng) were injected alone or together with Smad7 MO (20â¼25 ng) into both ventral cells of embryos at the four-cell stage and gene expression was analyzed by qPCR as illustrated. Levels of szl or hba3.L transcripts are reported as a percentage of control levels. Values are mean±s.d. (G) Tril inhibits Smad7 to relieve repression of Bmp activity during blood development. |
|
|
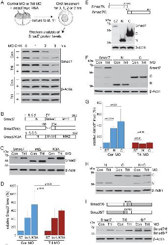
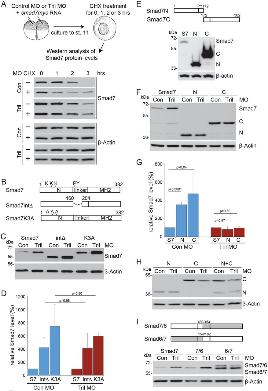
Fig. 5. Tril triggers degradation of Smad7 protein through a mechanism that requires both the N- and C-terminal regions of Smad7. (A) RNA encoding Smad7-Myc (25 pg) was injected along with control or Tril MOs and embryos were incubated in medium containing 30 μg/ml cycloheximide (CHX) or vehicle beginning at stage 11. Immunoblots of lysates collected at 0, 1, 2 and 3 h after CHX treatment were probed with antibodies specific for Myc, and then reprobed for β-Actin. Results were reproduced in three experiments. Gels were run with a single zero time point sample in the middle of the gel and 1-3 h samples (±CHX) on either side. Thus, the zero time point band for each morphant is duplicated but reversed horizontally in the ±CHX lanes. (B) Smad7 protein domain structure. (C,D) RNA encoding Smad7-Myc (25 pg), Smad7intδMyc (22 pg) or Smad7K3AMyc (25 pg) was injected into two-cell embryos along with control or Tril MOs. Immunoblots of lysates from 10 pooled stage 11 embryos in each group were probed with anti-Myc antibodies, and then reprobed for β-Actin. A representative blot (C) and normalized data (levels of mutant Smad7, normalized to β-Actin and reported as a percentage of wild-type Smad7 levels) from three independent experiments (values are mean±s.d.) (D) are shown. (E) Equivalent molar amounts of smad7, smad7-N or smad7-C RNA were injected into two-cell embryos. Immunoblots of lysates from stage 11 embryos were probed with anti-Myc antibodies, and then reprobed for β-Actin. (F-H) RNA encoding Smad7- Myc (25 pg), or encoding Smad7-N-Myc (1.4 pg) or Smad7-C-Myc (0.5 pg) alone or both RNAs together was injected into two-cell embryos along with control or Tril MOs. Immunoblots of lysates from stage 11 embryos were probed with anti-Myc antibodies and then reprobed for β-Actin. Representative blots (F,H) and normalized data (levels of mutant Smad7, normalized to β-Actin and reported as a percentage of wild-type Smad7 levels) from three independent experiments (G) (values are mean±s.d.) are shown. (I) RNA encoding Smad7-Myc, Smad7-N/6-C-Myc or Smad6-N/7-C-Myc (25 pg each) was injected into twocell embryos along with control or Tril MOs. Immunoblots of lysates from stage 11 embryos were probed with anti-Myc antibodies and then reprobed for β-Actin. |
|
|
Fig. 6. Tril is a novel component of a Bmp-Gata2 positive-feedback loop. (A) Schematic illustration of germ layers in a gastrula stage embryo. (B,C) In ectodermal (B) and mesodermal (C) cells, Bmps induce expression of gata2, which induces expression of tril. Tril promotes degradation of Smad7, allowing for robust Bmp receptor-mediated activation of Smad1. In mesodermal cells, pSmad1/5/8 induces transcription of Scl, cdx1 and cdx4, which initiate the hematopoietic program. In ectodermal cells, the transcriptional target of pSmad1/5/8 that signals to mesodermal cells (pink arrow) is unknown. |
|
|
Figure S1. Two independent antisense MOs block translation of tril in vivo. Schematic illustration of epitope tagged Tril constructs. Regions where Tril MOs bind are indicated by the black bars. RNA encoding HA- and FLAG-epitope tagged Tril that lacks (Tril) or includes (5'UTR-Tril) the 5'UTR was coinjected into two-cell embryos together with control or Tril MOs. Immunoblots of lysates from injected embryos were probed with anti-HA (left panel) or anti- FLAG (right panel) antibodies and then reprobed for Actin as a loading control. Steady state levels of Tril protein generated from RNAs lacking the 5'UTR were reproducibly higher than those generated by RNAs that include the 5'UTR, suggesting that elements in the 5’ UTR negatively regulate translation. Intervening lanes were removed using Photoshop (between lanes 2 and 3, and between lanes 4 and 5; marked by black bars) on the blot shown on the right. Development 143: doi:10.1242/dev.141812: Supplementary information Development • Supplementary informatio |
|
|
Figure S2. Upregulation of Tril leads to a reduction in blood. (A) RNA encoding Ã-galactosidase (Ã-gal) as a RNA injection control or Tril (1 ng) was injected into both ventral cells of 4-cell embryos as illustrated and expression of globin was analyzed by WMISH at stage 34. Globin staining in the posterior VBI (pVBI) of experimental embryos was scored as not detectable (0+), barely detectable (1+), moderately decreased (2+) or strong (3+) using the scale illustrated above the graph. aVBI; anterior VBI. (B) Tril RNA was injected into two ventral blastomeres of four-cell embryos and expression of globin was analyzed by Northern blotting at stage 34. Levels of globin transcripts are normalized to odc and reported as a percentage of globin levels in uninjected control embryos below each lane. |
|
|
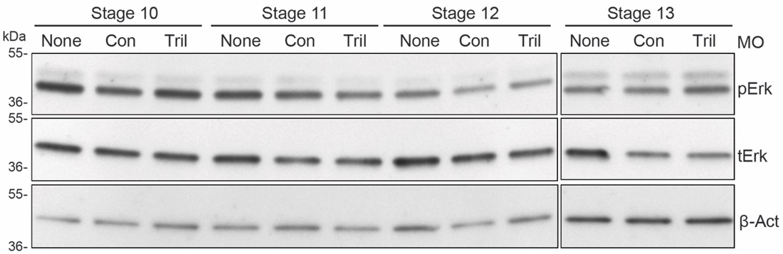
Figure S3. Tril is not required for activation of Erk. Control (CON), Tril, or no MO (NONE) was injected into both cells of two-cell embryos. Levels of phosphoErk (pErk), total Erk (tErk) and ß-Actin were analyzed by immunoblot of embryonic lysates at stage 10, 11, 12 and 13. |
|
|
Figure S4. Gata2 is required for phosphorylation of Smad1 in ventral ectodermal and mesodermal cells during gastrulation. (A) Control (Con) or Gata2 MOs (40 ng) were injected into both cells of two-cell embryos. The ventral half was isolated from ten embryos in each group, and dissected into ectoderm or mesendoderm at stage 10, 11 and 12, as illustrated. Levels of pSmad1and Ã-Actin (a loading control) were analyzed by immunoblot. Results were reproduced in two additional experiments. |
|
|
Figure S5. Smad7 signal is stronger in Tril morphants. Tril or control MOs (40 ng) were injected into both cells of two cell embryos and RNA encoding Smad7myc together with RNA encoding membrane targeted RFP (memRFP) was injected near the animal pole of a single blastomere at the four-cell stage. Ectoderm was explanted at st. 11 and immunostained for myc and RFP. Representative immunostaining photographed under identical conditions is shown. |
|
|
Figure S6. Smad7 levels are upregulated in embryos injected with two independent Tril MOs. RNA (50 pg) encoding Smad7myc was injected into two-cell embryos along with control or Tril MOs. Immunoblots of lysates from st. 11 embryos were probed with anti-myc antibodies, and then reprobed for Actin as a loading control. |
|
|
Fig. S7. Tril function of Smad7 degradation does not depend on Smurf1/2. RNA encoding Smad7myc (25 pg), Smad7intΔmyc (22 pg), or Smad7K3A (25 pg) was injected into two-cell embryos along with control or Tril MOs. Immunoblots of lysates from ten pooled st. 11 embryos in each group were probed with anti-myc antibodies, and then reprobed for ß-Actin. Levels of wild type or mutant Smad7 in Tril morphants (normalized to ß-Actin) are graphed as a percentage of levels in control morphants (three experiments, mean ± s.d., data analyzed by two tailed t-test). |
|
|
Fig. S8. Tril triggers degradation of Smad7 protein through a mechanism that requires both the amino- and carboxy-terminal regions of Smad7. RNA encoding Smad7myc (25 pg), Smad7Nmyc (1.4 pg) or Smad7Cmyc (0.5 pg) was injected into two-cell embryos along with control or Tril MOs. Immunoblots of lysates from st. 11 embryos were probed with anti-myc antibodies, and then reprobed for Actin. Levels of wild type or mutant Smad7 in Tril morphants (normalized to ß-Actin) are graphed as a percentage of levels in control morphants (three experiments, mean ± s.d., data analyzed by two tailed t-test). |
References [+] :
Bai,
A nuclear antagonistic mechanism of inhibitory Smads in transforming growth factor-beta signaling.
2002, Pubmed
Bai, A nuclear antagonistic mechanism of inhibitory Smads in transforming growth factor-beta signaling. 2002, Pubmed
Baron, The embryonic origins of erythropoiesis in mammals. 2012, Pubmed
Belaoussoff, Hematopoietic induction and respecification of A-P identity by visceral endoderm signaling in the mouse embryo. 1998, Pubmed
Carpenter, TRIL, a functional component of the TLR4 signaling complex, highly expressed in brain. 2009, Pubmed
Carpenter, Toll-like receptor 3 (TLR3) signaling requires TLR4 Interactor with leucine-rich REPeats (TRIL). 2011, Pubmed
Choi, Regulation of activin/nodal signaling by Rap2-directed receptor trafficking. 2008, Pubmed , Xenbase
Choi, Rap2 is required for Wnt/beta-catenin signaling pathway in Xenopus early development. 2005, Pubmed , Xenbase
Christian, Interactions between Xwnt-8 and Spemann organizer signaling pathways generate dorsoventral pattern in the embryonic mesoderm of Xenopus. 1993, Pubmed , Xenbase
Ciau-Uitz, Genetic control of hematopoietic development in Xenopus and zebrafish. 2010, Pubmed , Xenbase
Dale, Bone morphogenetic protein 4: a ventralizing factor in early Xenopus development. 1992, Pubmed , Xenbase
Dalgin, GATA-2 functions downstream of BMPs and CaM KIV in ectodermal cells during primitive hematopoiesis. 2007, Pubmed , Xenbase
Drevon, Cell interactions and cell signaling during hematopoietic development. 2014, Pubmed
Ebisawa, Smurf1 interacts with transforming growth factor-beta type I receptor through Smad7 and induces receptor degradation. 2001, Pubmed
Endo, Extracellular matrix protein anosmin promotes neural crest formation and regulates FGF, BMP, and WNT activities. 2012, Pubmed
Friedle, Cooperative interaction of Xvent-2 and GATA-2 in the activation of the ventral homeobox gene Xvent-1B. 2002, Pubmed , Xenbase
Gay, Assembly and localization of Toll-like receptor signalling complexes. 2014, Pubmed
Graff, Studies with a Xenopus BMP receptor suggest that ventral mesoderm-inducing signals override dorsal signals in vivo. 1994, Pubmed , Xenbase
Green, Expression pattern of bcar3, a downstream target of Gata2, and its binding partner, bcar1, during Xenopus development. 2016, Pubmed , Xenbase
Grönroos, Control of Smad7 stability by competition between acetylation and ubiquitination. 2002, Pubmed
Hammerschmidt, Genetic analysis of dorsoventral pattern formation in the zebrafish: requirement of a BMP-like ventralizing activity and its dorsal repressor. 1996, Pubmed
Hanyu, The N domain of Smad7 is essential for specific inhibition of transforming growth factor-beta signaling. 2001, Pubmed
Harland, In situ hybridization: an improved whole-mount method for Xenopus embryos. 1991, Pubmed , Xenbase
Hiratani, Selective degradation of excess Ldb1 by Rnf12/RLIM confers proper Ldb1 expression levels and Xlim-1/Ldb1 stoichiometry in Xenopus organizer functions. 2003, Pubmed , Xenbase
Hong, How the Dorsal gradient works: insights from postgenome technologies. 2008, Pubmed
Hwang, The Smurf ubiquitin ligases regulate tissue separation via antagonistic interactions with ephrinB1. 2013, Pubmed , Xenbase
Jones, DVR-4 (bone morphogenetic protein-4) as a posterior-ventralizing factor in Xenopus mesoderm induction. 1992, Pubmed , Xenbase
Kavsak, Smad7 binds to Smurf2 to form an E3 ubiquitin ligase that targets the TGF beta receptor for degradation. 2000, Pubmed , Xenbase
Kenny, Sizzled-tolloid interactions maintain foregut progenitors by regulating fibronectin-dependent BMP signaling. 2012, Pubmed , Xenbase
Koinuma, Arkadia amplifies TGF-beta superfamily signalling through degradation of Smad7. 2003, Pubmed
Koli, Disruption of LTBP-4 function reduces TGF-beta activation and enhances BMP-4 signaling in the lung. 2004, Pubmed
Kumano, Spatial and temporal properties of ventral blood island induction in Xenopus laevis. 1999, Pubmed , Xenbase
Kwon, Sortilin associates with transforming growth factor-beta family proteins to enhance lysosome-mediated degradation. 2011, Pubmed , Xenbase
Lengerke, BMP and Wnt specify hematopoietic fate by activation of the Cdx-Hox pathway. 2008, Pubmed
Lin, Smad6 recruits transcription corepressor CtBP to repress bone morphogenetic protein-induced transcription. 2003, Pubmed
Liu, Fli1 acts at the top of the transcriptional network driving blood and endothelial development. 2008, Pubmed , Xenbase
Lyons, The TGF-beta-related DVR gene family in mammalian development. 1992, Pubmed , Xenbase
Maeno, The role of BMP-4 and GATA-2 in the induction and differentiation of hematopoietic mesoderm in Xenopus laevis. 1996, Pubmed , Xenbase
Maéno, Regulatory signals and tissue interactions in the early hematopoietic cell differentiation in Xenopus laevis embryo. 2003, Pubmed , Xenbase
Maéno, Regulation of primary erythropoiesis in the ventral mesoderm of Xenopus gastrula embryo: evidence for the expression of a stimulatory factor(s) in animal pole tissue. 1994, Pubmed , Xenbase
Mead, SCL specifies hematopoietic mesoderm in Xenopus embryos. 1998, Pubmed , Xenbase
Mimoto, GATA2 regulates Wnt signaling to promote primitive red blood cell fate. 2015, Pubmed , Xenbase
Murakami, Cooperative inhibition of bone morphogenetic protein signaling by Smurf1 and inhibitory Smads. 2003, Pubmed , Xenbase
Myers, BMP-mediated specification of the erythroid lineage suppresses endothelial development in blood island precursors. 2013, Pubmed , Xenbase
Nakayama, Dissection of inhibitory Smad proteins: both N- and C-terminal domains are necessary for full activities of Xenopus Smad6 and Smad7. 2001, Pubmed , Xenbase
Nakayama, Xenopus Smad8 acts downstream of BMP-4 to modulate its activity during vertebrate embryonic patterning. 1998, Pubmed , Xenbase
Paralkar, Recombinant human bone morphogenetic protein 2B stimulates PC12 cell differentiation: potentiation and binding to type IV collagen. 1992, Pubmed
Prothmann, The Toll/IL-1 receptor binding protein MyD88 is required for Xenopus axis formation. 2000, Pubmed , Xenbase
Souchelnytskyi, Physical and functional interaction of murine and Xenopus Smad7 with bone morphogenetic protein receptors and transforming growth factor-beta receptors. 1998, Pubmed , Xenbase
Tang, Enhancement of fibronectin synthesis and fibrillogenesis by BMP-4 in cultured rat osteoblast. 2003, Pubmed
Tran, Wnt/beta-catenin signaling is involved in the induction and maintenance of primitive hematopoiesis in the vertebrate embryo. 2010, Pubmed , Xenbase
Tsubakihara, Arkadia enhances BMP signalling through ubiquitylation and degradation of Smad6. 2015, Pubmed
Tsukamoto, Smad9 is a new type of transcriptional regulator in bone morphogenetic protein signaling. 2014, Pubmed
Walmsley, Negative control of Xenopus GATA-2 by activin and noggin with eventual expression in precursors of the ventral blood islands. 1994, Pubmed , Xenbase
Walters, Bone morphogenetic protein function is required for terminal differentiation of the heart but not for early expression of cardiac marker genes. 2001, Pubmed , Xenbase
WILT, ERYTHROPOIESIS IN THE CHICK EMBRYO: THE ROLE OF ENDODERM. 1965, Pubmed
Wochal, TRIL is involved in cytokine production in the brain following Escherichia coli infection. 2014, Pubmed
Yan, Smad7: not only a regulator, but also a cross-talk mediator of TGF-β signalling. 2011, Pubmed
Zhang, RNF12 controls embryonic stem cell fate and morphogenesis in zebrafish embryos by targeting Smad7 for degradation. 2012, Pubmed
