XB-ART-52421
Sci Rep
2016 Sep 28;6:34325. doi: 10.1038/srep34325.
Show Gene links
Show Anatomy links
Gain-of-function defects of astrocytic Kir4.1 channels in children with autism spectrum disorders and epilepsy.
Sicca F, Ambrosini E, Marchese M, Sforna L, Servettini I, Valvo G, Brignone MS, Lanciotti A, Moro F, Grottesi A, Catacuzzeno L, Baldini S, Hasan S, D'Adamo MC, Franciolini F, Molinari P, Santorelli FM, Pessia M.
???displayArticle.abstract???
Dysfunction of the inwardly-rectifying potassium channels Kir4.1 (KCNJ10) represents a pathogenic mechanism contributing to Autism-Epilepsy comorbidity. To define the role of Kir4.1 variants in the disorder, we sequenced KCNJ10 in a sample of affected individuals, and performed genotype-phenotype correlations. The effects of mutations on channel activity, protein trafficking, and astrocyte function were investigated in Xenopus laevis oocytes, and in human astrocytoma cell lines. An in vivo model of the disorder was also explored through generation of kcnj10a morphant zebrafish overexpressing the mutated human KCNJ10. We detected germline heterozygous KCNJ10 variants in 19/175 affected children. Epileptic spasms with dysregulated sensory processing represented the main disease phenotype. When investigated on astrocyte-like cells, the p.R18Q mutation exerted a gain-of-function effect by enhancing Kir4.1 membrane expression and current density. Similarly, the p.R348H variant led to gain of channel function through hindrance of pH-dependent current inhibition. The frequent polymorphism p.R271C seemed, instead, to have no obvious functional effects. Our results confirm that variants in KCNJ10 deserve attention in autism-epilepsy, and provide insight into the molecular mechanisms of autism and seizures. Similar to neurons, astrocyte dysfunction may result in abnormal synaptic transmission and electrical discharge, and should be regarded as a possible pharmacological target in autism-epilepsy.
???displayArticle.pubmedLink??? 27677466
???displayArticle.pmcLink??? PMC5039625
???displayArticle.link??? Sci Rep
???displayArticle.grants??? [+]
GGP11188 Telethon, TI_GGP11188 Telethon
Species referenced: Xenopus laevis
Genes referenced: aqp4 dag1 kcnj10 kcnj16 trpv4
???displayArticle.disOnts??? autism spectrum disorder [+]
???attribute.lit??? ???displayArticles.show???
|
|
Figure 1. Whole-cell Kir4.1 currents recorded from cells expressing WT and R18Q channels.Sample current traces for (a) WT and (b) R18Q channels expressed in U251 astrocytoma cells, obtained in response to voltage steps from −140 to +20 mV in 10 mV steps, from a holding potential of −30 mV. (c) Mean current density (pA/pF) as a function of voltage obtained from cells expressing the indicated channels. Inset: scatter plot of the single-cell current densities at −120 mV. The open symbols represent the mean ± SEM. (d) The resting membrane potentials were evaluated in current clamp conditions from cells expressing WT (black bar) or R18Q (grey bar) channels (data are mean ± SEM; **p < 0.01). (e) Sample inward-current densities evoked by puffs of an external solution containing 20 mM KCl from astrocytoma cells expressing the indicated channels (holding potential of −80 mV). (f) WT (black circles) and R18Q (grey circles) current densities elicited from each cell using the experimental protocol described in panel e which were subsequently averaged and depicted (mean ± SEM; *p < 0.05). |
|
|
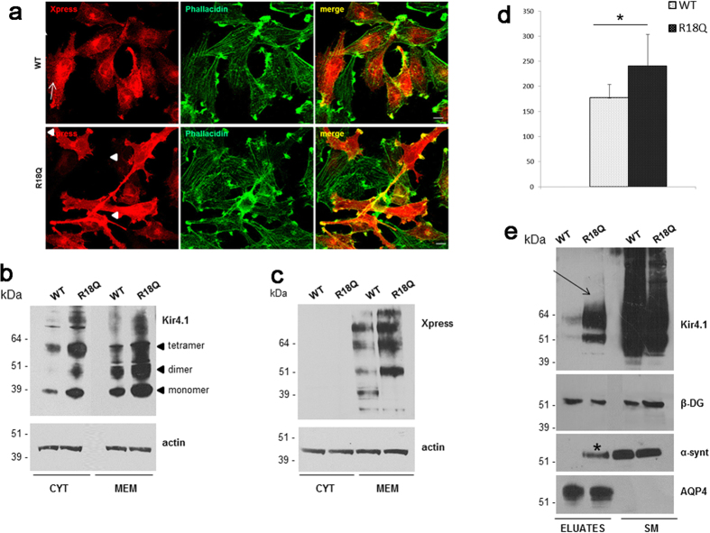
Figure 2. WT and mutated Kir4.1 expression and distribution in U251 astrocytoma cells.(a) Co-immunofluorescence staining of Kir4.1 WT and R18Q expressing cells using Anti-Xpress epitope Ab to stain recombinant Kir4.1 (red) and phallacidin to stain actin filaments (green) shows that WT channels are mostly localized in the cytoplasm, and at plasma membrane in a low percentage of cells (top panels, arrows), while R18Q mutant channels are mainly distributed along cell membranes, filopodia-like structures and cell-cell contacts (bottom panels, arrowheads), and partially co-localizes with actin, in the majority of cells (70%). (b,c) Western Blot (WB) analysis of total membrane and cytosolic protein extracts of astrocytoma cells expressing WT and R18Q Kir4.1, probed with anti Kir4.1 Ab (b) and Anti-Xpress epitope tag Ab (c) revealed that R18Q is more abundantly expressed in the cytoplasm (CYT) and particularly in the total membrane protein fraction (MEM), than the WT protein. Anti-Xpress epitope tag Ab does not detect Kir4.1 protein in the cytoplasm. Arrowheads on the right of panel b highlight the monomeric and oligomeric forms of the Kir4.1 channel. Actin is used as loading control. Molecular weight markers are on the left (kDa). (d) Densitometric analysis of recombinant Kir4.1 bands derived from total membrane protein extracts from WT or R18Q Kir4.1 expressing cells, detected by anti-Xpress Ab and normalized to the corresponding actin value (mean ± SEM, expressed as arbitrary units; *P < 0.05 from three independent experiments). (e) WB of total cell proteins (SM) and enriched fraction of plasma membrane proteins after biotinylation experiments (Eluates) probed with anti–Kir4.1 Ab. Higher amount of R18Q Kir4.1 is expressed at the plasma membrane (arrow) when compared to Kir4.1 WT. Among Kir4.1 associated proteins α-syntrophin (α-synt) is found at plasma membrane of Kir4.1 R18Q mutant expressing cells (asterisk) but not in WT expressing cells. No differences are observed in β-dystroglycan (β-DG) and AQP4 association to astrocytoma plasma membrane. One representative experiment out of two performed with the same results has been shown. |
|
|
Figure 3. Degradation kinetics, membrane compartmentalization and molecular interactions of WT and R18Q Kir4.1.(a) Left panel: WB analysis of protein extracts obtained from cells expressing WT and R18Q Kir4.1 channels treated with the protein synthesis inhibitor cycloheximide (CHX) for 3 and 6 h to inhibit protein synthesis and evaluate protein degradation kinetic. Anti-Xpress epitope Ab was used to detect WT and mutant Kir4.1. Actin is used as loading control. Molecular weight markers are on the left (kDa). Right panel: densitometric analysis of WT or R18Q Kir4.1 protein bands after CHX treatment, normalized to the corresponding untreated controls, indicates no significant differences in the degradation kinetics between WT and R18Q Kir4.1 proteins. Data are expressed as meanâ±âSEM from three independent experiments. (b) WB analysis of cholesterol-rich (Triton insoluble fractions: 4â7) and cholesterol-poor membrane fractions (Triton soluble fractions: 10â13) obtained from WT or R18Q Kir4.1 expressing cells shows that WT and mutant Kir4.1 channels are both distributed in cholesterol-poor membrane fractions. Caveolin-1 and flotillin identify the caveolar raft fractions in cells expressing Kir4.1 WT. Molecular weight markers are on the left (kDa). (c) WB analysis of Kir4.1 channel interactors selected by Histidine (His) affinity chromatography. Eluates derived from astrocytoma cells infected with the empty vector (U251) were used as controls for unspecific binding to NiNTA-resin. The Input lane indicates the total protein extracts before His pull-down assay and 200âmM and 50âmM the proteins eluted from NiNTA-resin using imidazole (50, 200âmM, respectively). Kir2.1, aquaporin-4 (AQP4), Kir5.1, TRPV4, but not connexin-43 were found among the proteins co-eluted with Kir4.1. No difference was observed between WT and R18Q Kir4.1 interactors. One representative experiment out of four is shown. Molecular weight markers are indicated on the left (kDa). |
|
|
Figure 4. WT, R271C and R348H channels expression pattern and pH-gating in X.laevis oocytes.Mean current amplitudes during 10 days post mRNA injection: (a) WT vs R271C, and (b) WT vs R348H. Sample current traces recorded at pHi 7.4 and 6.1 from WT (c), R348H (d), and R271C (e) expressing oocytes. Time course of current inhibition (%) of R271C vs WT (f), and R348H vs WT (g) upon K+-acetate pHi acidification from 7.4 to 6.1. All traces were recorded at −100 mV from a holding potential −10 mV. (h) Bar graph of pHi 6.1-induced current inhibition (%) of the indicated channels. (i) pHi/inhibition relationships for WT (square) vs R348H (circles) assessed by using X. laevis oocytes and the K+-acetate pHi acidification method121314. |
|
|
Figure 5. pH-gating of R348H channels expressed in astrocyte-like cells.Sample current traces for WT (a) and R348H (b) channel expressed in U251 cells, and recorded in the whole-cell configuration by applying voltage ramps from −140 to +30 mV (holding potential of −80 mV), immediately after the establishment of the whole-cell configuration (pHi7.2), after 10 min (pHi6.1), and following external BaCl2 application (pHi6.1 + 100 μM Ba2+). Both cells were recorded using an intracellular pipette solution having a pH of 6.1. (c,d) Representative time courses of WT (c) and R348H (d) currents recorded at −100 mV (normalized to the current recorded immediately after the establishment of the whole-cell configuration), using a pipette solution with pH of either 7.2 (black circles) or 6.1 (grey circles). (e) Plot of the mean fractional WT and R348H current inhibition by an intracellular pH of either 7.2 or 6.1. The fractional current reduction was estimated at −100 mV and calculated as 1− (I10 min/I0 min), in experiments similar to those shown in panels a–d. (f) Plot of the mean WT and R348H current density at −100 mV of applied potential. |
|
|
Figure 6. In vivo modelling of Kir4.1 mutations in zebrafish.(a) Transient kcnj10a knockdown zebrafish show macroscopic abnormalities in organ development compared to wild-type (WT). In morphant embryos, the pronephric duct is visible because it is dilated (black arrow); the swim bladder is not visible (white arrow). (b–e) Number of spontaneous tail flicks (registration time 30sec) seen in WT and mutant 30 hpf embryos. Values are expressed as percent of flicks counted in uninjected embryos. Embryos injected with MO (b–e), and with equimolar amount of MO and either R18Q (b), V84M (c), and R348H (d) mRNA show an increased rate of spontaneous contractions, compared to uninjected embryos (b–e), and to either MO+WT (b–e) and MO+R271C (e) mRNA injected embryos. **p < 0.01; ***p < 0.001. |
References [+] :
Ambrosini,
Genetically induced dysfunctions of Kir2.1 channels: implications for short QT3 syndrome and autism-epilepsy phenotype.
2014, Pubmed,
Xenbase
Ambrosini, Genetically induced dysfunctions of Kir2.1 channels: implications for short QT3 syndrome and autism-epilepsy phenotype. 2014, Pubmed , Xenbase
Bale, Epigenetic and transgenerational reprogramming of brain development. 2015, Pubmed
Beppu, Optogenetic countering of glial acidosis suppresses glial glutamate release and ischemic brain damage. 2014, Pubmed
Bockenhauer, Epilepsy, ataxia, sensorineural deafness, tubulopathy, and KCNJ10 mutations. 2009, Pubmed , Xenbase
Brignone, Megalencephalic leukoencephalopathy with subcortical cysts protein-1 modulates endosomal pH and protein trafficking in astrocytes: relevance to MLC disease pathogenesis. 2014, Pubmed
Brune, Intracellular acidification and Ca2+ transients in cultured rat cerebellar astrocytes evoked by glutamate agonists and noradrenaline. 1995, Pubmed
Casamassima, Identification of a heteromeric interaction that influences the rectification, gating, and pH sensitivity of Kir4.1/Kir5.1 potassium channels. 2003, Pubmed , Xenbase
Chesler, Intracellular pH transients of mammalian astrocytes. 1989, Pubmed
Choe, A conserved cytoplasmic region of ROMK modulates pH sensitivity, conductance, and gating. 1997, Pubmed , Xenbase
Connors, The potassium channel Kir4.1 associates with the dystrophin-glycoprotein complex via alpha-syntrophin in glia. 2004, Pubmed
Connors, Potassium channel Kir4.1 macromolecular complex in retinal glial cells. 2006, Pubmed
D'Adamo, Genetic inactivation of Kcnj16 identifies Kir5.1 as an important determinant of neuronal PCO2/pH sensitivity. 2011, Pubmed
D'Adamo, Episodic ataxia type-1 mutations in the hKv1.1 cytoplasmic pore region alter the gating properties of the channel. 1998, Pubmed , Xenbase
D'Adamo, Mutations in the KCNA1 gene associated with episodic ataxia type-1 syndrome impair heteromeric voltage-gated K(+) channel function. 1999, Pubmed , Xenbase
D'Adamo, K(+) channelepsy: progress in the neurobiology of potassium channels and epilepsy. 2013, Pubmed
Dawson, Quantitative assessment of autism symptom-related traits in probands and parents: Broader Phenotype Autism Symptom Scale. 2007, Pubmed
Deitmer, Enhancement of glutamate uptake transport by CO(2)/bicarbonate in the leech giant glial cell. 2000, Pubmed
Djukic, Conditional knock-out of Kir4.1 leads to glial membrane depolarization, inhibition of potassium and glutamate uptake, and enhanced short-term synaptic potentiation. 2007, Pubmed
Gilliam, A homozygous KCNJ10 mutation in Jack Russell Terriers and related breeds with spinocerebellar ataxia with myokymia, seizures, or both. 2014, Pubmed
Hibino, A new insight into the pathogenesis of coronary vasospasm. 2006, Pubmed
Hibino, Distinct detergent-resistant membrane microdomains (lipid rafts) respectively harvest K(+) and water transport systems in brain astroglia. 2007, Pubmed
Hibino, Inwardly rectifying potassium channels: their structure, function, and physiological roles. 2010, Pubmed
Higashi, An inwardly rectifying K(+) channel, Kir4.1, expressed in astrocytes surrounds synapses and blood vessels in brain. 2001, Pubmed
Jeste, Disentangling the heterogeneity of autism spectrum disorder through genetic findings. 2014, Pubmed
Kang, Spatio-temporal transcriptome of the human brain. 2011, Pubmed
Kilpinen, Linkage and linkage disequilibrium scan for autism loci in an extended pedigree from Finland. 2009, Pubmed
Kucheryavykh, Downregulation of Kir4.1 inward rectifying potassium channel subunits by RNAi impairs potassium transfer and glutamate uptake by cultured cortical astrocytes. 2007, Pubmed
Lanciotti, Megalencephalic leukoencephalopathy with subcortical cysts protein 1 functionally cooperates with the TRPV4 cation channel to activate the response of astrocytes to osmotic stress: dysregulation by pathological mutations. 2012, Pubmed
Lanciotti, MLC1 trafficking and membrane expression in astrocytes: role of caveolin-1 and phosphorylation. 2010, Pubmed
Leonoudakis, Protein trafficking and anchoring complexes revealed by proteomic analysis of inward rectifier potassium channel (Kir2.x)-associated proteins. 2004, Pubmed
Levitan, Cholesterol and ion channels. 2010, Pubmed
Mahmood, Generation and validation of a zebrafish model of EAST (epilepsy, ataxia, sensorineural deafness and tubulopathy) syndrome. 2013, Pubmed , Xenbase
Marchese, Targeted Gene Resequencing (Astrochip) to Explore the Tripartite Synapse in Autism-Epilepsy Phenotype with Macrocephaly. 2016, Pubmed
Nicchia, New possible roles for aquaporin-4 in astrocytes: cell cytoskeleton and functional relationship with connexin43. 2005, Pubmed
Niederriter, In vivo modeling of the morbid human genome using Danio rerio. 2013, Pubmed
Nwaobi, The role of glial-specific Kir4.1 in normal and pathological states of the CNS. 2016, Pubmed
Nwaobi, DNA methylation functions as a critical regulator of Kir4.1 expression during CNS development. 2014, Pubmed
Olsen, Functional expression of Kir4.1 channels in spinal cord astrocytes. 2006, Pubmed
Olsen, Functional implications for Kir4.1 channels in glial biology: from K+ buffering to cell differentiation. 2008, Pubmed
Olsen, New Insights on Astrocyte Ion Channels: Critical for Homeostasis and Neuron-Glia Signaling. 2015, Pubmed
Olsen, Mislocalization of Kir channels in malignant glia. 2004, Pubmed
Pereira, Astrocytes and human cognition: modeling information integration and modulation of neuronal activity. 2010, Pubmed
Pessia, Differential pH sensitivity of Kir4.1 and Kir4.2 potassium channels and their modulation by heteropolymerisation with Kir5.1. 2001, Pubmed , Xenbase
Pessia, Contributions of the C-terminal domain to gating properties of inward rectifier potassium channels. 1995, Pubmed
Pessia, Subunit positional effects revealed by novel heteromeric inwardly rectifying K+ channels. 1996, Pubmed , Xenbase
Piven, Broader autism phenotype: evidence from a family history study of multiple-incidence autism families. 1997, Pubmed
Rose, Mechanisms of H+ and Na+ changes induced by glutamate, kainate, and D-aspartate in rat hippocampal astrocytes. 1996, Pubmed
Rose, Evidence that glial cells modulate extracellular pH transients induced by neuronal activity in the leech central nervous system. 1994, Pubmed
Scholl, Seizures, sensorineural deafness, ataxia, mental retardation, and electrolyte imbalance (SeSAME syndrome) caused by mutations in KCNJ10. 2009, Pubmed
Schulte, pH gating of ROMK (K(ir)1.1) channels: control by an Arg-Lys-Arg triad disrupted in antenatal Bartter syndrome. 1999, Pubmed
Seifert, Neuron-astrocyte signaling and epilepsy. 2013, Pubmed
Seifert, Analysis of astroglial K+ channel expression in the developing hippocampus reveals a predominant role of the Kir4.1 subunit. 2009, Pubmed
Shang, Functional characterisation of missense variations in the Kir4.1 potassium channel (KCNJ10) associated with seizure susceptibility. 2005, Pubmed
Sibille, The neuroglial potassium cycle during neurotransmission: role of Kir4.1 channels. 2015, Pubmed
Sibille, Astroglial potassium clearance contributes to short-term plasticity of synaptically evoked currents at the tripartite synapse. 2014, Pubmed
Sicca, Autism with seizures and intellectual disability: possible causative role of gain-of-function of the inwardly-rectifying K+ channel Kir4.1. 2011, Pubmed
Takumi, A novel ATP-dependent inward rectifier potassium channel expressed predominantly in glial cells. 1995, Pubmed , Xenbase
Tordjman, Gene × Environment interactions in autism spectrum disorders: role of epigenetic mechanisms. 2014, Pubmed
Tucker, pH dependence of the inwardly rectifying potassium channel, Kir5.1, and localization in renal tubular epithelia. 2000, Pubmed
Valvo, Somatic overgrowth predisposes to seizures in autism spectrum disorders. 2013, Pubmed
Valvo, Temporal lobe connects regression and macrocephaly to autism spectrum disorders. 2016, Pubmed
