Click here to close
Hello! We notice that you are using Internet Explorer, which is not supported by Xenbase and may cause the site to display incorrectly.
We suggest using a current version of Chrome,
FireFox, or Safari.
Mech Dev
2016 Nov 01;142:30-39. doi: 10.1016/j.mod.2016.09.001.
Show Gene links
Show Anatomy links
Cholesterol-rich membrane microdomains modulate Wnt/β-catenin morphogen gradient during Xenopus development.
Reis AH, Moreno MM, Maia LA, Oliveira FP, Santos AS, Abreu JG.
???displayArticle.abstract???
Wnt/β-catenin has been described as crucial for dorsal-ventral and antero-posterior patterning, playing multiple roles at different stages of development. Cholesterol-rich membrane microdomains (CRMMs), cholesterol- and sphingolipid-enriched domains of the plasma membrane, are known as platforms for signaling pathways. Although we have demonstrated the importance of the CRMMs for head development, how they participate in prechordal plate formation and embryo axis patterning remains an open question. Moreover, the participation of the CRMMs in the Wnt/β-catenin signaling pathway activity in vivo is unclear, particularly during embryonic development. In this study, we demonstrated that CRMMs disruption by methyl-beta-cyclodextrin (MβCD) potentiates the activation of the Wnt/β-catenin signaling pathway in vitro and in vivo during embryonic development, causing head defects by expanding the Wnt expression domain. Furthermore, we also found that the action of CRMMs depends on the microenvironmental context because it also works in conjunction with dkk1, when dkk1 is overexpressed. Thus, we propose CRMMs as a further mechanism of prechordal plate protection against the Wnt signals secreted by posterolateral cells, complementing the action of secreted antagonists.
???displayArticle.pubmedLink???
27687541 ???displayArticle.link???Mech Dev
Fig. 1.
Maternal Wnt signaling is not affected by MβCD cholesterol depletion. (A) Animal cap assay revealed that Xnr3 and Xbra expression is not altered by MβCD injection. (Aâ²) Densitometric analysis of Xnr3 expression from three independent experiments. (B) Maternal MβCD treatment does not alter Xnr3 or siamois expression. (C) MβCD injection does not affect the reporter gene activity at stage 10. S0 (S01234 reporter).
Fig. 2.
Cholesterol depletion by MβCD disrupts the anterior neural tube of Xenopus tropicalis transgenic line that expresses the pax6-GFP gene. (AâAâ²â²â²) Control embryo in lateral and dorsal view; pax6-GFP expressed in neural plate and eye field. (BâBâ²â²â²) MβCD-treated embryos showing mild phenotype; pax6-GFP expression truncated in the anterior region. (CâCâ²â²â²) MβCD-treated embryos showing severe phenotype; pax6-GFP expression abolished in the anterior region.
Fig. 3.
The MβCD cholesterol depletion phenotype is head autonomous. (A) Grafting of head anlage (HA) at stage 12.5. (B) Control embryo not grafted. (C) Control embryo grafted with HA from control embryo. (D) MβCD injected embryo grafted with control HA. (E) Control embryo grafted with MβCD HA. (F) Table showing the quantification of experiment.
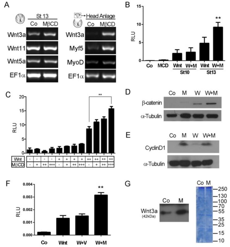
Fig. 4.
CRMM disruption enhances the Wnt/β-catenin signaling pathway activation. (A) RT-PCR showing expression of wnt3a and target genes myf5 and myoD increased in whole embryos and dissected head anlage. (B) TOP-FLASH reporter activation is increased by cholesterol depletion at stage 13 but not at stage 10. (C) RKO-cells showing Wnt signaling activity enhanced by MβCD in synergism with Wnt conditioned medium. (D, E) Western blotting showing higher levels of β-catenin and CyclinD1 after cholesterol depletion. Co (control), M (MβCD), W (Wnt), W + M (Wnt conditioned medium and treated with MβCD). (F) L-cell conditioned medium enhances Wnt activity in RKO-cells after cholesterol depletion. Co (conditioned medium from L-cell non-secreting Wnt), Wnt (conditioned medium from Wnt-secreting L-cell), W + V (conditioned medium from Wnt-secreting L-cell treated with vehicle), W + M (conditioned medium from Wnt-secreting L-cell treated with MβCD). (G) Western blotting showing increase in total Wnt protein from conditioned medium after L-cell producing Wnt MβCD treatment. Coomassie blue stained gel after electrophoresis showing loaded proteins. Statistical significance: **P < 0.01.
Fig. 5.
Anterior defects induced by MβCD require β-catenin. (A) 32-cell stage embryos injected at A tier with β-catenin morpholino (MO) and/or MβCD. (B) Control uninjected embryo. (C) MβCD injected embryo. (D, Dâ²) β-catenin morpholino injected embryo. (E, Eâ²) β-catenin morpholino and MβCD injected embryo.
Fig. 6.
MβCD cholesterol depletion increases Wnt field activity. (A) Otx2 expression in a control embryo. (B) Otx2 expression in MβCD injected embryo. (C) Wnt8 and β-gal DNAs were injected at dorsal side from 4-cell stage embryos. (DâE) Wnt8, β-gal and MβCD injected embryos. The white bars represent the distance from wnt8 expressing area to otx2 expression.
Fig. 7.
dkk1 expression and spreading is affected by cholesterol depletion. (AâD) In situ hybridization showing dkk1 expression domain at stages 10 and 14 in control embryos and cholesterol depleted embryos by MβCD. (E) control embryo. (F) MβCD injected embryo. (G) dkk1 mRNA injected embryo. (H) dkk1 mRNA and MβCD injected embryo.
Fig. 8.
Cholesterol depletion by MβCD potentiates the dkk1 overexpression phenotype. (A) Uninjected embryo showing otx2 expression anteriorly. (B) otx2 expression is reduced after MβCD injection. (C) dkk1 mRNA and β-gal injection at 4-cell stage causes the enhancement of otx2 expression. (D) dkk1 mRNA and β-gal injection at 4-cell stage and MβCD injection at stage 9 increased the otx2 expression domain.
Fig. 9.
Membrane microdomains as an additional mechanism of anterior protection from Wnts. (A) The prechordal plate (PcP) is protected from Wnt signals secreted by the posterolateral cells (PLC) through antagonist secretion and CRMM. (B) After cholesterol depletion by MβCD, PcP cells lose the CRMM. The secreted antagonists together with the decreased dkk1 expression make the PcP cells vulnerable to the Wnt signaling and impair head development.
Fig. S1.
Control (AâH) and MβCD-injected (Isingle bondP) Xenopus laevis embryos observed during development, from stage 12 to tadpole stages.
Fig. S2.
Densitometric analysis of Fig. 4A RT-PCR. (A) Wnt3a whole embryo control (Wnt3a WE co) and whole embryo injected with MβCD (Wnt3a WE MCD); (B) Wnt11 whole embryo control (Wnt11 WE co) and whole embryo injected with MβCD (Wnt11 WE MCD); (C) Wnt5a whole embryo control (Wnt5a WE co) and whole embryo injected with MβCD (Wnt5a WE MCD); (D) Wnt3aHead Anlage control (Wnt3a HA co) and Head Anlage injected with MβCD (Wnt3a HA MCD); (E) Myf5Head Anlage control (Myf5 HA co) and Head Anlage injected with MβCD (Myf5 HA MCD); (F) MyoDHead Anlage control (MyoD HA co) and Head Anlage injected with MβCD (MyoD HA MCD). Statistical significance: *P < 0.05 **P < 0.01.
Fig. S3.
Venus-Wnt8 mRNA was injected in one blastomere at 4-cell stage and MβCD injection was conducted at stage 8.5. Confocal images were obtained at stage 9, after animal cap dissection. Scale bar: 100 μm.