XB-ART-52384
Dev Biol
2016 Sep 01;4171:77-90. doi: 10.1016/j.ydbio.2016.06.022.
Show Gene links
Show Anatomy links
Controlled levels of canonical Wnt signaling are required for neural crest migration.
Maj E, Künneke L, Loresch E, Grund A, Melchert J, Pieler T, Aspelmeier T, Borchers A.
???displayArticle.abstract???
Canonical Wnt signaling plays a dominant role in the development of the neural crest (NC), a highly migratory cell population that generates a vast array of cell types. Canonical Wnt signaling is required for NC induction as well as differentiation, however its role in NC migration remains largely unknown. Analyzing nuclear localization of β-catenin as readout for canonical Wnt activity, we detect nuclear β-catenin in premigratory but not migratory Xenopus NC cells suggesting that canonical Wnt activity has to decrease to basal levels to enable NC migration. To define a possible function of canonical Wnt signaling in Xenopus NC migration, canonical Wnt signaling was modulated at different time points after NC induction. This was accomplished using either chemical modulators affecting β-catenin stability or inducible glucocorticoid fusion constructs of Lef/Tcf transcription factors. In vivo analysis of NC migration by whole mount in situ hybridization demonstrates that ectopic activation of canonical Wnt signaling inhibits cranial NC migration. Further, NC transplantation experiments confirm that this effect is tissue-autonomous. In addition, live-cell imaging in combination with biophysical data analysis of explanted NC cells confirms the in vivo findings and demonstrates that modulation of canonical Wnt signaling affects the ability of NC cells to perform single cell migration. Thus, our data support the hypothesis that canonical Wnt signaling needs to be tightly controlled to enable migration of NC cells.
???displayArticle.pubmedLink??? 27341758
???displayArticle.link??? Dev Biol
Species referenced: Xenopus laevis
Genes referenced: ctnnb1 fn1 foxa1 lef1 sox10 tcf3 twist1 wnt1
???attribute.lit??? ???displayArticles.show???
|
|
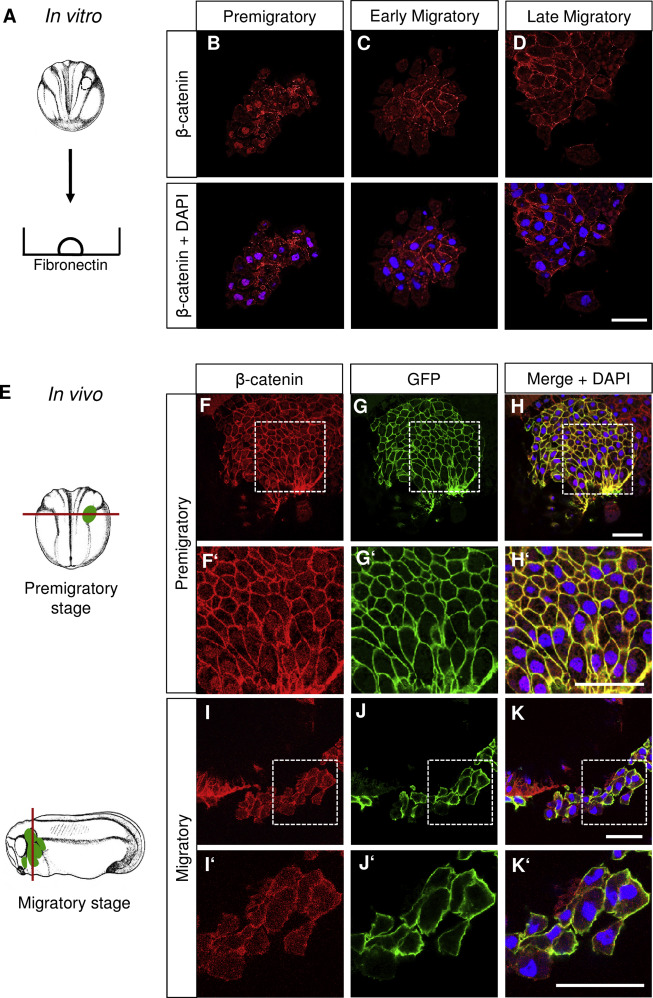
Fig. 1. Nuclear β-catenin is detected in premigratory NC cells, but not in migratory NC cells. A NC explants were dissected at premigratory stages and cultured in fibronectin-coated dishes. Explants were either fixed at premigratory stages (B, 30 min after explantation) or early (C, 3 h after explantation) or late migratory stages (D, 7 h after explantation). The β-catenin localization was determined by immunostaining (red). Upper panel shows β-catenin signal, lower panel includes DAPI staining. B β-catenin is predominantly localized in the nucleus and also at the plasma membrane in premigratory NC explants. C,D Early migratory and migratory NC explants show mainly membrane localization of β-catenin. A quantification of these results is shown in supplementary Fig. 6. E-K For in vivo analysis of canonical Wnt activity β-catenin expression was analyzed in transplanted GFP-expressing cells at premigratory NC stages (40 min after transplantation) or at tadpole stages (26â28). E Schematic representation of the transplanted embryos, the transverse section plane is indicated. F β-catenin is localized in the nucleus and at the plasma membrane in premigratory NC cells. Fâ² Higher magnification of the dashed area indicated in F. G,Gâ² shows the staining of the membrane-tethered GFP used to trace transplanted NC cells. H,Hâ² shows the merged β-catenin, GFP and DAPI staining. I β-catenin is localized exclusively at the plasma membrane of migrating NC cells. Iâ² Higher magnification of the dashed area indicated in I. J GFP staining of transplanted migrating NC cells. K, Kâ² Overlay of β-catenin, GFP and DAPI staining. Scale bars indicate 50 µm. |
|
|
Fig. 2. Activation of canonical Wnt signaling at premigratory and migratory NC cell stages affects NC migration. Wild type Xenopus embryos were treated with BIO at premigratory and migratory NC stages or with DMSO as a solvent control. NC migration was analyzed by Twist in situ hybridization. A The panel shows the different phenotypes observed after BIO treatment at premigratory stages. Phenotypes are categorized by decreasing severity: embryo with inhibited NC migration and reduced Twist expression (a), embryo with reduced NC branches (b), embryo with merged NC branches (c, arrow), unaffected embryo (d). B Graph summarizing the percentage of phenotypes observed in 5 independent experiments. Standard errors of the mean and number of treated embryos are indicated for each column. C The panel shows the different phenotypes observed after BIO treatment at migratory stages. Phenotypes are categorized by decreasing severity as for the premigratory treatment. Arrows mark reduced NC branches in (b) and merged branches in (c), unaffected embryo (d). D Graph summarizing the percentage of phenotypes observed in three independent experiments. Standard errors of the mean and number of treated embryos are indicated for each column. E,G Wild type Xenopus embryos were injected with 50 pg Lef1-GR RNA at the two-cell stage and treated with Dexamethasone at NC premigratory (E) and migratory stages (G). NC migration was analyzed by Twist in situ hybridization. E Panel shows the different phenotypes observed after Lef1-GR activation at premigratory stages: embryo with inhibited NC migration and reduced Twist expression (upper panel), embryo with reduced NC branches (lower panel). The injected side is shown on the right. F Graph summarizing the percentage of phenotypes observed in six independent experiments. Standard errors of the mean and number of injected embryos are indicated for each column. G The panel shows the different phenotypes observed after Lef1-GR activation at migratory stages. The injected side of the embryo is shown on the right. Phenotypes are categorized as in the premigratory treatment. H The graph summarizes nine independent experiments. Standard errors of the mean and number of injected embryos are indicated for each column. |
|
|
Fig. 3. Inhibition of canonical Wnt signaling at premigratory and migratory NC cell stages affects NC migration. Wild type Xenopus embryos were treated with IWR1 at NC premigratory and migratory stages. DMSO treatment served as a solvent control. NC migration was analyzed by Twist in situ hybridization. A The panel shows an embryo with merged NC branches (right panel, arrow), the phenotype observed after IWR1 treatment at premigratory stages. An untreated control embryo is shown on the left. B Graph summarizing the percentage of phenotypes of four independent experiments. Standard errors of the mean and number of treated embryos are indicated for each column. C Embryo with merged NC branches (right panel, arrow) after IWR1 treatment at migratory stages. A control embryo is shown on the left. D The graph summarizes three independent experiments. Standard errors of the mean and number of treated embryos are indicated for each column. E Wild type Xenopus embryos were injected with Tcf3âC-GR RNA in one blastomere at the two-cell stage and embryos were treated with Dexamethasone at NC premigratory and migratory stages. NC migration was analyzed by Twist in situ hybridization. The panel shows the different phenotypes observed after Tcf3âC-GR activation at premigratory stages: embryo with inhibited NC migration and reduced Twist expression (upper panel), embryo with reduced NC branches (lower panel). The injected side of the embryos is shown on the right. F Graph summarizing the percentage of phenotypes in 9 independent experiments. Standard errors of the mean and number of injected embryos are indicated for each column. G The panel shows the different phenotypes observed after Tcf3âC-GR activation at migratory stages. The same phenotypes as for the premigratory Dexamethasone treatment are observed. The injected side of the embryo is shown on the right. H Graph summarizing three independent experiments. Standard errors of the mean and number of injected embryos are indicated for each column. |
|
|
Fig. 4. Activation of canonical Wnt signaling negatively affects the migration of transplanted NC cells. Activation of canonical Wnt signaling in NC cells inhibits migration and affects the patterning of the cranial NC streams. The migration of NC transplants from embryos injected with GFP (A), Lef1-GR and GFP (B,C) or Tcf3âC-GR and GFP (D) RNA was analyzed at tadpole stages. A Migrating GFP transplant. B Lef1-GR transplant that does not migrate. C Lef1-GR transplant showing a NC patterning defect. D Migrating Tcf3âC transplant. Dashed white lines indicate the embryo head. E Graph summarizing three independent transplantation experiments showing defects in NC migration (n =60). F Graph summarizing the NC patterning defects of the same experiments presented in E. Note that here the migration defects shown in (E) were also counted as patterning defects. Scale bar =200 µm. |
|
|
Fig. 5. Modulation of canonical Wnt signaling results in defects in in vitro NC migration. The left panel shows time-lapse images and the right panel shows the respective Delauney triangulations as a measure of cell dispersion. A Time-lapse images of control (upper panels) and BIO-treated NC cells (lower panels) at the start of imaging (0 h) and after 2 and 3.5 h. B Time-lapse images of control (upper panels) and Lef1-GR overexpressing NC cells (lower panels) at the start of imaging (0 h) and after 3 and 5 h. C Time-lapse images of control (upper panels) and IWR1-treated NC cells (lower panels) at the start of imaging (0 h) and after 3 and 5 h. D Time-lapse images of control (upper panels) and Tcf3âC-GR overexpressing NC cells (lower panels) at the start of imaging (0 h) and after 3 and 5 h. The scale bars resemble 200 µm. |
|
|
Fig. 6. Modulation of canonical Wnt signaling does not affect protrusion formation, but the ability to leave the cell cluster. Explanted control (upper panel), Lef1-GR expressing (middle panel) and Tcf3âC-GR expressing (lower panel) NC cells were imaged using a 63x oil objective (NA 1.4). Explants are shown at the start of imaging and after 30, 60 and 90 min of imaging. The scale bar resembles 20 µm. |
|
|
Fig. 7. The collective in vitro NC migration behavior is affected by modulation of canonical Wnt signaling. Collective NC migration behavior was characterized by analyzing changes in mean cluster size (A,C), in classification of center, border and outsider cells (B,D) as well as determination of mean square displacement. For classification criteria see Material and Method section. A Changes in mean cluster size of control NC (left) and Lef1-GR (right) overexpressing cells over time. Time is given in âframesâ, which constitutes a time interval of 2.03 min. This is identical for all graphs shown in this Figs. B Cell classification of a control NC (left) and Lef1-GR expressing (right) explants. C Changes in mean cluster size of control NC (left) and Tcf3âC-GR (right) overexpressing cells over time. D Cell classification of control (left) and Tcf3âC-GR-overexpressing explants. E Comparison of the mean square displacement of control cells and NC cells overexpressing Lef1-GR or Tcf3âC-GR respectively. The mean square displacement is given for cell movement during the first 2 h of the experiment (left) compared to cell movements during a later time period in the course of the experiment (between 4 and 6 h) (right). |
|
|
Supplementary material Supplementary Fig. 1 Activation of canonical Wnt signaling affects the migration of Sox10-positive NC cells. A-D Wild type Xenopus embryos were treated with BIO or IWR1 at premigratory NC stages and DMSO treatment served as a solvent control. NC migration was analyzed by Sox10 in situ hybridization. A The panel shows the different phenotypes observed after BIO treatment at premigratory stages. Phenotypes are categorized by decreasing severity: embryo with inhibited NC migration (a), embryo with merged NC branches (b), unaffected embryo (c). Arrow marks cells with inhibited migration; merged NC cells are indicated by a dashed line. B Graph summarizing 4 independent experiments. Standard errors of the mean and number of treated embryos are indicated for each column. C The panel shows the different phenotypes observed after IWR1 treatment at premigratory stages. Panel shows the âinhibited migrationâ phenotype (a) or an unaffected embryo (b). D Graph summarizes 4 independent experiments for 10 µM and 20 µM of IWR1 and 3 independent experiments for 100 µM of IWR1. Standard errors of the mean and number of injected embryos are indicated for each column. E Wild type Xenopus embryos were injected with 50 pg of Lef1-GR RNA in one blastomere at the 2-cell stage and treated with Dexamethasone at NC premigratory stages. NC migration was analyzed by Sox10 in situ hybridization. The panel shows the different phenotypes observed after Lef1-GR activation at premigratory stages: embryo with a strong inhibition of NC migration (upper panel), embryo with merged NC branches (lower panel). Injected side of the embryo is shown on the right; arrows marks NC cluster in the premigratory position; merged NC cells are indicated by a dashed line. F Graph summarizing 5 independent experiments. Standard errors of the mean and number of injected embryos are indicated for each column. G Wild type Xenopus embryos were injected with Tcf3âC-GR RNA in one blastomere at the 2-cell stage and treated with Dexamethasone at NC premigratory stages. NC migration was analyzed by Sox10 in situ hybridization. The panel shows the different phenotypes observed after Tcf3âC-GR activation at premigratory stages: embryo with inhibited NC migration (upper panel), embryo with merged NC branches (lower panel). Injected side of the embryo is shown on the right. Arrow marks NC cluster in the premigratory position and the remaining mandibular branch; merged NC cells are indicated by a dashed line. H Graph summarizing 5 independent experiments. Standard errors of the mean and number of injected embryos are indicated for each column. |
|
|
Supplementary material Supplementary Fig. 2 Lef1-GR and Tcf3-VP16-GR activate canonical Wnt signaling in earlyXenopusembryos as indicated by secondary axis induction. A Schematic representation of wild type and modified GR-fusion constructs of Tcf3A and Lef1 employed for stimulation of canonical Wnt signaling. Tcf3-VP16-GR is a construct, where the β-catenin binding domain was replaced with the VP16 transcriptional activator ( Vonica et al., 2000, Agathocleous et al., 2009 and Borday et al., 2012). B Experimental set up: embryos were injected with the respective constructs in one ventral blastomeres at the 4-cell stage, treated with Dexamethasone at the 16-cell stage, and secondary axes were scored at early tailbud stage 28. C Graph summarizing the percentage of secondary axes of 3 independent experiments of embryos injected with 50 pg of Tcf3-VP16-GR RNA. Numbers of injected embryos and standard error of the means are indicated for each column. Ventral injection of 50 pg Tcf3-VP16-GR RNA caused on average 79% of double axes and this effect was not observed in the absence of Dexamethasone treatment. In general the effects of this construct were weaker compared to Lef1-GR or BIO-treatment, and this is also reflected in its ability to cause NC migration defects (Supplementary Fig. 4). D Graph summarizing the percentage of secondary axis in 3 independent experiments after injection of increasing concentrations of the Lef1-GR construct. RNA concentrations of 25, 50 or 75 pg resulted in more than 80% of embryos with double axes and this effect was not observed in embryos that were injected with the respective RNAs, but not treated with Dexamethasone. |
|
|
Supplementary material Supplementary Fig. 3 Modulation of canonical Wnt signaling at advanced stages of NC migration results in NC migration defects. Wild type Xenopus embryos were injected with 50 pg of Lef1-GR RNA or Tcf3âC-GR RNA in one blastomere at the 2-cell stage and treated with Dexamethasone at advanced NC migration stages (23/24). NC migration was analyzed by Twist in situ hybridization. A The different phenotypes observed after Lef1-GR activation. The injected side of the embryos is shown on the right. The upper panel shows an embryo with inhibited NC migration. The middle and lower panels show embryos representing different severities of the âreduced branches phenotypeâ. B The different phenotypes observed after Tcf3âC-GR activation. The injected side of the embryos is shown on the right. The upper panel shows the âinhibited migrationâ phenotype. In general this phenotype was less severe compared to the one observed after injection of Lef1-GR (A, upper panel). In this category, we counted all embryos that displayed fewer NC cells with an apparent delay in migration. The middle and lower panels show embryos representing different severities of the âreduced branches phenotypeâ. C Graph summarizing 4 independent experiments. Standard errors of the mean and number of injected embryos are indicated for each column. |
|
|
Supplementary material Supplement Fig. 4 Activation of canonical Wnt signaling at premigratory and migratory stages in whole embryos by overexpressing a Dexamethasone-inducible construct of Tcf3-VP16-GR. Wild type Xenopus embryos were injected with 50 pg Tcf3-VP16-GR RNA at the 2-cell stage and treated with Dexamethasone at NC premigratory and migratory stages. NC migration was analyzed by Twist in situ hybridization. A Embryo with reduced NC branches (arrow), which is the predominant phenotype observed after Tcf3-VP16-GR activation at premigratory stages. The injected side is shown on the right. B Graph summarizing 5 independent experiments. Standard errors of the mean and number of injected embryos are indicated for each column. C Embryo with reduced NC branches (arrow) representing the phenotype observed after Tcf3-VP16-GR activation at migratory stages. Injected side is shown on the right. D The graph summarizes 5 independent experiments. Standard errors of the mean and number of injected embryos are indicated for each column. E Wild type Xenopus embryos were injected with 50 pg of Tcf3-VP16-GR RNA in one blastomere at the 2-cell stage and treated with Dexamethasone at NC premigratory stages. NC migration was analyzed by Sox10 in situ hybridization. The panel shows an embryo with merged NC branches, which is the predominant phenotype observed after Tcf3-VP16-GR activation at premigratory stages. Injected side of the embryo is shown on the right. F Graph summarizing 6 independent experiments. Standard errors of the mean and number of injected embryos are indicated for each column. |
|
|
Supplementary material Supplement Fig. 5 EnR-Lef1-GR and Tcf3âC-GR inhibit canonical Wnt signaling as indicated by ventralization ofXenopusembryos. A Schematic representation of wild type and dominant negative GR-fusion constructs of Tcf3A and Lef1 employed for repression of canonical Wnt signaling. B Experimental set up: embryos were injected with the respective constructs in both dorsal blastomeres at the 4-cell stage, treated with Dexamethasone at the 16-cell stage, and ventralization was analyzed at early tailbud stages. C Graph summarizing the percentage of ventralized embryos in 3 independent experiments after injection of EnR-Lef1-GR. At low concentrations EnR-Lef1-GR overexpression did not show strong ventralizing activity and at high concentrations, it showed activation even in the absence of Dexamethasone. Injection of concentrations with no significant background level activity did not affect NC migration after treatment with Dexamethasone at premigratory or migratory NC cells stages (data not shown). D Graph summarizing the percentage of ventralized embryos of 3 independent experiments in embryos injected with increasing concentrations of Tcf3âC-GR RNA. Numbers of injected embryos and standard error of the means are indicated for each column. Tcf3âC-GR is a potent ventralizing agent, however, also active to some extent in the absence of Dexamethasone. Therefore, we used 50 pg for our migration assays, as background effects are comparably low at this concentration |
|
|
Supplementary material Supplementary Fig. 6 The levels of nuclear β-catenin change during stages of NC migration and are upregulated by BIO treatment. NC explants were dissected at premigratory stages and fixed at premigratory stages (30 min after explantation) or migratory stages (3 h or 7 h after explantation). β-catenin localization was determined by immunostaining. A β-catenin is predominantly localized in the nucleus and also at the plasma membrane in premigratory NC explants. B,C Early migratory and migratory NC explants show mainly membrane localization of β-catenin. D,E NC explants treated with 1 µM BIO for 3 h (D) or 7 h (E) showing translocation of β-catenin into the nuclei and elevated levels of cytoplasmic β-catenin. F Graph summarizing averaged fluorescent intensity expressed as Integrated Density of control and BIO-treated explants. The area of each nucleus was determined by DAPI staining and the intensity of the β-catenin fluorescent signal expressed as Integrated Density was measured using ImageJ. Integrated Densities of β-catenin fluorescent signals from all explants of a particular treatment were averaged and normalized to the premigratory controls. One Way ANOVA and post hoc Games-Howell test were used for statistical analysis. Numbers of nuclei and explants analyzed are indicated for each column. BIO treatment leads to increased nuclear β-catenin compared to controls. One Way ANOVA and post hoc Games-Howell test confirm that NC explants treated with 1 µM BIO for 3 h (D) show similar levels of nuclear β-catenin compared to untreated NC explants fixed 30 min after explantation (A). The scale bar resembles 50 µm. |
