Click here to close
Hello! We notice that you are using Internet Explorer, which is not supported by Xenbase and may cause the site to display incorrectly.
We suggest using a current version of Chrome,
FireFox, or Safari.
???displayArticle.abstract???
Two siamois-related homeobox genes siamois (sia1) and twin (sia2), have been reported in Xenopus laevis. These genes are expressed in the blastulachordin- and noggin-expressing (BCNE) center and the Nieuwkoop center, and have complete secondary axis-inducing activity when over-expressed on the ventral side of the embryo. Using whole genome sequences of X. tropicalis and X. laevis, we identified two additional siamois-related genes, which are tandemly duplicated near sia1 and sia2 to form the siamois gene cluster. Four siamois genes in X. tropicalis are transcribed at blastula to gastrula stages. In X. laevis, the siamois gene cluster is present on both homeologous chromosomes, XLA3L and XLA3S. Transcripts from seven siamois genes (three on XLA3L and four on XLA3S) in X. laevis were detected at blastula to gastrula stages. A transcribed gene, sia1p. S, encodes an inactive protein without a homeodomain. When over-expressed ventrally, all siamois-related genes tested in this study except for sia1p. S induced a complete secondary axis, indicating that X. tropicalis and X. laevis have four and six active siamois-related genes, respectively. Of note, each gene required different amounts of mRNA for full activity. These results suggest the possibility that siamois cluster genes have functional redundancy to endow robustness and quickness to organizer formation in Xenopus species.
Fig. 1.
Genomic organization of X. tropicalis siamois-related genes. (A) Genomic clustering of X. tropicalis siamois genes. Genomic mapping of the siamois genes shows clustering in a short interval of scaffold48 (X. tropicalis v.9.0). From the genome assembly, sia1 was predicted to have a longer intron than the other related genes. This region has a sequence gap, which is an uncharacterized nucleotide stretch of an unknown length. Boat-shaped boxes indicate the direction of the coding frame. (B) Transcriptional profiling in early X. tropicalis development based on RNA sequencing data. All siamois-related genes are expressed from blastula to gastrula stages. TPM means transcripts per million. st, stage. (C) Whole mount in situ hybridization analysis for X. tropicalis siamois-related genes, a maternal gene, vegt, a BCNE gene, chrodin (chrd) and an organizer gene, goosecoid (gsc). Typical expression patterns are shown. Fixed embryos were bisected before hybridization. Images of whole embryos are also shown in Supplementary Fig S1.
Fig. 2.
Activity of X. tropicalis siamois-related genes. X. tropicalis siamois-related genes (sia1, sia2, sia3, and sia4) were over-expressed with total amounts of 0.5, 1, 2.5, 5 pg mRNA into ventral-vegetal cells of X.laevis embryos at 4â8-cell stages. (A) Representative embryos injected with 2.5 or 1 pg mRNA of each siamois-related gene. (B) The percentage of embryos in which the secondary axis was observed after injection of mRNAs of siamois-related genes. The number of embryos analyzed is shown above each bar. All siamois-related genes in X. tropicalis induced complete secondary axis.
Fig. 3.
Genomic organization of X. laevis siamois-related genes. (A) Genomic clustering of X. laevis siamois genes and pseudogenes. Genomic mapping of the siamois genes shows clustering in a short interval of chromosome 3 L and 3 S. Synteny of siamois genes is conserved among the X. tropicalis genome, X. laevis chromosome 3 L, and X. laevis chromosome 3 S. Boat-shaped boxes indicate the direction of the coding frame. Black indicates a confirmed active gene, and gray indicates a pseudogene. A striped box indicates that gene expression was not confirmed. (B) Transcriptional profiling in early X. laevis development based on RNA sequencing data. Seven siamois-related genes are expressed from blastula to gastrula stages. TPM means transcripts per million. oo, oocyte; st, stage.
Fig. 4.
Activity of X. laevis siamois-related genes. Seven X. laevis siamois-related genes (sia1. L, sia2. L, sia4. L, sia1p. S, sia2. S, sia3. S, and sia4. S) were over-expressed with total amounts of 0.5, 1, 2.5 and 5 pg mRNA, (100 and 1000 pg for sia1p. S) into ventral-vegetal cells of X. laevis embryos at 4â8-cell stages. (A) Representative embryos injected with 5 pg mRNA of each siamois-related gene. (B) The percentage of embryos in which a secondary axis was observed after injection of mRNAs of siamois-related genes. The number of embryos analyzed is shown above each bar. sia1p. S has no activity. All siamois-related genes in X. laevis except for sia1p. S induced a complete secondary axis.
Fig. 5.
Conservation of siamois-related genes. (A) Phylogenetic tree of nucleotide sequences of siamois-related genes in X. tropicalis and X. laevis. cDNA sequences were obtained by cloning from X. tropicalis Nigerian strain or X. laevis J-strain. Accession numbers are described below [X. tropicalis (sia1: LC167289, sia2: LC167290, sia3: LC167291, sia4: LC167292), X. laevis (sia1. L: LC167293, sia2. L: LC167295, sia4. L: LC167298, sia1p. S: LC167294, sia2. S: LC167296, sia3. S: LC167297, sia4. S: LC167299)]. The gsc. L (Xenbase Gene ID: XB-GENE-6252605) was used as an outgroup. (B) Orthologous and homeologous comparisons of Siamois-related proteins as percent identity using ClustalW alignment. Gray colors indicate high similarity over 65%. (C) Phylogenetic tree of amid acid sequences of siamois-related genes and closely related genes. Deduced amino acid sequences were used. Gene accession numbers, Xenbase gene IDs, and protein IDs are described below [X. tropicalis (sia1: LC167289, sia2: LC167290, sia3: LC167291, sia4: LC167292, mix1: XB-GENE-485898, Otp: XP_002940916), X. laevis (sia1. L: LC167293, sia2. L: LC167295, sia4. L: LC167298, sia2. S: LC167296, sia3. S: LC167297, sia4. S: LC167299, gsc. L: XB-GENE-6252605), Human Otp: XP_942665, Zebrafish Otp: NP_001122175]. A homeobox protein of a spotted garfish (Lepisosteus oculatus) is XP_006627557 (1â220aa were used). Gsc. L was used as an outgroup. (D) The amino acid sequence alignments of siamois-related proteins. Homeodomain is boxed in red. (E) A schematic representation of the genome scaffolds containing X. tropicalis and N. parkeri siamois-related genes. Boat-shaped boxes indicate the direction of the coding frame. Siamois-related genes are depicted in black. Orthologous sequences are connected with dashed lines. Predicted coding sequences (CDSs) of N. parkeri sia-aâc are shown in Supplementary Text 1. (F) Phylogenetic tree of nucleotide sequences of siamois-related genes in X. tropicalis and N. parkeri. A homeobox gene of a spotted garfish (LOC102694986: 1â660, 1258â1260 were used) is shown in Supplementary Text 1. The gsc (Xenbase Gene ID: XB-GENE-486771) was used as an outgroup. The phylogenetic trees were calculated by MacVector 12.0.2 software [Method: Neighbor Joining; Bootstrap (1000 reps); tie breaking = Systematic, Distance: Uncorrected (âPâ); Gap distributed proportionally].
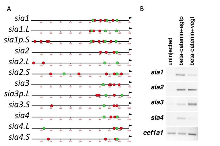
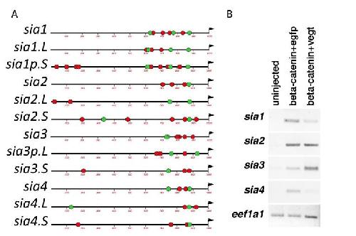
Fig. 6.
Siamois-related genes are regulated by Wnt/β-catenin signals. (A) Upstream regulatory sequences of siamois-related genes in both X. laevis and X. tropicalis. TCF binding sites (CTTTGAW) are indicated with green circles. T-box binding sites (TNNCACYY) are indicated with red circles. Arrows indicate the first codon. (B) The over-expression of β-catenin increased the expression of all siamois-related genes and vegt affected this induction in X. tropicalis. β-catenin mRNA (200 pg) was co-injected with egfp or vegt mRNAs (200 pg) into X. tropicalis embryo at the two-cell stage. Animal caps were dissected and were analyzed at stage 9.
Suppl. Figure S1. Whole mount in situ hybridization of siamois-related genes in X. tropicalis. A maternal gene, vegt, a BCNE gene, chrodin (chrd), and an organizer gene, goosecoid (gsc) were also shown in the panel. The typical expression patterns at blastula (stage 9) and gastrula (stage 10) are shown.
Supplementary Fig S2.
Verifications of genome assembly. (A) Primers to verify gene directions. Genome assembly indicated that sia2. L and sia2. S are located next to sia4. L and sia4. S respectively with opposite direction. To verify this, the light blue regions were amplified with primers indicated with red arrows. The ends of amplified products were sequenced with primers indicated with light blue arrows. The sequences of these primers were shown in Table 1. (B) The amplified products. The lengths of products estimated from assembly were 10 kb for âLâ and 6 kb for âSâ. The estimated bands were gel-extracted and sequenced. Sequencing showed that the amplified regions and directions are correct. Genomic DNA was obtained from red blood cell of J-strain using standard methods, previously described (Sive et al., 2000).
Suppl. Fig. S3. Supplementary Fig S3 Previously published MO target sequences of siamois (sia1. L) and twin (sia2. S) and the equivalent region of siamois-related genes in X. laevis (J-strain). Target sequence of each MO is indicated on the top ( Ishibashi et al., 2008 ; Bae et al., 2011). Gray shaded bases are identical to target sequence. The ratio (identical bases / target bases) is shown on the right of sequences.