Click here to close
Hello! We notice that you are using Internet Explorer, which is not supported by Xenbase and may cause the site to display incorrectly.
We suggest using a current version of Chrome,
FireFox, or Safari.
???displayArticle.abstract??? Wdr5 is an essential component of SET/MLL methylase complexes that catalyze histone H3 lysine 4 trimethylation. The maternal Wnt/β-catenin signaling is necessary for the H3K4me3 deposition at organizer genes in early Xenopus embryos. However, it remains unknown whether any component of SET/MLL methylase complex is required for Wnt signaling to establish H3K4me3 at its targets during the organizer induction. Here, we provide evidence that Wdr5 is required for dorsal axis development and organizer gene activation in Xenopus. Depletion of maternal Wdr5 resulted in ventralized development, phenocopying depletion of maternal β-catenin. Depletion of maternal Wdr5 also drastically reduced the ability of β-catenin to activate organizer genes. Siamois, a direct target of maternal Wnt/β-catenin signaling, was able to reinitiate dorsal axis formation when Wdr5 was depleted. Importantly, we demonstrate that Wdr5 is required for H3K4me3 establishment at the promoter region of siamois. Moreover, we found evidence that Setd1b, a maternally provided methyltransferase, is required for organizer gene expression. Our findings indicate that Wdr5-mediated H3K4 trimethylation plays a part in the organizer formation and dorsal axis development that are controlled by the maternal Wnt/β-catenin pathway.
???displayArticle.pubmedLink???
27519569 ???displayArticle.link???Mech Dev
Fig. 1.
Wdr5 is required for the dorsoanterior axis formation in Xenopus.
RT-PCR analysis of wdr5 mRNA expression in control (ctrl) and kd3m-injected oocytes. (B) Embryos obtained through fertilization of oocytes injected with water, 2 ng, 4 ng, and 6 ng of kd3m, and photographed at the stage 20/21. Denominators in each parenthesis indicate the total number of embryos; numerators the numbers of embryos demonstrating the similar phenotype as displayed. This experiment was repeated more than three independent times using 4 ng of the kd3m ODN with similar results. (C) Embryos at the stage 34/35 obtained through fertilization of uninjected oocytes (control), or oocytes injected with kd3m only, wdr5 mRNA only, and kd3m and wdr5 mRNA. (D) The dorsoanterior index (DAI) scoring of rescue effects from a combination of three independent experiments, numbers indicate the total counts of embryos scored in each individual group. Values are mean ± s.d. from three independent experiments. P < 0.05 (Student's t-test) indicates the significant difference of DAI between Wdr5-depleted embryos and Wdr5-depleted embryos injected with wdr5 mRNA.
Fig. 2.
Wdr5 is necessary for organizer gene expression.
(A) Embryos at the stage 10.5 in situ hybridized with probes for siamois (top panels), nodal3 (middle), or gsc (lower), viewed from vegetal pole with dorsal side upwards. The treatment is shown above each column. Denominators in each panel indicate the total number of processed embryos; numerators the numbers of processed embryos demonstrating the similar gene expression intensity as displayed. (B) RT-qPCR comparison of the indicated organizer genes in the stage 10.5 embryos obtained through fertilization of oocytes injected with kd3m alone or together with rescuing wdr5 mRNA (mRNA). The level of gene expression in control embryos was set to 100% after normalized to the expression level of odc. Values are mean ± s.d. from three independent experiments. *** P < 0.01, ** P < 0.05 (Student's t-test).
Fig. 3.
Depletion of maternal Wdr5 compromises the ability of β-catenin to induce organizer genes.
(A) Embryos from indicated treatments at the early tailbud stage (NF31/32). 4 ng kd3m was injected into full-grown oocytes followed by host transfer. β-catenin mRNA (50 pg) together with β-gal mRNA (500 pg) was injected into the marginal zone of control and 4 ng kd3m-injected embryos at the two-cell stage. The primary and secondary axes are marked based on the red-Gal staining. (B) Scoring of the axis inducing activity of ectopic β-catenin in control and Wdr5-depleted embryos. Numbers on the top of each histogram indicate the number of embryos in each indicated treatment group recovered from two independent experiments. Phenotypes are divided into four groups: no dorsal axis, partially dorsal axis, normal, double axis. (C) RT-qPCR comparison of gene expression in embryos at the early gastrula stage. Following host-transfer at the 2-cell stage, a subset of control and Wdr5-depleted embryos were injected with 50 pg β-catenin mRNA. All relevant groups of embryos were collected at the stage 10.5 followed by RT-qPCR analysis. The relative expression level of each gene was normalized to the level of odc, and represented as mean ± s.d. * P < 0.05. n.s.: no significance (Student's t-test).
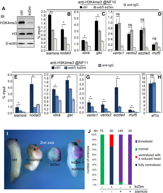
Fig. 4.
Wdr5 modulates H3K4me3 at the promoters of organizer genes.
(A) Western blot assessing effects of the Wdr5 depletion on bulk H3K4me3. Embryos obtained through fertilization of control and kd3m-injected oocytes were collected at the late to early gastrula stage (NF9.5/10) followed by western blot using an antibody directed against H3K4me3. Histone H3 and β-actin served as controls. (B-H) ChIP-qPCR analyses assessing effects of the Wdr5 depletion on the H3K4me3 deposition around transcription start sites of the indicated patterning genes. Embryos obtained through fertilization of control and kd3m-injected oocytes were collected at NF10 (B-D) and NF11 (E-H) and subjected to anti-H3K4me3 ChIP experiment followed by qPCR for the indicated genes. Data represented as a percentage of the input signal (mean ± s.d.). IgG used to control for the background signals of the assay. ef1α is a housekeeping gene and serves as negative control. (I) Embryos at the stage 31/32 showing the ability of ectopic Siamois to induce the axis formation in Wdr5-depleted embryos. 10 pg siamois mRNA was injected together with 500 pg b-gal into the ventral marginal zone of control and wdr5-depleted embryos at the 2-cell stage. Red-Gal staining was performed at the stage 31/32. (J) The percentage representation of the experiment represented in (C). Classes of phenotypes: dorsalized (meaning a 2nd axis formed in the control embryo marked with a red arrow; meaning a single axis induced by Siamois with signs of hyperdorsalization such as an enlarged cement gland marked with a solid red triangle); normal; ventralized with a reduced head; fully ventralized.
Fig. 5.
Maternal Setd1b is required for dorsoanterior development in Xenopus.
Western blot after CoIP showing that MT-β-catenin was detected in the immunocomplex brought down by anti-Setd1b-HA antibodies. mRNA encoding 6MT-β-catenin (500 pg) and Setd1b-HA (500 pg) was microinjected each alone or together into the marginal zone of 2-cell stage embryos. All relevant groups of embryos were lysed at the early gastrula stage (NF10) and subjected to anti-HA immunoprecipitation followed by anti-MT western blot. (B) RT-qPCR assessment of the expression of setd1b mRNA in control oocytes and oocytes injected with 7â9 ng of kd4m, which was designed to degrade the maternal store of setd1b mRNA. Oocytes were collected 12 h after the injection and subjected to RT-qPCR analyses using the expression of setd1b in control oocytes as 100% standard after normalization to odc. Data presented as mean ± s.d. (C) Embryos at the stage 28 obtained through fertilization of oocytes injected with 0 (ctrl), 7 ng, 9ng setd1b kd4m ODN. Depletion of maternal Setd1b caused ventralized development in a dose dependent manner. (D) RT-qPCR assessing expression of the indicated organizer genes in control and Setd1b-depleted embryos at the early gastrula stage. Data presented as mean ± s.d. after normalization to odc. The decrease of the expression of siamois, nodal3 and chrd (chordin) in Setd1b-depleted embryos was significant (P < 0.05, Student t-test). (E) A schematic summary showing that β-catenin, in response to maternal Wnt signaling, activates organizer gene expression likely through recruiting Setd1b/Wdr5 methylase complex and promoting H3K4me3 (asterisks) deposition on site during organizer formation in Xenopus.
Fig. S1 (related to Fig. 2) Gene expression analysis in Wdr5-depleted embryos at early gastrula stages. (A) RT-qPCR data showing that depletion of Wdr5 significantly decreased expression of the organizer genes (nodal3, siamois, gsc and chrd) but did not discernably change that of ventral genes including bmp4 or ventx2. * indicates P < 0.05 (Student t-test). NS: no significance (Student t-test) (B, C) WISH for ventx2 (B) and gsc (C) in control and Wdr5-depleted (kd3m) at stage 10 (NF10). Red brackets in B demarcate the organizer area (left) in the control embryo and the presumable organizer area (right panel) in the Wdr5-depleted embryo.
Fig. S2 (related to Fig. 5) Depletion of Setd1b using a second ODN. (A) RT-qPCR data demonstrating that injection of ODN kd22m efficiently depleted the maternal store of setd1b mRNA. (B) Representative embryos at the tailbud stage (NF32) showing normal body axis formation in uninjected embryos (brown) and embryos injected with a random oligo (mauve), and various degree of axis abnormalities in kd22m injected embryos (red). (B′) A bar-chart record of the numbers of embryos obtained from experiment represented in B. (C) RT-qPCR data showing that depletion of Setd1b using kd22m significantly decreased expression of the organizer genes (nodal3, siamois, gsc and chrd) but did not discernably change that of ventral genes including sizzled or ventx1. * indicates P < 0.05 (Student t-test). NS: no significance (Student t-test).