Click here to close Hello! We notice that you are using Internet Explorer, which is not supported by Xenbase and may cause the site to display incorrectly. We suggest using a current version of Chrome, FireFox, or Safari.
XB-ART-52340
J Biol Chem 2016 Aug 05;29132:16553-66. doi: 10.1074/jbc.M116.719047.
Show Gene links Show Anatomy links

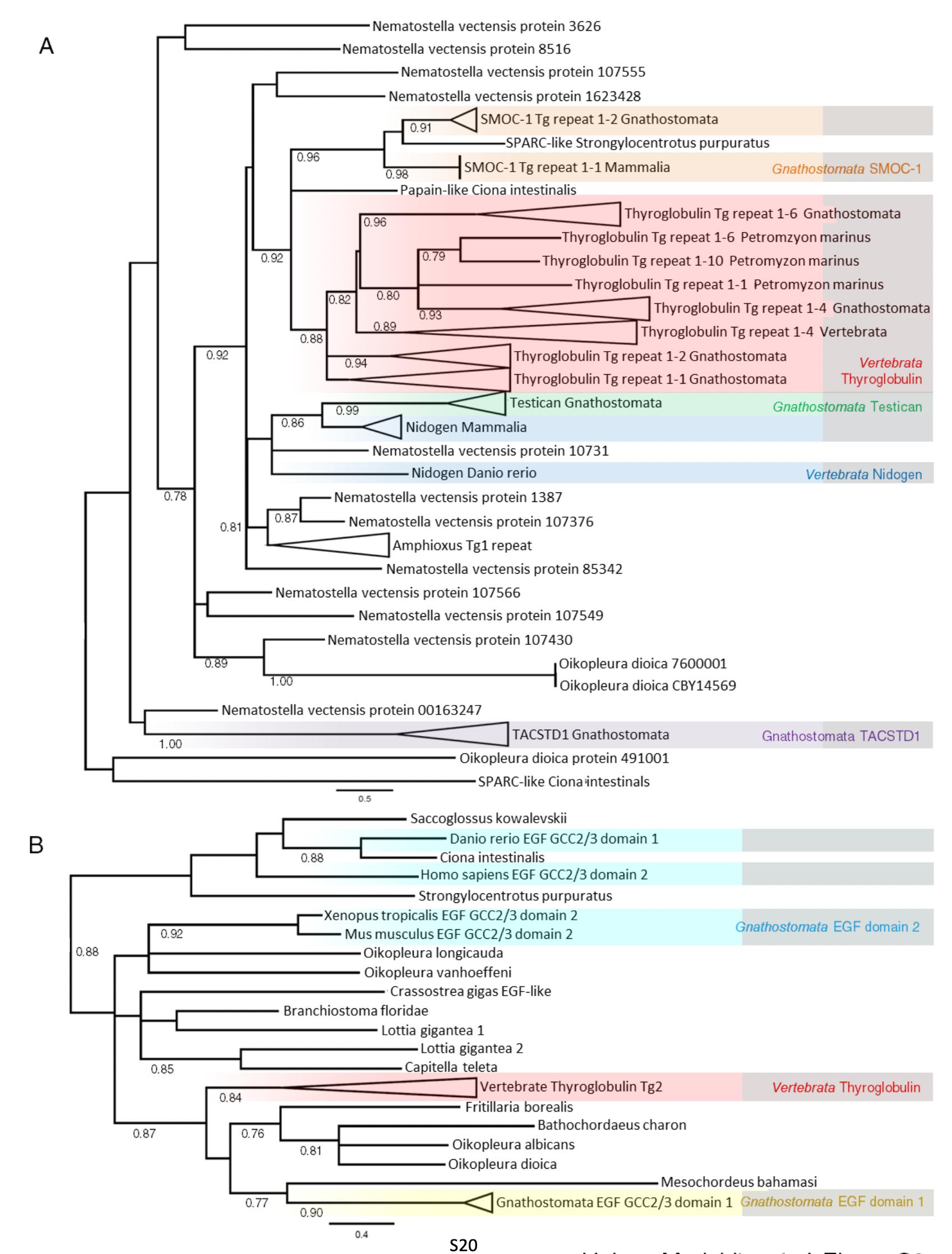
Thyroglobulin Represents a Novel Molecular Architecture of Vertebrates.

Holzer G, Morishita Y, Fini JB, Lorin T, Gillet B, Hughes S, Tohmé M, Deléage G, Demeneix B, Arvan P, Laudet V.


???displayArticle.abstract???
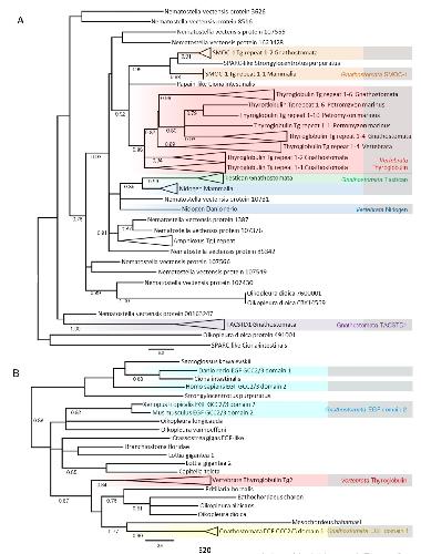
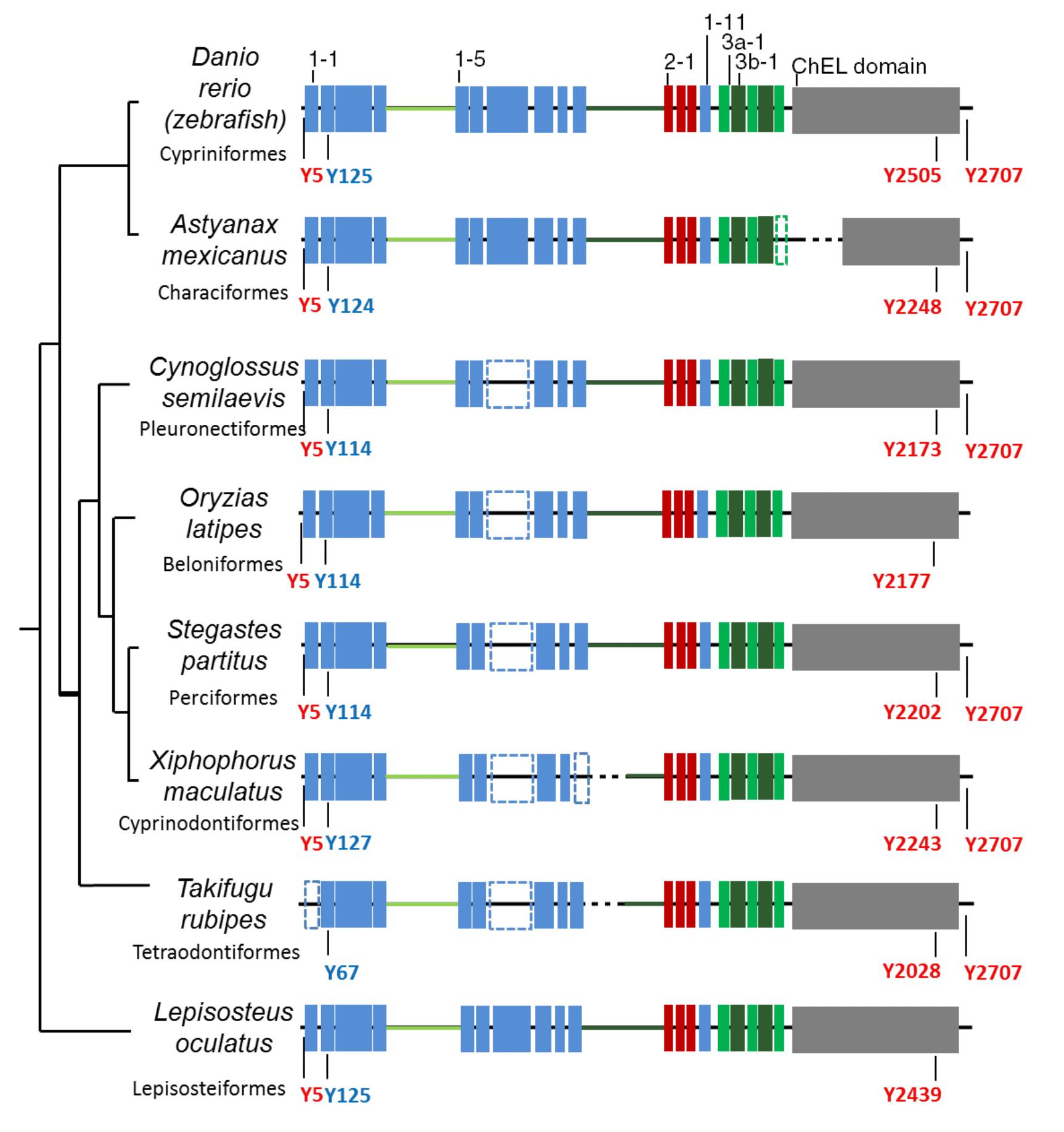
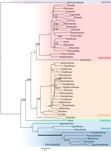
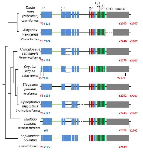
Thyroid hormones modulate not only multiple functions in vertebrates (energy metabolism, central nervous system function, seasonal changes in physiology, and behavior) but also in some non-vertebrates where they control critical post-embryonic developmental transitions such as metamorphosis. Despite their obvious biological importance, the thyroid hormone precursor protein, thyroglobulin (Tg), has been experimentally investigated only in mammals. This may bias our view of how thyroid hormones are produced in other organisms. In this study we searched genomic databases and found Tg orthologs in all vertebrates including the sea lamprey (Petromyzon marinus). We cloned a full-size Tg coding sequence from western clawed frog (Xenopus tropicalis) and zebrafish (Danio rerio). Comparisons between the representative mammal, amphibian, teleost fish, and basal vertebrate indicate that all of the different domains of Tg, as well as Tg regional structure, are conserved throughout the vertebrates. Indeed, in Xenopus, zebrafish, and lamprey Tgs, key residues, including the hormonogenic tyrosines and the disulfide bond-forming cysteines critical for Tg function, are well conserved despite overall divergence of amino acid sequences. We uncovered upstream sequences that include start codons of zebrafish and Xenopus Tgs and experimentally proved that these are full-length secreted proteins, which are specifically recognized by antibodies against rat Tg. By contrast, we have not been able to find any orthologs of Tg among non-vertebrate species. Thus, Tg appears to be a novel protein elaborated as a single event at the base of vertebrates and virtually unchanged thereafter.

???displayArticle.pubmedLink??? 27311711
???displayArticle.pmcLink??? PMC4974371
???displayArticle.link??? J Biol Chem
???displayArticle.grants??? [+]

Species referenced: Xenopus tropicalis
Genes referenced: myc tgm2


???attribute.lit??? ???displayArticles.show???
References [+] :
Altschul, Gapped BLAST and PSI-BLAST: a new generation of protein database search programs. 1997, Pubmed