XB-ART-52335
Sci Rep
2016 Aug 03;6:30698. doi: 10.1038/srep30698.
Show Gene links
Show Anatomy links
Secreted Isoform of Human Lynx1 (SLURP-2): Spatial Structure and Pharmacology of Interactions with Different Types of Acetylcholine Receptors.
Lyukmanova EN, Shulepko MA, Shenkarev ZO, Bychkov ML, Paramonov AS, Chugunov AO, Kulbatskii DS, Arvaniti M, Dolejsi E, Schaer T, Arseniev AS, Efremov RG, Thomsen MS, Dolezal V, Bertrand D, Dolgikh DA, Kirpichnikov MP.
???displayArticle.abstract???
Human-secreted Ly-6/uPAR-related protein-2 (SLURP-2) regulates the growth and differentiation of epithelial cells. Previously, the auto/paracrine activity of SLURP-2 was considered to be mediated via its interaction with the α3β2 subtype of the nicotinic acetylcholine receptors (nAChRs). Here, we describe the structure and pharmacology of a recombinant analogue of SLURP-2. Nuclear magnetic resonance spectroscopy revealed a 'three-finger' fold of SLURP-2 with a conserved β-structural core and three protruding loops. Affinity purification using cortical extracts revealed that SLURP-2 could interact with the α3, α4, α5, α7, β2, and β4 nAChR subunits, revealing its broader pharmacological profile. SLURP-2 inhibits acetylcholine-evoked currents at α4β2 and α3β2-nAChRs (IC50 ~0.17 and >3 μM, respectively) expressed in Xenopus oocytes. In contrast, at α7-nAChRs, SLURP-2 significantly enhances acetylcholine-evoked currents at concentrations <1 μM but induces inhibition at higher concentrations. SLURP-2 allosterically interacts with human M1 and M3 muscarinic acetylcholine receptors (mAChRs) that are overexpressed in CHO cells. SLURP-2 was found to promote the proliferation of human oral keratinocytes via interactions with α3β2-nAChRs, while it inhibited cell growth via α7-nAChRs. SLURP-2/mAChRs interactions are also probably involved in the control of keratinocyte growth. Computer modeling revealed possible SLURP-2 binding to the 'classical' orthosteric agonist/antagonist binding sites at α7 and α3β2-nAChRs.
???displayArticle.pubmedLink??? 27485575
???displayArticle.pmcLink??? PMC4971505
???displayArticle.link??? Sci Rep
Species referenced: Xenopus
Genes referenced: atr gpi mapk1 nms slc67a1
???attribute.lit??? ???displayArticles.show???
|
|
Figure 1. Amino acid sequence alignment and comparison of the spatial structure of SLURP-2 with other human Ly-6/uPAR proteins and three-finger snake neurotoxins.(A) The sequence of the water-soluble domain of human Lynx-1 (ws-Lynx1) is shown without the GPI consensus sequence at the C-terminus. The positively charged (Arg/Lys), negatively charged (Asp/Glu), and His and Cys residues are highlighted. The fragments corresponding to β-strands in the spatial structures of the proteins are underlined. The loop regions are highlighted with a yellow background. (B) The 2D 1H,15N-HSQC spectrum of rSLURP-2 (0.5âmM, 5% dioxane, pH 5.0, 37â°C). The obtained resonance assignments are shown. The resonances of the side-chain groups are indicated by a superscripted âsâ. The signals corresponding to the unfolded/aggregated protein are marked by asterisks. The relative population of this protein form did not exceed 10%. (C) The set of the best 20 rSLURP-2 structures were superimposed over the backbone atoms in regions with a well-defined structure. The three loops and âheadâ of the protein are labeled. Disulfide bonds are shown in orange. (D) Ribbon representation of the spatial structure of rSLURP-2 with mapped dynamic NMR data. 15N relaxation rates were measured at 60âMHz (pH 5.0, 37â°C) for 0.08âmM rSLURP-2 in water without the addition of dioxane (Supplementary Fig. S4). The backbone fragments affected by dynamic processes on the ps-ns time scale (heteronuclear NOEâ<â0.7) or μs-ms time scale (R1â·âR2 productâ>â20âsâ2 or HN signals broadened beyond the detection limit) are highlighted. Additional electrostatic and hydrogen bonding interactions that stabilize the protein fold are shown. Backbone amide and carbonyl groups are indicated by blue and red spheres, respectively. (E) Comparison of the spatial structures of rSLURP-2, ws-Lynx1 and the WTX[P33A] mutant. Aromatic/hydrophobic, positively charged (including His), negatively charged, and Cys residues are indicated in green, blue, red, and orange, respectively. |
|
|
Figure 2. rSLURP-2 binds to different nAChR subunits in human brain extracts.Affinity purification was performed with rSLURP-2 that was covalently coupled to magnetic beads or non-coupled beads (Ctrl) using human temporal cortical homogenates. The samples were subjected to gel electrophoresis and Western blotting along with the homogenate samples used for affinity purification (Input), followed by the detection of nAChR subunits. Representative blot images obtained in one (of two) independent experiment are shown. The representative blot images from the second experiment are shown in Supplementary Fig. S5. The two bands were observed for the β2 subunit. As shown previously, only the lower band corresponded to the β2 subunit55. |
|
|
Figure 3. Effect of rSLURP-2 on nAChRs expressed in Xenopus oocytes.(A,C,E) Electrophysiological recordings of currents evoked by 100, 10, and 100 μM of ACh at α3β2, α4β2, and α7 nAChRs, respectively. The concentrations of ACh were similar to the half activation concentrations (EC50) of the corresponding receptor subtypes56. The 5-second pulses of ACh are indicated by the arrows above the traces. The concentration of rSLURP-2 is indicated above the traces. (B,D,F) Dose-response curves of ACh-evoked currents by rSLURP-2 at the α3β2, α4β2, and α7 nAChRs. Each point represents the average ± S.E. of seven, six and seven independent experiments, respectively. The Hill equation (y = A0/(1+([rSLURP-2]/IC50)nH)) was fitted to the normalized data (% of control) obtained at the α4β2 and α7 receptors. For the α4β2 receptor, the value of the scaling parameter (A0) was fixed at 100%. The calculated A0 value for the α7 receptor was 122 ± 3%. The calculated IC50 and nH parameters were 1.7 ± 0.4 μM and 0.54 ± 0.03, and 3.0 ± 0.2 μM and 1.90 ± 0.14, for the α4β2 and α7 receptors, respectively. (G) Electrophysiological recordings of the ACh-evoked current at α7 nAChR in the absence and presence of 30 nM rSLURP-2. Currents were elicited by 5-second pulses of 40 μM ACh. ACh pulses were interrupted by periods of silence. A representative trace from nine independent experiments is shown. Green traces represent the responses evoked by ACh in the absence of the compound, orange traces are the responses evoked by the same ACh test pulse in the presence of rSLURP-2, and blue traces are the responses evoked by ACh after terminating the rSLURP-2 application. (H) Cartoon demonstrating the priming activity of SLURP-2 at α7 nAChRs. ACh and SLURP-2 molecules are indicated as yellow and red spheres, respectively. The open α7 nAChR channels are indicated by green and orange cores. Closed channels have a white core. |
|
|
Figure 4. SLURP-2 reduces nicotine-mediated phosphorylation of ERK1/2 in PC12 cells.(A) An increase in ERK1/2 phosphorylation in PC12 cells was elicited by 25âμM nicotine, and this effect was blocked by pre-incubation with 10âμM recombinant SLURP-2. Values are presented as the ratio of phosphorylated (pERK1/2) to total ERK1/2 (totERK1/2) protein and are normalized to the 25âμM nicotine group (nâ=â8, meanâ±âS.E). **indicates a significant difference (pâ<â0.01, ANOVA followed by Dunnettâs multiple comparisons test) compared with the 25âμM nicotine group. (B) Representative images of Western blots summarized in (A). |
|
|
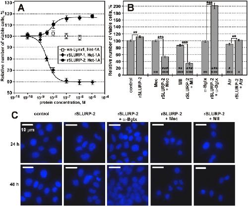
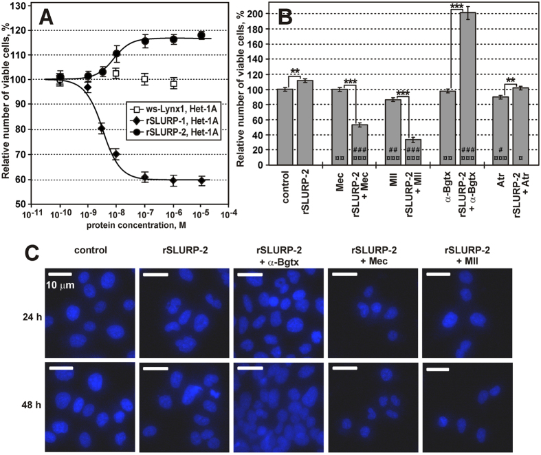
Figure 5. Effects of rSLURP-2 on the growth of Het-1A cells.(A) Influence of rSLURP-2, rSLURP-1, and ws-Lynx1 on Het-1A cell growth (% of control, nâ=â6â12, meanâ±âS.E.). The Hill equation (yâ=âA1(100%-A1)/(1+([protein]/IC50)nH)) was fitted to the data measured using WST-1 reagent. The data for rSLURP-1 were obtained from ref. 24. The calculated EC50, nH and A1 parameters were 7.6â±â1.0ânM, 1.5â±â0.4 and 116â±â1% (rSLURP-2/Het-1A), and 4.3â±â0.6ânM, 1.4â±â0.2 and 60â±â1% (rSLURP-1/Het-1A), respectively. (B) Effects of rSLURP-2 (1âμM), Atr (1âμM), Mec (10âμM), α-Bgtx (1âμM), MII (1âμM) and their co-application on the growth of Het-1A cells after 48âhours. Each bar is the meanâ±âS.E. of four independent experiments performed in triplicate. The pairwise statistical analysis of the data groups measured with and without rSLURP-2 was done using t-test. Data indicated as **(pâ<â0.01) and ***(pâ<â0.001) are significantly different from each other. Multiple comparisons of all the data groups with the âcontrolâ group and with the ârSLURP-2â group were done using ANOVA followed by special Dunnett´s multiple comparisons test. Data marked with ¤ and #(pâ<â0.05), ¤¤ and ##(pâ<â0.01), ¤¤¤ and ###(pâ<â0.001) are significantly different from ârSLURP-2â and the âcontrolâ, respectively. (C) Effects of rSLURP-2 (1âμM) and its co-application with atropine (Atr, 1âμM), Mec (10âμM), α-Bgtx (1âμM), or α-conotoxin MII (MII, 1âμM) on the morphology of Het-1A cell nuclei after 24 and 48âhours. The cells nuclei were colored with Hoechst 33342 and propidium iodide. |
|
|
Figure 6. Influence of rSLURP-2 on [3H]-NMS binding to mAChRs.(A,B) Interaction of rSLURP-2 with 3H-NMS binding at M1 and M3 receptors, respectively. Membranes (20 μg of protein) were incubated in the presence of the indicated concentrations of rSLURP-2 and 100 pM 3H-NMS. 3H-NMS binding is expressed as the percent of control binding in the absence of rSLURP-2. Data points are means ± S.E. of four independent experiments performed in quadruplicate. The equation y = 100 * ([NMS]+Kd)/{[NMS]+Kd·(Ka+[rSLURP-2])/(Ka+[rSLURP-2]/α)} was fitted to normalized data. The Kd of 3H-NMS binding (197 and 187 pM for M1 and M3 mAChRs, respectively, see Supplementary Table S2) was determined in parallel saturation experiments. The calculated Ka (equilibrium dissociation constant of rSLURP-2) and α (factor of cooperativity) parameters were 231 ± 81 nM and 1.296 ± 0.051, and 144 ± 56 nM and 1.128 ± 0.013, for the M1 and M3 receptors, respectively. *and **indicate significant differences compared with the control (p < 0.05, p < 0.01, respectively, t-test). (C) Interaction of rSLURP-2 with 3H-NMS binding at M2, M4, and M5 receptors. Membranes expressing 5–20 μg of protein were incubated in the presence of 1.4 μM rSLURP-2 and 150 pM 3H-NMS. Bars represent the mean ± S.E. of specific 3H-NMS binding in two independent experiments performed in quadruplicate. (D) Influence of rSLURP-2 on the dissociation rate of [3H]-NMS at M1 and M3 mAChRs. Time course of [3H]-NMS dissociation in the presence and absence of rSLURP-2 was determined as described in Methods. Specific binding of [3H]-NMS was calculated as the difference between the total and non-specific binding measured in the same experiment and is expressed as the percent of initial binding (ordinate). The exponential decay equation was fitted to the normalized data (% of control binding). The (insert) 4.2 μM rSLURP-2 changed the [3H]-NMS dissociation rate constants (Koff, min−1) from 0.082 ± 0.002 to 0.093 ± 0.002 (n = 4, p < 0.05, t-test) and from 0.066 ± 0.001 to 0.059 ± 0.002 (n = 4, p < 0.05, t-test) at the M1 and M3 receptors, respectively. The dissociation rate constants are presented as the means ± S.E. of the values obtained in four independent experiments performed in triplicate. |
|
|
Figure 7. Modeled complexes of rSLURP-2 with α3β2 and α7 nAСhRs.(A,B) rSLURP-2 complexes with ‘closed’ binding sites in the α3β2- and α7-nAСhRs. (C,D) Two solutions of the rSLURP-2 complex with an ‘open’ binding site in α7-nAСhR. Top and side views of the obtained models are shown. The rSLURP-2 molecule is shown in blue, and its disulfide bonds are indicated in orange. The three loops of rSLURP-2 are labeled. For the α3β2 receptor, the α3 subunits are shown in light green, and the β2 subunits are indicated in wheat. For the ‘closed’ binding site of the homopentameric α7 receptor, the principal and complementary subunits are shown in light green and wheat, respectively. For the ‘open’ binding site of the homopentameric α7 receptor, the principal and complementary subunits are indicated in magenta and light green, respectively. Loops C of the α3 and α7 subunits are indicated in red. |
References [+] :
Allan,
Palmoplantar Keratoderma in Slurp2-Deficient Mice.
2016, Pubmed
Allan, Palmoplantar Keratoderma in Slurp2-Deficient Mice. 2016, Pubmed
Arredondo, SLURP-1 and -2 in normal, immortalized and malignant oral keratinocytes. 2007, Pubmed
Arredondo, Biological effects of SLURP-1 on human keratinocytes. 2005, Pubmed
Arredondo, SLURP-2: A novel cholinergic signaling peptide in human mucocutaneous epithelium. 2006, Pubmed
Buckley, Antagonist binding properties of five cloned muscarinic receptors expressed in CHO-K1 cells. 1989, Pubmed
Bukhari, Unmasking Proteolytic Activity for Adult Visual Cortex Plasticity by the Removal of Lynx1. 2015, Pubmed
Cachelin, Unusual pharmacology of (+)-tubocurarine with rat neuronal nicotinic acetylcholine receptors containing beta 4 subunits. 1994, Pubmed , Xenbase
Chavez-Noriega, Pharmacological characterization of recombinant human neuronal nicotinic acetylcholine receptors h alpha 2 beta 2, h alpha 2 beta 4, h alpha 3 beta 2, h alpha 3 beta 4, h alpha 4 beta 2, h alpha 4 beta 4 and h alpha 7 expressed in Xenopus oocytes. 1997, Pubmed , Xenbase
Chen, ZDOCK: an initial-stage protein-docking algorithm. 2003, Pubmed
Chernyavsky, Anti-inflammatory effects of the nicotinergic peptides SLURP-1 and SLURP-2 on human intestinal epithelial cells and immunocytes. 2014, Pubmed
Chernyavsky, Novel cholinergic peptides SLURP-1 and -2 regulate epithelialization of cutaneous and oral wounds. 2012, Pubmed
Grando, Adrenergic and cholinergic control in the biology of epidermis: physiological and clinical significance. 2006, Pubmed
Grando, Basic and clinical aspects of non-neuronal acetylcholine: biological and clinical significance of non-canonical ligands of epithelial nicotinic acetylcholine receptors. 2008, Pubmed
Grando, Biological functions of keratinocyte cholinergic receptors. 1997, Pubmed
Güntert, Automated NMR structure calculation with CYANA. 2004, Pubmed
Hannan, Snake neurotoxin α-bungarotoxin is an antagonist at native GABA(A) receptors. 2015, Pubmed
Hansen, Structures of Aplysia AChBP complexes with nicotinic agonists and antagonists reveal distinctive binding interfaces and conformations. 2005, Pubmed
Hess, GROMACS 4: Algorithms for Highly Efficient, Load-Balanced, and Scalable Molecular Simulation. 2008, Pubmed
Hogg, An automated system for intracellular and intranuclear injection. 2008, Pubmed , Xenbase
Huang, Complex between α-bungarotoxin and an α7 nicotinic receptor ligand-binding domain chimaera. 2013, Pubmed
Ibañez-Tallon, Novel modulation of neuronal nicotinic acetylcholine receptors by association with the endogenous prototoxin lynx1. 2002, Pubmed , Xenbase
Kasheverov, Naturally occurring and synthetic peptides acting on nicotinic acetylcholine receptors. 2009, Pubmed
King, Alpha 7 nicotinic receptor coupling to heterotrimeric G proteins modulates RhoA activation, cytoskeletal motility, and structural growth. 2016, Pubmed
Kini, Structure, function and evolution of three-finger toxins: mini proteins with multiple targets. 2010, Pubmed
Li, Ligand-binding domain of an α7-nicotinic receptor chimera and its complex with agonist. 2011, Pubmed
Lyukmanova, Structural Insight into Specificity of Interactions between Nonconventional Three-finger Weak Toxin from Naja kaouthia (WTX) and Muscarinic Acetylcholine Receptors. 2015, Pubmed
Lyukmanova, Human Secreted Ly-6/uPAR Related Protein-1 (SLURP-1) Is a Selective Allosteric Antagonist of α7 Nicotinic Acetylcholine Receptor. 2016, Pubmed , Xenbase
Lyukmanova, Bacterial expression, NMR, and electrophysiology analysis of chimeric short/long-chain alpha-neurotoxins acting on neuronal nicotinic receptors. 2007, Pubmed , Xenbase
Lyukmanova, NMR structure and action on nicotinic acetylcholine receptors of water-soluble domain of human LYNX1. 2011, Pubmed , Xenbase
Lyukmanova, Human SLURP-1 and SLURP-2 Proteins Acting on Nicotinic Acetylcholine Receptors Reduce Proliferation of Human Colorectal Adenocarcinoma HT-29 Cells. 2014, Pubmed
Lyukmanova, Water-soluble LYNX1 residues important for interaction with muscle-type and/or neuronal nicotinic receptors. 2013, Pubmed
Marquer, Structural model of ligand-G protein-coupled receptor (GPCR) complex based on experimental double mutant cycle data: MT7 snake toxin bound to dimeric hM1 muscarinic receptor. 2011, Pubmed
Martí-Renom, Comparative protein structure modeling of genes and genomes. 2000, Pubmed
Miwa, Optimizing cholinergic tone through lynx modulators of nicotinic receptors: implications for plasticity and nicotine addiction. 2012, Pubmed
Morishita, Lynx1, a cholinergic brake, limits plasticity in adult visual cortex. 2010, Pubmed
Moriwaki, Primary sensory neuronal expression of SLURP-1, an endogenous nicotinic acetylcholine receptor ligand. 2009, Pubmed
Moriwaki, Transcriptional regulation of SLURP2, a psoriasis-associated gene, is under control of IL-22 in the skin: A special reference to the nested gene LYNX1. 2015, Pubmed
Moriwaki, Immune system expression of SLURP-1 and SLURP-2, two endogenous nicotinic acetylcholine receptor ligands. 2007, Pubmed
Nakayama, Subtypes of neuronal nicotinic acetylcholine receptors involved in nicotine-induced phosphorylation of extracellular signal-regulated protein kinase in PC12h cells. 2006, Pubmed
Perez, Mal de Meleda: A Focused Review. 2016, Pubmed
Prickaerts, EVP-6124, a novel and selective α7 nicotinic acetylcholine receptor partial agonist, improves memory performance by potentiating the acetylcholine response of α7 nicotinic acetylcholine receptors. 2012, Pubmed
Pyrkov, PLATINUM: a web tool for analysis of hydrophobic/hydrophilic organization of biomolecular complexes. 2009, Pubmed
Servent, Muscarinic toxins. 2011, Pubmed
Shulepko, [Bacterial expression of water-soluble domain of Lynx1, endogenic neuromodulator of human nicotinic acetylcholine receptors]. 2011, Pubmed
Shulepko, Human neuromodulator SLURP-1: bacterial expression, binding to muscle-type nicotinic acetylcholine receptor, secondary structure, and conformational heterogeneity in solution. 2013, Pubmed
Smulders, Cholinergic drugs potentiate human nicotinic alpha4beta2 acetylcholine receptors by a competitive mechanism. 2005, Pubmed , Xenbase
Summers, Nicotinic acetylcholine receptor subunits and receptor activity in the epithelial cell line HT29. 2003, Pubmed
Thomsen, Lynx1 and Aβ1-42 bind competitively to multiple nicotinic acetylcholine receptor subtypes. 2016, Pubmed
Thomsen, α7 and β2 Nicotinic Acetylcholine Receptor Subunits Form Heteromeric Receptor Complexes that Are Expressed in the Human Cortex and Display Distinct Pharmacological Properties. 2015, Pubmed , Xenbase
Tsetlin, Three-finger snake neurotoxins and Ly6 proteins targeting nicotinic acetylcholine receptors: pharmacological tools and endogenous modulators. 2015, Pubmed
Tsetlin, Snake and snail toxins acting on nicotinic acetylcholine receptors: fundamental aspects and medical applications. 2004, Pubmed
Tsuji, SLURP-2, a novel member of the human Ly-6 superfamily that is up-regulated in psoriasis vulgaris. 2003, Pubmed
Wallace, RG3487, a novel nicotinic α7 receptor partial agonist, improves cognition and sensorimotor gating in rodents. 2011, Pubmed , Xenbase
Wessler, Acetylcholine beyond neurons: the non-neuronal cholinergic system in humans. 2008, Pubmed
