Click here to close
Hello! We notice that you are using Internet Explorer, which is not supported by Xenbase and may cause the site to display incorrectly.
We suggest using a current version of Chrome,
FireFox, or Safari.
???displayArticle.abstract???
Gene regulatory networks (GRNs) involve highly combinatorial interactions between transcription factors and short sequence motifs in cis-regulatory modules of target genes to control cellular phenotypes. The GRNs specifying most cell types are largely unknown and are the subject of wide interest. A catalog of transcription factors is a valuable tool toward obtaining a deeper understanding of the role of these critical effectors in any biological setting. Here we present a comprehensive catalog of the transcription factors for the diploid frog Xenopus tropicalis. We identify 1235 genes encoding DNA-binding transcription factors, comparable to the numbers found in typical mammalian species. In detail, the repertoire of X. tropicalis transcription factor genes is nearly identical to human and mouse, with the exception of zinc finger family members, and a small number of species/lineage-specific gene duplications and losses relative to the mammalian repertoires. We applied this resource to the identification of transcription factors differentially expressed in the early gastrula stage embryo. We find transcription factor enrichment in Spemann's organizer, the ventral mesoderm, ectoderm and endoderm, and report 218 TFs that show regionalized expression patterns at this stage. Many of these have not been previously reported as expressed in the early embryo, suggesting thus far unappreciated roles for many transcription factors in the GRNs regulating early development. We expect our transcription factor catalog will facilitate myriad studies using Xenopus as a model system to understand basic biology and human disease.
Fig. 1.
Transcription factor expression dynamics during early development. A. Heat-map of TF expression over the first 66 hours post fertilization. TFs were clustered on expression profiles and ordered according their average expression time. Vertical gray rectangles identify clusters. B. DBD families present in each TF are depicted as colored circles (only for those with significant family enrichment are shown) along the same horizontal lines as the expression profiles of the corresponding TFs. C. DBD family enrichment clusters (statistically significant with FDR<0.1) are represented as rectangles.
Fig. 2.
Distribution of TF gene expression levels in the early gastrula is indistinguishable from expression of all genes. The frequency of appearance of transcription factors (right vertical axis) and all genes (left vertical axis) is plotted as a function of expression level. The two distributions are nearly identical.
Fig. 3.
Gastrula dissection strategy and validation by marker gene expression in RNA-seq data. A. Illustration shows the locations of eyebrow hair knife cuts (dotted lines) for early gastrula dissections. Left shows a sagittal view while right shows a vegetal view. Dorsal is to the right. B. A heat map from RNA-seq data shows the relative expression of various marker genes in the different dissected embryo fragments. Abbr. AC, animal cap; DMZ, dorsal marginal zone; LMZ, lateral marginal zone; VMZ, ventral marginal zone; VEG, vegetal mass.
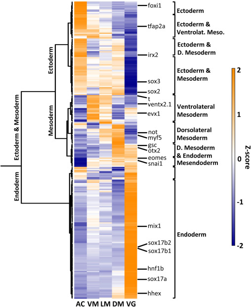
Fig. 4.
Spatial localizations of transcription factor RNAs derived from RNA-seq. A heatmap is shown to depict the spatial expression of differentially expressed TFs in the early gastrula. TF differential expression was determined between any comparison of two embryo fragments (posterior probability ≥0.95). The expression values are plotted as the z-score of each gene across embryo fragments. The labels (e.g. endoderm, ventral mesoderm) are the inferred predominant expression pattern in each major branch in the dendrogram.
Blitz,
Navigating the Xenopus tropicalis genome.
2012, Pubmed,
Xenbase
Blitz,
Navigating the Xenopus tropicalis genome.
2012,
Pubmed
,
Xenbase Chen,
Sebox regulates mesoderm formation in early amphibian embryos.
2015,
Pubmed
,
Xenbase Chiu,
Genome-wide view of TGFβ/Foxh1 regulation of the early mesendoderm program.
2014,
Pubmed
,
Xenbase Chomczynski,
Single-step method of RNA isolation by acid guanidinium thiocyanate-phenol-chloroform extraction.
1987,
Pubmed Collart,
High-resolution analysis of gene activity during the Xenopus mid-blastula transition.
2014,
Pubmed
,
Xenbase Deitcher,
Asymmetric expression of a novel homeobox gene in vertebrate sensory organs.
1994,
Pubmed Finn,
The Pfam protein families database: towards a more sustainable future.
2016,
Pubmed Fulton,
TFCat: the curated catalog of mouse and human transcription factors.
2009,
Pubmed Gamsjaeger,
A structural analysis of DNA binding by myelin transcription factor 1 double zinc fingers.
2013,
Pubmed Gentsch,
In vivo T-box transcription factor profiling reveals joint regulation of embryonic neuromesodermal bipotency.
2013,
Pubmed
,
Xenbase Gilchrist,
Defining a large set of full-length clones from a Xenopus tropicalis EST project.
2004,
Pubmed
,
Xenbase Gogoi,
The paired-type homeobox gene Dmbx1 marks the midbrain and pretectum.
2002,
Pubmed Gupta,
Developmental enhancers are marked independently of zygotic Nodal signals in Xenopus.
2014,
Pubmed
,
Xenbase Hammonds,
Spatial expression of transcription factors in Drosophila embryonic organ development.
2013,
Pubmed Hellsten,
The genome of the Western clawed frog Xenopus tropicalis.
2010,
Pubmed
,
Xenbase Hirata,
Novel mix-family homeobox genes in zebrafish and their differential regulation.
2000,
Pubmed Karpinka,
Xenbase, the Xenopus model organism database; new virtualized system, data types and genomes.
2015,
Pubmed
,
Xenbase Kimelman,
The events of the midblastula transition in Xenopus are regulated by changes in the cell cycle.
1987,
Pubmed
,
Xenbase Klug,
The discovery of zinc fingers and their development for practical applications in gene regulation and genome manipulation.
2010,
Pubmed
,
Xenbase Koide,
Xenopus as a model system to study transcriptional regulatory networks.
2005,
Pubmed
,
Xenbase Kummerfeld,
DBD: a transcription factor prediction database.
2006,
Pubmed Leng,
EBSeq: an empirical Bayes hierarchical model for inference in RNA-seq experiments.
2013,
Pubmed Levy,
Mammalian ceramide synthases.
2010,
Pubmed Li,
RSEM: accurate transcript quantification from RNA-Seq data with or without a reference genome.
2011,
Pubmed Loose,
A genetic regulatory network for Xenopus mesendoderm formation.
2004,
Pubmed
,
Xenbase MacArthur,
Developmental roles of 21 Drosophila transcription factors are determined by quantitative differences in binding to an overlapping set of thousands of genomic regions.
2009,
Pubmed MacNeil,
Transcription Factor Activity Mapping of a Tissue-Specific in vivo Gene Regulatory Network.
2015,
Pubmed Mistry,
Predicting active site residue annotations in the Pfam database.
2007,
Pubmed Nakayama,
Xenopus pax6 mutants affect eye development and other organ systems, and have phenotypic similarities to human aniridia patients.
2015,
Pubmed
,
Xenbase Newport,
A major developmental transition in early Xenopus embryos: II. Control of the onset of transcription.
1982,
Pubmed
,
Xenbase Ogino,
High-throughput transgenesis in Xenopus using I-SceI meganuclease.
2006,
Pubmed
,
Xenbase Owens,
Measuring Absolute RNA Copy Numbers at High Temporal Resolution Reveals Transcriptome Kinetics in Development.
2016,
Pubmed
,
Xenbase Paranjpe,
A genome-wide survey of maternal and embryonic transcripts during Xenopus tropicalis development.
2013,
Pubmed
,
Xenbase Patsialou,
DNA-binding properties of ARID family proteins.
2005,
Pubmed Rankin,
A gene regulatory network controlling hhex transcription in the anterior endoderm of the organizer.
2011,
Pubmed
,
Xenbase Ravasi,
An atlas of combinatorial transcriptional regulation in mouse and man.
2010,
Pubmed Ravi,
Sequencing of Pax6 loci from the elephant shark reveals a family of Pax6 genes in vertebrate genomes, forged by ancient duplications and divergences.
2013,
Pubmed Rice,
EMBOSS: the European Molecular Biology Open Software Suite.
2000,
Pubmed Sinner,
Global analysis of the transcriptional network controlling Xenopus endoderm formation.
2006,
Pubmed
,
Xenbase Skirkanich,
An essential role for transcription before the MBT in Xenopus laevis.
2011,
Pubmed
,
Xenbase Slater,
Automated generation of heuristics for biological sequence comparison.
2005,
Pubmed Tadepally,
Evolution of C2H2-zinc finger genes and subfamilies in mammals: species-specific duplication and loss of clusters, genes and effector domains.
2008,
Pubmed Tan,
RNA sequencing reveals a diverse and dynamic repertoire of the Xenopus tropicalis transcriptome over development.
2013,
Pubmed
,
Xenbase Vaquerizas,
A census of human transcription factors: function, expression and evolution.
2009,
Pubmed Vilella,
EnsemblCompara GeneTrees: Complete, duplication-aware phylogenetic trees in vertebrates.
2009,
Pubmed Wagner,
Measurement of mRNA abundance using RNA-seq data: RPKM measure is inconsistent among samples.
2012,
Pubmed Wall,
Detecting putative orthologs.
2003,
Pubmed Wills,
E2a is necessary for Smad2/3-dependent transcription and the direct repression of lefty during gastrulation.
2015,
Pubmed
,
Xenbase Wilson,
DBD--taxonomically broad transcription factor predictions: new content and functionality.
2008,
Pubmed Yang,
Beta-catenin/Tcf-regulated transcription prior to the midblastula transition.
2002,
Pubmed
,
Xenbase Yasuoka,
Occupancy of tissue-specific cis-regulatory modules by Otx2 and TLE/Groucho for embryonic head specification.
2014,
Pubmed
,
Xenbase