XB-ART-52303
Curr Biol
2016 Jul 25;2614:1829-42. doi: 10.1016/j.cub.2016.05.036.
Show Gene links
Show Anatomy links
Maintenance of the Epithelial Barrier and Remodeling of Cell-Cell Junctions during Cytokinesis.
Higashi T, Arnold TR, Stephenson RE, Dinshaw KM, Miller AL.
???displayArticle.abstract???
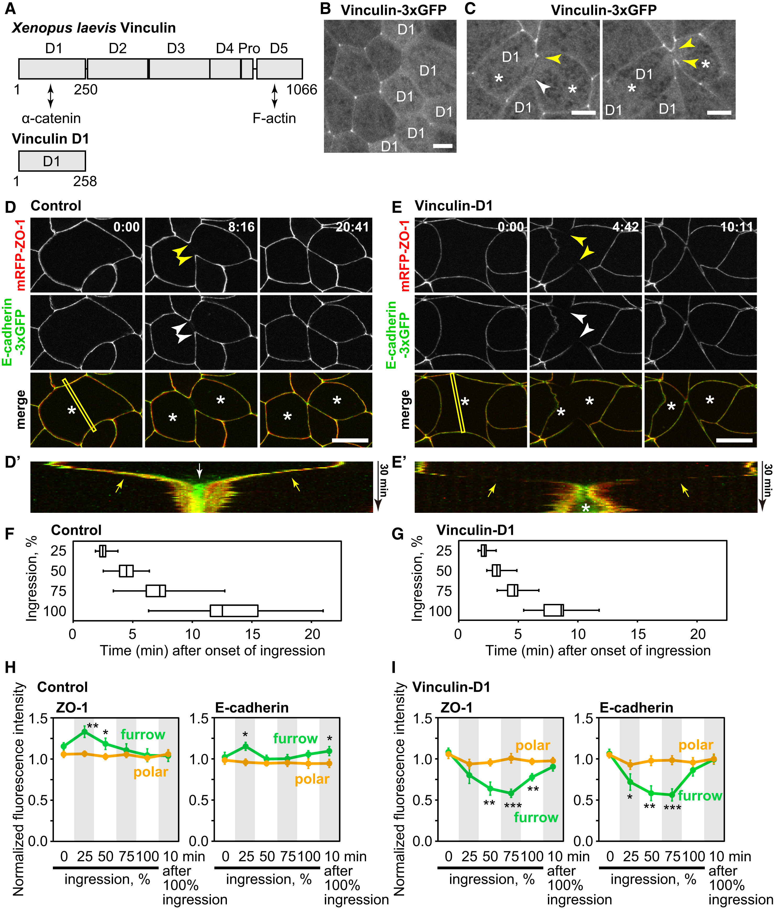
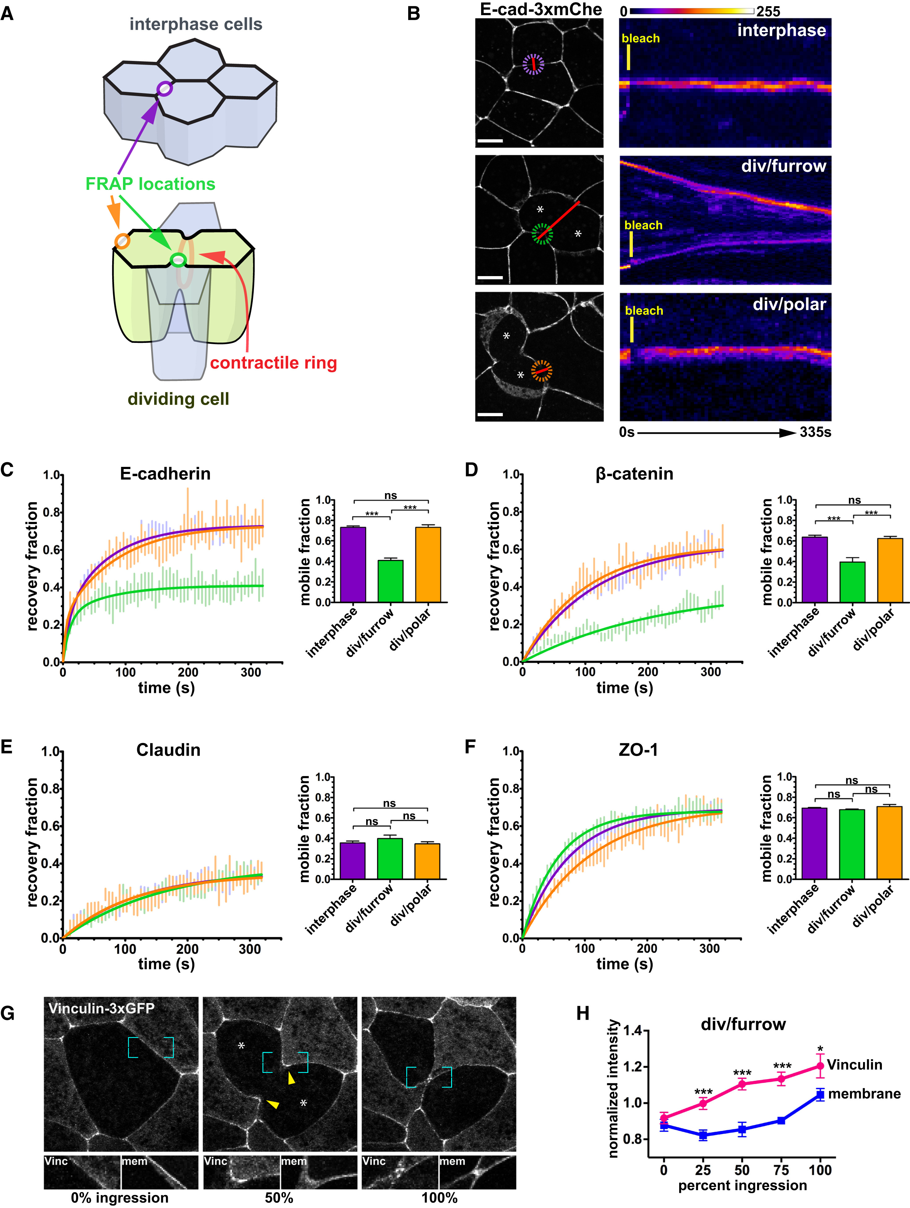
Epithelial integrity and barrier function must be maintained during the complex cell shape changes that occur during cytokinesis in vertebrate epithelial tissue. Here, we investigate how adherens junctions and bicellular and tricellular tight junctions are maintained and remodeled during cell division in the Xenopus laevis embryo. We find that epithelial barrier function is not disrupted during cytokinesis and is mediated by sustained tight junctions. Using fluorescence recovery after photobleaching (FRAP), we demonstrate that adherens junction proteins are stabilized at the cleavage furrow by increased tension. We find that Vinculin is recruited to the adherens junction at the cleavage furrow, and that inhibiting recruitment of Vinculin by expressing a dominant-negative mutant increases the rate of furrow ingression. Furthermore, we show that cells neighboring the cleavage plane are pulled between the daughter cells, making a new interface between neighbors, and two new tricellular tight junctions flank the midbody following cytokinesis. Our data provide new insight into how epithelial integrity and barrier function are maintained throughout cytokinesis in vertebrate epithelial tissue.
???displayArticle.pubmedLink??? 27345163
???displayArticle.pmcLink??? PMC5884674
???displayArticle.link??? Curr Biol
???displayArticle.grants??? [+]
Species referenced: Xenopus laevis
Genes referenced: cad h2bc21 lsr marveld2 mrc1 mtor racgap1 tjp1 vcl
???attribute.lit??? ???displayArticles.show???
References [+] :
Aigouy,
Cell flow reorients the axis of planar polarity in the wing epithelium of Drosophila.
2010, Pubmed
Aigouy, Cell flow reorients the axis of planar polarity in the wing epithelium of Drosophila. 2010, Pubmed
Alatortsev, Vinculin gene is non-essential in Drosophila melanogaster. 1997, Pubmed
Baena-López, The orientation of cell divisions determines the shape of Drosophila organs. 2005, Pubmed
Baker, Epithelial cells retain junctions during mitosis. 1993, Pubmed
Bosveld, Epithelial tricellular junctions act as interphase cell shape sensors to orient mitosis. 2016, Pubmed
Breznau, MgcRacGAP restricts active RhoA at the cytokinetic furrow and both RhoA and Rac1 at cell-cell junctions in epithelial cells. 2015, Pubmed , Xenbase
Buckley, Cell adhesion. The minimal cadherin-catenin complex binds to actin filaments under force. 2014, Pubmed
Byri, The Triple-Repeat Protein Anakonda Controls Epithelial Tricellular Junction Formation in Drosophila. 2015, Pubmed
Choi, αE-catenin is an autoinhibited molecule that coactivates vinculin. 2012, Pubmed
Choi, Remodeling the zonula adherens in response to tension and the role of afadin in this response. 2016, Pubmed
Eisenhoffer, Bringing balance by force: live cell extrusion controls epithelial cell numbers. 2013, Pubmed
Farhadifar, The influence of cell mechanics, cell-cell interactions, and proliferation on epithelial packing. 2007, Pubmed
Fededa, Molecular control of animal cell cytokinesis. 2012, Pubmed
Fernandez-Gonzalez, Myosin II dynamics are regulated by tension in intercalating cells. 2009, Pubmed
Firmino, Cell Division Drives Epithelial Cell Rearrangements during Gastrulation in Chick. 2016, Pubmed
Founounou, Septins regulate the contractility of the actomyosin ring to enable adherens junction remodeling during cytokinesis of epithelial cells. 2013, Pubmed
Friend, Variations in tight and gap junctions in mammalian tissues. 1972, Pubmed
Furuse, A single gene product, claudin-1 or -2, reconstitutes tight junction strands and recruits occludin in fibroblasts. 1998, Pubmed
Furuse, Claudins in occluding junctions of humans and flies. 2006, Pubmed
Gibson, The emergence of geometric order in proliferating metazoan epithelia. 2006, Pubmed
Green, Intercellular junction assembly, dynamics, and homeostasis. 2010, Pubmed
Green, Cytokinesis in animal cells. 2012, Pubmed
Guillot, Adhesion disengagement uncouples intrinsic and extrinsic forces to drive cytokinesis in epithelial tissues. 2013, Pubmed
Guillot, Mechanics of epithelial tissue homeostasis and morphogenesis. 2013, Pubmed
Hartsock, Adherens and tight junctions: structure, function and connections to the actin cytoskeleton. 2008, Pubmed
Hatte, Epithelial cell division in the Xenopus laevis embryo during gastrulation. 2014, Pubmed , Xenbase
Herszterg, Interplay between the dividing cell and its neighbors regulates adherens junction formation during cytokinesis in epithelial tissue. 2013, Pubmed
Higashi, Analysis of the 'angulin' proteins LSR, ILDR1 and ILDR2--tricellulin recruitment, epithelial barrier function and implication in deafness pathogenesis. 2013, Pubmed
Huang, Differential regulation of adherens junction dynamics during apical-basal polarization. 2011, Pubmed
Huveneers, Vinculin associates with endothelial VE-cadherin junctions to control force-dependent remodeling. 2012, Pubmed
Ikenouchi, Tricellulin constitutes a novel barrier at tricellular contacts of epithelial cells. 2005, Pubmed
Ishihara, Calyculin A and okadaic acid: inhibitors of protein phosphatase activity. 1989, Pubmed
Itoh, Characterization of ZO-2 as a MAGUK family member associated with tight as well as adherens junctions with a binding affinity to occludin and alpha catenin. 1999, Pubmed
Jinguji, Electron microscopic observations on the maintenance of the tight junction during cell division in the epithelium of the mouse small intestine. 1992, Pubmed
Joshi, Experimental control of excitable embryonic tissues: three stimuli induce rapid epithelial contraction. 2010, Pubmed , Xenbase
Kim, Mechanochemical actuators of embryonic epithelial contractility. 2014, Pubmed , Xenbase
Lechler, Asymmetric cell divisions promote stratification and differentiation of mammalian skin. 2005, Pubmed
Lecuit, E-cadherin junctions as active mechanical integrators in tissue dynamics. 2015, Pubmed
Leerberg, Tension-sensitive actin assembly supports contractility at the epithelial zonula adherens. 2014, Pubmed
Le Page, A functional analysis of MELK in cell division reveals a transition in the mode of cytokinesis during Xenopus development. 2011, Pubmed , Xenbase
Liu, Myosins in cell junctions. 2012, Pubmed
Masuda, LSR defines cell corners for tricellular tight junction formation in epithelial cells. 2011, Pubmed
Miller, Regulation of cytokinesis by Rho GTPase flux. 2009, Pubmed , Xenbase
Morais-de-Sá, Adherens junctions determine the apical position of the midbody during follicular epithelial cell division. 2013, Pubmed
Narumiya, Use and properties of ROCK-specific inhibitor Y-27632. 2000, Pubmed
Nowotarski, Cell biology: a tense but good day for actin at cell-cell junctions. 2014, Pubmed
Peng, α-Catenin uses a novel mechanism to activate vinculin. 2012, Pubmed
Priya, E-cadherin supports steady-state Rho signaling at the epithelial zonula adherens. 2013, Pubmed
Ratheesh, A bigger picture: classical cadherins and the dynamic actin cytoskeleton. 2012, Pubmed
Ratheesh, Centralspindlin and α-catenin regulate Rho signalling at the epithelial zonula adherens. 2012, Pubmed
Reinsch, Orientation of spindle axis and distribution of plasma membrane proteins during cell division in polarized MDCKII cells. 1994, Pubmed
Reyes, Anillin regulates cell-cell junction integrity by organizing junctional accumulation of Rho-GTP and actomyosin. 2014, Pubmed , Xenbase
Rodgers, Regulation of epithelial permeability by the actin cytoskeleton. 2011, Pubmed
Shen, The tight junction protein complex undergoes rapid and continuous molecular remodeling at steady state. 2008, Pubmed
Sohet, LSR/angulin-1 is a tricellular tight junction protein involved in blood-brain barrier formation. 2015, Pubmed
Staehelin, Further observations on the fine structure of freeze-cleaved tight junctions. 1973, Pubmed
Staehelin, Freeze-etch appearance of the tight junctions in the epithelium of small and large intestine of mice. 1969, Pubmed
Takeichi, Morphogenetic roles of classic cadherins. 1995, Pubmed
Tepass, Epithelial cell polarity and cell junctions in Drosophila. 2001, Pubmed
Van Itallie, Architecture of tight junctions and principles of molecular composition. 2014, Pubmed
Wade, The structure of the zonula occludens. A single fibril model based on freeze-fracture. 1974, Pubmed
Walker, A re-assessment of the tricellular region of epithelial cell tight junctions in trachea of guinea pig. 1985, Pubmed
Xu, Vinculin knockout results in heart and brain defects during embryonic development. 1998, Pubmed
Yamada, Deconstructing the cadherin-catenin-actin complex. 2005, Pubmed
Yonemura, alpha-Catenin as a tension transducer that induces adherens junction development. 2010, Pubmed
Yu, MLCK-dependent exchange and actin binding region-dependent anchoring of ZO-1 regulate tight junction barrier function. 2010, Pubmed
