Click here to close
Hello! We notice that you are using Internet Explorer, which is not supported by Xenbase and may cause the site to display incorrectly.
We suggest using a current version of Chrome,
FireFox, or Safari.
???displayArticle.abstract???
Unlike adult mammals, adult frogs regrow their optic nerve following a crush injury, making Xenopus laevis a compelling model for studying the molecular mechanisms that underlie neuronal regeneration. Using Translational Ribosome Affinity Purification (TRAP), a method to isolate ribosome-associated mRNAs from a target cell population, we have generated a transcriptional profile by RNA-Seq for retinal ganglion cells (RGC) during the period of recovery following an optic nerve injury. Based on bioinformatic analysis using the Xenopus laevis 9.1 genome assembly, our results reveal a profound shift in the composition of ribosome-associated mRNAs during the early stages of RGC regeneration. As factors involved in cell signaling are rapidly down-regulated, those involved in protein biosynthesis are up-regulated alongside key initiators of axon development. Using the new genome assembly, we were also able to analyze gene expression profiles of homeologous gene pairs arising from a whole-genome duplication in the Xenopus lineage. Here we see evidence of divergence in regulatory control among a significant proportion of pairs. Our data should provide a valuable resource for identifying genes involved in the regeneration process to target for future functional studies, in both naturally regenerative and non-regenerative vertebrates.
Fig. 1. Profiling retinal ganglion cell regeneration. (A) The effects of axonal injury on retinal ganglion cells (RGCs) in the optic tectum can be visualized using frog lines expressing GFP under the control of an RGC-specific promoter (islet2b). An example time series shows the key transition point falls between 3 and 7 days post-injury, with full recovery occurring by 210 days (210x) post-injury. (B) Quantification of mean GFP fluorescence intensity in the tectum, as seen in panel (A). Data were averaged from at least 5 biological replicates per day and error bars represent the standard deviation from the mean. (C) In this study, gene expression in RGCs is directly compared between a righteye in which the optic nerve has undergone a surgical crush (Crush) to the untreated lefteye of the same animal (Control) for various days after surgery (1, 3, 7, 11). Additional controls include a sham surgery (Sham), non-surgical animals (Naïve), and RNA from whole retina (Total RNA). (D) To allow for tissue specific isolation of ribosome-associated mRNAs from RGCs, a transgenic line of Xenopus laevis is used that expresses an eGFP tagged variant of rpl10a under the control of an RGC-specific promoter (islet2b). (E) Following retina dissection, ribosome-associated RNAs in RGCs are purified using eGFP coated magnetic beads; subsequent poly(A) selection enriches for mRNA species. This mRNA fraction is then used for RT-qPCR validation and RNA-Seq library construction.
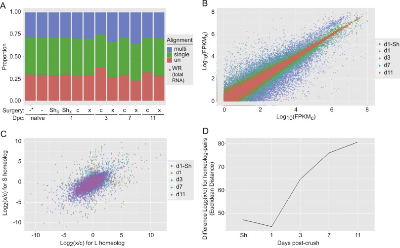
Fig. 2. RNA-Seq read alignment and analysis. (A) Proportion of RNA-Seq reads that were mapped to the Xenopus laevis 9.1 genome assembly across experimental naïve (â), contralateral control (c) and crush (x) samples demonstrates good mapping rates across the various days post-crush (Dpc). (B) Read counts, expressed as FPKM, for each gene sequenced in the crushed (FPKMC; x-axis) versus control eye (FPKMX; y-axis) showing both up- and down-regulation in the days following injury. (C) Comparison of changes in gene expression following optic nerve crush between homeolog-pairs (L x-axis, S y-axis) across the post-injury time course, shows overall correlation between pairs with clear outliers. (D) The magnitude of difference between changes in gene expression among homeolog-pairs, quantified by Euclidean distance, increases over time after optic nerve injury.
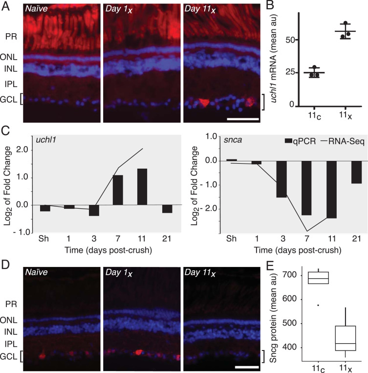
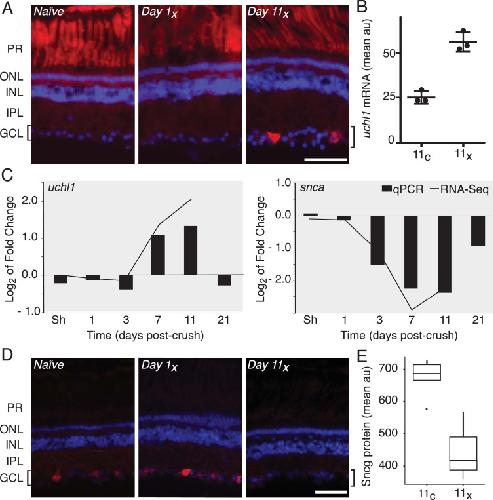
Fig. 3. Independent biological validation of RNA-Seq. The up- and down-regulation of select factors in response to optic nerve injury described in the TRAP RNA-Seq analysis was independently verified by in situ hybridization, RT-qPCR and immunofluorescence. (A) In situ hybridization demonstrates that uchl1 transcript is up-regulated unilaterally in RGCs by 11 days post-injury (Day 11x). Autofluorescence of photoreceptor cells (PR) shows no injury-dependent variability. (B) Semi-quantitative analysis of fluorescence intensity from uchl1 in situ, as shown in panel A, shows a significant up-regulation of uchl1 mRNA in the crushed eye relative to control eye in the RGC layer by day 11 (p <0.01). Results were averaged for three retinal sections from each of three different individuals and data represent arbitrary fluorescence units (au). (C) Gene expression levels assayed using RT-qPCR for uchl1 and snca (bars) are highly correlated with changes in fold gene expression quantified by RNA-Seq (line graph). (D) As predicted by RNA-Seq, protein levels for sncg decrease over the experimental time course in injured RGCs, as seen by immunofluorescence. (E) Semi-quantitative analysis of fluorescence intensity in the RGC layer immunostained for sncg protein, as in panel D, shows strong down-regulation of sncg in crush relative to control eyes by day 11. This boxplot shows averaged results for two retinal sections from each of four different individuals and values represent arbitrary fluorescence units (au). In A and D, location of the RGCs observed in the ganglion cell layer (GCL) and highlighted by brackets, photoreceptor cell (PR) outer (ONL) and inner (INL) nuclear and inner plexiform (IPL) layers was visualized using DAPI. The scale bar is 50 µm.
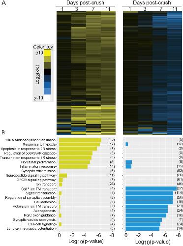
Fig. 5. Functional specificity in the set of transcripts that are up- and down-regulated following retinal ganglion crush. (A) Heat maps showing hierarchical clustering of transcripts that are up- (left) and down-regulated (right), identified by k-means clustering, following retinal ganglion crush. (B) The set of Gene Ontology biological process terms that are significantly over represented in each group of transcripts. The evidence for enrichment of each term (log10(p-value)) is plotted for the group of up- (left) and down-regulated genes (right); there is little overlap in significantly enriched terms.
Fig. 6. RGC-enriched factors. (A) Gene families that are highly enriched in naïve TRAP samples compared to total retina include key RGC-specific factors along-side novel groups. (B) When we compare gene expression in crush versus control samples, we see that optic nerve injury leads to strong down-regulation of many of these RGC-enriched genes.
Beaver,
Continued neurogenesis is not a pre-requisite for regeneration of a topographic retino-tectal projection.
2001, Pubmed,
Xenbase
Beaver,
Continued neurogenesis is not a pre-requisite for regeneration of a topographic retino-tectal projection.
2001,
Pubmed
,
Xenbase Benowitz,
Inflammation and axon regeneration.
2011,
Pubmed Bernhardt,
Cellular and molecular bases of axonal regeneration in the fish central nervous system.
1999,
Pubmed Bolger,
Trimmomatic: a flexible trimmer for Illumina sequence data.
2014,
Pubmed Bradke,
Assembly of a new growth cone after axotomy: the precursor to axon regeneration.
2012,
Pubmed Chen,
Bcl-2 promotes regeneration of severed axons in mammalian CNS.
1997,
Pubmed Day,
UCHL1 (PGP 9.5): neuronal biomarker and ubiquitin system protein.
2010,
Pubmed Diekmann,
Active mechanistic target of rapamycin plays an ancillary rather than essential role in zebrafish CNS axon regeneration.
2015,
Pubmed Elsaeidi,
Jak/Stat signaling stimulates zebrafish optic nerve regeneration and overcomes the inhibitory actions of Socs3 and Sfpq.
2014,
Pubmed Emery,
Unlocking CNS cell type heterogeneity.
2008,
Pubmed Esteve-Rudd,
Expression in the mammalian retina of parkin and UCH-L1, two components of the ubiquitin-proteasome system.
2010,
Pubmed Fawcett,
Overcoming inhibition in the damaged spinal cord.
2006,
Pubmed Fischer,
Promoting optic nerve regeneration.
2012,
Pubmed GAZE,
Regeneration of the optic nerve in Xenopus laevis.
1959,
Pubmed
,
Xenbase Heiman,
A translational profiling approach for the molecular characterization of CNS cell types.
2008,
Pubmed Heiman,
Cell type-specific mRNA purification by translating ribosome affinity purification (TRAP).
2014,
Pubmed Holt,
The central dogma decentralized: new perspectives on RNA function and local translation in neurons.
2013,
Pubmed Jiao,
Cell-type specific analysis of translating RNAs in developing flowers reveals new levels of control.
2010,
Pubmed Karpinka,
Xenbase, the Xenopus model organism database; new virtualized system, data types and genomes.
2015,
Pubmed
,
Xenbase Komili,
Functional specificity among ribosomal proteins regulates gene expression.
2007,
Pubmed Koriyama,
Neuritogenic activity of a genipin derivative in retinal ganglion cells is mediated by retinoic acid receptor β expression through nitric oxide/S-nitrosylation signaling.
2011,
Pubmed Kroll,
Transgenic Xenopus embryos from sperm nuclear transplantations reveal FGF signaling requirements during gastrulation.
1996,
Pubmed
,
Xenbase Kurimoto,
Long-distance axon regeneration in the mature optic nerve: contributions of oncomodulin, cAMP, and pten gene deletion.
2010,
Pubmed Langmead,
Fast gapped-read alignment with Bowtie 2.
2012,
Pubmed Lehmann,
Inactivation of Rho signaling pathway promotes CNS axon regeneration.
1999,
Pubmed Leung,
Longitudinal profile of retinal ganglion cell damage after optic nerve crush with blue-light confocal scanning laser ophthalmoscopy.
2008,
Pubmed Li,
RSEM: accurate transcript quantification from RNA-Seq data with or without a reference genome.
2011,
Pubmed Liu,
Heterogeneous nuclear ribonucleoprotein K, an RNA-binding protein, is required for optic axon regeneration in Xenopus laevis.
2012,
Pubmed
,
Xenbase McCurley,
Time Course Analysis of Gene Expression Patterns in Zebrafish Eye During Optic Nerve Regeneration.
2010,
Pubmed Meyer,
Topography of regenerating optic fibers in goldfish traced with local wheat germ injections into retina: evidence for discontinuous microtopography in the retinotectal projection.
1985,
Pubmed Mills,
Astrocytes phagocytose focal dystrophies from shortening myelin segments in the optic nerve of Xenopus laevis at metamorphosis.
2015,
Pubmed
,
Xenbase Moore,
KLF family members regulate intrinsic axon regeneration ability.
2009,
Pubmed Mustroph,
Profiling translatomes of discrete cell populations resolves altered cellular priorities during hypoxia in Arabidopsis.
2009,
Pubmed Okaty,
Cell type-specific transcriptomics in the brain.
2011,
Pubmed Oslowski,
Measuring ER stress and the unfolded protein response using mammalian tissue culture system.
2011,
Pubmed Paranjpe,
A genome-wide survey of maternal and embryonic transcripts during Xenopus tropicalis development.
2013,
Pubmed
,
Xenbase Park,
Promoting axon regeneration in the adult CNS by modulation of the PTEN/mTOR pathway.
2008,
Pubmed Peshkin,
On the Relationship of Protein and mRNA Dynamics in Vertebrate Embryonic Development.
2015,
Pubmed
,
Xenbase Pittman,
Pathfinding in a large vertebrate axon tract: isotypic interactions guide retinotectal axons at multiple choice points.
2008,
Pubmed Sanz,
Cell-type-specific isolation of ribosome-associated mRNA from complex tissues.
2009,
Pubmed Session,
Genome evolution in the allotetraploid frog Xenopus laevis.
2016,
Pubmed
,
Xenbase Sharma,
Optic nerve crush induces spatial and temporal gene expression patterns in retina and optic nerve of BALB/cJ mice.
2014,
Pubmed Smith,
SOCS3 deletion promotes optic nerve regeneration in vivo.
2009,
Pubmed SPERRY,
Patterning of central synapses in regeneration of the optic nerve in teleosts.
1948,
Pubmed Sun,
Sustained axon regeneration induced by co-deletion of PTEN and SOCS3.
2011,
Pubmed Szaro,
Post-transcriptional control of neurofilaments: New roles in development, regeneration and neurodegenerative disease.
2010,
Pubmed Tabas,
Integrating the mechanisms of apoptosis induced by endoplasmic reticulum stress.
2011,
Pubmed Tazaki,
Macroarray-based analysis of tail regeneration in Xenopus laevis larvae.
2005,
Pubmed
,
Xenbase Thomas,
A versatile method for cell-specific profiling of translated mRNAs in Drosophila.
2012,
Pubmed Untergasser,
Primer3--new capabilities and interfaces.
2012,
Pubmed Veldman,
Gene expression analysis of zebrafish retinal ganglion cells during optic nerve regeneration identifies KLF6a and KLF7a as important regulators of axon regeneration.
2007,
Pubmed Walter,
The unfolded protein response: from stress pathway to homeostatic regulation.
2011,
Pubmed Wang,
Axon degeneration: molecular mechanisms of a self-destruction pathway.
2012,
Pubmed Watson,
Cell type-specific translational profiling in the Xenopus laevis retina.
2012,
Pubmed
,
Xenbase Wilson,
Regeneration in the Xenopus tadpole optic nerve is preceded by a massive macrophage/microglial response.
1992,
Pubmed
,
Xenbase Yasuda,
RNA sequence reveals mouse retinal transcriptome changes early after axonal injury.
2014,
Pubmed Yin,
Oncomodulin links inflammation to optic nerve regeneration.
2009,
Pubmed Young,
Gene ontology analysis for RNA-seq: accounting for selection bias.
2010,
Pubmed Zhang,
Xenopus laevis P23H rhodopsin transgene causes rod photoreceptor degeneration that is more severe in the ventral retina and is modulated by light.
2008,
Pubmed
,
Xenbase Zhao,
The return of phosphorylated and nonphosphorylated epitopes of neurofilament proteins to the regenerating optic nerve of Xenopus laevis.
1994,
Pubmed
,
Xenbase Zou,
Neurogenesis of retinal ganglion cells is not essential to visual functional recovery after optic nerve injury in adult zebrafish.
2013,
Pubmed