XB-ART-52295
J Cell Biol
2016 Jul 18;2142:133-41. doi: 10.1083/jcb.201604029.
Show Gene links
Show Anatomy links
Mitotic noncoding RNA processing promotes kinetochore and spindle assembly in Xenopus.
Grenfell AW, Heald R, Strzelecka M.
???displayArticle.abstract???
Transcription at the centromere of chromosomes plays an important role in kinetochore assembly in many eukaryotes, and noncoding RNAs contribute to activation of the mitotic kinase Aurora B. However, little is known about how mitotic RNA processing contributes to spindle assembly. We found that inhibition of transcription initiation or RNA splicing, but not translation, leads to spindle defects in Xenopus egg extracts. Spliceosome inhibition resulted in the accumulation of high molecular weight centromeric transcripts, concomitant with decreased recruitment of the centromere and kinetochore proteins CENP-A, CENP-C, and NDC80 to mitotic chromosomes. In addition, blocking transcript synthesis or processing during mitosis caused accumulation of MCAK, a microtubule depolymerase, on the spindle, indicating misregulation of Aurora B. These findings suggest that co-transcriptional recruitment of the RNA processing machinery to nascent mitotic transcripts is an important step in kinetochore and spindle assembly and challenge the idea that RNA processing is globally repressed during mitosis.
???displayArticle.pubmedLink??? 27402954
???displayArticle.pmcLink??? PMC4949451
???displayArticle.link??? J Cell Biol
???displayArticle.grants??? [+]
Species referenced: Xenopus laevis
Genes referenced: frrs1 kif2c lrrfip1 mbp ndc80 tpx2 tubb2b
???attribute.lit??? ???displayArticles.show???
|
|
Figure 1. ncRNA biogenesis is important for mitotic spindle assembly. (A) Example images and quantification of spindle microtubule (MT) density and solidity after RNase Hâbased knockdown of the U2 snRNA (U2KD, n = 3,018) or treatment with a scrambled oligo (n = 1,454) in X. laevis egg extracts. Median microtubule density decreased 18.0% in U2 knockdown extract. (B) Example images and quantification of spindle microtubule density and solidity for X. tropicalis spindles formed after splicing factor immunodepletion with an antibody against the trimethylguanosine cap of snRNAs (α-TMG, n = 581) compared with mock depletion (IgG, n = 325). Median microtubule density decreased 24.5% in splicing factor-depleted extract. (C) Example images and quantification of spindle microtubule density and solidity in X. laevis extracts treated with splicing inhibitor (ISGN, n = 518), transcription inhibitor (TRIP, n = 417), or solvent control (DMSO, n = 483). Inhibitors were added immediately before spindle assembly. Median microtubule density decreased 14.9% in ISGN-treated extract and 24.1% in TRIP-treated extract. Bars, 10 µm. Box plot horizontal lines correspond to median values. Bottom and top of the boxes are first and third quartiles, respectively; whiskers show highest and lowest values within 1.5 times the interquartile range and outliers are plotted as single points. *, P < 10â5; **, P < 10â10; ***, P < 10â15 (KolmogorovâSmirnov test). AU, arbitrary units. |
|
|
Figure 2. The RNA processing machinery contributes to centromeric ncRNA biogenesis during mitosis. (A) Schematic of the centromere RNA biogenesis assay in X. laevis egg extract. Nuclei containing replicated sperm chromosomes were added to RNA-depleted extract, and nascent centromeric ncRNAs were assessed by RT-PCR. (B) Centromeric RNAs appeared in a laddered pattern after splicing factor depletion with an antibody specific to the trimethylguanosine cap of core spliceosomal RNAs (ID), whereas mock depletion (IgG) resulted in one or a few centromeric RNA products. The fcr1 repeat is 174 bp. Primers used to amplify this sequence were 106 bp apart. (C) Centromeric RNAs appeared in a laddered pattern after splicing inhibition with ISGN and were not detected after transcription inhibition with triptolide. (D) RT-PCR analysis of centromeric fcr1 ncRNAs in immunoprecipitates using nonspecific IgG antibodies (IgG Beads) or antibodies specific to the trimethylguanosine cap of core spliceosomal RNAs (TMG Beads), compared with extract supernatants (Sup.). (E) RT-PCR analysis of centromeric fcr1 ncRNAs in CENP-C immunoprecipitates (Beads) or extract supernatants (Sup.). An amplification product from a potentially processed transcript appears at â¼150 bp. Note that PCR-amplified centromeric RNAs varied in size, likely because predicted splice sites present in the degenerate fcr1 RNA sequence could lead to a variety of splice products because of heterogeneity of centromeric sequences. |
|
|
Figure 3. Perturbation of RNA biogenesis leads to centromere and kinetochore defects. (A) Example images of CENP-A staining and quantification of median fluorescence intensity within antibody marked foci after inhibition of splicing (ISGN, n = 9,544) or transcription (TRIP, n = 9,613) compared with DMSO controls (n = 5,203). Median CENP-A staining density decreased 25.4% in ISGN-treated extract and 37.8% in TRIP-treated extract. (B) Example images of CENP-C staining and quantification of median fluorescence intensity within antibody marked foci after inhibition of splicing (ISGN, n = 1,214) or transcription (TRIP, n = 1,160) compared with DMSO controls (n = 2,411). Median CENP-C staining density decreased 22.4% in ISGN-treated extract and 59.6% in TRIP-treated extract. (C) Example images of NDC80 staining and quantification of median fluorescence intensity within antibody marked foci after inhibition of spicing (ISGN, n = 1,499) or transcription (TRIP, n = 1,623) compared with DMSO controls (n = 1,515). Median NDC80 staining density decreased 10.0% in ISGN-treated extract and 19.9% in TRIP-treated extract. Bars, 10 µm. **, P < 10â10 (KolmogorovâSmirnov test). In the merged image, microtubules are red, centromere proteins are green, and DNA is cyan. AU, arbitrary units. |
|
|
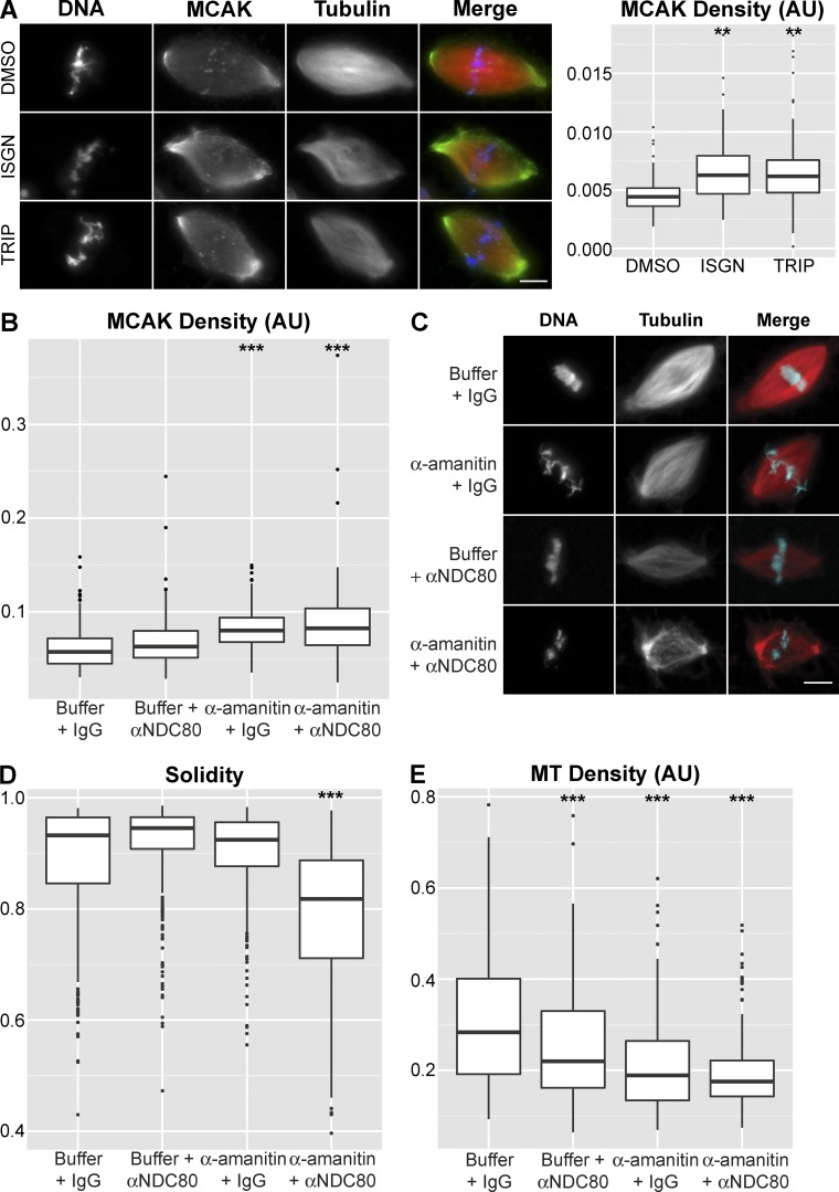
Figure 4. ncRNA-dependent MCAK regulation contributes to spindle integrity. (A) Example images and quantification of MCAK staining density after inhibition of splicing (ISGN, n = 100) or transcription (TRIP, n = 127) compared with the control (DMSO, n = 89). In the merged image, microtubules are red, MCAK is green, and DNA is blue. Median MCAK staining density increased 41.9% in ISGN-treated extract and 39.7% in TRIP-treated extract. (B) Quantification of MCAK staining density after treatment with buffer control (n = 466), αNDC80 antibodies (n = 477), α-amanitin (n = 350), or αNDC80 antibodies + α-amanitin (n = 262). Median MCAK staining density increased 9.8% in αNDC80-treated extract, 39.6% in α-amanitinâtreated extract, and 43.8% in αNDC80 + α-amanitinâtreated extract. (C) Example images of spindles formed under each of the conditions in B. Bar, 10 µm. (D) Quantification of spindle solidity under each of the conditions in C. (E) Quantification of spindle microtubule (MT) density under each of the conditions in C. Median microtubule density decreased 22.5% in αNDC80-treated extract, 33.4% in α-amanitinâtreated extract, and 38.2% in αNDC80 + α-amanitinâtreated extract. Bars, 10 µm. **, P < 10â10; ***, P < 10â15 (KolmogorovâSmirnov test). AU, arbitrary units. |
|
|
Figure 5. Addition of TPX2 partially rescues spindle defects caused by perturbing ncRNA biogenesis. (A) Example images of TPX2 staining in control and inhibitor-treated reactions. In the merged image, microtubules are red, TPX2 is green, and DNA is cyan. Bar, 10 µm. (B) Plot showing the ratio of TPX2/tubulin intensity in spindles in control (n = 242) and inhibitor-treated reactions (ISGN n = 234, TRIP n = 120). The TPX2/tubulin ratio decreased 13.9% in ISGN-treated extract and 45.9% in TRIP-treated extract. (C) Example images of spindles assembled in extract after treatment with DMSO + 200 nM MBP (n = 193), ISGN + 200 nM MBP (n = 235), TRIP + 200 nM MBP (n = 199), ISGN + 200 nM TPX2 (n = 265), or TRIP + 200 nM TPX2 (n = 126). Bar, 10 µm. (D) Quantification of spindle microtubule density and spindle solidity under each of the conditions in C. Median microtubule density decreased 50.6% in MBP + ISGNâtreated extract, 51.0% in MBP + TRIPâtreated extract, 24.0% in TPX2 + ISGNâtreated extract, and increased 26.9% in TPX2 + TRIPâtreated extract. +, P < 0.05; *, P < 10â5; **, P < 10â10; ***, P < 10â15 (KolmogorovâSmirnov test). |
References [+] :
Alló,
Control of alternative splicing through siRNA-mediated transcriptional gene silencing.
2009, Pubmed
Alló, Control of alternative splicing through siRNA-mediated transcriptional gene silencing. 2009, Pubmed
Ameyar-Zazoua, Argonaute proteins couple chromatin silencing to alternative splicing. 2012, Pubmed
Andrews, Aurora B regulates MCAK at the mitotic centromere. 2004, Pubmed
Bergmann, Epigenetic engineering: histone H3K9 acetylation is compatible with kinetochore structure and function. 2012, Pubmed
Bird, RNA polymerase II carboxy-terminal domain phosphorylation is required for cotranscriptional pre-mRNA splicing and 3'-end formation. 2004, Pubmed , Xenbase
Black, U2 as well as U1 small nuclear ribonucleoproteins are involved in premessenger RNA splicing. 1985, Pubmed
Blower, Genome-wide analysis demonstrates conserved localization of messenger RNAs to mitotic microtubules. 2007, Pubmed , Xenbase
Blower, Centromeric Transcription Regulates Aurora-B Localization and Activation. 2016, Pubmed , Xenbase
Bodor, The quantitative architecture of centromeric chromatin. 2014, Pubmed
Brown, Xenopus tropicalis egg extracts provide insight into scaling of the mitotic spindle. 2007, Pubmed , Xenbase
Cardinale, Hierarchical inactivation of a synthetic human kinetochore by a chromatin modifier. 2009, Pubmed
Carmena, The chromosomal passenger complex (CPC): from easy rider to the godfather of mitosis. 2012, Pubmed
Chan, Transcription in the maintenance of centromere chromatin identity. 2012, Pubmed
Chan, Active transcription and essential role of RNA polymerase II at the centromere during mitosis. 2012, Pubmed
Chen, Establishment of Centromeric Chromatin by the CENP-A Assembly Factor CAL1 Requires FACT-Mediated Transcription. 2015, Pubmed
Chueh, LINE retrotransposon RNA is an essential structural and functional epigenetic component of a core neocentromeric chromatin. 2009, Pubmed
David, The RNA polymerase II C-terminal domain promotes splicing activation through recruitment of a U2AF65-Prp19 complex. 2011, Pubmed
Don, 'Touchdown' PCR to circumvent spurious priming during gene amplification. 1991, Pubmed
Du, DNA binding of centromere protein C (CENPC) is stabilized by single-stranded RNA. 2010, Pubmed
Edwards, Identification of xenopus CENP-A and an associated centromeric DNA repeat. 2005, Pubmed , Xenbase
Emanuele, Aurora B kinase and protein phosphatase 1 have opposing roles in modulating kinetochore assembly. 2008, Pubmed , Xenbase
Ems-McClung, Aurora B inhibits MCAK activity through a phosphoconformational switch that reduces microtubule association. 2013, Pubmed
Ferri, Non-coding murine centromeric transcripts associate with and potentiate Aurora B kinase. 2009, Pubmed
Gadea, Aurora kinase inhibitor ZM447439 blocks chromosome-induced spindle assembly, the completion of chromosome condensation, and the establishment of the spindle integrity checkpoint in Xenopus egg extracts. 2005, Pubmed , Xenbase
Gascoigne, Induced ectopic kinetochore assembly bypasses the requirement for CENP-A nucleosomes. 2011, Pubmed
Gent, RNA as a structural and regulatory component of the centromere. 2012, Pubmed
Goshima, Genes required for mitotic spindle assembly in Drosophila S2 cells. 2007, Pubmed
Grenfell, Correction: Mitotic noncoding RNA processing promotes kinetochore and spindle assembly in Xenopus. 2016, Pubmed , Xenbase
Grenfell, A versatile multivariate image analysis pipeline reveals features of Xenopus extract spindles. 2016, Pubmed , Xenbase
Helmke, TPX2 levels modulate meiotic spindle size and architecture in Xenopus egg extracts. 2014, Pubmed , Xenbase
Hofmann, The Prp19 complex directly functions in mitotic spindle assembly. 2013, Pubmed , Xenbase
Iyer, A novel role for TPX2 as a scaffold and co-activator protein of the Chromosomal Passenger Complex. 2012, Pubmed , Xenbase
Jambhekar, RNA stimulates Aurora B kinase activity during mitosis. 2014, Pubmed , Xenbase
Kittler, Genome-scale RNAi profiling of cell division in human tissue culture cells. 2007, Pubmed
Krämer, The 5' terminus of the RNA moiety of U1 small nuclear ribonucleoprotein particles is required for the splicing of messenger RNA precursors. 1984, Pubmed
Lan, Aurora B phosphorylates centromeric MCAK and regulates its localization and microtubule depolymerization activity. 2004, Pubmed , Xenbase
Listerman, Cotranscriptional coupling of splicing factor recruitment and precursor messenger RNA splicing in mammalian cells. 2006, Pubmed
Ma, TPX2 regulates the localization and activity of Eg5 in the mammalian mitotic spindle. 2011, Pubmed
Maison, SUMOylation promotes de novo targeting of HP1α to pericentric heterochromatin. 2011, Pubmed
Makarov, Small nuclear ribonucleoprotein remodeling during catalytic activation of the spliceosome. 2002, Pubmed
Maresca, Methods for studying spindle assembly and chromosome condensation in Xenopus egg extracts. 2006, Pubmed , Xenbase
McCleland, The highly conserved Ndc80 complex is required for kinetochore assembly, chromosome congression, and spindle checkpoint activity. 2003, Pubmed , Xenbase
Miga, Centromere reference models for human chromosomes X and Y satellite arrays. 2014, Pubmed
Montembault, PRP4 is a spindle assembly checkpoint protein required for MPS1, MAD1, and MAD2 localization to the kinetochores. 2007, Pubmed
Nakano, Inactivation of a human kinetochore by specific targeting of chromatin modifiers. 2008, Pubmed
Nakano, Epigenetic assembly of centromeric chromatin at ectopic alpha-satellite sites on human chromosomes. 2003, Pubmed
Neumann, Phenotypic profiling of the human genome by time-lapse microscopy reveals cell division genes. 2010, Pubmed
Newport, A major developmental transition in early Xenopus embryos: II. Control of the onset of transcription. 1982, Pubmed , Xenbase
Newport, A major developmental transition in early Xenopus embryos: I. characterization and timing of cellular changes at the midblastula stage. 1982, Pubmed , Xenbase
Nguyen, In vivo degradation of RNA polymerase II largest subunit triggered by alpha-amanitin. 1996, Pubmed
O'Brien, The biflavonoid isoginkgetin is a general inhibitor of Pre-mRNA splicing. 2008, Pubmed
Pan, U2 snRNA sequences that bind U2-specific proteins are dispensable for the function of U2 snRNP in splicing. 1989, Pubmed , Xenbase
Pan, Assembly of functional U1 and U2 human-amphibian hybrid snRNPs in Xenopus laevis oocytes. 1988, Pubmed , Xenbase
Pan, Oligonucleotide-targeted degradation of U1 and U2 snRNAs reveals differential interactions of simian virus 40 pre-mRNAs with snRNPs. 1989, Pubmed , Xenbase
Petry, Branching microtubule nucleation in Xenopus egg extracts mediated by augmin and TPX2. 2013, Pubmed , Xenbase
Quénet, A long non-coding RNA is required for targeting centromeric protein A to the human centromere. 2014, Pubmed
Rago, Distinct organization and regulation of the outer kinetochore KMN network downstream of CENP-C and CENP-T. 2015, Pubmed
Rošić, Repetitive centromeric satellite RNA is essential for kinetochore formation and cell division. 2014, Pubmed
Rudd, Amanitin greatly reduces the rate of transcription by RNA polymerase II ternary complexes but fails to inhibit some transcript cleavage modes. 1996, Pubmed
Saffery, Transcription within a functional human centromere. 2003, Pubmed
Sampath, The chromosomal passenger complex is required for chromatin-induced microtubule stabilization and spindle assembly. 2004, Pubmed , Xenbase
Scott, Transcription and ncRNAs: at the cent(rome)re of kinetochore assembly and maintenance. 2013, Pubmed
Shin, The SR protein SRp38 represses splicing in M phase cells. 2002, Pubmed
Somma, Identification of Drosophila mitotic genes by combining co-expression analysis and RNA interference. 2008, Pubmed
Stanĕk, Detection of snRNP assembly intermediates in Cajal bodies by fluorescence resonance energy transfer. 2004, Pubmed
Tanenbaum, Localized Aurora B activity spatially controls non-kinetochore microtubules during spindle assembly. 2011, Pubmed
Titov, XPB, a subunit of TFIIH, is a target of the natural product triptolide. 2011, Pubmed
Wahl, The spliceosome: design principles of a dynamic RNP machine. 2009, Pubmed
Wang, Aurora B dynamics at centromeres create a diffusion-based phosphorylation gradient. 2011, Pubmed
Wong, Centromere RNA is a key component for the assembly of nucleoproteins at the nucleolus and centromere. 2007, Pubmed
Zhang, Aurora B phosphorylates multiple sites on mitotic centromere-associated kinesin to spatially and temporally regulate its function. 2007, Pubmed , Xenbase
