XB-ART-52280
Nucleic Acids Res
2016 Jul 08;4412:5689-701. doi: 10.1093/nar/gkw274.
Show Gene links
Show Anatomy links
The structure of ends determines the pathway choice and Mre11 nuclease dependency of DNA double-strand break repair.
Liao S, Tammaro M, Yan H.
???displayArticle.abstract???
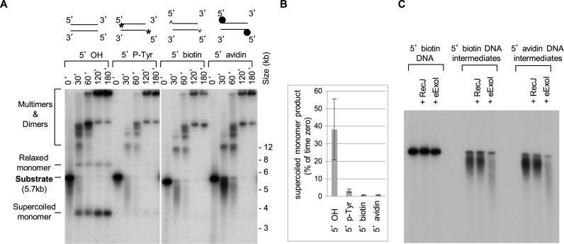
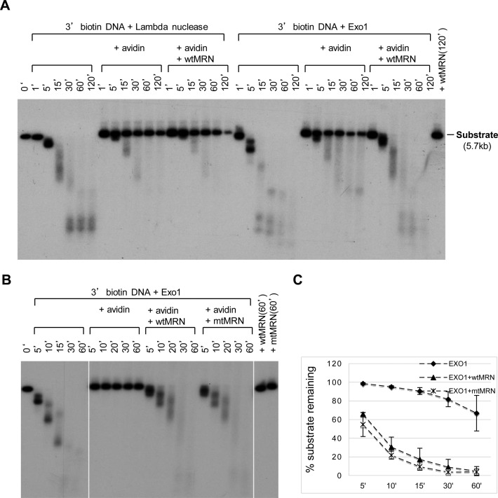
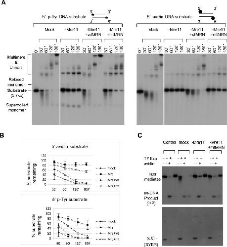
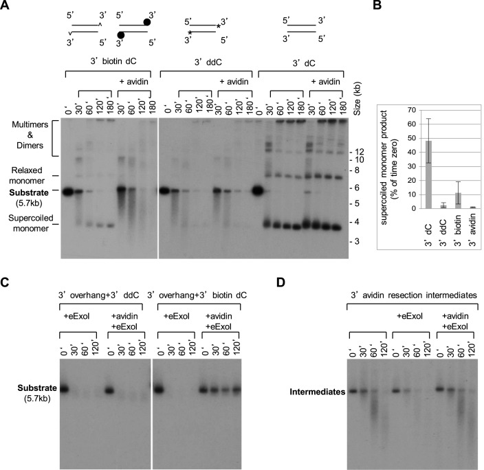
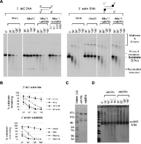
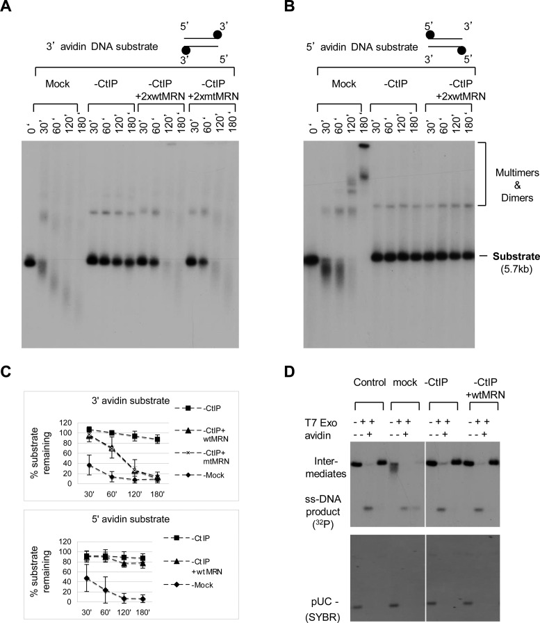
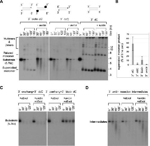
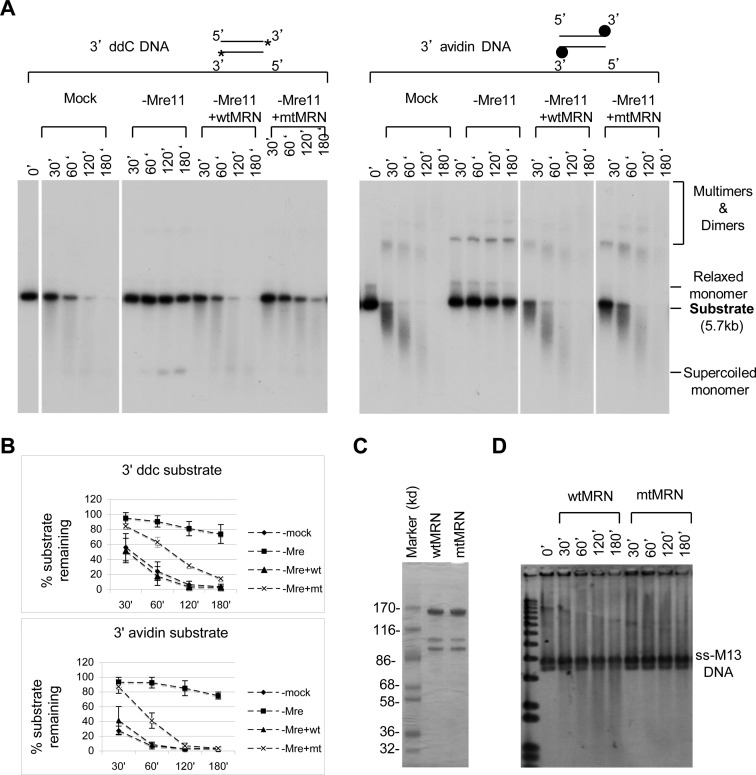
The key event in the choice of repair pathways for DNA double-strand breaks (DSBs) is the initial processing of ends. Non-homologous end joining (NHEJ) involves limited processing, but homology-dependent repair (HDR) requires extensive resection of the 5' strand. How cells decide if an end is channeled to resection or NHEJ is not well understood. We hypothesize that the structure of ends is a major determinant and tested this hypothesis with model DNA substrates in Xenopus egg extracts. While ends with normal nucleotides are efficiently channeled to NHEJ, ends with damaged nucleotides or bulky adducts are channeled to resection. Resection is dependent on Mre11, but its nuclease activity is critical only for ends with 5' bulky adducts. CtIP is absolutely required for activating the nuclease-dependent mechanism of Mre11 but not the nuclease-independent mechanism. Together, these findings suggest that the structure of ends is a major determinant for the pathway choice of DSB repair and the Mre11 nuclease dependency of resection.
???displayArticle.pubmedLink??? 27084932
???displayArticle.pmcLink??? PMC4937313
???displayArticle.link??? Nucleic Acids Res
???displayArticle.grants??? [+]
Species referenced: Xenopus
Genes referenced: avd ddc exo1 mre11 rbbp8
???attribute.lit??? ???displayArticles.show???
References [+] :
Aparicio,
MRN, CtIP, and BRCA1 mediate repair of topoisomerase II-DNA adducts.
2016, Pubmed,
Xenbase
Aparicio, MRN, CtIP, and BRCA1 mediate repair of topoisomerase II-DNA adducts. 2016, Pubmed , Xenbase
Balestrini, The Ku heterodimer and the metabolism of single-ended DNA double-strand breaks. 2013, Pubmed
Barlow, Differential regulation of the cellular response to DNA double-strand breaks in G1. 2008, Pubmed
Bayer, The use of a homologous series of affinity labeling reagents in the study of the biotin transport system in yeast cells. 1975, Pubmed
Bressan, The Mre11-Rad50-Xrs2 protein complex facilitates homologous recombination-based double-strand break repair in Saccharomyces cerevisiae. 1999, Pubmed
Buis, Mre11 nuclease activity has essential roles in DNA repair and genomic stability distinct from ATM activation. 2008, Pubmed
Cannavo, Sae2 promotes dsDNA endonuclease activity within Mre11-Rad50-Xrs2 to resect DNA breaks. 2014, Pubmed
Ceccaldi, Repair Pathway Choices and Consequences at the Double-Strand Break. 2016, Pubmed
Cejka, DNA end resection by Dna2-Sgs1-RPA and its stimulation by Top3-Rmi1 and Mre11-Rad50-Xrs2. 2010, Pubmed
Ciccia, The DNA damage response: making it safe to play with knives. 2010, Pubmed
Cortes Ledesma, A human 5'-tyrosyl DNA phosphodiesterase that repairs topoisomerase-mediated DNA damage. 2009, Pubmed
Diede, Exonuclease activity is required for sequence addition and Cdc13p loading at a de novo telomere. 2001, Pubmed
Di Virgilio, Repair of double-strand breaks by nonhomologous end joining in the absence of Mre11. 2005, Pubmed , Xenbase
Fattah, Ku regulates the non-homologous end joining pathway choice of DNA double-strand break repair in human somatic cells. 2010, Pubmed
Foster, Functional interplay of the Mre11 nuclease and Ku in the response to replication-associated DNA damage. 2011, Pubmed
Fry, The Werner syndrome helicase-nuclease--one protein, many mysteries. 2002, Pubmed
Furuse, Distinct roles of two separable in vitro activities of yeast Mre11 in mitotic and meiotic recombination. 1998, Pubmed
Gao, Biochemical characterization of human tyrosyl-DNA phosphodiesterase 2 (TDP2/TTRAP): a Mg(2+)/Mn(2+)-dependent phosphodiesterase specific for the repair of topoisomerase cleavage complexes. 2012, Pubmed
Garcia, Bidirectional resection of DNA double-strand breaks by Mre11 and Exo1. 2011, Pubmed
Gravel, DNA helicases Sgs1 and BLM promote DNA double-strand break resection. 2008, Pubmed
Hartlerode, Mechanisms of double-strand break repair in somatic mammalian cells. 2009, Pubmed
Hartsuiker, Distinct requirements for the Rad32(Mre11) nuclease and Ctp1(CtIP) in the removal of covalently bound topoisomerase I and II from DNA. 2009, Pubmed
Helleday, DNA double-strand break repair: from mechanistic understanding to cancer treatment. 2007, Pubmed
Ira, DNA end resection, homologous recombination and DNA damage checkpoint activation require CDK1. 2004, Pubmed
Jazayeri, ATM- and cell cycle-dependent regulation of ATR in response to DNA double-strand breaks. 2006, Pubmed
Keeney, Covalent protein-DNA complexes at the 5' strand termini of meiosis-specific double-strand breaks in yeast. 1995, Pubmed
Konstantinopoulos, Homologous Recombination Deficiency: Exploiting the Fundamental Vulnerability of Ovarian Cancer. 2015, Pubmed
Labhart, Ku-dependent nonhomologous DNA end joining in Xenopus egg extracts. 1999, Pubmed , Xenbase
Lee, Saccharomyces Ku70, mre11/rad50 and RPA proteins regulate adaptation to G2/M arrest after DNA damage. 1998, Pubmed
Liao, Analysis of MRE11's function in the 5'-->3' processing of DNA double-strand breaks. 2012, Pubmed , Xenbase
Liao, Mechanistic analysis of Xenopus EXO1's function in 5'-strand resection at DNA double-strand breaks. 2011, Pubmed , Xenbase
Liao, Identification of the Xenopus DNA2 protein as a major nuclease for the 5'->3' strand-specific processing of DNA ends. 2008, Pubmed , Xenbase
Llorente, The Mre11 nuclease is not required for 5' to 3' resection at multiple HO-induced double-strand breaks. 2004, Pubmed
Makharashvili, Catalytic and noncatalytic roles of the CtIP endonuclease in double-strand break end resection. 2014, Pubmed
Mimitou, Sae2, Exo1 and Sgs1 collaborate in DNA double-strand break processing. 2008, Pubmed
Moreau, The nuclease activity of Mre11 is required for meiosis but not for mating type switching, end joining, or telomere maintenance. 1999, Pubmed
Neale, Endonucleolytic processing of covalent protein-linked DNA double-strand breaks. 2005, Pubmed
Nicolette, Mre11-Rad50-Xrs2 and Sae2 promote 5' strand resection of DNA double-strand breaks. 2010, Pubmed
Nimonkar, BLM-DNA2-RPA-MRN and EXO1-BLM-RPA-MRN constitute two DNA end resection machineries for human DNA break repair. 2011, Pubmed
Nitiss, Targeting DNA topoisomerase II in cancer chemotherapy. 2009, Pubmed
Niu, Mechanism of the ATP-dependent DNA end-resection machinery from Saccharomyces cerevisiae. 2010, Pubmed
Nussenzweig, Origin of chromosomal translocations in lymphoid cancer. 2010, Pubmed
O'Driscoll, The role of double-strand break repair - insights from human genetics. 2006, Pubmed
Paull, The 3' to 5' exonuclease activity of Mre 11 facilitates repair of DNA double-strand breaks. 1998, Pubmed
Pommier, Drugging topoisomerases: lessons and challenges. 2013, Pubmed
Povirk, Processing of damaged DNA ends for double-strand break repair in mammalian cells. 2012, Pubmed
Powell, Targeting the DNA damage response for cancer therapy. 2009, Pubmed
Riballo, A pathway of double-strand break rejoining dependent upon ATM, Artemis, and proteins locating to gamma-H2AX foci. 2004, Pubmed
Roberts, Loading of the nonhomologous end joining factor, Ku, on protein-occluded DNA ends. 2007, Pubmed
Shibata, DNA double-strand break repair pathway choice is directed by distinct MRE11 nuclease activities. 2014, Pubmed
Shibata, Factors determining DNA double-strand break repair pathway choice in G2 phase. 2011, Pubmed
Shim, Saccharomyces cerevisiae Mre11/Rad50/Xrs2 and Ku proteins regulate association of Exo1 and Dna2 with DNA breaks. 2010, Pubmed
Smythe, Systems for the study of nuclear assembly, DNA replication, and nuclear breakdown in Xenopus laevis egg extracts. 1991, Pubmed , Xenbase
Srivastava, DNA double-strand break repair inhibitors as cancer therapeutics. 2015, Pubmed
Stracker, The MRE11 complex: starting from the ends. 2011, Pubmed
Sturzenegger, DNA2 cooperates with the WRN and BLM RecQ helicases to mediate long-range DNA end resection in human cells. 2014, Pubmed
Symington, Double-strand break end resection and repair pathway choice. 2011, Pubmed
Symington, Role of RAD52 epistasis group genes in homologous recombination and double-strand break repair. 2002, Pubmed
Tammaro, Replication-dependent and transcription-dependent mechanisms of DNA double-strand break induction by the topoisomerase 2-targeting drug etoposide. 2013, Pubmed
Tammaro, DNA double-strand breaks with 5' adducts are efficiently channeled to the DNA2-mediated resection pathway. 2016, Pubmed , Xenbase
Thangavel, DNA2 drives processing and restart of reversed replication forks in human cells. 2015, Pubmed
Toczylowski, Mechanistic analysis of a DNA end processing pathway mediated by the Xenopus Werner syndrome protein. 2006, Pubmed , Xenbase
Trujillo, Nuclease activities in a complex of human recombination and DNA repair factors Rad50, Mre11, and p95. 1998, Pubmed
Usui, Complex formation and functional versatility of Mre11 of budding yeast in recombination. 1998, Pubmed
Vilenchik, Endogenous DNA double-strand breaks: production, fidelity of repair, and induction of cancer. 2003, Pubmed , Xenbase
Wang, CtIP maintains stability at common fragile sites and inverted repeats by end resection-independent endonuclease activity. 2014, Pubmed
Williams, Mre11 dimers coordinate DNA end bridging and nuclease processing in double-strand-break repair. 2008, Pubmed
Yan, Replication protein A promotes 5'-->3' end processing during homology-dependent DNA double-strand break repair. 2011, Pubmed , Xenbase
Zhang, The role of mechanistic factors in promoting chromosomal translocations found in lymphoid and other cancers. 2010, Pubmed
Zhu, Sgs1 helicase and two nucleases Dna2 and Exo1 resect DNA double-strand break ends. 2008, Pubmed
