|
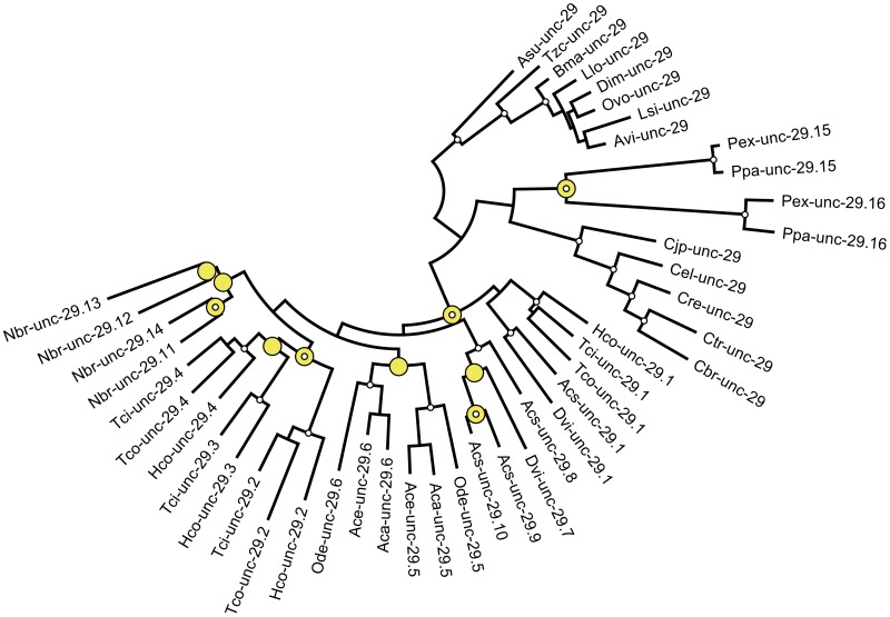
Fig 1. Maximum likelihood phylogeny (PhyML) of unc-29 codon sequence from clade III and clade V nematodes.Standard nomenclature indicates the species. Asu: A. suum, Tzc: T. callipaeda, Bma: B. malayi, Llo: L. loa, Dim: D. immitis, Ovo: O. volvulus, Lsi: L. sigmodontis, Avi: A. viteae, Cjp: C. japonica, Cel: C. elegans, Cre, C. remanei, Ctr, C. tropicalis, Cbr, C. briggsae, Pex: P. exspectatus, Ppa: P. pacificus, Hco: H. contortus, Tci: T. circumcincta, Tco: T. colubriformis, Acs: A. costaricensis, Dvi: D. viviparus, Ode: O. dentatum, Aca: A. caninum, Ace: A. ceylenicum, Nbr: N. brasiliensis. Reliable nodes with SH support of more than 0.9 are indicated by a white circle. Nodes corresponding to inferred duplication events are indicated by a yellow circle. doi:10.1016/j.pt.2010.04.003, 10.1093/sysbio/syq010 |
|
Fig 2. Physical map and conceptual origin for different unc-29 duplication events.Panels A) to F) correspond to different paralogous families. An idealized history for each family is indicated to the left. A physical map for different species is shown to the right, based on genome data from WormBase ParaSite (WBPS2) or the Sanger Center haemonchus_V1 genome build from 2012. Arrows indicate extent of the gene from start to stop codon, where differences in length occur in introns. Direction of transcription is indicated for each gene and maps are drawn to scale, as indicated. |
|
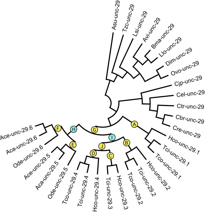
Fig 3. Cladogram of unc-29 copies.This phylogeny was used to develop codon substitution models that produced the data in Table 1. Branches within the Strongyloidea, leading to the different genes are labelled A-J. Branches leading to paralogous copies are labelled yellow, those corresponding to orthologs in different species are labelled blue. See Fig 1 for species names. |
|
Fig 4. Alignment of UNC-29 protein.Sequence for C. elegans is shown in reference to six representative paralogs from H. contortus and O. dentatum. The signal peptide is indicated in pink, four transmembrane regions in blue and the characteristic cys-loop in yellow. Amino acids under positive selection are indicated in green. |
|
Fig 5. Rescue of LEV sensitivity in transgenic C. elegans.Hco-unc-29 gene copies were transfected into C. elegans unc-29 (e1072) mutant strain (CB1072). The number of moving animals under exposure to 200 μM LEV every 15 min are shown on the Y axes. N2 Bristol wild-type (black circles) and CB1072 unc-29 (e1072) (black squares) controls are shown for comparison. Two independent transfected worm lines (white circles and triangles) were examined for each experiment. This assay was repeated three times on 12 animals per worm line. A) Transfection of Cel-unc-29. B-E) Transfection of unc-29.1, unc-29.2, unc-29.3 and unc-29.4 respectively. Data are plotted as mean ± SD. A Two-way ANOVA with Bonferroni’s multiple comparison post test was performed. In every case, both transfected lines were significantly more LEV sensitive than the CB1072 unc-29 (e1072) mutants (p < 0.001). |
|
Fig 6. Response of admixture, reconstituted receptors in Xenopus oocytes.Two electrode voltage clamp experiments were performed on oocytes injected with Cel-unc-63, Cel-unc-38, Cel-lev-8, Cel-lev-1 cRNAs and co-expressed with H. contortus accessory proteins, ric-3, unc-50 and unc-74. The addition of cRNAs encoding Cel-unc-29, unc-29.1, unc-29.2, unc-29.3 or unc-29.4 were tested independently. LEV response values were normalized to those elicited after perfusion of 100 μM ACh. Error bars indicate SD. |
|
Fig 7. Response of H. contortus reconstituted receptors in Xenopus oocytes.Two electrode voltage clamp experiments were performed on oocytes injected with Hco-unc-63, Hco-unc-38, Hco-acr-8, and Hco-ric-3.1, Hco-unc-74, Hco-unc-50 cRNAs. Hco-unc-29.1, unc-29.3 and unc-29.4 were combined independently with the cRNA mixture. A), B) and C) Representative recording traces from single oocytes perfused with 100 μM of the following cholinergic agonists: acetylcholine (ACh), Dimethylpiperazinium (DMPP), Pyrantel (PYR), Nicotine (NIC), Bephenium (BEPH) and Levamisole (LEV). D), E) and F) Representative recording traces from single oocytes continuously perfused with 100 μM ACh. Oocytes were perfused with the following cholinergic antagonists: D-tubocurarine (dTC, 100 μM), Dihydro-β-erythroidine (DHβE, 10 μM) and Mecamylamine (MECA, 30 μM). Black horizontal bars show the time period of agonist and or antagonist application. G), H) and I) Concentration-response curves for the L-AChR1.1, L-AChR1.3 and L-AChR1.4 for ACh (black circles) and LEV (white squares). All responses are normalized to 100 μM ACh, which corresponds to the saturating dose. The ACh and LEV 50% effective concentration (EC50) values as well as Hill coefficients are indicated in Table 2. Error bars represent SD. |
|
Fig 8. Immunolocalization of UNC-29.1 and UNC-29.2 in adult H. contortus.Adults were fixed and incubated with affinity-purified antibodies raised against UNC-29.1 or UNC-29.2 specific peptides. The localization of both subunits were performed using Alexa 488-labeled secondary antibodies (green). A–H) Confocal microscopy performed on female 10 μm transversal cryosections. A) and B) Transmitted light imaging performed on two separate sections. Letters indicate body muscles (b.m.), uterus (u) and intestine lumen (i). C) and D) Localization of the muscles using primary antibodies raised against myosin protein and stained with secondary, Alexa 594-labeled antibodies (red). E) Staining of UNC-29.1 showing expression in the body muscle as well as the uterus external muscular layer. F) Staining of UNC-29.2 revealing a similar localization to UNC-29.1. G) and H) Merge of green (UNC-29.1 or UNC-29.2) and red (myosin) signals. I–P) Confocal microscopy performed on male 10 μm transversal cryosections. I) and J) Transmitted light imaging performed on two separate sections. K) and L) Localization of the muscles with Alexa 594 secondary antibody (red). M) Staining of UNC-29.1 showing exclusive expression in the body muscles. N) Staining of UNC-29.2 revealing a similar localization. O) and P) Merge of UNC-29 copy (green) and myosin (red) signals. All slices are representative of the middle of the worm body and scale bars correspond to 100μm |