XB-ART-52261
Cell Rep
2016 Jun 28;161:66-78. doi: 10.1016/j.celrep.2016.05.060.
Show Gene links
Show Anatomy links
A Retinoic Acid-Hedgehog Cascade Coordinates Mesoderm-Inducing Signals and Endoderm Competence during Lung Specification.
Rankin SA, Han L, McCracken KW, Kenny AP, Anglin CT, Grigg EA, Crawford CM, Wells JM, Shannon JM, Zorn AM.
???displayArticle.abstract???
Organogenesis of the trachea and lungs requires a complex series of mesoderm-endoderm interactions mediated by WNT, BMP, retinoic acid (RA), and hedgehog (Hh), but how these pathways interact in a gene regulatory network is less clear. Using Xenopus embryology, mouse genetics, and human ES cell cultures, we identified a conserved signaling cascade that initiates respiratory lineage specification. We show that RA has multiple roles; first RA pre-patterns the lateral plate mesoderm and then it promotes Hh ligand expression in the foregut endoderm. Hh subsequently signals back to the pre-patterned mesoderm to promote expression of the lung-inducing ligands Wnt2/2b and Bmp4. Finally, RA regulates the competence of the endoderm to activate the Nkx2-1+ respiratory program in response to these mesodermal WNT and BMP signals. These data provide insights into early lung development and a paradigm for how mesenchymal signals are coordinated with epithelial competence during organogenesis.
???displayArticle.pubmedLink??? 27320915
???displayArticle.pmcLink??? PMC5314425
???displayArticle.link??? Cell Rep
???displayArticle.grants??? [+]
Species referenced: Xenopus laevis
Genes referenced: aldh1a2 axin2 bmp2 bmp4 bmp7 bmp7.2 ccnd1 dhh fgf10 fgf7 foxa1 foxa2 foxf1 gata4 gata5 gata6 gli1 gli2 gli3 hand1 id4 ihh isl1 nkx2-1 nkx2-5 osr1 ptch1 ptch2 rab40b rara rarg rdh10 sag sftpc shh smad1 smo sox2 vim wnt2 wnt2b wnt8a wnt8b
GO keywords: lung development [+]
???displayArticle.antibodies??? Aldh1a2 Ab1 Casp3 Ab3 Fn1 Ab1 Foxf1 Ab1 H3f3a Ab2 Nkx2-1 Ab3 Rdh10 Ab1 Smad1 Ab12 Sox2 Ab4 Tuba4b Ab4
???displayArticle.morpholinos??? aldh1a2 MO1 gli2 MO1 gli3 MO1 rdh10 MO1
???displayArticle.disOnts??? esophageal atresia/tracheoesophageal fistula
Phenotypes: Xla Wt + aldh1a2 MO + rdh10 MO(Fig 4.A) [+]
???attribute.lit??? ???displayArticles.show???
|
|
Graphical abstract: A Retinoic Acid-Hedgehog Cascade Coordinates Mesoderm-Inducing Signals and Endoderm Competence during Lung Specification. |
|
|
Figure 1. Bidirectional Endoderm-Mesoderm Signaling Is Required for Respiratory Specification in the Xenopus Foregut. (A) Model of mesoderm-endoderm paracrine signaling during foregut organogenesis. (B) Schematic of the Xenopus organ induction assay. The foregut endoderm (yellow) and mesoderm (orange) were isolated at NF20 and cultured together or separately until NF36â38. (C) In situ hybridization using the indicated probes reveals that induction of nkx2-1/sftpc+ respiratory progenitors requires the mesoderm, whereas wnt2, wnt2b, and gli1 expression in the mesoderm requires the endoderm (outlines in yellow dashed line in embryo sections). The number of explants expressing the marker is indicated in the lower right of each image. See also Figure S1. |
|
|
Figure S1 relevant to Figure 1. Additional analysis of gene expression in Xenopus foregut explants. (A) Schematic of the Xenopus specification assay culturing foregut endoderm (yellow) and mesoderm (orange) together or separately from NF20 to NF36. (B) In situ hybridization of stage NF36 embryos and explants using the indicated probes. The number of explants robustly expression the gene is indicated in the lower right of each panel. |
|
|
Figure 2. Hh/Gli Signaling Is Required for Respiratory Wnt-Mediated Specification in Xenopus (A) Schematic of a section through the lung field showing a model of Hh/Gli regulation of Wnt/BMP-mediated respiratory induction. (B) In situ hybridization and immunostaining of foregut sections from NF34 stage control and Hh/Gli-deficient Xenopus embryos generated by either Gli2+Gli3-MO injection or cyclopamine treatment from NF20â34. Expression of the lung-inducing wnt2/2b and bmp4 ligands and Nkx2-1+ respiratory specification requires Hh/Gli signaling, which can be rescued by injection of a human Gli2 mRNA. Foxf1+ lpm and nuclear pSmad1/5/8 are also reduced in Hh-deficient embryos. The scale bar represents 50 μM. (C) Expression of ptch1 and wnt2b are activated in mesoderm explants treated with the Hh-pathway agonist SAG from NF20â34. (D) Activation of β-catenin by Bio treatment from NF28â34 rescued and expanded (bracket) the nkx2-1 respiratory domain in Gli2+3 MO-injected embryos, indicating that Hh signaling acts upstream of Wnt. The red arrow indicated absent nkx2-1 expression. See also Figure S2. |
|
|
Figure S2 A, relevant to Figure 2. Additional analyses of the Hh/Gli pathway function in Xenopus. (A) In situ hybridization of Hh pathway components during different stages of Xenopus development prior to and during lung induction. The foregut / presumptive lung region (boxed) and sections through the lung field (dashed line) are shown at NF 34/35. Robust expression of the HH target genes ptch1 and gli1 in the foregut region is not detectable until NF30-32, coincident with the timing of shh induction in the foregut region. Smo, gli2, and gli3 are expressed in foregut mesoderm but not endoderm. Wnt2b is robustly detected at NF 34/35 but not at earlier stages. |
|
|
Figure S2 B. relevant to Figure 2. Additional analyses of the Hh/Gli pathway function in Xenopus. (B) In-situ hybridization using the indicated probes on NF34 embryos that were either injected at the 4/8- cell stage into the presumptive foregut mesendoderm with control-MO (20 ng), Gli2+Gli3-MOs (10 ng each), or treated with vehicle or Cyclopamine from NF20-34. Red arrows indicate regions of reduced or absent gene expression in the foregut domain. Loss / severe reduction of ptch1 and gli1 confirms the effective reduction in Hh signaling activity, and co-injection of an RNA encoding an hGli2A (125 pg) rescued lung development confirming the specificity of the Gli2/3-MO depletion. Sox2 immunofluorescence (green) shows abnormal expression of Sox2 in the ventral foregut (boxed area) of cyclopamine-treated and Gli2/3-MO-injected embryos. Abbreviations: lpm; lateral plate mesoderm. The number of embryos exhibiting the phenotype is indicated in the lower right of each panel. |
|
|
Figure S2 C relevant to Figure 2. Additional analyses of the Hh/Gli pathway function in Xenopus. (C) Pharmacological disruption of the Hh and RA pathways results in a loss of Wnt/bcatenin reporter activity in the ventral foregut endoderm. Transgenic X. tropicalis Tg(7xtcf:eGFP) embryos were treated with cyclopamine from NF20-34 or with BMS493 (pan-RAR antagonist) or DEAB (aldehyde dehydrogenase inhibitor) from NF15 to 25. Wnt-reporter activity was assayed at NF34 by GFP immunofluorescence (green). Sections were co-stained with Raldh2 (blue) and Nkx2-1 (red) antibodies, indicating the lpm and respiratory epithelium respectively. White boxed area indicates the ventral foregut. |
|
|
Figure S2 D, E. relevant to Figure 2. Additional analyses of the Hh/Gli pathway function in Xenopus. (D) Quantification of mitotic cell number by phospho-Histone H3 (pHH3) staining in control and HH pathway-disrupted embryos at NF35. The average number of pHH3+ cells observed in either the endoderm (yellow bars), or mesoderm (pink bars) were quantified from 30 μM confocal z-stacks of the foregut (n=5 embryos per condition). Error bars +/- standard deviation; * p<0.05 in student t-test relative to controls. Abbreviations: cyclo, cyclopamine. (E) Quantification of apoptosis by activated caspase-3 (casp-3) immunofluorescence in control and HH pathway-disrupted embryos at NF41. The average number of casp-3+ cells in either the endoderm (yellow bars) or mesoderm (pink bars) were quantified from 30 μM confocal z-stacks of the foregut (n=5 embryos per condition). Error bars +/- standard deviation; * p<0.05 in student t-test relative to controls. Abbreviations: cyclo, cyclopamine. |
|
|
Figure 3. Hh/Gli Signaling Is Required for Mouse Respiratory Specification (AâF) Immunofluorescence of control and Gli2;Gli3 mutant mouse embryos at E9.5 (23â26 s) in whole mount (AâD) and sections (E and F) reveal that Gli2 and Gli3 are required for Nkx2-1+ respiratory progenitors (thyroid, th; lung, lu; liver, li; pancreas, pa; hindgut, hg; and neural tube, nt). (G) In situ hybridization and immunostaining of E9.5 (23â27 s) sections show that Wnt2, Wnt2b, and Bmp4 expression, as well as pSmad1 require Gli2 and Gli3. The yellow dotted line outlines the foregut epithelium, and the red dotted line indicates the splanchnic lpm. (H and I) The average number of foregut cells (H), as well as the average % of mitotic (phospho-Histone H3+) and apoptotic (cleaved caspase-3+) foregut cells (I) was quantified from immunostained sections (n = 3 sections/embryo) of control and Gli2;Gli3 mutant embryos at E8.5 and E9.5 (n = 3 embryos each). The total cell number was based on DAPI staining (±SD, âp < 0.05 in pairwise Studentâs t test of mutant and age matched controls). (JâM) Treatment of E8.5 mouse foregut explants with cyclopamine (cyclo) for 2 days results in loss of Nkx2-1+ respiratory progenitors phenocopying the Gli2â/â;Gli3â/â mutants. Nkx2-1+/Foxa2+ respiratory fate in Hh-signaling deficient explants was rescued by addition of CHIR (to stabilize β-catenin) and BMP4 (thyroid, th, and lung, lu). See also Figure S3. |
|
|
Figure S3 relevant to Figure 3. Additional analyses of the Hh/Gli pathway and HHhGli loss-of- function during mouse development (A) Expression of Hh pathway components in the E8.5 and E9.5 mouse foregut. Yellow dashed line outlines the endoderm. In-situ hybridization or bgal staining sections from transgenic embryos show that Shh and Ihh ligands are expressed in the endoderm, Ptch1, Ptch2 and Smo are expressed in both the mesoderm and endoderm, whereas Gli1-lacZ, Gli2-lacZ and Gli3 transcripts are predominantly expressed in the splanchnic lpm. (B) Analysis of additional epithelial and mesenchymal markers in E9.5 (23-28s) control and Gli2-/-;Gli3-/- embryos. (a) Immunostaining of hepatoblasts (HNF4a), visceral mesenchyme (Foxf1 and Gata4), endothelial cells (CD31), and hindgut epithelium (Cdx2) indicate that the liver bud and intestine are not obvious different between control and mutant. (b-c) In-situ hybridization of the Wnt-target gene Axin2 shows that Wnt/b-catenin signaling in compromised the hypoplastic foregut of Gli2/3 mutants. In situ and immunostaining of transcription factors Osr1, Foxf1, Gata4, Gata6, Islet1/2, Txb5 indicate cardio- pulmonary mesenchyme development is compromised in the hypoplastic lpm of Gli2/3 mutants. Vimentin positive mesenchyme is still present around the hypoplastic Sox2+ foregut of Gli2/3 mutants. Yellow dashed line outlines the endoderm and white dashed line outlines the foregut mesoderm. (C) Mouse foregut explant culture assays. Brightfield images of an E8.75 mouse embryo (a) showing the dissected foregut region (b). (c-e) Wholemount immunostaining of explants after 2 days of culture in either vehicle or the indicated combination of inhibitor/agonist. Cyclopamine (cyclo) treatment results in failed induction of Nkx2-1+ lung epithelium and elevated cell death the epithelium and mesenchyme; co- treatment of cyclopamine with CHIR+BMP4 robustly rescues Nkx2-1+ respiratory fate. Abbreviations, lu, lung; nt, neural tube; th, thyroid. (f) qRT-PCR analysis of DMSO or cyclopamine-treated foregut explants for the Hh/Gli target genes Ptch1 and Gli1 demonstrates effective Hh inhibition. Error bars +/- standard deviation. *p<0.05 is pairwise student T-test relative to no RA control. |
|
|
Figure 4. RA Signaling Is Required for Respiratory Specification in Xenopus and Mouse (A) Depletion of RA-synthesizing enzymes in Xenopus embryos by rdh10+raldh2 MO injection results in loss of shh, wnt2/2b, and foxf1, but expanded hand1 in the lpm. rdh10+raldh2 morphants fail to specify nkx2-1+ respiratory progenitors at NF34 and exhibit a complete agenesis of sftpc+ lung buds at NF43. RA treatment of rdh10+raldh2 MO embryos from NF15â34 rescues lung development, inhibits hand1, and expands foxf1. The black arrows indicate normal expression, the red arrows indicate loss of expression, and the brackets indicate expanded expression. The number of embryos with robust marker expression is indicated. (B) Mouse embryos isolated at E7.5 and cultured for 2 days in DMSO, BMS493, or DEAB to inhibit RA signaling results in a failure of Nkx2-1+ respiratory progenitor induction but does not inhibit Nkx2-1+ thyroid or forebrain. (C) Sibling embryos from (B) analyzed by in situ hybridization indicate that RA signaling is necessary for normal expression of Shh, Ihh, Wnt2, and Wnt2b in the mouse foregut. The dashed lines indicate the lumen of the foregut with arrows showing the lung field (heart, ht; foregut endoderm, fge; and foregut mesoderm, fgm). See also Figures S4AâS4F. |
|
|
Figure S4A relevant to Figure 4. Additional analyses of RA loss-of-function in Xenopus. (A) In situ hybridization of RA pathway components at stages NF15, NF20, and NF34. For stages NF15 and 20 sagittal and transverse views of bisected embryos are shown. Dashed white line on the sagittal view shows plane of section shown in the transverse view. For NF34, white dashed line indicates plane of section shown; yellow dashed line outlines the endoderm. Expression of raldh2 is restricted to the mesoderm at all stages examined, whereas rar alpha is detected in both mesoderm and endoderm at all stages examined. Rar gamma is expressed in the anterior-most endoderm and mesoderm at NF15 and NF20, however is down-regulated in the foregut by NF34. Abbreviations: lpm, lateral plate mesoderm; end, endoderm; ae, anterior endoderm; fge, foregut endoderm. |
|
|
Figure S4 B relevant to Figure 4. Additional analyses of RA loss-of-function in Xenopus. (B) Immunofluorescence of the NF34 Xenopus foregut region from control and rdh10-MOs + raldh2-MO- injected embryos confirms effective Rdh10 and Raldh2 knockdown in the foregut lpm. Abbreviations: fge, foregut endoderm; lpm, lateral plate mesoderm. Numbers in the lower right corner indicate the numbers of embryos with the observed staining pattern. |
|
|
Figure S4 C relevant to Figure 4. Additional analyses of RA loss-of-function in Xenopus(C) Treatment of Xenopus embryos from NF15-25 with 10 μM BMS493 (pan RAR-antagonist) or 20 μM DEAB (aldehyde dehydrogenase inhibitor) phenocopies the Rdh10+Raldh2 MO knockdown phenotype. In situ hybridization at NF34 using the indicated probes. Red arrows indicate regions of severely reduced or absent gene expression in the foregut domain. Abbreviations: fge, foregut endoderm; lpm, lateral plate mesoderm. Numbers in the lower right corner indicate the numbers of embryos with the observed staining pattern. |
|
|
Figure S4 D relevant to Figure 4. Additional analyses of RA loss-of-function in Xenopus (D) RA gain-of-function results in an expansion of the respiratory field. Xenopus embryos were treated from NF13-25 with either DMSO vehicle or 0.2 μM of RA, cultured until either NF35 or NF41, and then assayed by in situ hybridization for expression of the indicated genes. Exogenous RA expands the nkx2-1+ and sftpc+ respiratory field throughout the pharyngeal region (black arrows), and inhibits thyroid expression of nkx2-1 (red arrow) |
|
|
Figure S4E relevant to Figure 4. RA has temporally distinct functions in Xenopus lung development. (a,b) A schematic of the experimental design. Intact foregut explants (endoderm + mesoderm) were dissected at NF14 and cultured as describe in (b) until NF38. In-situ hybridization of foregut explants at NF38 shows that BMS493 treatment from NF15-25inhibits expression of nkx2-1 and wnt2b; expression of these genes cannot be rescued by culture with exogenous FGF10. In contrast BMS493 treatment from NF25-35 reduces expression of nkx2-1, wnt2b and inhibits expression of sftpc; however exogenous FGF10 is able to rescue expression of these genes when added during the NF25-38 time period. The two temporal roles for RA signaling are diagrammed in (c). |
|
|
Figure 5. RA Is Necessary in Both the Mesoderm and Endoderm for Xenopus Lung Specification (A) Tissue-specific inhibition of RA response by targeted injection of mRNA encoding a dnRAR (+GFP) into either the endoderm or mesoderm. The disruption of RAR activity in the endoderm results in loss of shh, wnt2b, and nkx2-1, but hand1 was unaffected. In contrast, RAR-disruption in the mesoderm results in loss of wnt2b and nkx2-1 and ectopic hand1, but shh is unaffected. The whole mount in situ and sections through the lung region are shown. Also see Figure S5. (B) Rescue experiments in dnRAR embryos using Hh or Wnt/β-catenin agonists SAG and BIO. SAG rescues wnt2 and wnt2b in endoderm-targeted dnRAR, whereas BIO rescues nkx2-1 in mesoderm-targeted dnRAR. The green arrows indicate rescued expression. (C) A model showing three roles of RA. (1) RA regulates early lpm patterning independent of Hh. (2) RA regulates Hh ligand expression and Hh/Gli then promote Wnt2/2b expression. (3) RA is required for the competence of the epithelium to activate Nkx2-1 in response to Wnt/Bmp signals. |
|
|
Figure S5 relevant to Figure 5. Lineage tracing of targeted injections into the Xenopus foregut mesoderm or foregut endoderm. (A,B) Brightfield images of Xenopus embryos at the 16-cell stage. Black arrows indicate the blastomeres injected to target either endoderm (A) or mesoderm (B). (C,D) Brightfield and (E,F) fluorescence images of NF32 embryos showing localization of the descendants of the injected blastomeres. White lines in E, F indicate plane of section (sections shown in Eâ, Fâ). White asterisks indicate some cells sloughed off into the endodermal lumen (a common event) and white dashed line signifies the endoderm-mesoderm boundary. Abbreviations: fge, foregut endoderm; lpm, lateral plate mesoderm |
|
|
Figure 6. RA Is Required for Respiratory Competence of the Xenopus Foregut Endoderm (A) Endoderm explants dissected at NF22 were treated with Bio, BMP4, or Bio + BMP4 from NF25â38 and assayed by in situ hybridization with the indicated probes. Bio + Bmp4 induces nkx2-1/sftpc+ respiratory fate, but pre-treatment of embryos from NF14â22 with the pan-RAR antagonist BMS493 prevents respiratory induction and shh expression. BMP4 represses sox2 and induces the BMP-target gene id4, whereas Bio induces the Wnt-target gene cyclind1. (B) Endoderm isolated at NF14 is not competent to express nkx2-1 or sftpc in response to subsequent Bio + BMP4 treatment from NF25â38. However, after RA treatment of endoderm from NF14â25, nkx2-1/sftpc+ respiratory progenitors are induced in response to Wnt and BMP4 activation. |
|
|
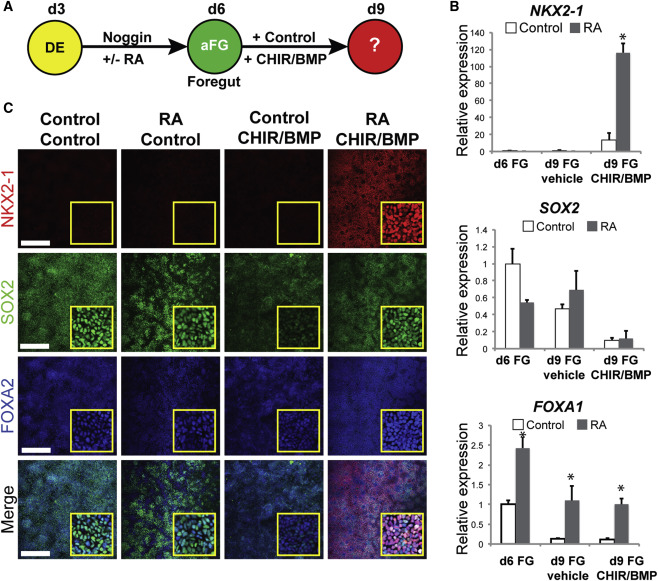
Figure 7. RA Is Required for the Respiratory Competence of Human Foregut Endoderm Cultures (A) Schematic depicting the differentiation protocol of H1 hESCs to test the role of RA signaling in respiratory competence of human foregut endoderm culture. (B) RT-qPCR analysis shows that NKX2-1 is robustly induced by CHIR + BMP4 (d6â9) when cultures were treated with RA on d5â6. SOX2 and FOXA1 confirm foregut identity (âp < 0.05 in Studentâs t test of control versus RA treated, n = 4). (C) Immunofluorescence of d9 cultures reveals widespread expression of NKX2-1 in response to the RA/CHIR/Bmp4 treatment. The boxed insets show a 40Ã magnification. |
|
|
|
|
|
|
|
|
References [+] :
Bayha,
Retinoic acid signaling organizes endodermal organ specification along the entire antero-posterior axis.
2009, Pubmed
Bayha, Retinoic acid signaling organizes endodermal organ specification along the entire antero-posterior axis. 2009, Pubmed
Bossard, Repressive and restrictive mesodermal interactions with gut endoderm: possible relation to Meckel's Diverticulum. 2000, Pubmed
Chen, A retinoic acid-dependent network in the foregut controls formation of the mouse lung primordium. 2010, Pubmed
Cunningham, Mechanisms of retinoic acid signalling and its roles in organ and limb development. 2015, Pubmed
Deimling, Retinoic acid regulates anterior-posterior patterning within the lateral plate mesoderm of Xenopus. 2009, Pubmed , Xenbase
Desai, Distinct roles for retinoic acid receptors alpha and beta in early lung morphogenesis. 2006, Pubmed
Desai, Retinoic acid selectively regulates Fgf10 expression and maintains cell identity in the prospective lung field of the developing foregut. 2004, Pubmed
Domyan, Signaling through BMP receptors promotes respiratory identity in the foregut via repression of Sox2. 2011, Pubmed
Goss, Wnt2/2b and beta-catenin signaling are necessary and sufficient to specify lung progenitors in the foregut. 2009, Pubmed
Green, Generation of anterior foregut endoderm from human embryonic and induced pluripotent stem cells. 2011, Pubmed
Harris-Johnson, beta-Catenin promotes respiratory progenitor identity in mouse foregut. 2009, Pubmed
Horb, Endoderm specification and differentiation in Xenopus embryos. 2001, Pubmed , Xenbase
Hrycaj, Hox5 Genes Regulate the Wnt2/2b-Bmp4-Signaling Axis during Lung Development. 2015, Pubmed
Huang, Efficient generation of lung and airway epithelial cells from human pluripotent stem cells. 2014, Pubmed
Keegan, Retinoic acid signaling restricts the cardiac progenitor pool. 2005, Pubmed
Kraus, Patterning and shaping the endoderm in vivo and in culture. 2012, Pubmed
Kugler, Sonic hedgehog signaling in the lung. From development to disease. 2015, Pubmed
Mahlapuu, Haploinsufficiency of the forkhead gene Foxf1, a target for sonic hedgehog signaling, causes lung and foregut malformations. 2001, Pubmed
McCracken, Modelling human development and disease in pluripotent stem-cell-derived gastric organoids. 2014, Pubmed
McCulley, The pulmonary mesenchyme directs lung development. 2015, Pubmed
McLin, Repression of Wnt/beta-catenin signaling in the anterior endoderm is essential for liver and pancreas development. 2007, Pubmed , Xenbase
Mendelsohn, Function of the retinoic acid receptors (RARs) during development (II). Multiple abnormalities at various stages of organogenesis in RAR double mutants. 1994, Pubmed
Motoyama, Essential function of Gli2 and Gli3 in the formation of lung, trachea and oesophagus. 1998, Pubmed , Xenbase
Nguyen, Cooperative requirement of the Gli proteins in neurogenesis. 2005, Pubmed , Xenbase
Rankin, Suppression of Bmp4 signaling by the zinc-finger repressors Osr1 and Osr2 is required for Wnt/β-catenin-mediated lung specification in Xenopus. 2012, Pubmed , Xenbase
Rankin, A Molecular atlas of Xenopus respiratory system development. 2015, Pubmed , Xenbase
Rhinn, Retinoic acid signalling during development. 2012, Pubmed
Robbins, The Hedgehog signal transduction network. 2012, Pubmed
Roessler, A previously unidentified amino-terminal domain regulates transcriptional activity of wild-type and disease-associated human GLI2. 2005, Pubmed
Ross-Innes, Cooperative interaction between retinoic acid receptor-alpha and estrogen receptor in breast cancer. 2010, Pubmed
Ryckebusch, Retinoic acid deficiency alters second heart field formation. 2008, Pubmed
Sharpe, Retinoid receptors promote primary neurogenesis in Xenopus. 1997, Pubmed , Xenbase
Shimizu, Cdx-Hox code controls competence for responding to Fgfs and retinoic acid in zebrafish neural tissue. 2006, Pubmed
Spence, Directed differentiation of human pluripotent stem cells into intestinal tissue in vitro. 2011, Pubmed , Xenbase
Strate, Retinol dehydrogenase 10 is a feedback regulator of retinoic acid signalling during axis formation and patterning of the central nervous system. 2009, Pubmed , Xenbase
Swarr, Lung endoderm morphogenesis: gasping for form and function. 2015, Pubmed
Takebe, Vascularized and functional human liver from an iPSC-derived organ bud transplant. 2013, Pubmed
Wang, Retinoic acid regulates morphogenesis and patterning of posterior foregut derivatives. 2006, Pubmed
Wang, Retinoic acid is a key regulatory switch determining the difference between lung and thyroid fates in Xenopus laevis. 2011, Pubmed , Xenbase
Wang, Epigenetic priming of enhancers predicts developmental competence of hESC-derived endodermal lineage intermediates. 2015, Pubmed
Wellik, Hox genes and vertebrate axial pattern. 2009, Pubmed
WILSON, An analysis of the syndrome of malformations induced by maternal vitamin A deficiency. Effects of restoration of vitamin A at various times during gestation. 1953, Pubmed
Yasuhara, Wnt/beta-catenin and retinoic acid receptor signaling pathways interact to regulate chondrocyte function and matrix turnover. 2010, Pubmed
Zaret, Pioneer transcription factors: establishing competence for gene expression. 2011, Pubmed
Zhang, Retinoic acid-activated Ndrg1a represses Wnt/β-catenin signaling to allow Xenopus pancreas, oesophagus, stomach, and duodenum specification. 2013, Pubmed , Xenbase
Zorn, Vertebrate endoderm development and organ formation. 2009, Pubmed , Xenbase
