Click here to close
Hello! We notice that you are using Internet Explorer, which is not supported by Xenbase and may cause the site to display incorrectly.
We suggest using a current version of Chrome,
FireFox, or Safari.
Sci Rep
2016 Jun 23;6:28535. doi: 10.1038/srep28535.
Show Gene links
Show Anatomy links
Wide and high resolution tension measurement using FRET in embryo.
Yamashita S, Tsuboi T, Ishinabe N, Kitaguchi T, Michiue T.
???displayArticle.abstract???
During embryonic development, physical force plays an important role in morphogenesis and differentiation. Stretch sensitive fluorescence resonance energy transfer (FRET) has the potential to provide non-invasive tension measurements inside living tissue. In this study, we introduced a FRET-based actinin tension sensor into Xenopus laevis embryos and demonstrated that this sensor captures variation of tension across differentiating ectoderm. The actinin tension sensor, containing mCherry and EGFP connected by spider silk protein, was validated in human embryonic kidney (HEK) cells and embryos. It co-localized with actin filaments and changed FRET efficiencies in response to actin filament destruction, myosin deactivation, and osmotic perturbation. Time-lapse FRET analysis showed that the prospective neural ectoderm bears higher tension than the epidermal ectoderm during gastrulation and neurulation, and cells morphogenetic behavior correlated with the tension difference. These data confirmed that the sensor enables us to measure tension across tissues concurrently and with high resolution.
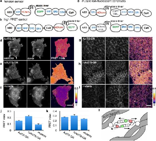
Figure 1. Actinin tension sensor in cultured cell and embryo.(a) Schematic diagram of tension sensor. The FRET domain was inserted between SR1 and SR2. ABD: actin binding domain. SR1-4: spectrin repeat domain. CLD: calmodulin-like domain. (b) High FRET control. The FRET domain was attached to the C-terminal of actinin with two linking amino acid residues. (c) Mutant non-fluorescent constructs. To break EGFP fluorescence, the 66th tyrosine of the EGFP domain was replaced with leucine. To break mCherry fluorescence, the 72nd tyrosine of the mCherry domain was replaced with leucine. Tyr66 of EGFP and Tyr72 of mCherry compose chromophores. (d–i) Acceptor images (left), donor images (center), and corrected FRET index images (right) of HEK cells (d–f) and Xenopus ectoderm (g–i) expressing ActTS-GR (d,g), hiActTS-GR (e,h), and a pair of ActTS-GR non-fluorescent mutants (f,i). (j,k) Quantification of the FRET index in HEK cells (j) and ectoderm (k). We measured >7 cells and >6 embryos per construct and values are average ± SD. (l) Schematic of the tension sensor in a cell. ActTS-GR makes an antiparallel dimer and bridge between actin filaments. Tension on actin filaments stretches FRET domain of ActTS-GR. Scale bars = 10 μm in f and 50 μm in i.
Figure 2. Tension measurement in HEK cells under experimental treatment.(a,b) Images of HEK cells expressing ActTS-GR (a) or hiActTS-GR (b) before cytochalasin was added (upper) and after incubation in 2.05 μM cytochalasin b for 30 min (lower). Left: acceptor images. Center: donor images. Right: corrected FRET index images. Filament-like localization of the constructs was disrupted and they aggregated in speckles. (c) Quantification of the FRET index before and after cytochalasin was added. Values are average ± SD, n > 8. (d) Quantification of FRET index of cells expressing ActTS-GR or hiActTS-GR before Y27632 was added and after incubation in 20 μM Y27632 for one hour. ROCK is an activator of myosin and Y27632 inhibits ROCK activity. Values are average ± SD, n = 12. (e) Quantification of FRET index of cells expressing ActTS-GR or hiActTS-GR under D-MEM or after incubation in 90% distilled water for 30 min. Values are average ± SD, n = 11. Scale bar = 10 μm. *p < 0.05, **p < 0.0005.
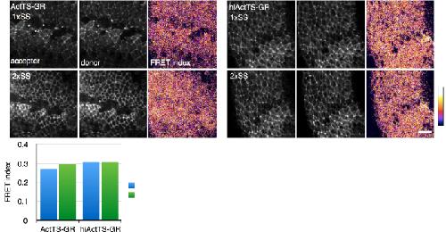
Figure 3. FRET efficiencies under different osmotic pressure.(a,b) Images of Xenopus ectoderm expressing ActTS-GR (a) or hiActTS-GR (b) in 1 × SS (upper) or 2 × SS (lower). Left: acceptor image. Center: donor image. Right: corrected FRET index image. (c) Quantification of FRET index of ectoderm under different osmotic pressures. Values are average ± SD, n > 4. Scale bar = 50 μm. *p < 0.05.
Figure 4. Tension on ectoderm and cells behavior during morphogenesis.(a) Time-lapse images of an embryo expressing ActTS-GR at gastrula, early neurula, and neurula stage (left), and its FRET ratio images (right). Vegetal view. Dashed line delineates the closing posterior neural plate (NP) and the lateral epidermis (LE). A: anterior. P: posterior. (b) Image of an embryo expressing hiActTS-GR at neurula stage (left) and its FRET ratio image (right). (c) Quantification of the FRET ratio in NP (oval with * in a) and LE (oval with ** in a) at the neurula stage. Values are average ± SD, n > 5. (d) Amplified image of NP (rectangle with * in a), and LE (rectangle with ** in a). Scale bars = 200 μm in a, b, 20 μm in d. *p < 0.05.
Figure 5. Deformation of cells and tissue in ectoderm.(a) Groups of cells in neural plate and lateral epidermis, at middle gastrula stage and early neurula stage. Cell membrane was tagged by membrane-tethered-GFP and the cells were traced. (b) Illustration of measured motion of cells and group of cells. Cells were tracked and it was decomposed into rotation (spin rate) and deformation (contraction and elongation, strain rate). The measured deformation gave direction of the elongation. For the cells and the groups of cells, widths along antero-posterior (AP) axis and elongating direction were measured to get AP elongation rate, cell elongation rate, and tissue elongation rate. (c) AP elongation rate versus antisymmetric spin rate. Blue plots: neural ectoderm. Red plots: epidermal ectoderm. (d) AP elongation rate versus symmetric strain rate, colored as c. (e) Tissue elongation rate versus cells elongation rate, colored as c. (f) Schematic diagram of ectodermal cell during morphogenesis. The cell is pulled by outer force (grey arrows outside the cell) and generating inner tension (grey arrow inside the cell). FRET efficiency of ActTS-GR indicates the inner tension. Cellular deformation depends on the outer force minus the inner tension.
Barrio,
Cell patterns emerge from coupled chemical and physical fields with cell proliferation dynamics: the Arabidopsis thaliana root as a study system.
2013, Pubmed
Barrio,
Cell patterns emerge from coupled chemical and physical fields with cell proliferation dynamics: the Arabidopsis thaliana root as a study system.
2013,
Pubmed Bauer,
The cleavage stage origin of Spemann's Organizer: analysis of the movements of blastomere clones before and during gastrulation in Xenopus.
1994,
Pubmed
,
Xenbase Bertet,
Myosin-dependent junction remodelling controls planar cell intercalation and axis elongation.
2004,
Pubmed Blanchard,
Tissue tectonics: morphogenetic strain rates, cell shape change and intercalation.
2009,
Pubmed Borghi,
E-cadherin is under constitutive actomyosin-generated tension that is increased at cell-cell contacts upon externally applied stretch.
2012,
Pubmed Bosveld,
Mechanical control of morphogenesis by Fat/Dachsous/Four-jointed planar cell polarity pathway.
2012,
Pubmed Brodland,
From genes to neural tube defects (NTDs): insights from multiscale computational modeling.
2010,
Pubmed
,
Xenbase Collinet,
Local and tissue-scale forces drive oriented junction growth during tissue extension.
2015,
Pubmed Conway,
Fluid shear stress on endothelial cells modulates mechanical tension across VE-cadherin and PECAM-1.
2013,
Pubmed Desprat,
Tissue deformation modulates twist expression to determine anterior midgut differentiation in Drosophila embryos.
2008,
Pubmed Dupont,
Role of YAP/TAZ in mechanotransduction.
2011,
Pubmed Engler,
Matrix elasticity directs stem cell lineage specification.
2006,
Pubmed Grashoff,
Measuring mechanical tension across vinculin reveals regulation of focal adhesion dynamics.
2010,
Pubmed Hayakawa,
Actin stress fibers transmit and focus force to activate mechanosensitive channels.
2008,
Pubmed Hirata,
Actomyosin bundles serve as a tension sensor and a platform for ERK activation.
2015,
Pubmed Hočevar Brezavšček,
A model of epithelial invagination driven by collective mechanics of identical cells.
2012,
Pubmed Ishihara,
Bayesian inference of force dynamics during morphogenesis.
2012,
Pubmed Keller,
The cellular basis of the convergence and extension of the Xenopus neural plate.
1992,
Pubmed
,
Xenbase Kelley,
FBN-1, a fibrillin-related protein, is required for resistance of the epidermis to mechanical deformation during C. elegans embryogenesis.
2015,
Pubmed Krieg,
Mechanical control of the sense of touch by β-spectrin.
2014,
Pubmed Lau,
Anisotropic stress orients remodelling of mammalian limb bud ectoderm.
2015,
Pubmed Meng,
Visualizing dynamic cytoplasmic forces with a compliance-matched FRET sensor.
2011,
Pubmed Nandadasa,
N- and E-cadherins in Xenopus are specifically required in the neural and non-neural ectoderm, respectively, for F-actin assembly and morphogenetic movements.
2009,
Pubmed
,
Xenbase Nandadasa,
Regulation of classical cadherin membrane expression and F-actin assembly by alpha-catenins, during Xenopus embryogenesis.
2012,
Pubmed
,
Xenbase Periasamy,
Chapter 22: Quantitation of protein-protein interactions: confocal FRET microscopy.
2008,
Pubmed Rauzi,
Nature and anisotropy of cortical forces orienting Drosophila tissue morphogenesis.
2008,
Pubmed Roszik,
AccPbFRET: an ImageJ plugin for semi-automatic, fully corrected analysis of acceptor photobleaching FRET images.
2008,
Pubmed Rozbicki,
Myosin-II-mediated cell shape changes and cell intercalation contribute to primitive streak formation.
2015,
Pubmed Simões,
Rho-kinase directs Bazooka/Par-3 planar polarity during Drosophila axis elongation.
2010,
Pubmed Varner,
Mechanics of head fold formation: investigating tissue-level forces during early development.
2010,
Pubmed Wiebe,
Tensile properties of embryonic epithelia measured using a novel instrument.
2005,
Pubmed Zallen,
Patterned gene expression directs bipolar planar polarity in Drosophila.
2004,
Pubmed