XB-ART-52255
Cell Cycle
2016 Aug 17;1516:2183-2195. doi: 10.1080/15384101.2016.1199305.
Show Gene links
Show Anatomy links
Xenopus Mcm10 is a CDK-substrate required for replication fork stability.
Chadha GS, Gambus A, Gillespie PJ, Blow JJ.
???displayArticle.abstract???
During S phase, following activation of the S phase CDKs and the DBF4-dependent kinases (DDK), double hexamers of Mcm2-7 at licensed replication origins are activated to form the core replicative helicase. Mcm10 is one of several proteins that have been implicated from work in yeasts to play a role in forming a mature replisome during the initiation process. Mcm10 has also been proposed to play a role in promoting replisome stability after initiation has taken place. The role of Mcm10 is particularly unclear in metazoans, where conflicting data has been presented. Here, we investigate the role and regulation of Mcm10 in Xenopus egg extracts. We show that Xenopus Mcm10 is recruited to chromatin late in the process of replication initiation and this requires prior action of DDKs and CDKs. We also provide evidence that Mcm10 is a CDK substrate but does not need to be phosphorylated in order to associate with chromatin. We show that in extracts depleted of more than 99% of Mcm10, the bulk of DNA replication still occurs, suggesting that Mcm10 is not required for the process of replication initiation. However, in extracts depleted of Mcm10, the replication fork elongation rate is reduced. Furthermore, the absence of Mcm10 or its phosphorylation by CDK results in instability of replisome proteins on DNA, which is particularly important under conditions of replication stress.
???displayArticle.pubmedLink??? 27327991
???displayArticle.pmcLink??? PMC4993430
???displayArticle.link??? Cell Cycle
???displayArticle.grants??? [+]
14301 Cancer Research UK
Species referenced: Xenopus laevis
Genes referenced: atm atr cdc45 cdkn1b dbf4 gins2 gmnn mcm10 mcm2 mcm3l mcm4 mcm7 mre11 mt-tr nbn orc2 pcna rad17 recql4 tap2 ticrr topbp1 trna
???attribute.lit??? ???displayArticles.show???
|
|
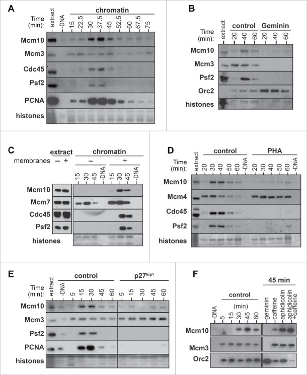
Figure 1. Mcm10 chromatin loading requirements. A, Xenopus egg extract was supplemented with demembranated sperm nuclei. After incubation for the indicated times, chromatin was isolated and immunoblotted for Mcm10, Mcm3, Cdc45, Psf2 and PCNA. The lower portion of the gel was stained with Coomassie to visualize histones. (B- F), Interphase (B, D, E, F) or membrane free (C) egg extracts were supplemented with demembranated sperm nuclei and were optionally supplemented with Geminin (B), 50 μM PHA-767491 (D), 100 nM p27kip1 (E), 40 µM aphidicolin or 5 mM Caffeine (F). At the indicated times, chromatin was isolated and immunoblotted for Mcm10, Mcm3, Mcm4, Mcm7, Orc2, Cdc45, Psf2 and PCNA. |
|
|
Figure 2. CDK-regulation of Mcm10 chromatin loading. A, B, CDK-dependent phosphopeptides of chromatin bound Mcm10 identified in mid-S-phase chromatin by phosphopeptide enrichment of total proteins (A) or direct immunoprecipitation (B) of Mcm10 followed by mass spectrometric analysis. (A) Heat map for Mcm10 phosphopeptides enrichment observed in control, CDK-inhibited (p27kip1), replication inhibition (aphidicolin, Aph), checkpoint-inhibition (caffeine, Caff) with black showing the presence and white the absence of a peptide. C, Extracts were supplemented with demembranated sperm nuclei with or without the addition of 1 ng/µl wt-rMcm10. Samples containing rMcm10 were optionally supplemented with p27kip1 or Geminin. After incubation for the indicated times, chromatin was isolated and immunoblotted for Mcm10, Mcm7, Cdc45 and Psf2. The lower portion of the gel was stained with Coomassie to visualize histones. D-G, Undepleted or Mcm10 depleted interphase egg extracts were supplemented with demembranated sperm nuclei. After incubation for 35 min, aliquots were optionally supplemented with wt-rMcm10 or undepleted interphase extract with or without p27kip1. At the indicated times, chromatin was isolated and immunoblotted for Mcm10 and/or Mcm7, Cdc45 and PCNA. (D) Cartoon of experimental set-up. (E) rMcm10 was added to undepleted extracts at 35 in presence of p27kip1, aphidicolin or both. (F, G) rMcm10 or undepleted extract was added to Mcm10 depleted extract at 35 min in presence of p27kip1. H, Control (nonimmune IgG), RecQ4, TopBP1 or Treslin depleted extract were supplemented with demembranated sperm nuclei. After incubation for the indicated times, chromatin was isolated and immunoblotted for Mcm10. |
|
|
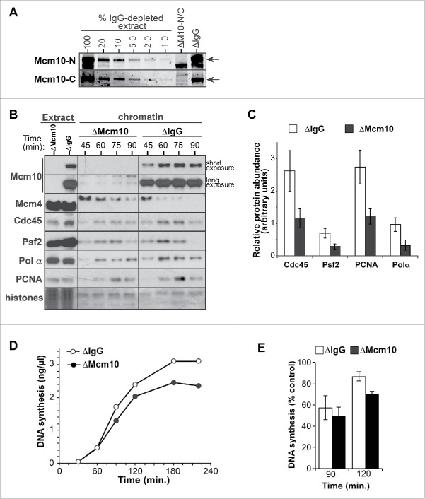
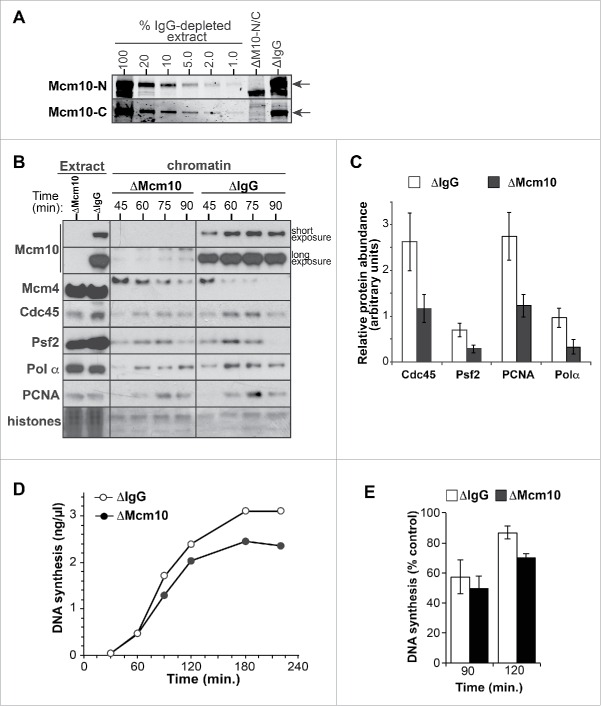
Figure 3. Lack of Mcm10 leads to reduction in chromatin bound replisome proteins. A, Egg extract was immunodepleted with either nonimmune IgG or Mcm10 antibodies (raised against N- or C-terminus of the protein). So that the efficiency of depletion could be estimated, 0.5 µl of each of the depleted extracts and known amounts of nonimmune-depleted extract was immunoblotted for Mcm10 using 2 different antibodies. B, Control (nonimmune IgG) and Mcm10 depleted extract were supplemented with demembranated sperm nuclei. After incubation for the indicated times, chromatin was isolated and immunoblotted for Mcm10, Mcm4, Cdc45, Psf2, Pol α and PCNA. The lower portion of the gel was stained with Coomassie to visualize histones. C, Quantitation of Cdc45, Pol α, PCNA and Psf2 bound to chromatin at 60 min in control and Mcm10 depleted extracts. Mean and SEM of 3 independent experiments is shown. D, E, Control and Mcm10 depleted extracts were supplemented with 3 ng DNA/µl and [α-32 P]dATP; total DNA synthesis was determined at the indicated times. (E) Mean incorporation of [α-32 P]dATP at 90 and 120 min. and SEM of 3 independent experiments is shown. |
|
|
Figure 4. Mcm10 loss affects replication fork elongation and replisome stability. A-C, Mcm10-depleted interphase egg extracts were supplemented with demembranated sperm nuclei and 100 µM aphidicolin. After 60 min incubation, chromatin was isolated. Chromatin was then incubated in non-immune or Mcm10 depleted extract supplemented with 100 nM p27kip1 and optionally with [α-32 P]dATP. (A) Cartoon of experimental set-up. (B) Chromatin isolated after incubation in the first (lane 1) and second extracts (lane 2, 3) was immunoblotted for Mcm10 and histone H3. (C) At the indicated times, incorporation of [α-32 P]dATP into nascent DNA strand was determined. (D) Control (nonimmune IgG) and Mcm10 depleted extract were supplemented with 15 ng DNA/µl. At 120 mins [α-32 P]dATP was added for 15 seconds, and then DNA was isolated and separated on alkaline sucrose gradients. The 32 P content of fractions was determined by scintillation counting. The black arrowhead shows the migration of tRNA in a parallel neutral sucrose gradient. (E) Non-immune and Mcm10 depleted extract were supplemented with demembranated sperm nuclei and optionally supplemented with 50 µM camptothecin. At 60 min., chromatin was isolated and immunoblotted for Mcm10 and γH2A-X. |
|
|
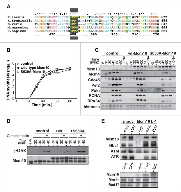
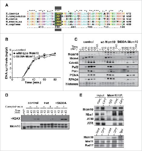
Figure 5. CDK-dependent Mcm10 phosphorylation is important for its function. A, Comparison of a segment of Mcm10 protein sequence alignment from Xenopus laevis, Xenopus tropicalis, Dana rerio, Mus musculus and Homo sapiens. B, C, Interphase extract was supplemented with demembranated sperm nuclei and optionally supplemented with [α-32 P]dATP, wt-Mcm10 or S630A-Mcm10. (B) At the indicated times, DNA synthesis was determined by measuring [α-32 P]dATP incorporation. A representative of 3 independent experiment is shown. (C) Chromatin was isolated at indicated times and immunoblotted for Mcm10, Mcm7, Cdc45, Psf2, Polα, or PCNA. The lower portion of the gel was stained with Coomassie to visualize histones. (D) Interphase extract was supplemented with demembranated sperm nuclei and optionally supplemented with wt-Mcm10, S630A-Mcm10 or 50 µM camptothecin. After incubation for the indicated times, chromatin was isolated and immunoblotted for Mcm10 and γH2A-X. (E) Interphase extract was supplemented with demembranated sperm nuclei and optionally supplemented with 50 µM camptothecin. At 45 min. chromatin Mcm10 was immunoprecipitated using antibodies against Mcm10 and samples were immunoblotted for Mcm10, ATR, ATM, Nbs1, Mre11 and Rad17. |
|
|
Figure 6. The role and regulation of Mcm10 in Xenopus egg extracts. Replication forks are shown, with DNA in black, the CMG helicase in purple, Mcm10 in red, and other replisome proteins in orange. Mcm10 is required for stability of the other replisome proteins, and this effect is enhanced when Mcm10 is phosphorylated by CDK. |
References [+] :
Alver,
The N-terminus of Mcm10 is important for interaction with the 9-1-1 clamp and in resistance to DNA damage.
2014, Pubmed
Alver, The N-terminus of Mcm10 is important for interaction with the 9-1-1 clamp and in resistance to DNA damage. 2014, Pubmed
Apger, Multiple functions for Drosophila Mcm10 suggested through analysis of two Mcm10 mutant alleles. 2010, Pubmed
Becker, Mcm10 deficiency causes defective-replisome-induced mutagenesis and a dependency on error-free postreplicative repair. 2014, Pubmed
Benatti, Direct non transcriptional role of NF-Y in DNA replication. 2016, Pubmed , Xenbase
Bielinsky, Mcm10: The glue at replication forks. 2018, Pubmed
Blow, A model for DNA replication showing how dormant origins safeguard against replication fork failure. 2009, Pubmed
Blow, Initiation of DNA replication in nuclei and purified DNA by a cell-free extract of Xenopus eggs. 1986, Pubmed , Xenbase
Blow, Nuclei act as independent and integrated units of replication in a Xenopus cell-free DNA replication system. 1987, Pubmed , Xenbase
Blow, Replication of purified DNA in Xenopus egg extract is dependent on nuclear assembly. 1990, Pubmed , Xenbase
Chattopadhyay, Human Mcm10 regulates the catalytic subunit of DNA polymerase-alpha and prevents DNA damage during replication. 2007, Pubmed
Christensen, Drosophila MCM10 interacts with members of the prereplication complex and is required for proper chromosome condensation. 2003, Pubmed
Cox, DNA replication in cell-free extracts from Xenopus eggs is prevented by disrupting nuclear envelope function. 1992, Pubmed , Xenbase
Di Perna, The physical interaction of Mcm10 with Cdc45 modulates their DNA-binding properties. 2013, Pubmed
Douglas, Recruitment of Mcm10 to Sites of Replication Initiation Requires Direct Binding to the Minichromosome Maintenance (MCM) Complex. 2016, Pubmed
Du, Mcm10 self-association is mediated by an N-terminal coiled-coil domain. 2013, Pubmed , Xenbase
Ferenbach, Functional domains of the Xenopus replication licensing factor Cdt1. 2005, Pubmed , Xenbase
Finlay, Inhibition of in vitro nuclear transport by a lectin that binds to nuclear pores. 1987, Pubmed , Xenbase
Françon, A hypophosphorylated form of RPA34 is a specific component of pre-replication centers. 2004, Pubmed , Xenbase
Gambus, MCM2-7 form double hexamers at licensed origins in Xenopus egg extract. 2011, Pubmed , Xenbase
Gillespie, Preparation and use of Xenopus egg extracts to study DNA replication and chromatin associated proteins. 2012, Pubmed , Xenbase
Hart, Fission yeast Cdc23 interactions with DNA replication initiation proteins. 2002, Pubmed
Heller, Eukaryotic origin-dependent DNA replication in vitro reveals sequential action of DDK and S-CDK kinases. 2011, Pubmed
Hirano, Condensins, chromosome condensation protein complexes containing XCAP-C, XCAP-E and a Xenopus homolog of the Drosophila Barren protein. 1997, Pubmed , Xenbase
Homesley, Mcm10 and the MCM2-7 complex interact to initiate DNA synthesis and to release replication factors from origins. 2000, Pubmed
Im, RecQL4 is required for the association of Mcm10 and Ctf4 with replication origins in human cells. 2015, Pubmed
Im, Assembly of the Cdc45-Mcm2-7-GINS complex in human cells requires the Ctf4/And-1, RecQL4, and Mcm10 proteins. 2009, Pubmed
Izumi, Cell cycle-dependent proteolysis and phosphorylation of human Mcm10. 2001, Pubmed
Jares, Xenopus cdc7 function is dependent on licensing but not on XORC, XCdc6, or CDK activity and is required for XCdc45 loading. 2000, Pubmed , Xenbase
Kanke, Mcm10 plays an essential role in origin DNA unwinding after loading of the CMG components. 2012, Pubmed
Kliszczak, Interaction of RECQ4 and MCM10 is important for efficient DNA replication origin firing in human cells. 2015, Pubmed
Lee, Alternative mechanisms for coordinating polymerase alpha and MCM helicase. 2010, Pubmed
Lee, The Cdc23 (Mcm10) protein is required for the phosphorylation of minichromosome maintenance complex by the Dfp1-Hsk1 kinase. 2003, Pubmed
Liachko, Mcm10 mediates the interaction between DNA replication and silencing machineries. 2009, Pubmed
Luciani, Characterization of a novel ATR-dependent, Chk1-independent, intra-S-phase checkpoint that suppresses initiation of replication in Xenopus. 2004, Pubmed , Xenbase
Matsuno, The N-terminal noncatalytic region of Xenopus RecQ4 is required for chromatin binding of DNA polymerase alpha in the initiation of DNA replication. 2006, Pubmed , Xenbase
Merchant, A lesion in the DNA replication initiation factor Mcm10 induces pausing of elongation forks through chromosomal replication origins in Saccharomyces cerevisiae. 1997, Pubmed
Miotto, The RBBP6/ZBTB38/MCM10 axis regulates DNA replication and common fragile site stability. 2014, Pubmed
Newport, Nuclear reconstitution in vitro: stages of assembly around protein-free DNA. 1987, Pubmed , Xenbase
Okorokov, Hexameric ring structure of human MCM10 DNA replication factor. 2007, Pubmed
Pacek, Localization of MCM2-7, Cdc45, and GINS to the site of DNA unwinding during eukaryotic DNA replication. 2006, Pubmed , Xenbase
Park, Knockdown of human MCM10 activates G2 checkpoint pathway. 2008, Pubmed
Park, Knockdown of human MCM10 exhibits delayed and incomplete chromosome replication. 2008, Pubmed
Paulsen, A genome-wide siRNA screen reveals diverse cellular processes and pathways that mediate genome stability. 2009, Pubmed
Perez-Arnaiz, Mcm10 coordinates the timely assembly and activation of the replication fork helicase. 2016, Pubmed
Poh, Xenopus Cdc7 executes its essential function early in S phase and is counteracted by checkpoint-regulated protein phosphatase 1. 2014, Pubmed , Xenbase
Prokhorova, Sequential MCM/P1 subcomplex assembly is required to form a heterohexamer with replication licensing activity. 2000, Pubmed , Xenbase
Quan, Cell-Cycle-Regulated Interaction between Mcm10 and Double Hexameric Mcm2-7 Is Required for Helicase Splitting and Activation during S Phase. 2015, Pubmed
Reubens, Mcm10 is required for oogenesis and early embryogenesis in Drosophila. 2015, Pubmed
Ricke, Mcm10 regulates the stability and chromatin association of DNA polymerase-alpha. 2004, Pubmed
Ricke, A conserved Hsp10-like domain in Mcm10 is required to stabilize the catalytic subunit of DNA polymerase-alpha in budding yeast. 2006, Pubmed
Sangrithi, Initiation of DNA replication requires the RECQL4 protein mutated in Rothmund-Thomson syndrome. 2005, Pubmed , Xenbase
Sanuki, RecQ4 promotes the conversion of the pre-initiation complex at a site-specific origin for DNA unwinding in Xenopus egg extracts. 2015, Pubmed , Xenbase
Sawyer, Mcm10 and Cdc45 cooperate in origin activation in Saccharomyces cerevisiae. 2004, Pubmed
Solomon, Genetic and molecular analysis of DNA43 and DNA52: two new cell-cycle genes in Saccharomyces cerevisiae. 1992, Pubmed
Sonneville, Both Chromosome Decondensation and Condensation Are Dependent on DNA Replication in C. elegans Embryos. 2015, Pubmed
Strausfeld, Cip1 blocks the initiation of DNA replication in Xenopus extracts by inhibition of cyclin-dependent kinases. 1994, Pubmed , Xenbase
Taylor, Mcm10 interacts with Rad4/Cut5(TopBP1) and its association with origins of DNA replication is dependent on Rad4/Cut5(TopBP1). 2011, Pubmed
Thu, Enigmatic roles of Mcm10 in DNA replication. 2013, Pubmed
van Deursen, Mcm10 associates with the loaded DNA helicase at replication origins and defines a novel step in its activation. 2012, Pubmed
Vo, Drosophila Mcm10 is required for DNA replication and differentiation in the compound eye. 2014, Pubmed
Walter, Evidence for sequential action of cdc7 and cdk2 protein kinases during initiation of DNA replication in Xenopus egg extracts. 2000, Pubmed , Xenbase
Watase, Mcm10 plays a role in functioning of the eukaryotic replicative DNA helicase, Cdc45-Mcm-GINS. 2012, Pubmed
Wawrousek, Xenopus DNA2 is a helicase/nuclease that is found in complexes with replication proteins And-1/Ctf4 and Mcm10 and DSB response proteins Nbs1 and ATM. 2010, Pubmed , Xenbase
Wohlschlegel, Xenopus Mcm10 binds to origins of DNA replication after Mcm2-7 and stimulates origin binding of Cdc45. 2002, Pubmed , Xenbase
Woodward, Excess Mcm2-7 license dormant origins of replication that can be used under conditions of replicative stress. 2006, Pubmed , Xenbase
Xu, MCM10 mediates RECQ4 association with MCM2-7 helicase complex during DNA replication. 2009, Pubmed , Xenbase
Yeeles, Regulated eukaryotic DNA replication origin firing with purified proteins. 2015, Pubmed
Zhu, Mcm10 and And-1/CTF4 recruit DNA polymerase alpha to chromatin for initiation of DNA replication. 2007, Pubmed , Xenbase
