|
Fig. 1. Structures of sex-specific regions in the W and Z sex chromosomes. (A) Schematic representation of the W- and Z-specific loci on chromosome 2 L (XLA2L), which comprises the W and Z sex chromosomes. Magenta and cyan lines represent W- and Z-specific regions, respectively. Black triangles indicate genes and the tips correspond to their 3â² ends. dmw is a female SDG. The positions of the W-specific (W1, W2, and W3), Z-specific (Z1 and Z2), and W/Z-common (C1 and C2) primer pairs used in (B) are indicated under the chromosomes. sc., scaffold. The symbol (-) after sc. names means that the graphical representation corresponds to the reverse sequence drawn in direction 5â²â3â². The q-ends are to the right side of the chromosomes. (B) Genomic PCR analysis of the W/Z-specific and -common regions using the primer pairs (W1, W2, W3, Z1, Z2, C1, and C2 in (A)). PCR was performed using genomic DNA derived from one individual from the diploid ZZ or ZW J strain or three Z or W haploid individuals. (C) Dot plot comparison of the W- and Z-specific regions. |
|
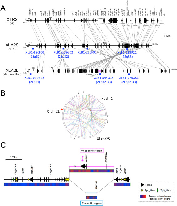
Fig. 2. A chromosomal inversion and transposable elements of the q-subtelomeric region that includes the W/Z-specific loci in chromosome 2L. (A) Synteny analysis of the q-subtelomeric region that includes the W-specific locus in chromosome 2L (XLA2L) and its corresponding regions in X. laevis chromosome 2S (XLA2S) and X. tropicalis chromosome 2 (XTR2). Synteny in XTR2, XLA2S, and XLA2L was investigated using X. tropicalis v9, the unprocessed X. laevis genome v9.1, and corrected X. laevis genome v9.1, respectively. Triangles indicate genes and the tips correspond to their 3â² ends. Olfactory receptor (or) gene clusters are indicated by squares. Magenta and blue lines represent the regions of the W-specific sequence and BAC clones used for FISH analysis, respectively. The q-ends are to the right side of the chromosomes. (B) A circos plot made based on (A). A red arrow indicates the W/Z-specific locus. c, centromere side; t, telomere side. (C) Transposable elements (TEs) in the W/Z-specific and their surrounding regions on the W and Z chromosomes (XLA2L) in X. laevis. The TE density was analyzed using the CENSOR program (http://www.girinst.org/censor/index.php). TpA_Harb and TpB_Harb were identified by BLAST analysis. Magenta and cyan lines represent W- and Z-specific regions, respectively. Triangles indicate genes and the tips correspond to their 3â² ends. |
|
Fig. 3. Phylogenetic analyses of the W- or Z-specific genes. Phylogenetic trees obtained with the MEGA6 program based on the W/Z-specific nucleotide sequences, dmw (A), scanw (B), ccdc69w (C), and capn5z (D), which were constructed using the paralogous sequences in X. laevis and the most highly related homologous sequences in X. tropicalis as the outgroup. In the NJ and ML analyses, the best-fit model of nucleotide substitution was selected by model selection. An identical topology was obtained for each gene in the two analyses. The NJ trees are shown as representative examples. Numbers at each node denote the NJ/ML bootstrap percentage values based on 1000 replicates. |
|
Fig. 4. Expression of the W/Z-specific genes in various adult organs and developing gonads from ZZ and ZW individuals. Real-time PCR analyses of dmw, scanw, ccdc69w, and capn5z were performed using cDNA derived from the total RNA in sexually mature adult organs from J strain (A) and developing gonads at stage 50 immediately after sex determination, as well as at stage 56 (early sex differentiation) and at 1 year old (1Y, sexually mature gonads) from the wild type tadpoles and adults (B). The expression of ef1α was used for normalization. Values are the mean ± s.e. based on three individual experiments. *: P<0.05;**: P<0.01 by unpaired two-tailed t-test. |
|
Supplementary Fig. 1. Schematic representation of fully sequenced BAC and fosmid clones in the W/Z-specific loci of X. laevis. Green double-headed arrows indicate the regions of the fully sequenced BAC and fosmid clones. XLB1 and XLFIC correspond BAC and fosmid clones, respectively. Magenta and cyan lines represent W- and Z-specific regions, respectively. Triangles indicate genes and the tips correspond to their 3′ ends. or, olfactory receptor gene. |
|
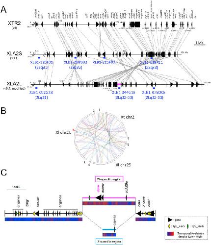
Supplementary Fig. 2. Synteny analysis of XLA2L (q32–33), which includes the W-specific sequences, in X. laevis genome v9.1, corrected X. laevis genome v9.1, and X. laevis genome v8.0. Triangles indicate genes and the tips correspond to their 3ʹ ends. Olfactory receptor (or) gene clusters are indicated by squares. Magenta and blue lines represent the regions of the W-specific sequence and the BAC clones used in the FISH analysis, respectively. |
|
Supplementary Fig. 3. FISH mapping of BAC clones to chromosome 2L and 2S in X. laevis. The W-specific XLB1-344G18 (Green) was only localized to the long arm of the W chromosome (one of the homologous pair of XLA2L), and XLB1-075O03 (red) was mapped to distal to XLB1-344G18 (A). The XLB1-225F07 (green) was co-localized to the long arm of XLA2S with XLB1-238G02 (pseudo-colored yellow), and hybridization signals of XLB1-139P21 (red) were observed distal to these two clones (B). |
|
Supplementary Fig. 4. Histogram of the TE percentage to the autosomal sequences in the X. laevis genome by random sampling (sample number = 400) and the positions of the percentage in the W/Z-specific regions. Total population (N) is 2504438500, which could be the number of 250 kb fragments in the X. laevis autosomal sequences. Sample size necessary (n) was determined under the following conditions (e=0.05, P=0.5, Z=1.96, N=2504438500). Because n was 385, the TE percentage to the autosomal sequences was analyzed by random sampling (sample number = 400). The two arrows indicate the position of the percentage in Z- and W-specific regions (see Supplementary Table 3). |
|
Supplementary Fig. 5. Sequence alignments among each of four X. laevis W/Z-specific coding sequences (CDSs) or their deduced amino acid sequences (AA seqs) and each of its homologous CDSs or AA seqs, respectively, in X. laevis and X. tropicalis. The alignments are shown among dmw and dmrt1s (A), scanw and scans (B), ccdc69w and ccdcc69s (C), and capn5w and capn5s (D). Identical AA residues in more than three or only two among four proteins are represented by white letters in black background or black letters in grey background, respectively. * indicates a stop codon. Note that there are three stop codons in the deduced amino acid sequence of X. tropicalis Scan, indicating that Xt Scan is a psuedogene. |
|
Supplementary Fig. 5. Sequence alignments among each of four X. laevis W/Z-specific coding sequences (CDSs) or their deduced amino acid sequences (AA seqs) and each of its homologous CDSs or AA seqs, respectively, in X. laevis and X. tropicalis. The alignments are shown among dmw and dmrt1s (A), scanw and scans (B), ccdc69w and ccdcc69s (C), and capn5w and capn5s (D). Identical AA residues in more than three or only two among four proteins are represented by white letters in black background or black letters in grey background, respectively. * indicates a stop codon. Note that there are three stop codons in the deduced amino acid sequence of X. tropicalis Scan, indicating that Xt Scan is a psuedogene. |
|
Supplementary Fig. 5. Sequence alignments among each of four X. laevis W/Z-specific coding sequences (CDSs) or their deduced amino acid sequences (AA seqs) and each of its homologous CDSs or AA seqs, respectively, in X. laevis and X. tropicalis. The alignments are shown among dmw and dmrt1s (A), scanw and scans (B), ccdc69w and ccdcc69s (C), and capn5w and capn5s (D). Identical AA residues in more than three or only two among four proteins are represented by white letters in black background or black letters in grey background, respectively. * indicates a stop codon. Note that there are three stop codons in the deduced amino acid sequence of X. tropicalis Scan, indicating that Xt Scan is a psuedogene. |
|
Supplementary Fig. 5. Sequence alignments among each of four X. laevis W/Z-specific coding sequences (CDSs) or their deduced amino acid sequences (AA seqs) and each of its homologous CDSs or AA seqs, respectively, in X. laevis and X. tropicalis. The alignments are shown among dmw and dmrt1s (A), scanw and scans (B), ccdc69w and ccdcc69s (C), and capn5w and capn5s (D). Identical AA residues in more than three or only two among four proteins are represented by white letters in black background or black letters in grey background, respectively. * indicates a stop codon. Note that there are three stop codons in the deduced amino acid sequence of X. tropicalis Scan, indicating that Xt Scan is a psuedogene. |
|
Supplementary Fig. 6. Phylogenetic analysis of three scan subfamily genes in X. laevis. A phylogenetic tree of X. laevis scan.L, scan-like, and scanw was constructed using the neighbor joining (NJ) method based on pairwise distance. |
|
Supplementary Fig. 7. Synteny analyses of the ancestral genes of the four W/Z-specific genes in X. laevis and X. tropicalis. Synteny of dmrt1 (A), scan (B), ccdc69 (C), and capn5 (D) as ancestral genes of dmw, scanw, ccdc69, and capn5z, respectively. Triangles indicate genes and the tips correspond to their 3ʹ ends. XLA and XTR represent the chromosomes of X. laevis and X. tropicalis, respectively. sc., scaffold. |
|
Supplementary Fig. 8. Production of diploid gynogenetic WW individuals in the X. laevis J strain. (A) Genomic PCR analysis of gynogenetic individuals. PCR was performed using genomic DNA with the W- and Z-specific primer pairs. (B) Dorsal and ventral views of gynogenetic individuals. |