XB-ART-52238
J Cell Biol
2016 Jun 20;2136:665-78. doi: 10.1083/jcb.201511079.
Show Gene links
Show Anatomy links
SUMOylation of DNA topoisomerase IIα regulates histone H3 kinase Haspin and H3 phosphorylation in mitosis.
Yoshida MM, Ting L, Gygi SP, Azuma Y.
???displayArticle.abstract???
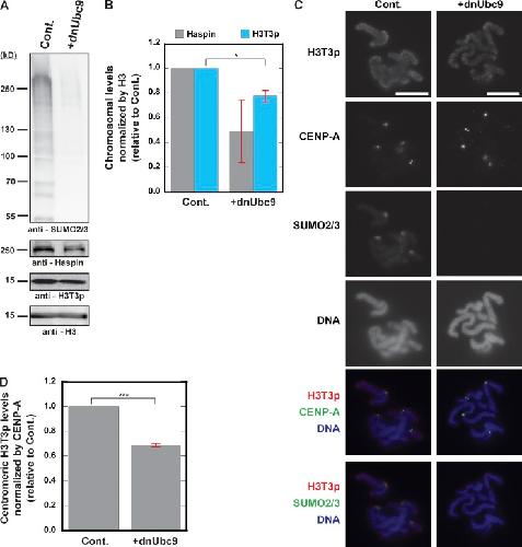
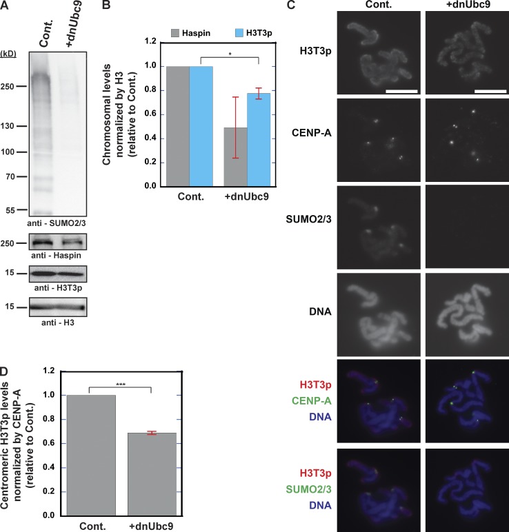
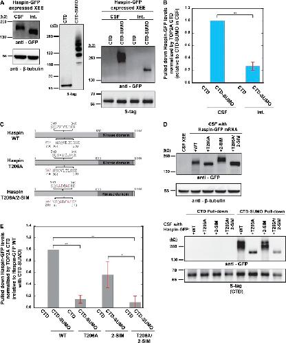
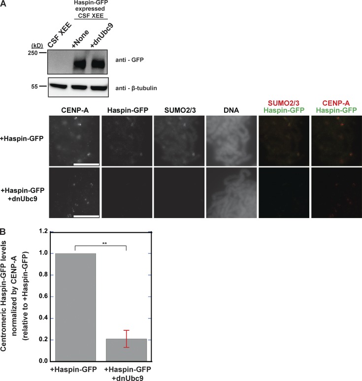
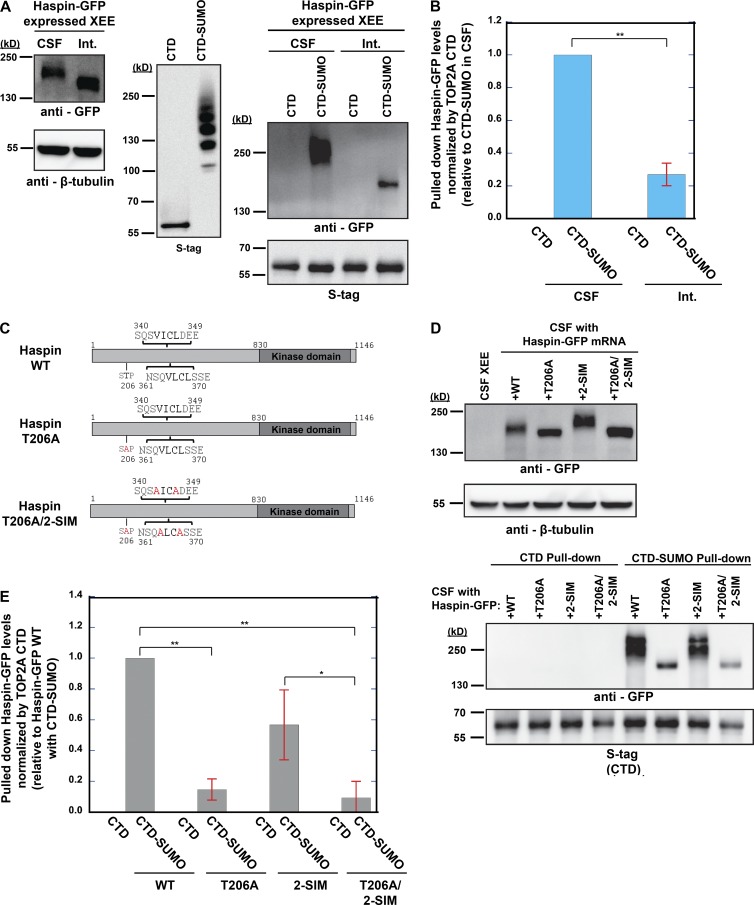
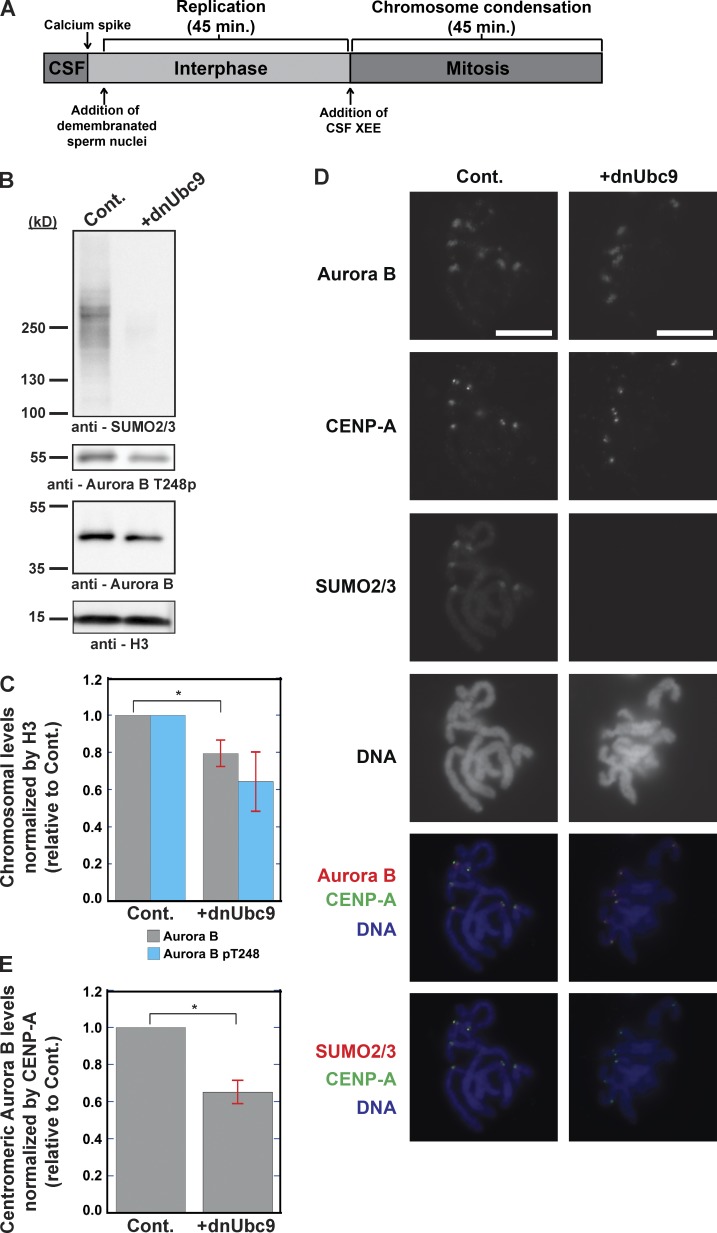
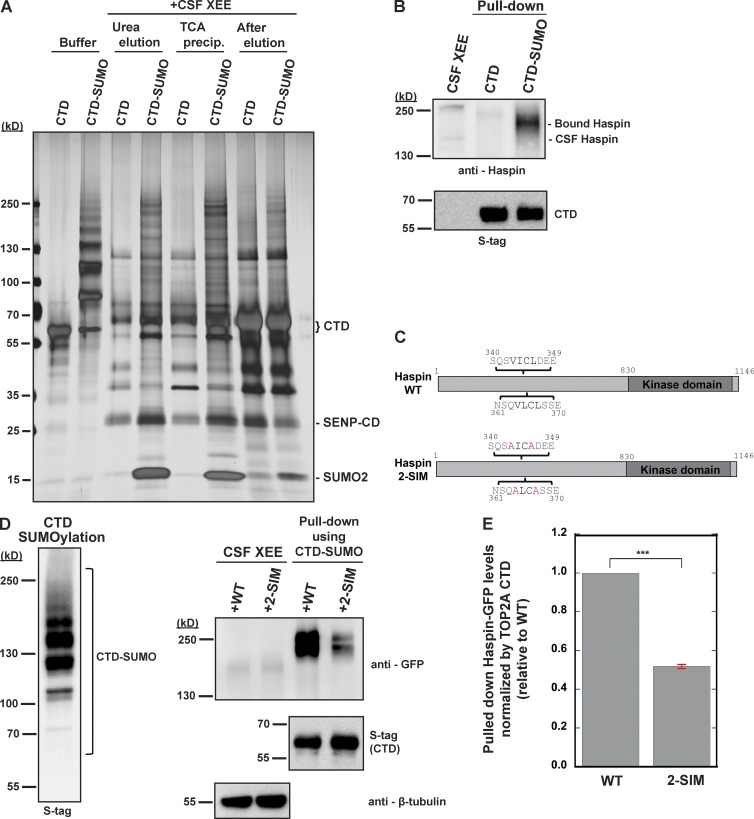
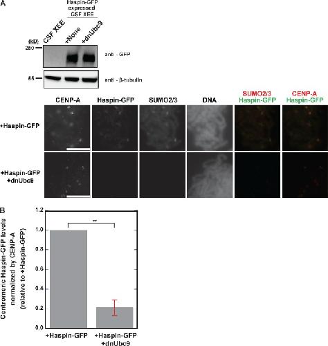
DNA topoisomerase II (TOP2) plays a pivotal role in faithful chromosome separation through its strand-passaging activity that resolves tangled genomic DNA during mitosis. Additionally, TOP2 controls progression of mitosis by activating cell cycle checkpoints. Recent work showed that the enzymatically inert C-terminal domain (CTD) of TOP2 and its posttranslational modification are critical to this checkpoint regulation. However, the molecular mechanism has not yet been determined. By using Xenopus laevis egg extract, we found that SUMOylation of DNA topoisomerase IIα (TOP2A) CTD regulates the localization of the histone H3 kinase Haspin and phosphorylation of histone H3 at threonine 3 at the centromere, two steps known to be involved in the recruitment of the chromosomal passenger complex (CPC) to kinetochores in mitosis. Robust centromeric Haspin localization requires SUMOylated TOP2A CTD binding activity through SUMO-interaction motifs and the phosphorylation of Haspin. We propose a novel mechanism through which the TOP2 CTD regulates the CPC via direct interaction with Haspin at mitotic centromeres.
???displayArticle.pubmedLink??? 27325792
???displayArticle.pmcLink??? PMC4915188
???displayArticle.link??? J Cell Biol
???displayArticle.grants??? [+]
Species referenced: Xenopus laevis
Genes referenced: haspin top2a
???attribute.lit??? ???displayArticles.show???
References [+] :
Adams,
INCENP binds the Aurora-related kinase AIRK2 and is required to target it to chromosomes, the central spindle and cleavage furrow.
2000, Pubmed,
Xenbase
Adams, INCENP binds the Aurora-related kinase AIRK2 and is required to target it to chromosomes, the central spindle and cleavage furrow. 2000, Pubmed , Xenbase
Agostinho, Conjugation of human topoisomerase 2 alpha with small ubiquitin-like modifiers 2/3 in response to topoisomerase inhibitors: cell cycle stage and chromosome domain specificity. 2008, Pubmed , Xenbase
Arnaoutov, The Ran GTPase regulates kinetochore function. 2003, Pubmed , Xenbase
Azuma, SUMO-2/3 regulates topoisomerase II in mitosis. 2003, Pubmed , Xenbase
Azuma, Analysis of SUMOylation of topoisomerase IIalpha with Xenopus egg extracts. 2009, Pubmed , Xenbase
Azuma, PIASy mediates SUMO-2 conjugation of Topoisomerase-II on mitotic chromosomes. 2005, Pubmed , Xenbase
Bachant, The SUMO-1 isopeptidase Smt4 is linked to centromeric cohesion through SUMO-1 modification of DNA topoisomerase II. 2002, Pubmed
Biggins, Genes involved in sister chromatid separation and segregation in the budding yeast Saccharomyces cerevisiae. 2001, Pubmed
Carmena, The chromosomal passenger complex (CPC): from easy rider to the godfather of mitosis. 2012, Pubmed
Carretero, Pds5B is required for cohesion establishment and Aurora B accumulation at centromeres. 2013, Pubmed
Cheeseman, The conserved KMN network constitutes the core microtubule-binding site of the kinetochore. 2006, Pubmed
Cimini, Aurora kinase promotes turnover of kinetochore microtubules to reduce chromosome segregation errors. 2006, Pubmed
Coelho, Dual role of topoisomerase II in centromere resolution and aurora B activity. 2008, Pubmed
Dai, The kinase haspin is required for mitotic histone H3 Thr 3 phosphorylation and normal metaphase chromosome alignment. 2005, Pubmed
DeLuca, Kinetochore microtubule dynamics and attachment stability are regulated by Hec1. 2006, Pubmed
Furniss, Direct monitoring of the strand passage reaction of DNA topoisomerase II triggers checkpoint activation. 2013, Pubmed
Gassmann, Borealin: a novel chromosomal passenger required for stability of the bipolar mitotic spindle. 2004, Pubmed
Ghenoiu, Autoinhibition and Polo-dependent multisite phosphorylation restrict activity of the histone H3 kinase Haspin to mitosis. 2013, Pubmed , Xenbase
Häkli, SUMO-1 promotes association of SNURF (RNF4) with PML nuclear bodies. 2005, Pubmed
Hecker, Specification of SUMO1- and SUMO2-interacting motifs. 2006, Pubmed
Holm, DNA topoisomerase II is required at the time of mitosis in yeast. 1985, Pubmed
Jeyaprakash, Structural basis for the recognition of phosphorylated histone h3 by the survivin subunit of the chromosomal passenger complex. 2011, Pubmed
Kaitna, Incenp and an aurora-like kinase form a complex essential for chromosome segregation and efficient completion of cytokinesis. 2000, Pubmed
Kawashima, Phosphorylation of H2A by Bub1 prevents chromosomal instability through localizing shugoshin. 2010, Pubmed
Kelly, Survivin reads phosphorylated histone H3 threonine 3 to activate the mitotic kinase Aurora B. 2010, Pubmed , Xenbase
Kornbluth, Analysis of apoptosis using Xenopus egg extracts. 2001, Pubmed , Xenbase
Kumagai, Claspin, a novel protein required for the activation of Chk1 during a DNA replication checkpoint response in Xenopus egg extracts. 2000, Pubmed , Xenbase
Lan, Aurora B phosphorylates centromeric MCAK and regulates its localization and microtubule depolymerization activity. 2004, Pubmed , Xenbase
Losada, Functional contribution of Pds5 to cohesin-mediated cohesion in human cells and Xenopus egg extracts. 2005, Pubmed , Xenbase
Luo, Topoisomerase IIalpha controls the decatenation checkpoint. 2009, Pubmed
Mao, SUMO-1 conjugation to human DNA topoisomerase II isozymes. 2000, Pubmed
Murray, Cell cycle extracts. 1991, Pubmed
Nitiss, DNA topoisomerase II and its growing repertoire of biological functions. 2009, Pubmed
Petsalaki, Phosphorylation at serine 331 is required for Aurora B activation. 2011, Pubmed
Pinsky, The Ipl1-Aurora protein kinase activates the spindle checkpoint by creating unattached kinetochores. 2006, Pubmed
Rosendorff, NXP-2 association with SUMO-2 depends on lysines required for transcriptional repression. 2006, Pubmed
Ryu, PIASy-dependent SUMOylation regulates DNA topoisomerase IIalpha activity. 2010, Pubmed , Xenbase
Ryu, PIASy mediates SUMO-2/3 conjugation of poly(ADP-ribose) polymerase 1 (PARP1) on mitotic chromosomes. 2010, Pubmed , Xenbase
Ryu, Rod/Zw10 complex is required for PIASy-dependent centromeric SUMOylation. 2010, Pubmed , Xenbase
Ryu, SUMOylation of the C-terminal domain of DNA topoisomerase IIα regulates the centromeric localization of Claspin. 2015, Pubmed , Xenbase
Song, Identification of a SUMO-binding motif that recognizes SUMO-modified proteins. 2004, Pubmed
Song, Small ubiquitin-like modifier (SUMO) recognition of a SUMO binding motif: a reversal of the bound orientation. 2005, Pubmed
Sridharan, SUMOylation regulates polo-like kinase 1-interacting checkpoint helicase (PICH) during mitosis. 2015, Pubmed , Xenbase
Stehmeier, Phospho-regulated SUMO interaction modules connect the SUMO system to CK2 signaling. 2009, Pubmed
Tabor, A bacteriophage T7 RNA polymerase/promoter system for controlled exclusive expression of specific genes. 1985, Pubmed
Tanaka, Characterization of a fission yeast SUMO-1 homologue, pmt3p, required for multiple nuclear events, including the control of telomere length and chromosome segregation. 1999, Pubmed
Wang, A positive feedback loop involving Haspin and Aurora B promotes CPC accumulation at centromeres in mitosis. 2011, Pubmed
Wang, Histone H3 Thr-3 phosphorylation by Haspin positions Aurora B at centromeres in mitosis. 2010, Pubmed , Xenbase
Welburn, Aurora B phosphorylates spatially distinct targets to differentially regulate the kinetochore-microtubule interface. 2010, Pubmed
Xue, SUMOsp: a web server for sumoylation site prediction. 2006, Pubmed
Yamagishi, Two histone marks establish the inner centromere and chromosome bi-orientation. 2010, Pubmed
Zhou, Polo-like kinase-1 triggers histone phosphorylation by Haspin in mitosis. 2014, Pubmed
