XB-ART-52237
Sci Rep
2016 Jun 21;6:28297. doi: 10.1038/srep28297.
Show Gene links
Show Anatomy links
Zebrafish cyclin Dx is required for development of motor neuron progenitors, and its expression is regulated by hypoxia-inducible factor 2α.
Lien HW, Yuan RY, Chou CM, Chen YC, Hung CC, Hu CH, Hwang SP, Hwang PP, Shen CN, Chen CL, Cheng CH, Huang CJ.
???displayArticle.abstract???
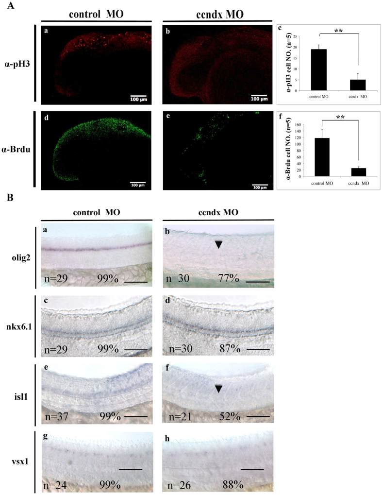
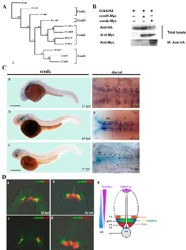
Cyclins play a central role in cell-cycle regulation; in mammals, the D family of cyclins consists of cyclin D1, D2, and D3. In Xenopus, only homologs of cyclins D1 and D2 have been reported, while a novel cyclin, cyclin Dx (ccndx), was found to be required for the maintenance of motor neuron progenitors during embryogenesis. It remains unknown whether zebrafish possess cyclin D3 or cyclin Dx. In this study, we identified a zebrafish ccndx gene encoding a protein which can form a complex with Cdk4. Through whole-mount in situ hybridization, we observed that zccndx mRNA is expressed in the motor neurons of hindbrain and spinal cord during development. Analysis of a 4-kb promoter sequence of the zccndx gene revealed the presence of HRE sites, which can be regulated by HIF2α. Morpholino knockdown of zebrafish Hif2α and cyclin Dx resulted in the abolishment of isl1 and oligo2 expression in the precursors of motor neurons, and also disrupted axon growth. Overexpression of cyclin Dx mRNA in Hif2α morphants partially rescued zccndx expression. Taken together, our data indicate that zebrafish cyclin Dx plays a role in maintaining the precursors of motor neurons.
???displayArticle.pubmedLink??? 27323909
???displayArticle.pmcLink??? PMC4915019
???displayArticle.link??? Sci Rep
Species referenced: Xenopus
Genes referenced: ccnd1 ccnd2 ccndx cdk4 dio3 epas1 isl1 mmut nkx6-1 olig2 vsx1
???attribute.lit??? ???displayArticles.show???
References [+] :
Appel,
Motoneuron fate specification revealed by patterned LIM homeobox gene expression in embryonic zebrafish.
1995, Pubmed
Appel, Motoneuron fate specification revealed by patterned LIM homeobox gene expression in embryonic zebrafish. 1995, Pubmed
Avaron, Comparison of even-skipped related gene expression pattern in vertebrates shows an association between expression domain loss and modification of selective constraints on sequences. 2003, Pubmed , Xenbase
Barth, Expression of zebrafish nk2.2 is influenced by sonic hedgehog/vertebrate hedgehog-1 and demarcates a zone of neuronal differentiation in the embryonic forebrain. 1995, Pubmed
Berger, Cyclin E acts under the control of Hox-genes as a cell fate determinant in the developing central nervous system. 2005, Pubmed
Berghmans, tp53 mutant zebrafish develop malignant peripheral nerve sheath tumors. 2005, Pubmed
Bessa, meis1 regulates cyclin D1 and c-myc expression, and controls the proliferation of the multipotent cells in the early developing zebrafish eye. 2008, Pubmed
Cheesman, Zebrafish and fly Nkx6 proteins have similar CNS expression patterns and regulate motoneuron formation. 2004, Pubmed
Chen, Maintenance of motor neuron progenitors in Xenopus requires a novel localized cyclin. 2007, Pubmed , Xenbase
Chu, The zebrafish erythropoietin: functional identification and biochemical characterization. 2007, Pubmed
Coqueret, Linking cyclins to transcriptional control. 2002, Pubmed
Deryckere, A one-hour minipreparation technique for extraction of DNA-binding proteins from animal tissues. 1994, Pubmed
Duffy, Coordinate control of cell cycle regulatory genes in zebrafish development tested by cyclin D1 knockdown with morpholino phosphorodiamidates and hydroxyprolyl-phosphono peptide nucleic acids. 2005, Pubmed
Epstein, C. elegans EGL-9 and mammalian homologs define a family of dioxygenases that regulate HIF by prolyl hydroxylation. 2001, Pubmed
Ewen, Functional interactions of the retinoblastoma protein with mammalian D-type cyclins. 1993, Pubmed
Forsburg, Cell cycle regulation in the yeasts Saccharomyces cerevisiae and Schizosaccharomyces pombe. 1991, Pubmed
Fox, Synaptotagmin I and II are present in distinct subsets of central synapses. 2007, Pubmed
Grayson, Hypoxia enhances proliferation and tissue formation of human mesenchymal stem cells. 2007, Pubmed
Han, The Nogo-C2/Nogo receptor complex regulates the morphogenesis of zebrafish lateral line primordium through modulating the expression of dkk1b, a Wnt signal inhibitor. 2014, Pubmed
Hayles, Cell cycle regulation in yeast. 1986, Pubmed
Higashijima, Visualization of cranial motor neurons in live transgenic zebrafish expressing green fluorescent protein under the control of the islet-1 promoter/enhancer. 2000, Pubmed
Hutchinson, Islet1 and Islet2 have equivalent abilities to promote motoneuron formation and to specify motoneuron subtype identity. 2006, Pubmed
Inaba, Genomic organization, chromosomal localization, and independent expression of human cyclin D genes. 1992, Pubmed
Jain, Expression of ARNT, ARNT2, HIF1 alpha, HIF2 alpha and Ah receptor mRNAs in the developing mouse. 1998, Pubmed
Jessell, Neuronal specification in the spinal cord: inductive signals and transcriptional codes. 2000, Pubmed
Klein, Genetic and genomic tools for Xenopus research: The NIH Xenopus initiative. 2002, Pubmed , Xenbase
Ko, Integration of CNS survival and differentiation by HIF2α. 2011, Pubmed
Lee, Cell cycle control genes in fission yeast and mammalian cells. 1988, Pubmed
Liu, High-resolution confocal imaging and three-dimensional rendering. 2003, Pubmed
Maller, Xenopus oocytes and the biochemistry of cell division. 1990, Pubmed , Xenbase
Malumbres, To cycle or not to cycle: a critical decision in cancer. 2001, Pubmed
Morgan, Cyclin-dependent kinases: engines, clocks, and microprocessors. 1997, Pubmed
Motokura, Cloning and characterization of human cyclin D3, a cDNA closely related in sequence to the PRAD1/cyclin D1 proto-oncogene. 1992, Pubmed
Motokura, Assignment of the human cyclin D3 gene (CCND3) to chromosome 6p----q13. 1992, Pubmed
Motokura, A novel cyclin encoded by a bcl1-linked candidate oncogene. 1991, Pubmed
Nadauld, Adenomatous polyposis coli control of retinoic acid biosynthesis is critical for zebrafish intestinal development and differentiation. 2004, Pubmed
Norbury, Animal cell cycles and their control. 1992, Pubmed
Park, olig2 is required for zebrafish primary motor neuron and oligodendrocyte development. 2002, Pubmed
Passini, Cloning of zebrafish vsx1: expression of a paired-like homeobox gene during CNS development. 1998, Pubmed
Pelech, Protein kinase cascades in meiotic and mitotic cell cycle control. 1990, Pubmed , Xenbase
Pfaff, Requirement for LIM homeobox gene Isl1 in motor neuron generation reveals a motor neuron-dependent step in interneuron differentiation. 1996, Pubmed
Prasch, Identification of zebrafish ARNT1 homologs: 2,3,7,8-tetrachlorodibenzo-p-dioxin toxicity in the developing zebrafish requires ARNT1. 2006, Pubmed
Sherr, Living with or without cyclins and cyclin-dependent kinases. 2004, Pubmed
Sun, Phosphorylation state of Olig2 regulates proliferation of neural progenitors. 2011, Pubmed
Taieb, Cyclin D2 arrests Xenopus early embryonic cell cycles. 1997, Pubmed , Xenbase
Taïeb, Xenopus cyclin D2: cloning and expression in oocytes and during early development. 1996, Pubmed , Xenbase
Tamura, MEGA6: Molecular Evolutionary Genetics Analysis version 6.0. 2013, Pubmed
Thisse, Structure of the zebrafish snail1 gene and its expression in wild-type, spadetail and no tail mutant embryos. 1993, Pubmed
Ungos, Hedgehog signaling is directly required for the development of zebrafish dorsal root ganglia neurons. 2003, Pubmed
Vernon, The developmental expression of cell cycle regulators in Xenopus laevis. 2003, Pubmed , Xenbase
Wianny, G1-phase regulators, cyclin D1, cyclin D2, and cyclin D3: up-regulation at gastrulation and dynamic expression during neurulation. 1998, Pubmed
Xiong, Molecular cloning and chromosomal mapping of CCND genes encoding human D-type cyclins. 1992, Pubmed
Yarden, Zebrafish cyclin D1 is differentially expressed during early embryogenesis. 1995, Pubmed
Yu, Involvement of cyclins in mammalian spermatogenesis. 2008, Pubmed
